Forum: Analoge Elektronik und Schaltungstechnik Diode im Spannungsteiler - wie von Hand berechnen


von Tam H. (Firma: Tamoggemon Holding k.s.) (tamhanna)


Angehängte Dateien:

Lesenswert?

Hallo Leute, sitze wieder einmal im Labor und kann nicht schlafen (sch*** Insomnia).

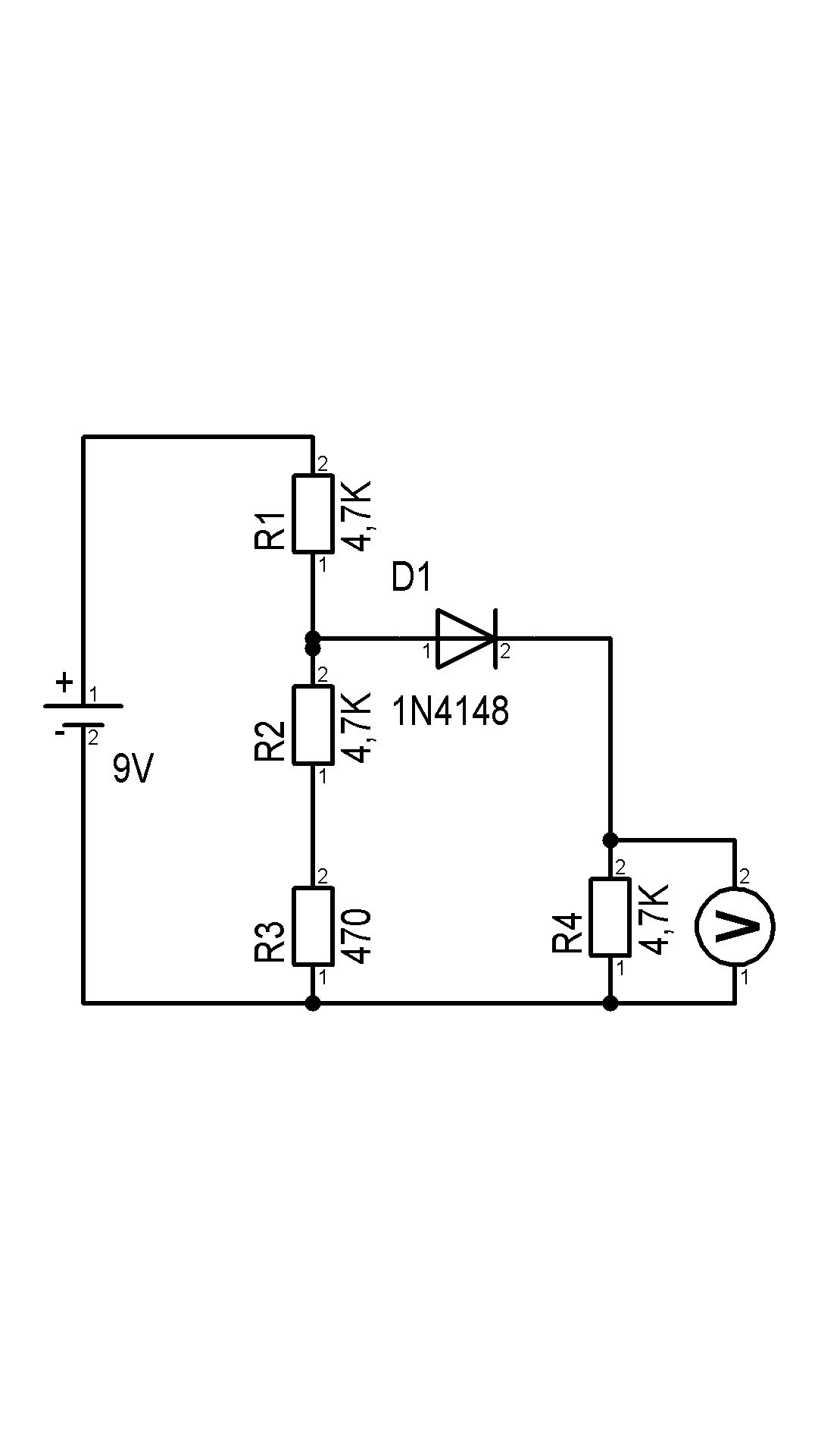
Spiele mit einer Schaltung herum, nämlich der hier gezeigten.

Was mich wundert ist, wie ich "allgemein" - also für alle Fälle, wo die Diode leitet - die Spannung berechnen kann, die am Widerstand abfällt.

Zum Hintergrund wie ich darauf komme: ich bearbeite gerade ein Einsteigerlehrbuch neu, wo die Laborübungen mit einem Analogmultimeter erfolgen. Hier ging es eigentlich darum, zu zeigen, dass die Diode zur Aktivierung eine Mindestspannung braucht - beim analogen Multimeter als Last war 0 zu sehen, weil der Leckstrom durch die Diode natürlich nicht ausreicht, um das Messwerk zu treiben.

(das Unigor 6e wollen wir hier außen vor lassen, ich weiss, FET-Verstärker und Taut-Principle-Analogmesswerk)

Das stupide Nachbauen der Schaltung ergab - wie Erwartet - eine erhebliche Spannung, weil der Leckstrom der 1N4148 auf die 10 MegOhm Eingangsimpedanz des Multimeters traf.

Lösung war ein "Lastwiderstand" parallel zum Multimeter. Und damit sind wir wieder bei der Eingangsfrage. Simulieren oder Messen ist mir beides klar, aber ich frage mich, ob es nicht einen anderen Weg gibt.

In diesem Sinne: haut den Newsaffen! Und vielen Dank für eure Zeit.


: Bearbeitet durch NewsPoster
von Christian M. (christian_m280)


Lesenswert?

Tam H. schrieb:
> dass die Diode zur Aktivierung eine Mindestspannung braucht

Nein, eben nicht! Sie hat keinen "Knick"! Gab hier mal vor ein paar 
Monaten einen Thread dazu!

Gruss Chregu

von Tam H. (Firma: Tamoggemon Holding k.s.) (tamhanna)


Lesenswert?

Christian M. schrieb:
> Tam H. schrieb:
>> dass die Diode zur Aktivierung eine Mindestspannung braucht
>
> Nein, eben nicht! Sie hat keinen "Knick"! Gab hier mal vor ein paar
> Monaten einen Thread dazu!
>
> Gruss Chregu

Chregu, danke dir für dein erstes Kommentar und deine Hilfe.

Ja, es ist mir schon klar, dass immer ein Leckstrom fließt. Deswegen ja 
das Neudesign der Messschaltung. Aber es ist so, dass quasi zwei 
"Arbeitsbereiche" annehmbar sind.

lg
th

von Christian M. (christian_m280)


Lesenswert?

Tam H. schrieb:
> dass quasi zwei "Arbeitsbereiche" annehmbar sind.

Ja ich weiss was Du meinst. Aber kommt das einem nicht nur so vor, oder 
hat diese Erwartung?

Gruss Chregu

von Tam H. (Firma: Tamoggemon Holding k.s.) (tamhanna)


Lesenswert?

Christian M. schrieb:
> Tam H. schrieb:
>> dass quasi zwei "Arbeitsbereiche" annehmbar sind.
>
> Ja ich weiss was Du meinst. Aber kommt das einem nicht nur so vor, oder
> hat diese Erwartung?
>
> Gruss Chregu

Du hast natürlich nicht unrecht, bis zu einem gewissen Grad kommt es 
einem nur so vor, wenn man seit Stunden nicht schläft.

Aber: zur Simplifikation der Berechnung dürfte es beitragen, sich auf 
den "Vorwärtsbetrieb" der Diode zu beschränken. Oder liege ich hier 
falsch?

von Christian M. (christian_m280)


Lesenswert?

Tam H. schrieb:
> sich auf den "Vorwärtsbetrieb" der Diode zu beschränken

Ja ja, bei dem sind wir! :-)

Gruss Chregu

von Tam H. (Firma: Tamoggemon Holding k.s.) (tamhanna)


Lesenswert?

Christian M. schrieb:
> Tam H. schrieb:
>> sich auf den "Vorwärtsbetrieb" der Diode zu beschränken
>
> Ja ja, bei dem sind wir! :-)
>
> Gruss Chregu

Würdest du also die Diode "linearisieren", quasi 2 Punkte in der 
Kennlinie annehmen und dann damit wieder wie mit normalen linearen 
Bauteilen rechnen?

Sehe ich aber so auch nicht, weil ja die linearisierte Linie dann nicht 
durch den Ursprung geht.

Oder bin ich mittlerweile zu übermüdet?

von Christian M. (christian_m280)


Lesenswert?

Tam H. schrieb:
> Würdest du also die Diode "linearisieren", quasi 2 Punkte in der
> Kennlinie annehmen

Nein. Aber glaub Dein Ansatz mit dem Widerstand ist schon richtig! 
Willst Du nur die Formel oder eine Veranschaulichung?

Gruss Chregu

von Sherlock 🕵🏽‍♂️ (Gast)


Lesenswert?

Da die Flusspannung ein bisschen und der Leckstrom sehr stark von der 
Temperatur abhängt (und zwar nicht linear), und auch von 
Materialstreuung abhängt, wird das kompliziert zu berechnen. Für mich 
ist es jedenfalls zu komplex.

von Rainer W. (rawi)


Lesenswert?

Tam H. schrieb:
> Was mich wundert ist, wie ich "allgemein" - also für alle Fälle, wo die
> Diode leitet - die Spannung berechnen kann, die am Widerstand abfällt.

Die 1N4148 ist keine ideale Diode, sondern eine reale, mit einer realen 
Strom-Spannungs-Kennlinie, d.h. für eine reale Anwendung leitet die 
Diode fast immer irgendwie, besser oder schlechter - und wenn es nur der 
Sperrstrom ist.

Die Spannung kannst du am einfachsten numerisch berechnen, z.B. indem du 
die Schaltung in LTSpice o.ä. simulierst. Oder du rechnest selber, indem 
du die Shockley-Gleichung als Näherung verwendest und sie für die 1N4148 
passend parametrierst.
https://de.wikipedia.org/wiki/Shockley-Gleichung
Als ein Parameter bei Halbleiterübergängen hast du immer die Temperatur 
mit drin, d.h. du müsstest die Rechnung für verschiedene Temperaturen in 
deiner Anwendung durchführen.

> Simulieren oder Messen ist mir beides klar, ...

Anscheinend nicht so ganz - du fragst nach "berechnen" als alternativer 
Methode, aber die Schaltung zu simulieren, ist genau eine (numerische) 
Methode zur Berechnung. Wie gut eine Simulation die Realität abbildet, 
hängt von der Güte der dahinter stehenden Modelle ab.

Tam H. schrieb:
> Aber: zur Simplifikation der Berechnung dürfte es beitragen, sich auf
> den "Vorwärtsbetrieb" der Diode zu beschränken. Oder liege ich hier
> falsch?

Da du nur mit positiver Spannung arbeitest, ist das sicher richtig, 
ändert aber nichts daran, dass du mit dem gezeigten Werten deines 
Aufbaus auf einem bestimmten Punkt der Kennlinie sitzt. Mit der Größe 
des Lastwiderstandes änderst du den Kennlinienpunkt, auf dem du sitzt.
Diesen Kennlinienpunkt graphisch zu bestimmen, wäre eventuell auch 
möglich, könnte aber etwas mühselig werden, weil du eine Mischung aus 
Serienschaltungen und Parallelschaltung vorliegen hast (belasteter 
Spannungsteiler R1,[(R2+R3) || (D1,R4)].

: Bearbeitet durch User
von Dergute W. (derguteweka)


Lesenswert?

Moin,

Tam H. schrieb:
> ich bearbeite gerade ein Einsteigerlehrbuch neu, wo die Laborübungen
> mit einem Analogmultimeter erfolgen. Hier ging es eigentlich darum, zu
> zeigen, dass die Diode zur Aktivierung eine Mindestspannung braucht -
> beim analogen Multimeter als Last war 0 zu sehen, weil der Leckstrom
> durch die Diode natürlich nicht ausreicht, um das Messwerk zu treiben.

Weil das mit der aktivierenden Mindestspannung voelliger Kaese ist, 
sollte das aus einem Einsteigerlehrbuch komplett rausgenommen werden.
Versuche, die diesen Kaese als wahr belegen sollen, koennen nur 
schiefgehen.

Was du da wahrscheinlich in deinem Kopf mit 0.5..0.8V rumspuken hast, 
sind sehr grobe Vereinfachungen, die fuer manche, einzeln betrachtete 
Faelle nicht so falsch sind, dass es immer gleich unangenehm auffaellt.
Sie sind eben durch die grobe Vereinfachung populaer, weil eine 
Gleichung vom Typ Wagner (siehe den Shockley Wikipedia link):

x=c1*(exp(x*c2)-1)

deutlich unangenehmer zu loesen ist, als Gleichungen vom Typ:

x=c3

Gruss
WK

von Dergute W. (derguteweka)


Lesenswert?

Nochma Moin,

Tam H. schrieb:
> Aber: zur Simplifikation der Berechnung dürfte es beitragen, sich auf
> den "Vorwärtsbetrieb" der Diode zu beschränken. Oder liege ich hier
> falsch?

Leider voellig falsch.
Guck die die Wagnergleichung an. Wenn du Uf nur ein kleines Bisschen um 
den Nullpunkt herum "wabern" laesst, also genau zwischen "Vorwaerts" und 
"Rueckwaertsbetrieb", dann ist das Argument in der exp() Funktion ja 
auch sehr klein und um 0 herum. Damit kannst du y=exp(x) annaehren durch 
y=1+x.
Damit wird die Diode im Bereich zwischen Vor- und Rueckwaertsbetrieb zu 
einem linearen Widerstand, also eher simpel zu berechnen. Unangenehm 
wirds erst wenn x betragsmaessig so gross wird, dass y=exp(x) eben nicht 
mehr durch 1+x angenaehrt werden kann.

Gruss
WK

: Bearbeitet durch User
von Rainer W. (rawi)


Lesenswert?

Rainer W. schrieb:
> Diesen Kennlinienpunkt graphisch zu bestimmen, ...

p.s.
Falls du an Stelle des Spannungsteilers eine einstellbare Spannung 
verwenden würdest, wäre die graphische Lösung aus der Bestimmung des 
Schnittpunktes von Diodenkennlinie und Kennlinie von R4 (einfache 
Gerade), bei wegen Serienschaltung gleichem Strom, die anschaulichste 
und bequemste Möglichkeit, weil man dann nicht zwei Probleme in der 
selben Schaltung hätte.

: Bearbeitet durch User
von Rolf (rolf22)


Lesenswert?

Tam H. schrieb:
> Ja, es ist mir schon klar, dass immer ein Leckstrom fließt.

"Leckstrom" bei einer Diode nennt man üblicherweise Strom, der in 
Sperrrichtung fließt. In deinem Schaltplan wird die Diode aber immer in 
Durchlassrichtung betrieben, also fließt in keinem Fall ein Leckstrom, 
egal.

Wenn du – wie du sagst – Lehrbücher für Einsteiger bearbeitest, solltest 
du vorsichtiger mit der Sprache sein. Das gilt auch für andere 
"Merkwürdigkeiten" in deinem Text. Der angepeilte Leserkreis hat schon 
genug mit dem Verstehen der Sache zu tun, man sollte ihm nicht auch noch 
Fuzzy Reading abverlangen.

von Rainer W. (rawi)


Lesenswert?

Rolf schrieb:
> "Leckstrom" bei einer Diode nennt man üblicherweise Strom, der in
> Sperrrichtung fließt.

Das kann man auch anders sehen:
Die Diode besitzt eine näherungsweise exponentielle Kennlinie und dieser 
Kennlinie ist immer der Leckstrom überlagert. In Sperrichtung ist dieser 
Leckstrom dominant, in Durchlassrichtung das exponentielle Verhalten.

: Bearbeitet durch User
von Rolf (rolf22)


Lesenswert?

Dergute W. schrieb:
> Weil das mit der aktivierenden Mindestspannung voelliger Kaese ist,
> sollte das aus einem Einsteigerlehrbuch komplett rausgenommen werden.

Man kann Dioden ohnehin nicht "aktivieren", weder durch eine Spannung 
noch sonstwie. Allein dieses Wort ist schon völliger Blödsinn. 
"Lehr"buch? Nun ja, desto ach.

von Rolf (rolf22)


Lesenswert?

Rainer W. schrieb:
> Das kann man auch anders sehen

Mancher nennt sein Motorrad "Hobel". Kann man machen. Aber besser nicht 
in einem Berufsschullehrbuch für Tischler.

von Rainer W. (rawi)


Lesenswert?

Rolf schrieb:
> Man kann Dioden ohnehin nicht "aktivieren", weder durch eine Spannung
> noch sonstwie.

Dann guck dir einmal den Einsatz von PIN-Dioden als HF-Leistungsschalter 
an. Natürlich wird nicht die Dioden aktiviert, sondern der Strompfad.
Das würde ich als Verwaschung der Sprache und kein bisschen anders 
interpretieren.

von Rolf (rolf22)


Lesenswert?

Rainer W. schrieb:

>> Man kann Dioden ohnehin nicht "aktivieren", weder durch eine Spannung
>> noch sonstwie.
>
> Dann guck dir einmal den Einsatz von PIN-Dioden als HF-Leistungsschalter
> an. Natürlich wird nicht die Dioden aktiviert, sondern der Strompfad.
> Das würde ich als Verwaschung der Sprache und kein bisschen anders
> interpretieren.

Und, habe ich nicht genau das gesagt? Schlampige Sprache, die in 
Lehrtexten nichts zu suchen hat. Nach meiner Erfahrung können Schreiber, 
die so schreiben, es nicht besser und schreiben immer so, also auch da, 
wo man es nicht tun sollte.

von Alexander P. (scientiapotentiaest)


Lesenswert?

Liebe Forenmitglierder,

Diode herausschneiden und das dann übriggebliebene lineare Netzwerk 
durch eine Ersatzspannungsquelle mit Innenwiderstand ersetzen. Dazu 
benötigt man die Leerlaufspannung, die man einfach über den 
Spannungsteiler an der Quelle erhält. Über den Widerstand parallel zum 
Spannungsmesser fließt kein Strom. Anschließend den Innenwiderstand 
berechnen, indem man die Spannungsquelle durch einen Kurzschluß ersetzt. 
Die Kennlinie dieser Ersatzspannungsquelle grpahisch mit der Kennlinie 
der Diode schneiden und den Diodenstrom ablesen.  Dieser Strom fließt 
auch durch den Widerstand parallel zum Spannungsmesser. Mit U=R*I die 
Spannung über diesem Widerstand berechnen, fertig, anschließend etas 
besseres mit dem Feiertag machen.

Viele Grüße, Alexander

von Georg M. (g_m)


Angehängte Dateien:

Lesenswert?

1N4148 LTspice

von Christoph M. (mchris)


Lesenswert?

Tam H. (Firma: Tamoggemon Holding k.s.) (tamhanna)
01.05.2025 05:37

> Zum Hintergrund wie ich darauf komme: ich bearbeite gerade ein
> Einsteigerlehrbuch neu, wo die Laborübungen mit einem Analogmultimeter
> erfolgen. Hier ging es eigentlich darum, zu zeigen, dass die Diode zur
> Aktivierung eine Mindestspannung braucht

Das mit der Mindestspannung dürfte so nicht richtig sein.
Die Shockley-Gleichung ist exponentiell, deshalb sieht man bei kleinen 
Spannungen fast keinen Strom mehr.

Der Strom der 1N4148 bei 0.2V beträgt ( wenn ich es richtig ablese ) ca. 
0.2uA:

https://upload.wikimedia.org/wikipedia/commons/3/32/DiodeGenCharacteristics1.jpg

aus https://de.wikipedia.org/wiki/Diod

: Bearbeitet durch User
von Rainer W. (rawi)


Lesenswert?

Christoph M. schrieb:
> Die Shockley-Gleichung ist exponentiell, deshalb sieht man bei kleinen
> Spannungen fast keinen Strom mehr.

Genau - und der vermeintliche "Knick" liegt dort, wo man die Kennlinie 
darstellt.

von Carypt C. (carypt)


Lesenswert?

Also nach meinem Verständnis könnte die Spannung von 9V irgendwann voll 
durch den ersten Widerstand 4,7kR mit 19mA hindurch gehen und kann sich 
dann entscheiden, ob sie den Diodenstrang oder den paralellen 
Widerstandsstrang wählt.
ich sehe schon das Problem, daß man den Dioden-Widerstand (bzw 
Strom-Flußspannung-beziehung) erst nach mehrmaliger (iterativ) 
(Flusspannung bedingt Spannung bedingt Strom durch 
Begrenzungswiderstand) Durchrechnung annähert. Das ist bei 
Vorwiderstandsberechnungen für Led doch auch ähnlich.

Von den möglichen 19mA werden nur 0,911mA im Widerstandsstrang 
entnommen, für den Diodenstrang bleiben also an 4,7V minus Flußspannung 
~~0,5=> 4,2V:4700R=0,896mA ... ... ...  (so circa fließen insgesamt 
1,8mA).

Oder aber der Diodenstrang zieht 9V-0,5V= 8,5V:9400R= 0,904mA.

von Rainer W. (rawi)


Lesenswert?

Carypt C. schrieb:
> Also nach meinem Verständnis könnte die Spannung von 9V irgendwann voll
> durch den ersten Widerstand 4,7kR mit 19mA hindurch gehen und kann sich
> dann entscheiden, ob sie den Diodenstrang oder den paralellen
> Widerstandsstrang wählt.

Drei 'l' waren schon richtig, jetzt musst du sie nur noch richtig 
verteilen.

Der Strom wird sich nicht für einen der Stränge entscheiden, sondern er 
wird sich entsprechend der Spannung und den Bauteilkennlinien auf beide 
Zweige aufteilen.

von Torsten B. (butterbrotstern)


Angehängte Dateien:

Lesenswert?

Ich bin ehrlich gesagt erschüttert.  Anbei eine Simulation.
Bei t=0,75s ist die Versorgung 9V, die Spannung am Multimeter 2,72V.
I durch R1 ist 1,215 mA
I durch R2 ist 0,634 mA
I durch D1 ist 0,581 mA, dabei fallen 0,559V ab.

Setzt man den R4 von 4k7 auf 4t7,
ist die Spannung am Multimeter 4,478V.
I durch R1 ist 0,909 mA
I durch R2 ist 0,9085 mA
I durch D1 ist 0,447 µA, dabei fallen 0,235V ab.

> Hier ging es eigentlich darum, zu zeigen, dass die Diode zur
> Aktivierung eine Mindestspannung braucht - beim analogen
> Multimeter als Last war 0 zu sehen, weil der Leckstrom durch
> die Diode natürlich nicht ausreicht, um das Messwerk zu treiben.
?!? Wenn das Multimeter 0 anzeigt, liegt ein Fehler in der Schaltung 
vor.

Wie rechnet der Profi das durch? Erst mal den unbelasteten 
Spannungsteiler 4k7 : 5k17 ergibt 4,714V.
Dann den belasteten Spannungsteiler ohne die Diode berechnen:
Effektiver unterer Widerstand ist 5170 || 4700 ist 2462. Spannung ist
9*2462/(4700+2462)=3,0938V, d.h. durch den R4 fließen 3,1/4700=0,66mA
Rechnen wir mit 0,6mA, weil der Diodendrop den Strom reduziert.
Diodenkennlinie anschauen, ca. 0,57V, diese abziehen: 3,1-0,57=2,53V
Noch eine Iteration (Spannungsteiler ist weniger stark belastet, 
effektiv mit 5k66)     5170 || 5660 = 2702  9*2702/(4700+2702)=3,285
3,285 - 0,56 = 2,725  und fertig.

: Bearbeitet durch User
von Manfred P. (pruckelfred)


Lesenswert?

Rainer W. schrieb:
> Die Spannung kannst du am einfachsten numerisch berechnen, z.B. indem du
> die Schaltung in LTSpice o.ä. simulierst.

Schwachsinn, was hat Spice mit Berechnen zu tun? Es zeigt Werte, aber 
erklärt nicht, wie es zu denen gekommen ist.

Torsten B. schrieb:
> Ich bin ehrlich gesagt erschüttert.

Ja, über die Unfähigkeit, eine Frage zu verstehen.

> Anbei eine Simulation.

Die hat nichts mit "wie von Hand berechnen" zu tun!

Carypt C. schrieb:
> ich sehe schon das Problem, daß man den Dioden-Widerstand (bzw
> Strom-Flußspannung-beziehung) erst nach mehrmaliger (iterativ)
> (Flusspannung bedingt Spannung bedingt Strom durch
> Begrenzungswiderstand) Durchrechnung annähert.

(Nur) Diese Betrachtung teile ich, man wird sich in mehreren Schleifen 
annähern müssen.

von Bruno V. (bruno_v)


Lesenswert?

Tam H. schrieb:
> Würdest du also die Diode "linearisieren", quasi 2 Punkte in der
> Kennlinie annehmen und dann damit wieder wie mit normalen linearen
> Bauteilen rechnen?

Du solltest Dir zuerst im Klaren sein, was die Aufgabe bezwecken soll:

 * Dioden-Kennlinie?
 * Vereinfachung einer Diode durch 0,7V?
 * In die Falle tappen mit Diode?

Für 0,7V sind etwa 10mA notwendig. Da müssten R1 und R4 unter 1k sein.

Deine Schaltung macht folgendes:
 * R1, R2 und R3 erzeugen eine Spannungsquelle 4,5V @ R=2k4.
 * Ein Voltmeter an einem Widerstand ist ein Strommessgerät. Mit 4k7 
ist der Faktor ungünstig. Nimm 1k oder 10k oder schreibe, was die 
Lernenden lernen sollen.

von Alexander S. (alesi)


Lesenswert?

Tam H. schrieb:
> Was mich wundert ist, wie ich "allgemein" - also für alle Fälle, wo die
> Diode leitet - die Spannung berechnen kann, die am Widerstand abfällt.

Hallo Tam,

wenn Du mit "allgemein" eine geschlossene analytische Lösung, also keine 
numerische Lösung, meinst, dann geht das schon bei der einfachen 
Serienschaltung von einem Widerstand und einer Diode mit nicht-linearer 
Kennlinie nicht. Die Spannung, die an der Diode abfällt kann man nur 
iterativ, z.B. mit dem Newton Verfahren, berechnen. Das geht im Prinzip 
aber auch von Hand bzw. mit Tachenrechner oder einer 
Tabellenkalkulation. Siehe z.B. hier ab "An Example" auf Seite 4.
http://web.archive.org/web/20110313060508/http://www.simetrix.co.uk/site/support/kb/How%20Spice%20Works.pdf

Das xls zum Beispiel kannst Du hier herunterladen
http://web.archive.org/web/20161030082150/http://www.simetrix.co.uk/site/support/kb/HowSPICEWorks.html

: Bearbeitet durch User
von Carypt C. (carypt)


Lesenswert?

Rainer W. schrieb:
> Der Strom wird sich nicht für einen der Stränge entscheiden, sondern er
> wird sich entsprechend der Spannung und den Bauteilkennlinien auf beide
> Zweige aufteilen.

Anlegen von Spannung an ein Draht-Ypsilon zeigt aber, daß solange der 
Strom/die Spannung nicht bis zum Totende oder zum Weiterleitungsende 
gelangt ist, kann er nicht zurückreflektieren und der Verzweigung 
Bericht über den weiteren Zustand der Leitung erstatten. Solange sind 
beide Ypsilon-Stränge gleich behandelt (gleich bestromt, bespannt), es 
ergibt sich soetwas wie ein Lichtwellenszenario, mit Überlagerungen, 
Auslöschungen, ... , aber ja, vom mir aus.

Entschuldige bitte den Flüchtigkeitsfehler, ich fand etwas anderes 
interessanter.

von Rainer W. (rawi)


Lesenswert?

Manfred P. schrieb:
> Schwachsinn, was hat Spice mit Berechnen zu tun?

Es tut genau das, nummerisch den zeitlichen Verlauf von Strömen und 
Spannungen in der Schaltung berechnen.

> Es zeigt Werte, aber erklärt nicht, wie es zu denen gekommen ist.

Meinst du, dass es sich die Werte aus den Fingern saugt. Natürlich 
berechnet es die und wenn du wissen möchtest, wie es zu den Werten 
kommt, müsstest du dich mit den verwendeten Algorithmen auseinander 
setzen. Du könntest auch Mike Engelhardt fragen-

: Bearbeitet durch User
von Giovanni (sqrt_minus_eins)


Angehängte Dateien:

Lesenswert?

Tam H. schrieb:
> Was mich wundert ist, wie ich "allgemein" - also für alle Fälle, wo die
> Diode leitet - die Spannung berechnen kann, die am Widerstand abfällt.

Also. Die Diode ist ein nichtlineares Bauelement, welches man mit 
Formeln beschreiben kann. Man kann jetzt radikale Vereinfachungen 
treffen, die dann natürlich auf das Ergebnis einen Einfluss haben.

In jedem Fall ist hier ein Nichtlineares System zu lösen. Hier meine 
OCTAVE Variante:
1
clc; clear all; close all;
2
global R1 R2 R3 R4 V0
3
4
V0 = 9.0;
5
R1 = 4700.0;
6
R2 = 4700.0;
7
R3 = 470.0;
8
R4 = 4700.0;
9
10
global D_Vt D_N D_Is D_Rs
11
#.model 1N4148 D(Is=2.52n Rs=.568 N=1.752 Cjo=4p M=.4 tt=20n Iave=200m Vpk=75 mfg=OnSemi type=silicon)
12
13
D_Is=2.52e-9;
14
D_Rs=0.568;
15
D_N=1.752;
16
17
k = 1.380649e-23;        #      Boltzmann constant
18
Q = 1.6021766208E-19;     #     Elementary charge of electron
19
Tref=300.15; #  with default temperature 27°C
20
D_Vt = k * Tref / Q;
21
22
function amps = Idiode(volts)
23
    global D_Vt D_N D_Is
24
    amps = D_Is * (exp(volts/(D_N*D_Vt))-1.0);
25
endfunction
26
27
# equations
28
# i1*R1 + v23 = V0
29
# V23 = i2*(R2+R3)
30
# i1 = i2 + i3
31
# i3*R4 + i3*D_Rs + Vd = V23
32
# i3 = Idiode(Vd)
33
34
# unknowns
35
#   1 i1
36
#   2 i2
37
#   3 i3
38
#   4 V23
39
#   5 Vd
40
41
function y = f (x)
42
    global R1 R2 R3 R4 V0 D_Rs
43
    y = zeros (5, 1);
44
    y(1) = x(1)*R1+x(4)-V0;
45
    y(2) = x(4)-x(2)*(R2+R3);
46
    y(3) = x(2)+x(3)-x(1);
47
    y(4) = x(3)*(R4+D_Rs) + x(5) -x(4);
48
    y(5) = x(3) - Idiode(x(5));
49
endfunction
50
51
[x, fval, info] = fsolve (@f, [0.001, 0.001, 0.001, 4.0, 0.4]);
52
53
x

Torsten B. schrieb:
> Ich bin ehrlich gesagt erschüttert.  Anbei eine Simulation.
> Bei t=0,75s ist die Versorgung 9V, die Spannung am Multimeter 2,72V.
> I durch R1 ist 1,215 mA
> I durch R2 ist 0,634 mA
> I durch D1 ist 0,581 mA, dabei fallen 0,559V ab.

Das Ergebnis stimmt gut mit der Simulation von Torsten B. überein.
1
x = 1.2157e-03   6.3564e-04   5.8005e-04   3.2863e+00   5.5970e-01
2
octave:3>

Man könnte die Ausgabe jetzt noch verschönern, aber ...

von Lutz (Gast)


Lesenswert?

Um Gottes Willen, was ist hier los?

Von Hand berechnen heißt für mich mit Blatt und Stift und nicht mit 
ltSpice.

Zum Thema aktivieren, die einzige Aktivierungsmethode die ich kenne ist 
anschließen.

Aber jetzt zum Lösungsweg, der ist eigentlich recht einfach

Spannungsteile links, R1 R2 und R3 mit Spannungsquelle 9V wird ersetzt 
durch Spannungsquelle mit Innenwiderstand

-> U = 9V *(R2+R3)/(R1+R2+R3) = 4.713V
und  Ri = 1/(1/R1 + 1/(R2+R3)) = 2462 Ohm

dann hat Spannungsquelle 4.713V in Reihe mit 2.462K der Diode und R4 = 
4.7k

starten ideal mit 0.7V für die Diode

also 4.713V - 0.7V = 4.013V  und 4.7k in Reihe 2.462k also Summe 7.162k,

-> I= 4.013V/7.162k = 560.3µA

jetzt schaut man in das Datenblatt der 1N4148 und sofern der Strom 
logarithmisch aufgetragen ist kann man erkennen das wir nicht 0.7V haben 
sondern nur 0.56V bei 560uA,

Dann iterieren wir noch einmal
also 4.713V - 0.56V = 4.153V  -> I=4.153V/7.162k = 580uA
jetzt könnte man noch mal iterieren, und die Spannung für 580uA ablesen, 
das gibt das Datenblatt mit der Auflösung nicht her.

also haben wir in der Diode wie in R4 580uA, die Spannung R4 ist dann U 
= 4700*580u=2.726V

von Rolf (rolf22)


Lesenswert?

Rainer W. schrieb:
> In Sperrichtung ist dieser
> Leckstrom dominant, in Durchlassrichtung das exponentielle Verhalten.

Allerdings bedeutet das Wort "Leck" üblicherweise, dass etwas (Gas, 
Flüssigkeit, Strom, ...) dort und dann strömt, wo bzw. wenn im Idealfall 
null Komma nichts strömen dürfte. Bei Dioden also nur bei Sperrpolung.

Im Englischen ist es eindeutiger: reverse current vs. forward current, 
da dominiert nichts.

von Rolf (rolf22)


Lesenswert?

Lutz schrieb:
> Dann iterieren wir noch einmal

Genau. Per ähnlicher Iteration haben wir früher per Hand alles 
berechnet, für das es keine Formel gab. Man muss halt nur hoffen, dass 
das Verfahren konvergiert.
Spice schafft das Beispiel auch nicht ohne Iteration oder Probieren.

von Lutz (Gast)


Lesenswert?

> Man muss halt nur hoffen, dass
> das Verfahren konvergiert.
> Spice schafft das Beispiel auch nicht ohne Iteration oder Probieren.

dafür hat man es gelernt wie man den Algorithmus aufsetzt damit es 
konvergiert, es gab halt nicht die nullachtfünfzehn Lösung die immer 
geht auch wenn man keinen Plan hat was man tut. Das hat man individuell 
dem Problem angepasst.

Und das war das Thema, wie rechnet man es von Hand

von Carypt C. (carypt)



Lesenswert?

ich sehe die schaltung als reihenschaltung mit parallel-serie, das macht 
es etwas umfangreicher in term zu formen. wichtig ist der 
spannungsteiler, bzw die klemm-spannung U(ll) am eingang der 
parallelschaltung, die den strom des diodenstranges beeinflusst. ohne 
datenblatt kann aber die diodenflusspannung nicht gewusst werden. ich 
beginne in der iteration aber mit diodenwiderstand/flusspg gleich null. 
meine berechnungen sind ein stub.

es wäre ja einfacher ohne parallelschaltungsklemmenspannung zu 
berechnen.
mache ich mal das. zweite zeichnung

so langsam komme ich drauf, daß es in der textaufgabe von tam darum 
geht, welche gewonnenen werte wieder in die iteration eingesetzt werden 
müssen. es geht also um den programmablauf.

nur welche rechnung gibt die richtigen werte ?
ich könnte von der klemmenspannung die flußspannung abziehen oder auch 
nicht, teilen durch widerstand oder durch summe von diodenwiderstand und 
widerstand, um den diodenstrom zu bestimmen.

so ungefähr würde das bei mir aussehen. unvollständig.
1.) U/(R(D(null)) + R4)= i(D)
2.) i(D)->U(FD) flusspg.datenblatt
3.) U(FD)/i(D)=R(D) set R(D) in 1.)

oder:
1.) U-U(FD)/(R(D(null)) + R4)= i(D)
2.) i(D)->U(FD) flusspg.datenblatt, set U(FD) in 1.)
3.) U(FD)/i(D)=R(D) set R(D) in 1.)

in der zeichnung habe ich 3 möglichkeiten aufgeschrieben. in python 
ließe sich das sicher nett programmieren, das kann ja alles. )

natürlich kann falstad auch das originale simulieren : 
https://www.falstad.com/circuit/circuitjs.html?ctz=CQAgjCAMB0l3BWcMBMcUHYMGZIA4UA2ATmIxEKSshAQFMBaMMAKADdwAWTkTuLntjRQRfEMRE0YCFgCcBIFHjwK0Kmpwxw5ihIUX5d+pet5bIOlHpBCaV-XylmL87Ngf83+26PMsAJjbuBipeisqKIP50AGYAhgCuADYALiwA7qqG9iGKGUa5YWpQ+WDcNsJlPCbg+Tk+OTWsmWE+RRHNCo4F3RaZOd1hvSwADrycKpgo46GEoZLI8PD53JMY00WGfTM2c0EeUiwAHuKClOAo2Lsq1TzEAGosQA

von Uwe (neuexxer)


Lesenswert?

(Wenigstens ganz alte) Praktiker würden der Diode einfach eine 
Durchlassspannung von irgendwas mit 0,6 V zuordnen.
Dann die Grundlagen ausbuddeln,
und dann gucken, welcher Strom auf diese Tour durch die Diode 
herauskäme,
und ob das dann plausibel ist.     SCNR

von Roland E. (roland0815)


Lesenswert?

Uwe schrieb:
> (Wenigstens ganz alte) Praktiker würden der Diode einfach eine
> Durchlassspannung von irgendwas mit 0,6 V zuordnen.
> Dann die Grundlagen ausbuddeln,
> und dann gucken, welcher Strom auf diese Tour durch die Diode
> herauskäme,
> und ob das dann plausibel ist.     SCNR

'türlich. Für die Plausibilitätsprüfung der Rechnung auf jeden Fall.

Überschlägig gehen knapp 2mA durch die Diode. Da dürften 0,6V gut 
hinkommen.

Bei solchen "Konstruktionen" das Ganze aufs Milli- oder Mykrovolt 
ausrechen zu wollen ist eh' eine rein akademische Übung. In der Praxis 
spucken die Bauteiltoleranzen da eh' rein.

von Lutz V. (lvw)


Lesenswert?

Warum nicht graphisch lösen? Da ist auch „berechnen“ dabei (Addition von 
Spannungen und Strömen)

* Kennlinien für D und R4 in ein Achsenkreuz mit  Ordinate Id und 
Abszisse Ud bzw. U4=Up einzeichnen. Vorher die Spannungen links und 
rechts der Diode mit Up bzw. Un benennen (Ud=Up-Un). Dann horizontal 
Spannungen addieren (gleicher Strom Id). Das ergibt die Kennlinie der 
Reihenschaltung D mit R4 mit Ordinate (weiterhin) Id und Abszisse 
Up=Ud+Un

* Dann die Widerstandskennlinie für R23=R2+R3 einzeichnen mit Up 
(weiterhin) als Abszisse und I23=U23/R23 als Ordinate. Dann beide Ströme 
(senkrecht) addieren bei gleicher Spannung Up.
Das ergibt dann den Gesamtstrom Ig=I23+Id, der in die Schaltung fließt - 
noch in Abhängigkeit von Up, das ja (noch) unbekannt ist.

* Mit der Kennlinie von R1=(U-Up)/Ig kann man dann den sich 
einstellenden Arbeitspunkt ablesen.

von Tilo R. (joey5337) Benutzerseite


Lesenswert?

Ich bin ehrlich erschüttert, wie viel rumgebastel, raten und simulieren 
es bei der Lösung hier gibt.
Wie lange es gedauert hat, bis der systematische und einfache Vorschlag 
mit der Ersatzspannungsquelle kam ist überraschend. Und der wurde bis 
jetzt auch 2 mal erfolglos wiederholt. Imho lernt man das im 1. Semester 
E-Technik, zumindest war das vor 30 Jahren so.

Die Idee ist, das ganze Spannungsquellen-Widerstands-Netz durch eine 
Quelle mit Innenwiderstand zu ersetzen. Dabei lässt man die Diode erst 
mal weg und betrachtet 2 Zustände:
1. Nullsetzen aller Spannungsquellen. Von der Diode aus "sieht" man dann 
den Innenwiderstand der Schaltung (R1||(R2+R3)) + R4
2. Ermitteln der Leerlaufspannung Das ist 9V *(R2+R3)/(R1+R2+R3)

Jetzt gibt es eine einfache Ersatzschaltung: ideale Spannungsquelle, ein 
Widerstand, Diode. Das kann man jetzt rechnen mit der Diodengleichung, 
grafisch kann man die Quelle in das I/U-Diagramm der Diode einzeichnen, 
oder von mir aus auch iterativ die Lösung suchen, wenn es unbedingt sein 
muss. Der Bastler kann damit auch "am Knick" der Diode anfangen (den es 
nicht gibt, wurde ja schon gesagt.)

von Bruno V. (bruno_v)


Lesenswert?

Tilo R. schrieb:
> Ich bin ehrlich erschüttert, wie viel rumgebastel, raten und simulieren
> es bei der Lösung hier gibt.
> Wie lange es gedauert hat, bis der systematische und einfache Vorschlag
> mit der Ersatzspannungsquelle kam ist überraschend.

4h. Meines Erachtens hat der TO (den ich für seine journalistische 
Arbeit ansonsten sehr schätze) zwei viel größere Baustellen, die es 
vorher abzusichern galt:
  1) den Knick in der Kennlinie, den es so nicht gibt
  2) das unklare Ziel der Aufgabe

M.E. sogar 3: dass eine Spannungsmessung an einem Widerstand de Facto 
eine Strommessung ist.

Es ist ein "Einsteigerlehrbuch", da sollte m.E. entweder die 
Ersatzspannungsquelle oder der (fehlende) "Diodenknick" der Trick sein.

: Bearbeitet durch User
von Lutz V. (lvw)


Lesenswert?

Tilo R. schrieb:
> Ich bin ehrlich erschüttert, wie viel rumgebastel, raten und simulieren
> es bei der Lösung hier gibt.
>...............................
> Jetzt gibt es eine einfache Ersatzschaltung: ideale Spannungsquelle, ein
> Widerstand, Diode. Das kann man jetzt rechnen mit der Diodengleichung,
> ..................................

"...rechnen mit der Diodengleichung" ?
Also
Id=Io[exp(Ud/Ut)-1]=(U-Ud)/R
auflösen nach Ud?

von Carypt C. (carypt)


Lesenswert?

um die klemmenspannung vor der (diode-) parallelschaltung zu erhalten 
muß ich den widerstand der diode in der widerstandsrechnung eingeben, 
eine flusspannung einer diode ist da nicht vorgesehen. die frage für 
mich ist: hat die diode durch ihre flusspannung einen widerstand ?, darf 
man das so sehen. eigentlich begrenzt ja nur der beigeschaltete 
widerstand.

erst aus der klemmenspannung minus flusspannung kann man den veringerten 
stromfluss berechnen. was ja eigentlich einen höheren widerstand 
bedeutet.

aber darf man das auch doppelt gemoppelt: klemmenspg minus flusspannung 
und angeblichen diodenwiderstand beide zugleich anwenden ?

von Giovanni (sqrt_minus_eins)


Angehängte Dateien:

Lesenswert?

Carypt C. schrieb:
> erst aus der klemmenspannung minus flusspannung kann man den veringerten
> stromfluss berechnen. was ja eigentlich einen höheren widerstand
> bedeutet.

der Ansatz von Tilo R. (joey5337) ist unschlagbar.

Ich habe das 1N4148 Diodenmodell von LTspice verwendet.
Im Bild 2 Linien:
* Diode
* Ersatzquelle (als Spannungsquelle minus Spannungsabfall = Gerade)

Der Schnittpunkt = Lösung.
1
.model 1N4148 D(Is=2.52n Rs=.568 N=1.752 Cjo=4p M=.4 tt=20n Iave=200m Vpk=75 mfg=OnSemi type=silicon)
2
3
Vleer = (V0 * (R2 + R3)) / (R1 + R2 + R3) = 4.714285714285714
4
Rk = R4 + (R1 | (R2 + R3)) = 7161.9047619047615
5
Ik = Vleer / Rk = 0.0006582446808510639
6
7
Lösung:
8
-------
9
Id = 0.0005800779263109774 A
10
Vd = 0.5598228515632686 V

von Rainer W. (rawi)


Lesenswert?

Uwe schrieb:
> (Wenigstens ganz alte) Praktiker würden der Diode einfach eine
> Durchlassspannung von irgendwas mit 0,6 V zuordnen.
> Dann die Grundlagen ausbuddeln,
> und dann gucken, welcher Strom auf diese Tour durch die Diode
> herauskäme,
> und ob das dann plausibel ist.     SCNR

Wer auch nur ein ganz klein wenig weiter fortgeschritten ist und nicht 
nur mit Daumenwerten rechnen möchte, wird anhand des so ausgeguckten 
Stromes einen genaueren Wert für die Vorwärtsspannung der Diode 
bestimmen und damit die Rechnung wiederholen. Dies kann man dann so 
lange wiederholen, wie die ermittelte Verbesserung des Wertes unter 
Berücksichtigung der Genauigkeit der Ausgangsdaten (Diodenkennlinie, 
Bauteiltoleranzen) für die Anwendung relevant sein könnte.

SCNR

: Bearbeitet durch User
Bitte melde dich an um einen Beitrag zu schreiben. Anmeldung ist kostenlos und dauert nur eine Minute.
Bestehender Account
Schon ein Account bei Google/GoogleMail? Keine Anmeldung erforderlich!
Mit Google-Account einloggen
Noch kein Account? Hier anmelden.