Hallo, aus nostalgischen Gründen bin ich dabei einen sehr alten MBO Alpha 3000 wieder "aufzuziegeln". Das Ding hat eine jämmerlich gestaltete Tastenkonstruktion mit mehreren Teilen (darf nie auseinamnderfallen) und hatte von Anfang an immer mörderliches Tastenprellen. Die (separate) Tastaturplatine habe ich neu gezeichnet und werde sehr flache "Tactile-Switch" vom Ali verwursten (sind im Zulauf). Mit viel Mühe habe ich die Tastaturmatrix ausgeklingelt (leider keine klassische 8x8 oder so Matrix), soweit, so gut. Was mir noch fehlt ist das Datenblatt zum M58628-001 von Mitsubichi. In einschlägigen Foren und Blogs habe ich einiges zum IC und zum MBO gefunden, doch weder Datenblatt zum IC noch BDA vom MBO Alpha 3000 (zum 2000er habe ich) Das Ganze ist eigentlich im Angesicht moderner Taschenrechner oder Apps relativ sinnfrei, doch das war etwa Anfang der 80er (oder Ende der 70er) Jahre mein erster "West-Rechner" (aus "dubioser" Quelle) und die grüne Anzeige fasziniert auch heute noch. Das Ding muss wieder richtig kullern! ;) ;) ;) Old-papa
:
Bearbeitet durch User
Damals hat man solche speziellen Chips anscheinend nicht in Datenbüchern vorgestellt https://bitsavers.org/components/mitsubishi/_dataBooks/ https://www.calcuseum.com/LISTINGS/CALCUSEUM_Listing_Keyword_Raw_AllItems_M.htm#M58628001P-(M58628-001P) da steht um 1977 https://www.calcuseum.com/SCRAPBOOK/BONUS/200041/1.htm ein Foto des Chips http://www.datamath.org/Related/Toshiba/SC-7500.htm Fotos von Taschenrechnern mit dem Chip sind eher zu finden. http://arithmomuseum.com/album.php?cat=c&id=319&lang=en
:
Bearbeitet durch User
Christoph db1uq K. schrieb: > Damals hat man solche speziellen Chips anscheinend nicht in Datenbüchern > vorgestellt > https://bitsavers.org/components/mitsubishi/_dataBooks/ Dort hatte ich noch nicht gesucht, herzlichen Dank. > https://www.calcuseum.com/LISTINGS/CALCUSEUM_Listing_Keyword_Raw_AllItems_M.htm#M58628001P-(M58628-001P) > da steht um 1977 > https://www.calcuseum.com/SCRAPBOOK/BONUS/200041/1.htm > ein Foto des Chips > > http://www.datamath.org/Related/Toshiba/SC-7500.htm > Fotos von Taschenrechnern mit dem Chip sind eher zu finden. > http://arithmomuseum.com/album.php?cat=c&id=319&lang=en Diese Seiten hatte ich auch gefunden. Wie schon geschrieben, die Tastaturmatix habe ich ja, der Rest ist (bis auf Display) auch kein Hexenwerk. Die Pinzuordnung im Display interessiert erstmal nicht. Old-Papa
Old P. schrieb: > und > hatte von Anfang an immer mörderliches Tastenprellen. Das scheint in dieser Generation von Taschenrechnern absolut üblich gewesen zu sein. Hatte neulich meinen alten TI-30 LCD mal wieder an und die Tasten sind eine einzige Katastrophe und warens schon immer.
:
Bearbeitet durch User
Christoph db1uq K. schrieb: > Damals hat man solche speziellen Chips anscheinend nicht in Datenbüchern > vorgestellt So ist es. Datenblätter gabs nur an ausgewählte Interessenten, gegen NDA.
Matthias S. schrieb: > Hatte neulich meinen alten TI-30 LCD mal wieder an und > die Tasten sind eine einzige Katastrophe und warens schon immer. Die hatten sie schon im Ur-TI-30 (der mit den schicken roten 7-Segment-LEDs), und auch die prellten, was das Zeug hält. Einmal draufgedrückt, acht Ziffern auf dem Display. Und es gab keine "backspace"-Taste, sowas tauchte erst Jahre später bei Taschenrechnern auf.
Matthias S. schrieb: > Old P. schrieb: >> und >> hatte von Anfang an immer mörderliches Tastenprellen. > > Das scheint in dieser Generation von Taschenrechnern absolut üblich > gewesen zu sein. Hatte neulich meinen alten TI-30 LCD mal wieder an und > die Tasten sind eine einzige Katastrophe und warens schon immer. Da gab es zu meiner Schulzeit eine Sammelbestellung. Es gab da viele Beschwerden wegen der prellenden Tasten. TI nahm die zurück. welche dann kamen, weiss ich nicht mehr, waren aber auch von TI mit Gummitasten. Ich hatte da dann aber schon einen Casio FX... besorgt, und der leistet auch heute noch zuverlässig, nach 45 Jahren
Mein Faber-Castell hatte keine Tastenprellprobleme...
Mein HP-25 (gekauft 1976) funktioniert noch gut. Nur die Akkus sind durch zwei eneloop ersetzt. https://de.wikipedia.org/wiki/HP-25
Das von dem TE im Anhang abgebildete Tastenlayout kenne ich auch noch. Damals so zwischen fünf und zehn musste ich alles grundsätzlich auseinandernehmen. Hatte damals einen Taschenrechner mit einer grünen zylindrischen VFD-Anzeige, welche noch vergossene isolierte Leitungen hatte. Da habe ich sogar den Chip zertrümmert, um das Innenleben zu sehen. Zerobrain macht das noch heute, aber nicht bis zum Die :-))
Thomas S. schrieb: > Da habe ich sogar den Chip zertrümmert, um das Innenleben zu sehen. > Zerobrain macht das noch heute, aber nicht bis zum Die :-)) Aber Richard..in Perfektion.
Danke für die tollen Innenansichten. Das muss ein der ersten Elektronikgeräte gewesen sein, dass ich zerlegt habe. Als 5 Jähriger Papas alter defekter Taschenrechner. Irgendwo hab ich noch ein Platinenbruchstück davon, dass ich beim Aufräumen auf dem Dachboden gefunden habe. Mal schauen ob ich das wiederfinde und es zu Deinem Original passt ;)
H. H. schrieb: > Mein Faber-Castell hatte keine Tastenprellprobleme... Aber für Addition und Subtraktion war er nicht so gut geeignet, und das trotz phäomenal geringem Stromverbrauchs. Lieg' ich richtig?
Harald K. schrieb: > H. H. schrieb: >> Mein Faber-Castell hatte keine Tastenprellprobleme... > > Aber für Addition und Subtraktion war er nicht so gut geeignet, Dafür gibts ja sowas wie UNDERHÅLLA. > und das > trotz phäomenal geringem Stromverbrauchs. > Lieg' ich richtig? Völlig sicher gegen Blackout und Batteriemangel.
H. H. schrieb: > Völlig sicher gegen Blackout und Batteriemangel. Und wenn er alt genug ist, kann man damit auch heizen, wenn auch nicht sehr lange. Bei neueren Modellen ist das allerdings behördlicherseits umstritten.
Harald K. schrieb: > H. H. schrieb: >> Völlig sicher gegen Blackout und Batteriemangel. > > Und wenn er alt genug ist, kann man damit auch heizen, wenn auch nicht > sehr lange. Bei neueren Modellen ist das allerdings behördlicherseits > umstritten. Also der Alpha 3000 hält mit neuen Alkalizellen gut 24 Stunden nonstop durch (wenn ich recht erinnere), so warm kann er also nicht werden ;-))) Old-Papa
So, ich suche noch einen weiteren MBO Alpha 1000-3000, der Suchauftrag ist hier abgelegt: Beitrag "Suche: Taschenrechner MBO Alpha 1000 bis 3000, auch defekt." Old-Papa
Zur Info: 1994 übernahm der Jenoptik-Konzern die Münchener-Büro-Organisation (MBO) und sorgte 1998 für den Zusammenschluss mit der Stuttgarter 4m Multimedia Merchandise... https://de.wikipedia.org/w/index.php?title=MBO_Schmidt_%26_Niederleitner&action=edit&redlink=1 (noch kein Eintrag) http://le-rayon-des-calculatrices.fr/WordPress3/?p=828 die schreiben, er wäre eine Kopie des CITIZEN SRII Evtl. gibt es zu diesen Kompatiblen Handbücher. Rechner mit M58628-100: ABM diamant diamant-sc diamant-scientific 7003 1976 Kaufhof AG Elite 7004 SR 1976 http://a404.idata.over-blog.com/3/94/06/96/Doc3/ELITE7004RS.JPG Mein erster Taschenrechner war ein Santronic Santron 96SR mit 2 NiCd-Knopfzellen und VFD mit trigonometrischen Funktionen. https://www.sliderulemuseum.com/Calculators.shtml dort steht: Kings Point is also sold under the brand names Realtone, MBO, ELCON, EMAIL, and EMONA.(see ELCON/EMONA advertisment for model number.
Torsten B. schrieb: > Zur Info: .... > http://le-rayon-des-calculatrices.fr/WordPress3/?p=828 > die schreiben, er wäre eine Kopie des CITIZEN SRII > Evtl. gibt es zu diesen Kompatiblen Handbücher. Herzlichen Dank! Ja zum Citizen SRII habe ich eins gefunden, aber sehr schlechter Scan, doch scheint bis auf die Tastenanordnung zu passen. > Rechner mit M58628-100: > ABM diamant diamant-sc diamant-scientific 7003 1976 > Kaufhof AG Elite 7004 SR 1976 > http://a404.idata.over-blog.com/3/94/06/96/Doc3/ELITE7004RS.JPG Auch davon habe ich das Manual geladen, ist in Deutsch, muss ich mal vergleichen. Das Dingens benutzt zumindest den gleichen Chip. Old-Papa
Stefan K. schrieb: > Der untere kann beides: > > https://www.ebay.de/itm/226674862856?chn=ps&norover=1&mkevt=1&mkrid=7071533165376683&mkcid=2&itemid=226674862856&targetid=4582833233407088&device=c&mktype=&googleloc=&poi=&campaignid=376712745&mkgroupid=1267737623409783&rlsatarget=pla-4582833233407088&abcId=9300540&merchantid=87778&msclkid=f31ed45ad5311a367878bc7b616b74bd Spam? Was haben die Möppel mit meinem zu tun? Old-Papa
Old P. schrieb: > Stefan K. schrieb: >> Der untere kann beides: >> >> > https://www.ebay.de/itm/226674862856?chn=ps&norover=1&mkevt=1&mkrid=7071533165376683&mkcid=2&itemid=226674862856&targetid=4582833233407088&device=c&mktype=&googleloc=&poi=&campaignid=376712745&mkgroupid=1267737623409783&rlsatarget=pla-4582833233407088&abcId=9300540&merchantid=87778&msclkid=f31ed45ad5311a367878bc7b616b74bd > > Spam? > Was haben die Möppel mit meinem zu tun? > > Old-Papa Kein Spam. Sollte eine Antwort auf Harald K. [Titel] Beitrag "Re: Suche Datenblatt zu sehr altem Taschenrechnerschaltkreis (Mitsubishi)" sein, dass es am Anfang auch sehr exotische Taschenrechner mit eingebauten Rechenschieber sein.
Stefan K. schrieb: > Kein Spam. Sollte eine Antwort auf Harald K. > [Titel] > Beitrag "Re: Suche Datenblatt zu sehr altem Taschenrechnerschaltkreis (Mitsubishi)" > sein, dass es am Anfang auch sehr exotische Taschenrechner mit > eingebauten Rechenschieber sein. Dann solltest Du das auch dazuschreiben (nicht erst nach Irritationen... ;-)) ----------------------------------------- Das Handbuch zum Elite 7004 SR scheint bestens zu passen, habe ich gerade als Broschüre ausgedruckt. (ich kann auf Papier besser verhirnen...) ;-) Das Datenblatt zum M58628-001P kann ich wohl vergessen. Der außerdem vorhandene MBO Alpha 2000 hat einen NEC µPD952C verbaut, das wird wohl auch aussichtslos sein. Übrigens: Der NEC rechnet falsch (bzw. rundet falsch)! 88 hoch 11 ergeben eigentlich 2450808588882738675712 (sagt das allwissende Google), was man auch auf 24508086 E21 aufrunden kann, dieses Ding rundet aber auf 24508083 E21 ab! Die nächste Marsmission sollte damit nicht berechnet werden ;-) Old-Papa PS: In dem Foto sieht man auch, warum mir die alten Dinger lieber sind. Das Display kann ich vom Bahnhof aus sehen und die Tasten auch mit altersgerechten Wurstfingern bedienen.
:
Bearbeitet durch User
So, die "Tactile-Switch" vom Ali sind heute gekommemn. Mal sehen, wann ich die Leiterplatte dazu zeichne, einen ersten Aufschlag dazu habe ich ja schon gemacht. Mit nur 0,6mm Bauhöhe passen diese bestens in die "Taschen" in denen vorher die Kontaktfedern saßen. Diese hatten ja noch zwei "diagonale Beinchen", mit denen das Singnal zu benachbarten Tasten geführt wurde, sie dienten also als Kontaktbrücke (in rot eingezeichnet). Das war die zweite Stolperstelle, die zum Prellen der Tasten geführt hatte. Einmal der eigentliche Mittenkontakt auf das Pad der Platine und eben auch der wackelnde Kontakt dieser Kontaktbrücken. So, die Herausforderung wird sein: 1. Die neuen Taster so zu positionieren, dass sie exakt in die Taschen passen und... 2. Die Löterei der winzigen Anschlüsse. Ich werde mir erstmal niedrigschmelzende Lötpaste beschaffen. Die neue Platine wird doppelseitig ausgeführt, so entfällt das im Original krude Gewurschtel der Leiterbahnen. Und das alles nur "zum Spaß..." ;-) Old-papa
Hm, ob Du an diesen Blechknackern lange Freude haben wirst, Guido? Ich habe da meine Zweifel, denn die Ladung, die ich vor längerer Zeit mal geordert hatte, besaß keine wirklich tolle Standfestigkeit. Aber vielleicht haben die ja an der Qualität gearbeitet.
:
Bearbeitet durch User
Ingolf O. schrieb: > Hm, ob Du an diesen Blechknackern lange Freude haben wirst, Guido? > Ich habe da meine Zweifel, denn die Ladung, die ich vor längerer Zeit > mal geordert hatte, besaß keine wirklich tolle Standfestigkeit. > Aber vielleicht haben die ja an der Qualität gearbeitet. Tja, in D, EU, USA und und und gefertigte wird es wohl nirgends mehr geben. Durch Hunderter-Packs habe ich "etwas" Reserve. Und schlechter als die derzeit vorhandene Konstruktion, geht ja kaum noch. Old-Papa
:
Bearbeitet durch User
> PS: In dem Foto sieht man auch, warum mir die alten Dinger lieber sind.
Also mir waeren solche Dinger ja unlieb weil sie eine hohe psychische
Belastung darstellen. Du willst gerade ein paar Sachen zur neuen
vereinheitlichten Feldtheorie numerisch ueberpruefen und hast die ganze
Zeit im Kopf: OH MEIN GOTT ICH MUSS SCHNELLER RECHNEN WEIL DIE BATTERIE
GLEICH LEER IST! :-D
Vanye
Vanye R. schrieb: >> PS: In dem Foto sieht man auch, warum mir die alten Dinger lieber sind. > > Also mir waeren solche Dinger ja unlieb weil sie eine hohe psychische > Belastung darstellen. Du willst gerade ein paar Sachen zur neuen > vereinheitlichten Feldtheorie numerisch ueberpruefen und hast die ganze > Zeit im Kopf: OH MEIN GOTT ICH MUSS SCHNELLER RECHNEN WEIL DIE BATTERIE > GLEICH LEER IST! :-D > > Vanye Sorry, aber das ist Unsinn. Der 3000er hat ganze zwei Tage nonstop mit 88888888-88 auf dem Tisch gelegen und war noch immer an. Klar sind die Dinger mit LCD sparsamer, haben aber meistens auch nur winzige Batterien. Das gleicht sich fast aus. Die Möppel mit "Solar" konnte man nur in der Sonne oder unter einer Lampe lesen, was bei LCD ohne Hintergrundbeleuchtung eh notwendig ist. Old-Papa
:
Bearbeitet durch User
So, heute sind nach vielen Irrwegen endlich die vor "Wochen" bestellten "Tactile-Switch" angekommen. Diese sind mit rund 4x4x0,8mm deutlich kleiner, die 0,8mm Bauhöhe passen gerade so noch rein, doch sie sind deutlich härter im Federweg (klar, sind ka kleinere "Knackfrösche" drauf). Die gut lötbaren Anschlüsse sind auch nicht zu verachten, doch für einen Taschenrechner finde ich die zu hart. Ich werde also die größeren nehmen, die deutlich weicher "klickern", auch wenn dadurch die Leiterbahnführung etwas enger wird. Old-Papa
:
Bearbeitet durch User
Harald K. schrieb: > Die hatten sie schon im Ur-TI-30 (der mit den schicken roten > 7-Segment-LEDs), und auch die prellten, was das Zeug hält. Ich hatte den TI-45 (grünes VFD), ansonsten sieht der dem TI-30 doch recht ähnlich. Der hatte keinerlei Tastenprobleme, und den habe ich jahrelang intensiv genutzt.
H.Joachim S. schrieb: > Ich hatte den TI-45 (grünes VFD), ansonsten sieht der dem TI-30 doch > recht ähnlich. Der hatte keinerlei Tastenprobleme, und den habe ich > jahrelang intensiv genutzt. Diese ulkige Tastenkonstruktion haben damals einige benutzt, einfach grausam! S. Foto: Die eigentlichen Tasten (links im Bild kopfrum) haben kleine Federn zur Rückstellung, da innen drin sitzen kleine Stößel aus Hartgummi und diese wiederum drücken dann auf die Federkontakte der in der Mitte gezeigten Baugruppe, Diese wird über die Tastenreihe gelegt und durch die vorhandenen Bohrungen (s. meine anderen Fotos) wird der eigentliche Kontakt in der Mitte der Federn auf die kopfüber aufgelegte Platine gedrückt. Sowie die ursprünglich vergoldete Platine auch nur einen Hauch von Oxydation oder Dreck drauf hat, ist Essig mit Kontaktierung. Außerdem werden viele der Kontaktfedern gleich zur Signalweiterleitung zu anderen Tasten benutzt, auch diese Kontakte wackeln! Old-Papa PS: Wer die 4mm-Dinger gebrauchen kann.... Mial!
:
Bearbeitet durch User
H.Joachim S. schrieb: > Der hatte keinerlei Tastenprobleme, und den habe ich > jahrelang intensiv genutzt. Allerdings war der TI-45 erst 2 Jahre nach dem originalen TI-30 auf dem Markt. Und obwohl TI ein unbeweglicher Riese ist, könnte ich mir vorstellen, das sie Tastatur und Tastenroutine verbessert haben, weils so viel Ärger gab.
Matthias S. schrieb: > Allerdings war der TI-45 erst 2 Jahre nach dem originalen TI-30 auf dem > Markt. Und obwohl TI ein unbeweglicher Riese ist, könnte ich mir > vorstellen, das sie Tastatur und Tastenroutine verbessert haben, weils > so viel Ärger gab. Der TI-30 kam 1976 auf den Markt. Ende der '80er Jahre hatte er ein LCD und eine Solarzelle, und die armen Schweine, die sich keinen Casio leisten wollten, ärgerten sich immer noch über prellende Tasten.
So langsam wird das ja eher ein Baubericht, so kommt das manchmal. Heute habe ich die neue Tastaturplatine halbwegs fertig gezeichnet. Durch die zweiseitige Ausführung entspannt sich die Lienienführung kollosal, ganz im Gegensatz zur einseitigen Originalplatine mit ihrem Darmgeschlinge.... Ich habe für alle Tasten und Buslinien noch extra Lötpunkte vorgesehen, so kann ich bei weiteren Modellen die gleiche Platine nehmen (muss ja 5 Stück bestellen) und händisch per Fädeldraht eine etwas anderes Tastaturmatrix realisieren (und falsche durchkratzen). Die physische Anordnung ist bei dieser Serie (MBO Alpha 1000-3000) immer gleich. Zum Test noch schnell eine Schablone erstellt, damit kann ich dann durch die Bohrungen der Zwischenplatte sehen ob die Positionen korrekt sind. Wie schon geschrieben, ein völlig sinnloses Projekt, macht aber Spaß! ;-) Old-Papa
Und weiter mit dem Sinnlosprojekt.... Gestern habe ich noch ein paar falsch angeknüpperte Leitungen gefunden und auch meine mühsam ausgeklingelte Tastaturmatrix hatte noch Fehler bei Pin 2-4. Irgendwie bin ich bei der Nummerierung auf der Rückseite, aber Blick von vorne auf die Tasten durcheinander gekommen. "Minus" hatte ich ganz vergessen..... Ich habe aber vor Tagen schon die Originalplatine als Bild im Layoutprogramm hinterlegt und stumpf alle Linien unter starkem Zoom nachgezeichnet (die durch die Federn gebildeten Brücken als Leiterbahn auf die Rückseite). Ich konnte dann immer die beiden Punkte je Taste anklicken und sehen, wohin die Leitungen gehen. Das fricklige Durchklingeln hätte ich mir sparen können. Im Foto "leuchten" die Zuleitungen zur Taste "Pi", das hat gut geklappt. Hier also die korrigierte Tastaturmatrix. Die Schablone zum Positionsvergleich habe ich (als Lichtpult) auf mein Tablet gelegt und die Lochplatte darüber. Die Tasten sitzen zueinander richtig, doch insgesamt muss ich etwas verrücken, damit das mit den Schraubenbohrungen passt. Etwas verzerrt auch das Foto, ist halt nur eine Handykamera, die eigenen Augens sehen das richtiger... ;) Heute abend geht die Platine zum Chinamann... ;) Old-Papa
So, hier noch die finale Platine, erstmal als Gerber-Viewer-generierte Bilder. Ich musste noch zwei Positionierbohrungen hinzufügen, so sollte alles passen. Mal sehen, was der Chinamann (JLCPCB) dann und vor allem wann liefert. Bis dahin erstmal Funkstille. Old-Papa
Thomas S. schrieb: > Gefällt mir! Danke! JLCPCB hat mal wieder Hänger, ich bekomm das Zeugs nicht in den Warenkorb. Ich habe mich dazu durchgerungen nur als verzinnt (Blei) zu bestellen. Die Vergoldung an den beiden Schaltschiebern würde wie ganz oben zu sehen, kaum wirklich lange halten. Zinn kann ich bei Bedarf erneuern, Gold nur mit einigem Aufwand. Old-Papa
:
Bearbeitet durch User
Old P. schrieb: > Ich habe mich dazu durchgerungen nur als verzinnt (Blei) zu bestellen. > Die Vergoldung an den beiden Schaltschiebern würde wie ganz oben zu > sehen, kaum wirklich lange halten. Zinn kann ich bei Bedarf erneuern, > Gold nur mit einigem Aufwand. Theoretisch kann der Zoll die kassieren, praktisch passiert das eher nicht. Falls möglich nimm die Option "Hartgold" statt chemisch Gold (=enig). Damit hast du Ruhe für immer. Enig ist gut zum Löten, wenn HAL an Grenzen stösst. Als Kontaktmaterial taugt es nicht viel.
H.Joachim S. schrieb: > > Theoretisch kann der Zoll die kassieren, praktisch passiert das eher > nicht. Aber nur wenn Blei draufsteht, bisher habe ich Hunderte Platinen so bekommen. > Falls möglich nimm die Option "Hartgold" statt chemisch Gold (=enig). Das wurde leider nicht angeboten. > Damit hast du Ruhe für immer. Enig ist gut zum Löten, wenn HAL an > Grenzen stösst. Als Kontaktmaterial taugt es nicht viel. Ich werde mal sehen. Bei rund 15,- für 5 Platinen ist das also erstmal ein Test. Old-Papa
Old P. schrieb: > Aber nur wenn Blei draufsteht, bisher habe ich Hunderte Platinen so > bekommen. Auch dann darfst Du sie kaufen. Nur an Endverbraucher verkaufen darfst Du sie nicht. Die dürfen nur für Prototypen verwendet werden. Sollte machbar sein.
Oha.... In meiner korrigierten Tastaturmatrix war doch noch ein Fehler, Taste [( geht von Pin8 an Pin4 (nicht Pin3). Meine Platine ist aber korrekt. - Uff! Die Pin-Nummern beziehen sich übrigens auf den Verbinder zwischen Tastatur- und Rechnerplatine, wobei Pin 19-17 vom Powerschalter liegend gezählt werden. Old-Papa
:
Bearbeitet durch User
Old P. schrieb: > Meine Platine ist aber korrekt. - Uff! nichts ist ätzender als auf ner eigenen Platine nen Bodgewire machen zu müssen bzw Leiterbahnen durchkratzen zu dürfen weil man wo was verbaselt hat. bin leider schon in den Genuss davon gekommen
Tom G. schrieb: > nichts ist ätzender als auf ner eigenen Platine nen Bodgewire machen zu > müssen bzw Leiterbahnen durchkratzen zu dürfen weil man wo was verbaselt > hat. bin leider schon in den Genuss davon gekommen Das stimmt! Doch ich habe vorgebaut, alle Tasten und alle Busse haben extra Lötpunkte für sowas. (s. Platinenrückseite) Old-Papa
:
Bearbeitet durch User
Die Platinen sind da ;-))) So rein optisch passt alles zusammen, auch die Tactile-Switches passen auf die Pads. Ich werde mit niedrigschmelzender Lötpaste arbeiten und das Ganze in meinem Ofen zur Pulverbeschichtung. Den kann ich sehr genau einstellen, eine wirkliche Temperatur-Rampe bekomme ich aber nicht hin. Für den Hausgebrauch sollte das reichen. Ich hoffe, dass sich die Switches dann im flüssigen Lot von selber gut ausrichten. So Hundertprozent genau muss das nun auch nicht, die relativ großen"Knackfrösche" klickern noch gut, wenn man nicht exakt die Mitte trifft. Eine Falle gab es aber doch: Die Platinen sind eigentlich zu dick! Ich hatte die oroginale nie in der Dicke gemessen, nun habe ich 1,6mm wo besser 1mm gewesen wären. Eigentlich auch kein großes Problem, im Rechner ist ausreichend Platz, nur die kleinen Schrauben sind jetzt zu kurz. Die saßen eh nur ca. 0,8mm tief im Kunststoff, die jetzt verbleibende halbe Windung hält nichts mehr. Neue sind im Zulauf, mal sehen, was die Amazonies da mit "M2x6mm" bei Treibschrauben meinen. Anbei noch ein Foto der eigentlichen Tastenstößel (schwarz, in der Mitte der Rückstellfedern), diese liegen nur lose in den Tasten, darüber (auch lose) die Federn. Von einem anderen Rechner (Alpha 2000) ist mir die Oberschale mit eingelegten Tasten komplett runter gefallen. 8-( Nachdem mein Nackenhaar sich wieder gelegt hatte, bin ich auf Knieen durch mein Arbeitszimmer gekrochen.... :-((( Aber: Alles wiedergefunden! Old-Papa
:
Bearbeitet durch User
Und weiter (naja, mit Trippelschritten) Heute sind die Schrauben vom Amazoo gekommen, wie die Kollegen dort (eher in China) bei dieser Form von Schrauben auf "M2" (metrisch, 2mm) kommen ist rätselhaft. Aber die Steigung ist gleich und passen gut, obwohl nur minimal länger, alles Andere ist ja auch egal. Wahrscheinlich am Montag/Dienstag werde ich den Pulverofen anwerfen und reflow-löten. Aus Jux & Dollerei (war Kackwetter) habe ich gestern und heute noch für den Alpha 2000 die Tastaturplatine gezeichnet, was ja deutlich einfacher war. Die Abmessungen und Tastenpositionen sind absolut gleich, die Matrix aber völlig anders. Auf die ganzen Lötpunkte für eventuellen Fädeldraht habe ich hier verzichtet, falls ich die Platine fertigen lasse wird vorher nochmal gründlich geprüft. ;-) Diesmal habe ich mir das nervenaufreibende Durchklingeln der Leitungen/Tasten erspart, ich habe wieder die Originalplatine stur nachgezeichnet und dann im Layoutprogramm die Zuordnung anzeigen lassen. Der Alpha 2000 hat auch das Kontaktproblem (Prellen und Aussetzer), ein ebenfalls zugelaufener Alpha 1000-1 (damit die Reihe komplett ist) dagegen ist noch völlig unauffällig. Der bleibt wie er ist. Old-Papa
Und zum Feierabend (nach DFB-Pokalfinale 2025) ein Suchbild. Der 1000-1er funktioniert mit allen Tasten gut, hat aber die wenigsten Funktionen. Der 2000er hat zwar mehr Knöppe aber der 3000er durch die Zweitbelegung einiger Tasten die meisten Funktionen. Sowohl beim 2000er als auch beim 3000er wackeln die Tasteneingaben und der Powerschalter. Zum 3000er habe ich kein originales Handbuch, aber das vom Elite-7004-SR passt perfekt, da ja bei diesem auch der Mitsubishi M58628-001 verbaut wurde. Die Tastenposition ist bei dem etwas anders, doch da alles hardgecodet ist, ist die Position egal. Ein "Diamant 7003" hätte zwar die richtigen Tastenpositionen, doch auch für diesen fand sich kein Handbuch. Beim 3000er hat ein Vorbesitzer idiotischerweise "Alt 360°" eingekratzt, doch ich habe ja noch einen Zweiten. Bei dem fehlt aber die Beschriftung über dem Powerschalter, also ein Fehldruck, das wäre bei Münzen richtig Geld wert. ;-) So, wer findet noch den einen (meinen) Fehler bei den dreien? Old-papa
:
Bearbeitet durch User
Old P. schrieb: > --SNIP-- > So, wer findet noch den einen (meinen) Fehler bei den dreien? > > Old-papa beim 2000er die 9 verkehrtherum eingesetzt und zur 6 degradiert
Tom G. schrieb: > Old P. schrieb: >> --SNIP-- >> So, wer findet noch den einen (meinen) Fehler bei den dreien? >> >> Old-papa > > beim 2000er die 9 verkehrtherum eingesetzt und zur 6 degradiert Richtig! Nachdem ich alle Teile wieder zusammen hatte, alles wieder nach Foto sortiert und die 9 erst später gesehen. Old-Papa
:
Bearbeitet durch User
Oha, jetzt sind ein paar Tage ins Land gegangen. Ich hatte ein paar ges. Probleme (ab Montag vielleicht 2-3Tage Krankenhaus) und eine Falle lauerte dann auch noch. Die ursprünglichen Kontaktfedern wurden über kleine Gummistöpsel betätigt und diese sind butterweich. Ich vermute, die sind im Laufe der Jahre auch weicher geworden. Nicht jeder Gummi wird härter. Bei dem zuerst geöffneten Taschenrechner waren diese relativ fest, hier beim 3000er sind die sehr weich. Vielleicht ist das auch eine der Ursachen, dass keine richtige Kontaktgabe möglich ist. Wie dem auch sei, die Weichteile schafften es nicht diese gewölbte "Knackscheibe" der Tactical-Switches durchzudrücken. Mist aber auch.... Was nun machen? M2x4mm Schrauben mit Flachkopf würden passen, doch mit Metall auf den Knackfröschen rumpopeln will ich dann doch nicht. Mein "Drucker-Kumpel" erzählte mir was von TPU, dass sei mit ca. 80er Shore-Wert vielleicht brauchbar. Ok, 4x3mm kleine Teile sind schon heftig, er ist aber sicher, sowas drucken zu können. Heute habe ich zum Test mal 4 Stück machen lassen, die sehen etwas rustikal aus, sind auch nicht hohl wie die Originale, doch voller Erfolg! Im Foto links ein original, dann TPU, dann original und rechts wieder ein TPU. Die TPUs werde ich noch etwas verputzen. Zum Test habe ich händisch zwei Tacticals (über Eck) aufgelötet, und alles montiert. Die Tasten haben einen sehr gefühlvollen Druckpunkt, genau so wie ich das wollte. ;-) Er wird mir jetzt mal über 100 Stück drucken (ein paar werden Ausschuss sein) und dann kann ich die beiden Alpha 3000 neu bestücken. Die Platinen muss ich ja auch noch löten (Pulver-Ofen).... Das "Sinnlosprojekt" ufert langsam aus..... ;-) Old-Papa
:
Bearbeitet durch User
Old P. schrieb: > Das "Sinnlosprojekt" ufert langsam aus..... ;-) Das ist es doch was ein Hobby erst dazu macht ;)
Und weiter gehts... Heute habe ich die TS (Tactical-Switches) verlötet. Meine erste Arbeit mit Paste und im Ofen. Ich hatte mir extra noch so einen Vacuumheber für "Pick&Place" gekauft, das Ding ist gaga, es hält nur für 2-3 Sekunden das Vacuum, dann fällt das Teil wieder ab. Also nach alter Väter Sitte mit einer Pinzette gearbeitet. Da ich keinen Stencil zum auftragen der Lötpaste mitbestellt hatte (warum eigentlich nicht?), musste ich das händisch erledigen. Dabei wollte der Pastenkleks ums verrecken nicht auf der Platine bleiben, die Kanüle zog den immer wieder hoch. Als ersten Versuch habe ich ganz dünn Löttinktur (Kolofoniumbasis) auf die Platine gepinselt und trocknen lassen. Das ging dann viel besser, die Paste klebte auf der Platine. Danach also die TS positioniert und so gut es geht ausgerichtet. In den vielen Videops zum Thema sieht man immer, dass die BEs im flüssigen Lot gut einschwimmen und sich zentrieren, dass hat hier nur mäßig funktioniert, passt aber alles. Das Reflow-Löten in meinem Eigenbau-Pulverofen ging ganz gut, leider Foto direkt vom Löten vergessen, daher ein "Symbolbild" der Kiste ;-). Die ganzen Ersatz-Gummimöppel (200 Stück) sind auch da, muss ich noch etwas verputzen. Morgen werde ich das ganze Gekröse wieder zusammenlöten und dann Power-ON! Heute habe ich noch den Schaltplan der Rechnerplatine aufgenommen, dazu den Übertrager zum vermessen ausgelötet, die Beschaltung des Inverters ist mir noch unklar (muss ich noch verhirnen) Old-Papa
:
Bearbeitet durch User
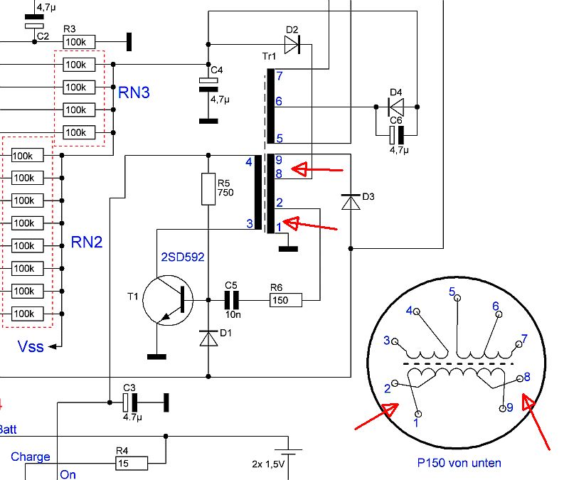
Bist Du sicher bei der Polarität der Elkos? Wie hoch sind die erzeugten Spannungen Vgg, Vss, Heizung vor und nach R2? Mit welcher Frequenz schwingt der Wandler? Wie stark hängt sie von der Batteriespannung ab? Hast Du ein Photo von der Unterseite der Hauptplatine? Induktivitäten und Polaritäten der einzelnen Wicklungen? Vielleicht mache ich eine Simulation.
:
Bearbeitet durch User
Torsten B. schrieb: > Bist Du sicher bei der Polarität der Elkos? Ja, aber auch etwas irritiert. > Wie hoch sind die erzeugten Spannungen Vgg, Vss, Heizung vor und nach > R2? Habe ich noch nicht gemessen. > Mit welcher Frequenz schwingt der Wandler? Habe ich noch nicht.... > Wie stark hängt sie von der Batteriespannung ab? Habe ich noch nicht.... > Hast Du ein Photo von der Unterseite der Hauptplatine? Muss ich mal raussuchen. > Induktivitäten und Polaritäten der einzelnen Wicklungen? Die Induktivitäten habe ich nicht gemessen, nur die Widerstände (im Milliohmbereich) um die (vermutlich richtigen) Anschlüsse zu ergründen. > Vielleicht mache ich eine Simulation. Ok, dann muss ich nochmal einen Übertrager auslöten und die Anschlüsse wieder verlängern (für Kelvin-Clips). Die Bezeichnungen Vss, Vgg und GND stehen auf der Platine, mehr nicht. Old-Papa
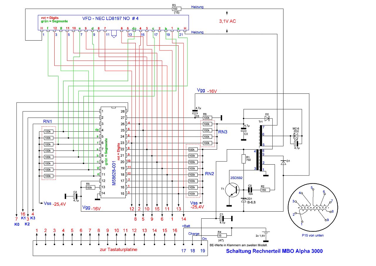
Torsten B. schrieb: > Hast Du ein Photo von der Unterseite der Hauptplatine? Hier die Unterseite... Die Oberseite ist im Eröffnungspost. Die Induktivität müsste ich nochmal auslöten. Ob Anfang-Anzapfungen-Ende der Spulen so zu 100% stimmen ist nicht sicher, das ergab sich aus den Widerstandswerten. Old-Papa
:
Bearbeitet durch User
Oups.... Am Übertrager hatte ich Pins vertauscht... Ob das wirklich so stimmt, kann man eigentlich nur durch Öffnen des Übertragers herausbekommen, hilfsweise den Widerstand (hab ich gemacht) oder die Induktivität messen. Ob Induktivität dann genauer ist? Versuch macht kluch. ;-) Mal sehen... Old-Papa PS: Ich werde mal (an den ausgebauten Übertrager) an die offensichtliche Primärwicklung 3Vpp 1000Hz Sinus anlegen, mal sehen was sich ergibt.
:
Bearbeitet durch User
Old P. schrieb: > Ob das wirklich so stimmt, kann man eigentlich nur durch Öffnen des > Übertragers herausbekommen, hilfsweise den Widerstand Es sieht zumindest plausibel aus. Typischer 1-Transistor Sperrwandler. Pins 5 und 7 sind die Heizung des VFD. D4 und vermutlich auch D3 sind Z-Dioden. Pin 8 und 9 am Übertrager vermutlich vertauscht. D2 richtet jedenfalls die negative Ruhespannung der Anoden/Gitter (Vss) gleich. D3 dient wohl der Regelung und paßt besser an eine Anzapfung. Ist aber egal, solange du den Übertrager nicht ersetzen müsstest. Miß vorsichtshalber die Spannungen an den Wicklungen im Betrieb, falls du den mal ersetzen mußt.
Herzlichen Dank! D1 (Basis T1) ist mit B68 bezeichnet, könnte eine 6,8er ZD sein. D2/3 tragen den klangvollen Namen "T" (was immer das ist ;-)) D4 dann "W", auch nicht besser. Ich könnte die auslöten, doch bei einer Hartpapierplatine verkneif ich mir sowas lieber. Ich häng die Rechnerplatine ohne Tastatur mal ans LNG mit 3V und messe die Spannungen bzw. oszillografiere. Old-Papa
So, hier noch ein paar Oszibilder und Messwerte (dann ist aber auch gut) Gemessen mit Fluke 8845A bzw. Rigol MSO2202A: Vgg = -16V Vss = -25,4V Heizspannung 3,1VAC nach R2 dann 2,8VAC Stromaufnahme bei 3V: ca. 66mA in Ruhe (ohne Rechnerei) Die Oszillogramme alle gegen GND, außer Pin 5 zu-6 und Pin 5 zu-7 Also, danach ist in meinem korrigierten Plan tatsächlich 8 und 9 vertauscht. Die Pin-Nummern bezeichnen die Übertrageranschlüsse im Uhrzeigersinn von unten. Old-Papa
:
Bearbeitet durch User
C4 ist im Schaltplan verpolt.
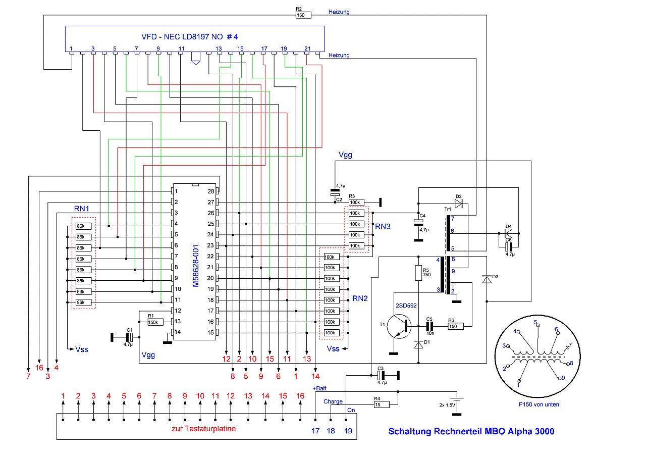
H.Joachim S. schrieb: > C4 ist im Schaltplan verpolt. Stimmt! Habe ich korrigiert. Hier also der (hoffentlich) korrekte Plan. Old-Papa
:
Bearbeitet durch User
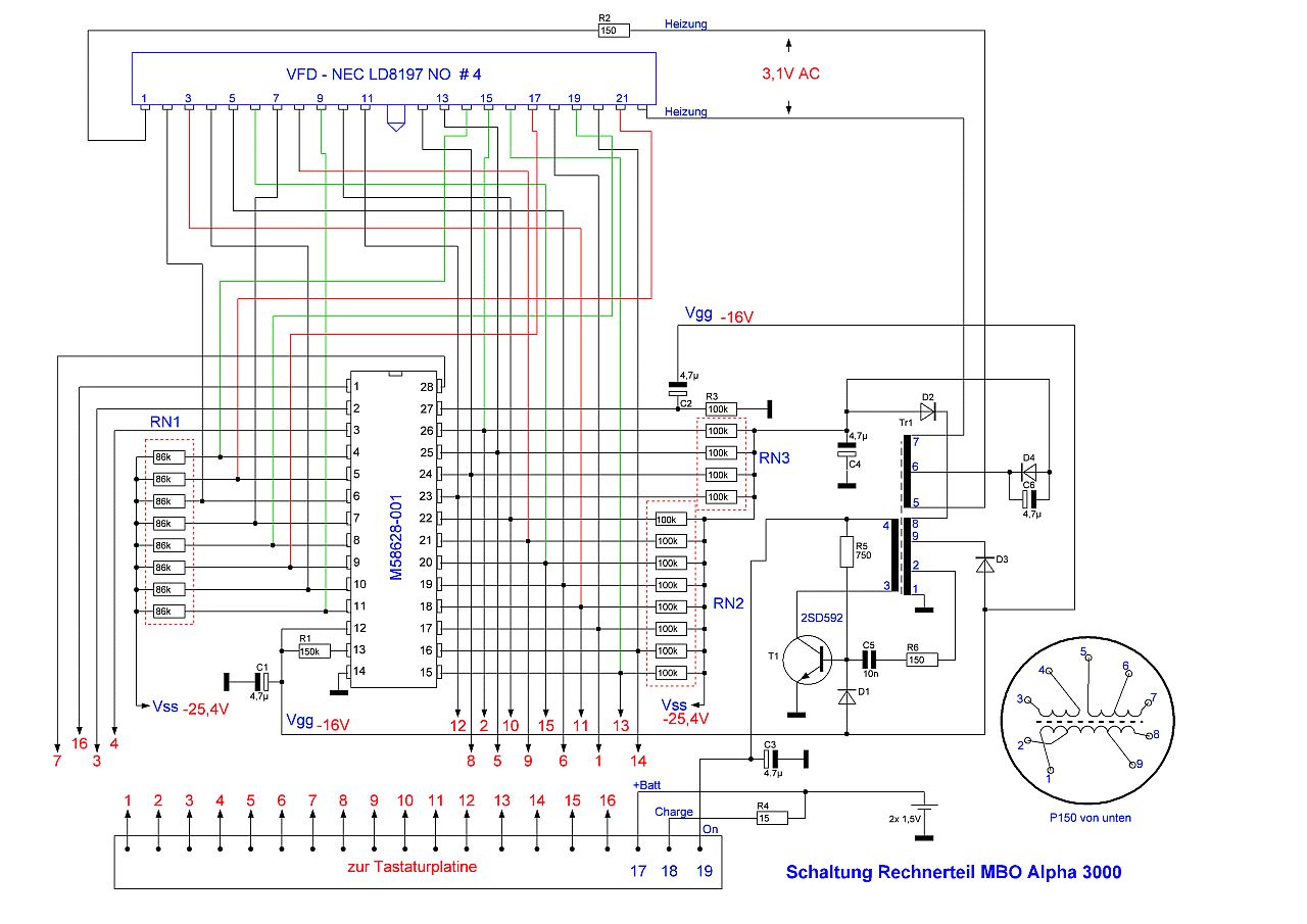
Mist! C1 war auch verpolt. Wie kann man hier eigentlich Bilder löschen/ersetzen? Old-Papa
Und endlich fertig! Durch Zufall ist mir vor ein paar Tagen noch ein MBO Monarch CX60 über den Bildschirm gelaufen und dessen Tastenanordnung bzw. -beschriftung sah verdammt gleich der vom Alpha 3000 aus. Meine Vermutung: Ist auch dieser Mitsubishi-µC verbaut, aber offenbar ein Nachfolgemodell. Gestern ist das Ding hier eingetrudelt, es ist der gleiche Chip und das Ding war so richtig defekt (Batteriekontakte zerfressen, einige Tasten machten Müll). Aber: Für die Tasten wurden am CX60 auch ähnliche "TS" wie ich verbaut habe, verwendet. Diese sind sogar noch etwas härter als meine. Den Monarchen habe ich inzwischen repariert, vielleicht schreibe ich noch was dazu. Zumindest ist es die exakt gleiche Rechnerschaltung, aber auf etwas kleinerer Platine. Den Alpha 3000 habe ich heute komplett zusammengebaut, er tut wieder. Testweise habe ich noch im die originalen Gummimöppel etwas "Universalkunststoffkleber" eingeträufelt, wenn der trocken ist, dann sind die auch deutlich härter. Verbaut habe ich aber die gedruckten Teile. Im Original waren beide Platinen mit dünnen Messingstreifen verbunden, diese sind aber beim hantieren fast alle durchgebrochen (Messing kann mit den Jahren spröde werden). Darum habe ich mit dünnem "Silberdraht" nebst Schrumpfschlauch gearbeitet, das hält bin zum nächsten Vulkanausbruch in der Eifel. ;-) Das Reflow-Löten in meinem Pulverofen funktioniert gut, allerdings hatte ich die erste Platine etwas zu warm gebraten (ca. 220°C). Die zweite dann nur mit ca. 160°C, denn das verwendete Lot soll bei 137°C flüssig werden. Diese habe ich verbaut, die dunklere kommt irgendwann in den zweiten Alpha 3000. Vielleicht lege ich mir auch noch einen richtigen Reflow-Ofen zu, aber keinen Eigenbau.... (der Zeit wegen) Fazit: Das MBO-Ding hat viel mehr Zeit gefressen als veranschlagt, aber ich habe nun nach so vielen Jahren das Teil endlich voll funktionsfähig. Wie schon geschrieben: Eigentlich sinnlos, Taschenrechner habe ich auch in modern im Regal, aber es war halt mein erster und für teuer "Westgeld". Ich werde noch irgendwann den zweiten Alpha 3000 umrüsten und auch den 2000er, aber erst, wenn Zeit ist. Insgesamt hat das aber auch wieder Spaß gemacht, das ist das Wichtigste. Old-Papa Oups: Ich sehe gerade, beim 3000er fehlt nicht nur die Beschriftung am Powerknopp, sondern auch die Zweitbelegung über der + und der -Taste. Diese ist nicht abgerubbelt, sie war nie drauf.
:
Bearbeitet durch User
Nabend! Ich habe nun doch noch den zweiten Alpha 3000 "aufgeziegelt". Dabei fiel auf, dass dieser ein etwas anderes VFD-Modell benutzt und auch, dass auf der Platine eine Beschriftung aufgedruckt ist und die Anschlüsse für das VFD genannt wurden. Dadurch konnte ich den Schalt- und den Tastaturplan nochmal präzisieren, bzw die BE-Nummern anpassen. Es sind tatsächlich zwei ZD verbaut, und zwei Widerstände weichen ab (Heizung und Lade-R). Die Tastaturmatrix lässt sich auf 4 Spaltenleitungen zurückführen (K0-K3), dennoch finde ich meine Darstellung intuitiver. In der Mitte mein damals teuer gekauftes Modell (leider mit Alt360° am Grad-Schalter verunstaltet). Hier wieder 88 hoch 11 gerechnet, einfach um was anzuzeigen ;-) Old-Papa
:
Bearbeitet durch User
Und hier nun die letzten beiden Rechner mit diesem Mitsubishi-IC (M58628-001P) Ja zwei, mir ist bei der Suche nach Unterlagen zum IC noch ein EC-945 von Radio-Shack (Taiwan) zugelaufen. Auch dieser deutlich defekt, war ja zu erwarten bei den paar Euronen. Zunächst also den MBO Monarch CX60 restauriert: Bei diesem waren nach den Verkaufsfotos offensichtlich die Batteriekontakte völlig weggefault, doch nachdem ich das repariert habe (mit dickeren Nickelstreifen zum Akkupunkten), gingen nicht alle Tasten. Diese sind auch als "Knackfrösche" ausgeführt und haben einen sehr kräftigen Druckpunkt. Das ganze Tastenaggregat ist aber "verschweißt", das bedeutet, auf der Rückseite sind dutzende Plastiknippel verschmolzen worden. Diese habe ich einzeln mit "Warmluft" weich gemacht und durch die Platine gezogen. Das ging nicht beim ersten mal, aber irgendwie dann doch. Oha, irgendwas war in die Tastatur gelaufen, ich vermute Stempelfarbe. Allerdings will mir nicht in den Kopf, warum dann beim drücken der "+/- Taste" (Vorzeichen) immer eine Neun erschienen ist. Zumindest hat sich das Zeugs rückstandsfrei entfernen lassen, die Leiterbahnen nebst Vergoldung waren nicht angegriffen. Der Zusammenbau mit den lose in den Kunststoffrahmen eingelegten Knackfröschen brachte mich fast zum Verzweifeln, bei kleinsten Wacklern sind die Dinger immer wieder aus ihren "Fassungen" gehopst. Zunächst habe ich rückseitig etwas Gaffa geklebt, etwas gehaftet haben diese dann daran schon, doch leider nicht genug. Erst doppelseitiges Klebeband (nur eine Seite blank) hat dann dank viel besserer Klebekraft den Durchbruch gebracht. Die Kunststoffnoppen habe ich wieder verschmolzen und alles war gut. Die Gesamtschaltung ist wieder genau so wie bei den Alpha 3000, das Display ein etwas anderes und hat (gefühlt) etwas größere Ziffern. Das Ding tut wieder, hat sogar ein etwas helleres Display (klar, ist ja auch jünger) Old-Papa
:
Bearbeitet durch User
Hier mein Gesabbere zum letzten Möppel dieser Reihe, mehr kommen mir nicht ins Haus (ok, wenn ich noch einen Elite 7004SR oder Diamand 7003 finde, vielleicht). Hier also ein EC-495 von Radio Shack aus Taiwan. Erster Eindruck: Batteriekontakte leicht grün und wie üblich ein Tastenprellproblem. Das Display zeigte auch einige Geistersegmente. Die Batteriekontakte habe ich alle entfernt und gereinigt, dabei das etwas verpeekte Gehäuse auch gleich durch die Waschlauge gezogen. Dann das Tastaturaggregat zerlegt (sehr viele Schrauben) und zum Vorschein kam wieder das schon bekannte Gekröse mit den kleinen Federplättchen und Gummistößeln nebst Rückstellfedern in den Tasten und vergoldeter Platine. Hier aber alles deutlich filigraner ausgeführt. Das Zeugs habe ich ordentlich gereinigt (die Platine nur mit Lappen trocken abgerieben) und wieder zusammengesetzt. Der Grad-Schalter war fest auf DEG gedengelt, das war aber nur verharztes Fett was den verklebt hatte. Die Rechnerschaltung ist wieder sehr ähnlich der anderen schon bekannten Geräte mit diesem IC. Auffällig sind die Dioden zu den Tastenzeilen und -reihen. Auch der Transverter ist etwas anders und mit zwei Transistoren realisiert. Der EC-495 wird allerdings mit 4 AA-Zellen betrieben und das Display ist nochmal etwas heller und die Ziffern noch etwas größer. Dieses sitzt allerdings etwas ungünstig. Wenn das Ding auf dem Tisch liegt, ok, hält man es in der Hand, verschwinden die Ziffern teilweise unter dem oberen Gehäuserand. Zumindet hält sich das Tastaturprellen bei dem Ding halbwegs in Grenzen, das bleibt auch so. Die Geistersegmente waren danach weg. Inzwischen habe ich auch die Tastaturmatrix direkt mit den Verbindungen zu den IC-Pins neu gezeichnet, so passt diese zu allen Modellen, egal wie die Tasten angeordnet sind (Beim EC-495 etwas anders) Hier noch die endgültige Schaltung vom Rechnerteil, die Klinkenbuchse habe ich noch ergänzt. So, nun mach ich aber wirklich Schluss mit diesem Endlosprojekt, doch wenn Fragen sind.... Old-Papa
Einen hab ich noch... (Otto Walkes) Weiter oben hatte ich ja gezeigt, dass der Alpha 2000 an der oberen Gehäuseschale den kompletten unteren Rahmenteil verloren hatte (kam so bei mir an). Ausgerechnet dort wird das in die Unterschale eingehakt und dann weiter oben verschraubt. Die Verschraubung alleine hält das Ding zusammen, doch beim Tippen im unteren Bereich war alles sehr fragil. Zunächst hatte ich mit Tesa-Band geflickt, doch das konnte so nicht bleiben. Zunächst habe ich von links nach rechts einen knapp abgewinkelten Stahldraht in die Oberschale eingeschmolzen, der dient gleich als Gegenlager für das "Einhaken". Danach mit Kunststoffspachtelmasse das Ganze neu modelliert, mehrfach beschliffen, nochmal gespachtelt und dann noch Farbe drauf. Nicht zu 100% Plan, doch das hält bis die Klingonen hier alles übernehmen. Die Tastennippel aus TPU habe ich jetzt durch normales PLA ersetzt, das klickert deutlich besser. So, nun aber wirklich Schluss... ;-) Old-Papa
:
Bearbeitet durch User
Old P. schrieb: > Ich habe mich dazu durchgerungen nur als verzinnt (Blei) zu bestellen. > Die Vergoldung an den beiden Schaltschiebern würde wie ganz oben zu > sehen, kaum wirklich lange halten. Zinn kann ich bei Bedarf erneuern, > Gold nur mit einigem Aufwand. Bestell bei OSH Park, die machen alles in Gold.
Michael B. schrieb: > Old P. schrieb: >> Ich habe mich dazu durchgerungen nur als verzinnt (Blei) zu bestellen. >> Die Vergoldung an den beiden Schaltschiebern würde wie ganz oben zu >> sehen, kaum wirklich lange halten. Zinn kann ich bei Bedarf erneuern, >> Gold nur mit einigem Aufwand. > > Bestell bei OSH Park, die machen alles in Gold. Machen Andere auch, kostet halt. Old-Papa
Michael B. schrieb: > Old P. schrieb: >> Ich habe mich dazu durchgerungen nur als verzinnt (Blei) zu bestellen. >> Die Vergoldung an den beiden Schaltschiebern würde wie ganz oben zu >> sehen, kaum wirklich lange halten. Zinn kann ich bei Bedarf erneuern, >> Gold nur mit einigem Aufwand. > > Bestell bei OSH Park, die machen alles in Gold. König Midas...
Old P. schrieb: > Wie schon geschrieben: Eigentlich sinnlos Ja, das stimmt. Ich hab schon ewig keinen Taschenrechner mehr benutzt. Da man ja hauptsächlich am PC arbeitet, benutzte ich gerne den "Rechner-Plus". https://www.chip.de/downloads/Microsoft-Rechner-Plus_13014281.html
Peter D. schrieb: > Old P. schrieb: >> Wie schon geschrieben: Eigentlich sinnlos > > Ja, das stimmt. > Ich hab schon ewig keinen Taschenrechner mehr benutzt. Ich schon. Zum Beispiel in der Werkstatt z.B. wo aus Gründen kein PC steht. Und wohin ich aus den selben Gründen in der Regel auch kein Mobiltelefon mitnehme. Und ja, das ist in etwa die Klasse von Taschenrechnern, die hier gezeigt wurde. Aktuell ein Casio fx-82 Solar II. Den habe ich mir erst vor ca. zwei Jahren gekauft. War gar nicht mal so einfach, noch einen zu kriegen. Mußte aber sein, weil mein guter alter Casio fx-450 beginnt sich aufzulösen.
Axel S. schrieb: > Zum Beispiel in der Werkstatt z.B. wo aus Gründen kein PC > steht. Dafür würde ich einfach was von der Stange kaufen: https://www.mueller.de/p/rebell-taschenrechner-re-sc2030-wb-580242/
Ja, in der Metallwerkstatt nutze ich z.B. lieber so einen ollen Taschenrechner, doch wenn die Tasten prellen nervt das. LCD ist auch suboptimal und auf dem SF herumzuwischen nervt auch. Aber jeder kann doch nutzen was er oder sie mag. Old-Papa
Peter D. schrieb: > Axel S. schrieb: >> Zum Beispiel in der Werkstatt z.B. wo aus Gründen kein PC >> steht. > > Dafür würde ich einfach was von der Stange kaufen: > > https://www.mueller.de/p/rebell-taschenrechner-re-sc2030-wb-580242/ Solche billigen LCD-Rechner habe ich schon ein paar entsorgt, irgendwann blieben die einfach stehen oder hatten Displayaussetzer. Ja, Tastaturmatten und -kontakte gereinigt, Batteriekontakte und Displaykonnektor auch, nichts half. Old-Papa
Ich habe diese Dinger mit VFD gehaßt, immer waren die Batterien leer. Die hatten ja nichtmal Auto-Power-Off. Zum Glück gab es die nur kurze Zeit, dann hat sich schnell das LCD durchgesetzt und eine Batterie hielt Jahre durch. Ich hatte daher nur einen Rechner mit VFD. Die allerersten Rechner mit den Lupen-LEDs sind zum Glück an mir vorbei gegangen.
Peter D. schrieb: > Ich habe diese Dinger mit VFD gehaßt, immer waren die Batterien leer. > Die hatten ja nichtmal Auto-Power-Off. Zum Glück gab es die nur kurze > Zeit, dann hat sich schnell das LCD durchgesetzt und eine Batterie hielt > Jahre durch. Ich hatte daher nur einen Rechner mit VFD. > Die allerersten Rechner mit den Lupen-LEDs sind zum Glück an mir vorbei > gegangen. Dass wurde schon genau so geschrieben.... Die Batterien halten ca. 2 Tage nonstop durch, wer tippelt denn so lange darauf rum? Außerdem haben diese Dinger alle Lademöglichkeiten für NiCad oder NiMH.... Ja, das macht mehr Hampelei, das stimmt. LCD ist ganz nett, aber nur bei ausreichend Licht in der Hütte und nach "Jahren" sind die Batterien (mit Pech) ausgelaufen Ja, auch diese kleinen Knopfzellen laufen aus, hatte ich schon, Li-Zellen eher nicht. Ich mag dann doch lieber LED oder eben (aus nostalgischen Gründen) VFDs. Old-Papa
Old P. schrieb: > LCD ist ganz nett, aber nur bei ausreichend Licht in der Hütte und nach > "Jahren" sind die Batterien (mit Pech) ausgelaufen Ich habe gerade beim Räumen einen kleinen Solarrechner von Sharp (EL-863) mit Etui wiedergefunden, der überhaupt keine Batterie hat. Und er spielt auch bei mässigem Licht (schliesslich muss man das LCD ja auch lesen können).
:
Bearbeitet durch User
Matthias S. schrieb: > Old P. schrieb: >> LCD ist ganz nett, aber nur bei ausreichend Licht in der Hütte und nach >> "Jahren" sind die Batterien (mit Pech) ausgelaufen > > Ich habe gerade beim Räumen einen kleinen Solarrechner von Sharp > (EL-863) mit Etui wiedergefunden, der überhaupt keine Batterie hat. Und > er spielt auch bei mässigem Licht (schliesslich muss man das LCD ja auch > lesen können). Tja, genau so einen (und ein paar andere Sharp) habe ich gerade entsorgt. Egal was man anstellte, solange man eine Taste drückte, zeigte er diese Ziffer an, ließ man los, war wieder alles weg. Der µC (mehr ist ja nicht drin) ist ganz offenbar gestorben. Komisch, dass es alles Sharp waren.... Ist auch egal, jeder nutzt das, was ihm/ihr gefällt. Ich lieber meine alten Möppel, einfach weil die da sind, bei Schummerlicht (in der Wekstatt) noch lesbar sind, weil sie funktionieren wie immer und auch, weil die mal richtig Geld gekostet haben. Wo ist das Problem? Old-Papa
Old P. schrieb: > weil die mal richtig Geld gekostet haben. Technik ist eben keine Geldanlage. Ich meine, der erste Taschenrechner im RFT-Laden hat mal 3400,-M gekostet und konnte nur die Grundrechenarten. Da hat sich gleich eine Menschentraube gebildet, als ein piekfeiner Herr ihn sich vorführen lies und auch gekauft hat. Den Großteil veralteter, teurer Geräte habe ich verschenkt oder neben die Mülltonne gestellt. Vorteilhaft ist heutzutage, daß man nur noch ein System zum Medienkonsum benötigt. Und auch keine riesen Regale mehr für die verschiedensten Medien. Die alten Medien waren oft so abgenutzt, daß ich sie nicht mal mehr digitalisiert habe vor dem Entsorgen. Old P. schrieb: > Wo ist das Problem? Ich sehe da keine Problem. Jeder kann doch machen, was er will. Ich habe nur nicht den Platz, alles aufzuheben.
Peter D. schrieb: > Technik ist eben keine Geldanlage. Ich meine, der erste Taschenrechner > im RFT-Laden hat mal 3400,-M gekostet .... Und gerade solche alten Technikteile können heute richtig Geld kosten! Hätte ich noch einen Apple-1, wäre ich wohl reich (bekommt man zumindest mehr als den Neupreis)! Aber einen Osborne-II habe ich nebst vielen Disketten noch im Regal und ein paar andere Preziosen (Apple, Sinclair, Commodore, Atari, Schneider-CPC usw.). Leider habe ich meinen uralten WANG durch eigene Blödheit zerstört, das Ding hätte heute auch was. > Den Großteil veralteter, teurer Geräte habe ich verschenkt oder neben > die Mülltonne gestellt. Selber Schuld.. ;-) > Vorteilhaft ist heutzutage, daß man nur noch ein System zum Medienkonsum > benötigt. Wer Technik nur zum Medienkonsum benötigt, der ist arm dran.... > Ich sehe da keine Problem. Jeder kann doch machen, was er will. > Ich habe nur nicht den Platz, alles aufzuheben. Tja, ich habe den Platz und lass mir das auch nicht madig machen ;-) Old-Papa
Old P. schrieb: > Wo ist das Problem? Gar kein Problem. Ich habe amüsiert deinen Thread gelesen und mir dabei gedacht, das du bestimmt trotz aller Schwierigkeiten deinen Spaß hast und darauf kommt es ja an. Und was den Sharp betrifft, ich brauche ihn sicher nicht - er war ja auch jahrelang in einer Schublade versteckt. Die Sharp Pocket Computer hingegen habe ich vor einiger Zeit wieder gängig gemacht - da habe ich einen PC-1251 und einen PC-1246 mit Macken nach all der Zeit.
Bitte melde dich an um einen Beitrag zu schreiben. Anmeldung ist kostenlos und dauert nur eine Minute.
Bestehender Account
Schon ein Account bei Google/GoogleMail? Keine Anmeldung erforderlich!
Mit Google-Account einloggen
Mit Google-Account einloggen
Noch kein Account? Hier anmelden.























































































