Hallo. Hat jemand ne Idee wie ich ohne spezielle integrierte ICs halbwegs energieeffizient 3.3 Volt und 20 mA für die Versorgung eines Microcontroller bekomme? Gruss David
Tom schrieb: > Woraus? 230VAC, 12VDC oder Zitronenbatterie? Aus 400V DC, wenn man den Titel des Threads einfach mal liest. Ich denke, du bist mit einem 3,3V Schaltnetzteil am besten bedient, das du direkt aus dem Zwischenkreis oder, wenn vorhanden, aus den eingangsseitigen 230V AC speist. Notfalls die 400V mit einer Linearstufe (Z-Diode und Begrenzungswiderstand in Reihe) um 80V reduzieren, dann sinds etwa 320V.
Alexander schrieb: > 600V DC genau zu sein Aha, was hast du mit dem TE zu tun?
:
Bearbeitet durch User
Wenn Du diese 4 Bauteile miteinander verdrahtest kriegst Du die 20mA vielleicht kontaktlos.
Wenn es keine galvanische Trennung braucht, dann Kondensatornetzteil.
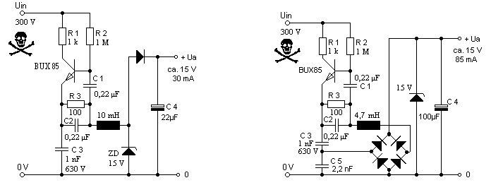
Hier noch was wenn es wirklich DC sein muss, aber für 600Vdc müsste man den Transistor ändern. Z-Diode mit 3,3V rein oder ein Spannungsregler hinterher, los gehts.
:
Bearbeitet durch User
Alexander schrieb: > 600V DC genau zu sein 400VDC hört sich eher nach 230VAC und PFC an als gleichgerichtete 400VAC. Oder bist Du auch David K?
:
Bearbeitet durch User
Ben B. schrieb: > Kondensatornetzteil aus DC? Aha... P.s. Habe jetzt erst deinen nächsten Beitrag gesehen, das sieht sehr innovativ aus!
:
Bearbeitet durch User
Für mich hat sich 400V eher nach 3x 230V angehört. Aber ihr habt wie immer Recht. Trotzdem finde ich meine Energy Harvesting Schaltung sicherer. Die Kleinspannung ist über den Abstand einstellbar. :P
Wenn der TO es auf 600 DC auch auszuhalten auslegt, wird die Schaltung robuster, als was auf dem Markt so rumfliegt. Bei den 400V sollte der DCDC-Wandler hinter einem Widerstand und einer Sicherung angeschlossen werden. Der Widerstand verhindet, dass im Kurzschlussfall der Strom zu hoch wird für die Feinsicherung dahinter. Wenn der Zwischenkreis dicke Elkos haben sollte, kann das sonst ganz schön fetzig werden, wenn der Halbleiter im DCDC-Wandler durchlegiert.
>> Kondensatornetzteil > aus DC? Aha... Meistens wird die Schaltung ja irgendwie aus dem Netz versorgt. > 400Vdc 230Vac durch Brückengleichrichter sind etwa 340Vdc. > 600Vdc 400Vac durch Brückengleichrichter sind etwa 565Vdc. Nach einer PFC-Stufe wird aus beidem noch etwas mehr.
Warum nimmt man nicht einen externen Trafo (6V) für 3 Euro. Gleichrichte und Siebelko dazu. Als am Zwischenkreis Elko zu fummeln. Und dann mit Spannungsregler auf 3,3V. Zu teuer, keine Lust oder zu wenig Platz? 20mA ist ja nicht so viel. Hast Du denn kein 230V Netz? Scheint ja irgendwas Spezielles zu sein. Oder geheim.
:
Bearbeitet durch User
Oder keine Ahnung. Aber DC, ob 400V oder 600V ist eine doofe Idee. Bei einem Kurzschluss wird das richtig knallen. Normale 5x20mm Sicherungen reichen da nicht.
Dieter D. schrieb: > Feinsicherung RS Components GmbH Die Serie Wickmann 477 ist die erste und kleinste Sicherung für 500 V ac und 400 V dc unter der Klasse der Sicherungsfamilie in 5x20 mm. Sie wurde für den ... Bürklin Feinsicherung, 8020.5011, SCHURTER ; Nennspannung (DC), 400 V ; Nennstrom, 1 A ; Auslösecharakteristik, T ; Länge, 31.8 mm ; Gehäuse, Keramikrohr. Dieter D. schrieb: > Widerstand Für den Widerstand schaue ins Datenblatt, wieviel kA maximal gelöscht werden können.
:
Bearbeitet durch User
Thomas B. schrieb: > Oder keine Ahnung. > > Aber DC, ob 400V oder 600V ist eine doofe Idee. > Bei einem Kurzschluss wird das richtig knallen. > Normale 5x20mm Sicherungen reichen da nicht. Du weißt nicht, was ein Zwischenkreis ist, oder?
Wenn der TO nicht nennt, von welchem Geraet der Zwischenkreis ist, ist erstmal richtig, wie Ben schon nannte, davon auszugehen, dass eine PFC-Stufe mit im Spiel sein muesse. In Zwischenkreisen sind meistens Elkos. Und bei Kurzschluss wird das meistens unerfreulich. Wer schon mal einen 4,7μF 450V 105°C Elko kurzgeschlossen haben sollte...
Scheint sich sowieso erledigt zu haben, TE meldet sich nicht mehr.
Er hat Deinen Vorschlag umgesetzt und ist dabei gestorben!
David F. schrieb: > Hat jemand ne Idee wie ich ohne spezielle integrierte ICs Wieso? Willst du das Fahrrad neu erfinden? Glaubst du, das wird einfacher und billiger? > halbwegs > energieeffizient > 3.3 Volt und 20 mA für die Versorgung eines > Microcontroller bekomme? Ein Linearregler hat hier 3,3/400=0,8% Wirkungsgrad und verheizt bei Volllast satte 8W. Schaltregler dieses Kalibers für 400VDC gibt es für gutes Geld zu kaufen. https://de.rs-online.com/web/p/schaltnetzteile/1359124 https://de.rs-online.com/web/p/schaltnetzteile/1359245P
> Er hat Deinen Vorschlag umgesetzt und ist dabei gestorben!
Tja, so'n Pech. Aber in diesem Forum das beste, was ihm passieren
konnte.
Falk B. schrieb: > Ein Linearregler hat hier 3,3/400=0,8% @TO Einen deutlich besseren Wirkungsgrad haetten 130 weisse LED mit Vorwiderstand, die eine Solarzelle bestrahlen, die ausreichend Strom fuer den Mikrocontroller liefert. Des weiteren haettest Du damit eine hervorragende galvanische Trennung realisiert.
:
Bearbeitet durch User
Alexander schrieb: > warum so umständlich > > https://www.mikrocontroller.net/topic/goto_post/7874351 So wenig wie eine Schwalbe einen Sommer macht, so wenig macht eine Ansammlung dieser Teile einen 400V zu 3,3V DC/DC Wandler.
Der PFC macht doch ein hochfrequentes PWM oder nicht? Wenn Du das erste Bauteil neben die Leitung hängst, wirst Du da Spannung messen?
Bitte melde dich an um einen Beitrag zu schreiben. Anmeldung ist kostenlos und dauert nur eine Minute.
Bestehender Account
Schon ein Account bei Google/GoogleMail? Keine Anmeldung erforderlich!
Mit Google-Account einloggen
Mit Google-Account einloggen
Noch kein Account? Hier anmelden.




