Hallo, habe gerade ein serial AVR-ISP-programmer bekommen,will noch AVR-ISP-programmer bauen mit AT90S2313 ( für ein 2. Bord) wie brennt man Die Firmware drauf? muß man hier eine Extra schaltung bauen für das brennen ? bitte helfen !!!
>AT90S2313 Den sollte man schon mal nicht mehr verwenden, weil der nämlich abgekündigt ist (wird nicht mehr hergestellt). >wie brennt man Die Firmware drauf? Mit einem Programmer. >muß man hier eine Extra schaltung bauen für das brennen ? ja, ist anzunehmen.
auf der Seite des autors gibts auch ne Version mit nem verfügbaren Chip. Besser Die verwenden! bye Frank
Ist die Software nur in dem 2313 enthalten? dann wird es ohne zweiten Prommer nicht gehen, erst mal den 2313 auslesen. Parallel mit dem Ponyprog beispielsweise, dazu ist der 10-polige Steckverbinder in der Abbildung kompatibel: http://www.lancos.com
Danke, dann mit ATTiny2313 !!! hat jemand die schaltung um Die Firmware drauf zu brennen ?
Nun ja, wenn man einen seriellen Programmer baut, der selber einen programmierten Mikrocontroller braucht, so hat man das typische Henne-und-Ei-Problem. Das kann man auf zwei Arten lösen: a) erst einen Parallelport-Programmer (STK200-kompatibel) bauen und damit den Chip für den seriellen programmieren oder b) jemanden fragen, der den Chip programmieren kann. Falls sich niemand anders anbietet, mail an SEckert01 - at - netscape.net
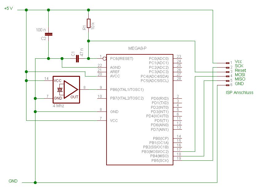
ich versuche es mit dem Parallelport-Programmer Zum anschließen an Parallelport-Programmer ,ist diese Schaltung da richtig. Statt MEGA8-P setze ich ATTINY2313 ein ? stimmt so ?
Die Ponyprog-Schaltung ist hier: http://www.lancos.com/e2p/betterSTK200.gif Der Stecker passt zum 10-poligen auf dem seriellen Programmer, der 2313 kann in seiner Platine drinbleiben.
Danke, ich meinte die Schaltung von ATTiny2313 an Parallel-AVR-programmer,damit ich die Firmware drauf brennen kann Das Ziel ist ein Serial AVR-Programmer mit ATTiny2313 zu bauen.
Es sollte möglich sein, den ATTiny2313 in der Schaltung AVR910-schalt.jpg mit einem Parallel-AVR-programmer zu programmieren. Ein Haken kann sein, dass beide Programmer sich darauf bauen, dass die Spannungsvorsorgung vom zu programmierenden Board (Target) kommt. Bei dem AN910 Plan ist das sicher so, bei deinem Parallel-AVR-programmer weiss ich es nicht. Es gibt da supersimpele ohne Saft (Ponyprog-Schaltung) und luxuriöse Varianten mit Saft. Wenn beide keinen Saft mitbringen, müsstest du eine stabile 5 V Versorgung aufbauen und über Vcc und GND am ISP-Stecker an beide Boards leiten. Mit der Abkündigung des AT90S2313 würde ich mir nicht ins Hemd machen. Wenn du einen findest, einbauen. Das macht den geringsten Aufwand beim Umschreiben der AN910-Programmer-Firmware. Du kannst den ja gesockelt einbauen und später wechseln, wenn es nötig wird.
Bitte melde dich an um einen Beitrag zu schreiben. Anmeldung ist kostenlos und dauert nur eine Minute.
Bestehender Account
Schon ein Account bei Google/GoogleMail? Keine Anmeldung erforderlich!
Mit Google-Account einloggen
Mit Google-Account einloggen
Noch kein Account? Hier anmelden.

