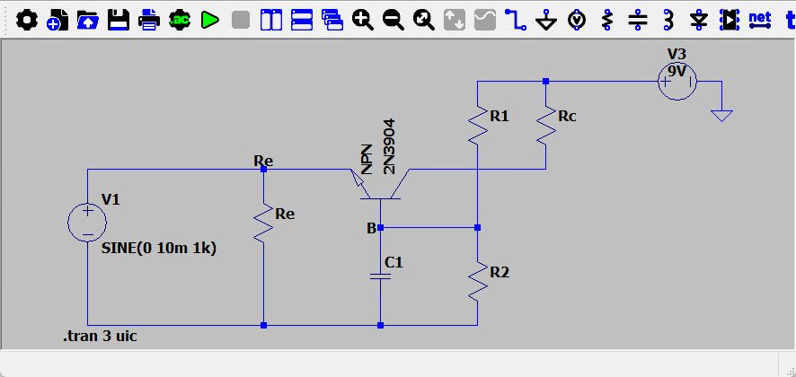
Hey Leute, ich habe die im Anhang befindliche Basisschaltung aus den Netz bezogen und möchte nun die Bauteilwerte berechnen. Um die Berechnung auf bereits bekannte Formeln zu beschränken, habe ich die Basisschaltung in eine Emiterschaltung umgezeichnet (Siehe „Basisschaltung_vorb.asc“). Die Werte für Ic, Uce und Ib habe ich aus einem LTSpice-Plot gewonnen (Siehe Anhang), da in den Datenblättern zum 2N3904 auf www.alldatasheet.com (https://www.alldatasheet.com/datasheet-pdf/download/15077/PHILIPS/2N3904.html) nicht ausreichend viele Werte enthalten waren. Für Ic habe ich entsprechend 3,3mA, Ib=10µA und Uce=0.6V angesetzt und mit Maschenregel, ohmschen Gesetz und der Annahme, dass Uc1 sich auf 9V auflädt, Ie annähernd gleich Ic ist, und über Ube ungefähr 0,7V abfallen, die Werte für Rc, Re berechnet. (Re=(Uc1-Ube)/Ie ; Rc = (Ub-Uce-Ure)/Ic) Für den Basisspannungsteiler aus R1 und R2 nimmt man ja an, dass Ir2=3…10*Ib sein sollte, kann demzufolge R2 mit R2=9V/10*Ib berechnen. Wie kommt man aber dann an die Werte für R1 und C1? Wenn über Uc3 9V abfallen, bleiben doch für Ur1 nur noch 0V, sodass man nicht mehr das ohmsche Gesetz anwenden kann? Wie sieht die Vorgehensweise zur Berechnung von C1 aus…..erstmal die Überlegung in welchen Frequenzbereich die Schaltung arbeiten soll und dann ein C1 wählen ,sodass der kapazitive Blindwiderstand möglichst groß wird? Vielen Dank für eure Expertise!!
Ein Tipp: auch wenn ich es wollte, kann ich dir leider vom Handy aus mangels lauffähigem LTSpice nicht helfen. Screenshots wirken da Wunder. Auch schon bei der Bereitschaft, sich die Schaltung "nur mal kurz" anzuschauen.
:
Bearbeitet durch Moderator
Hallo Peter, deine erste "Basischaltung.asc" kann nicht funktionieren, weil du keinen Koppelkondensator vor der Signalspannungsquelle hast. Diese Spannungsquelle hat so wie gezeichnet, eine DC-Spannung von 0V und einen Innenwiderstand von 0 Ohm und schließt somit RE kurz. Bei der zweiten Schaltung "Basisschaltung_vor.asc" hast Du dann (richtig) einen Koppelkondensator eingefügt. Jetzt wäre dort noch ein Auskoppelkondensator und ein Lastwiderstand ganz wichtig, um reale Ergebnisse bei der Simulation zu bekommen. Wie man R2 berechnet? Man denkt sich eine Spannung, als Startannahme am Emitter aus, die Spannung an der Basis ist dann ca. 0,6 V höher --> Dann hilft die normale Spannungsteilerformel. (Ich würde eher zum zehnfachen Querstrom im Basisspannungsteiler tendieren, die Stromverstärkungen von Transistoren und damit die Basisströme schwanken stark und somit ist das dann weniger kritisch.) Peter schrieb: > Wie sieht die Vorgehensweise zur > Berechnung von C1 aus…..erstmal die Überlegung in welchen > Frequenzbereich die Schaltung arbeiten soll und dann ein C1 wählen > , so dass der kapazitive Blindwiderstand möglichst groß wird? Vielen Dank > für eure Expertise!! Teil 1 richtig --> Aber Teil 2 Schlussfolgerung gerade andersrum. Der kapazitive Blindwiderstand muss an der unteren Grenzfrequenz noch sehr klein sein. Wie klein? Mindestens zehnmal kleiner als der Innenwiderstand des Basisspannungsteilers. Wie groß ist der denn? Antwort ein Merksatz für den Rest eines Lebens als Elektroniker: *Der Innenwiderstand eines Spannungsteilers ist gleich der Parallelschaltung seiner beiden Einzelwiderstände.* So das reicht für mich erst mal als Anfangshilfe. Grundlagen bietet auch Google: https://www.elektronik-kompendium.de/sites/slt/0205081.htm https://et-tutorials.de/2892/transistor-basisschaltung/ Und dann "spiele mal schön" mit allen möglichen Bauteil-Werten bei LTSpice - auch mit dem Lastwiderstand und staune und lerne. Schöne Grüße Lothar
Vielen Dank für deine schnelle und ausführliche Hilfe! > Wie man R2 berechnet? Man denkt sich eine Spannung, als Startannahme am > Emitter aus, die Spannung an der Basis ist dann ca. 0,6 V höher --> Dann > hilft die normale Spannungsteilerformel. (Ich würde eher zum zehnfachen > Querstrom im Basisspannungsteiler tendieren, die Stromverstärkungen von > Transistoren und damit die Basisströme schwanken stark und somit ist das > dann weniger kritisch.) Ich meinte R1...wenn man für die Spannung am Emitter z.B. 8,4V ansetzt und ca. 0,6V BE-Spannung abfallen, bleiben für UR1 nur noch ca. 0V übrig...der Strom durch den Basisspannungsteiler müsste demzufolge 0A betragen. Deshalb solte man für die Emitterspannung eine Spannung kleiner als 8,4V ansetzen? > Peter schrieb: >> Wie sieht die Vorgehensweise zur >> Berechnung von C1 aus…..erstmal die Überlegung in welchen >> Frequenzbereich die Schaltung arbeiten soll und dann ein C1 wählen >> , so dass der kapazitive Blindwiderstand möglichst groß wird? Vielen Dank >> für eure Expertise!! > > Teil 1 richtig --> Aber Teil 2 Schlussfolgerung gerade andersrum. Der > kapazitive Blindwiderstand muss an der unteren Grenzfrequenz noch sehr > klein sein. Okay...also von 0kHz bis zur unteren Grenzfrequenz ein sehr kleiner kapazitiver Blindwiderstand, damit umso mehr Strom in den Zweig mit C1 fließt, Ib sich verringert und demzufolge Ic bzw. die Verstärkung der Schaltung verhältnismäßig klein ist? Nochmals vielen Dank!
Ich habe bis zum heutigen Tage hier noch keine lesbare Schaltung gesehen!
So, die Schaltung mit den berechneten Werten ist jetzt im Anhang. Habe für Ic 3,3mA, Uce=0,6V und Ib=10µA angesetzt...die Werte von den anderen Strömen passen ziemlich genau, Ie und Ic ist in zueinander in Phase. Nur die Phasenverschiebung von Ib verstehe ich nicht. Eigentlich müsste diese doch durch die RC-Kombination (C1 und Eingangswiderstand bzw. Emitterwiderstand) entstehen, sich die Phasenverschiebung demzufolge ändern ,wenn ich den Wert von C1 verändere? Die Phasenverschiebung bleibt aber mit verändernden C1 gleich. Vielen Dank!
Peter schrieb: > So, die Schaltung mit den berechneten Werten Du hast es noch immer nicht verstanden? Häng ein Bild der Schaltung an. Ein vollständiges, ansehbares Bild. Nicht dieses LT-Spice Zeug, dass die meisten Leute nur mit Gefummel ansehen können. https://www.mikrocontroller.net/articles/Bildformate beachten.
Tom schrieb: > guckstu da Endlich gibt's lesbare Bilder zu sehen! Peter schrieb: > Die Phasenverschiebung bleibt aber mit verändernden C1 gleich. Mit dem 17uF Elko C1 wird die Basis abgeblockt! Du meinst sicher C2 (100n)? Durch Verändern von C2 verändert sich nur die Grenzfrequenz. Eine Phasenverschiebung findet nur im Bereich der unteren Trennfrequenz statt (633Hz).
Und wieso sind R1 und R2 so niederohmig, oder wurde einfach nur das "k" vergessen? Peter D. schrieb: > Da ham wa aber gelacht. Oder ist das etwa garnicht die Schaltung von david_h88?
Marcel V. schrieb: > Endlich gibt's lesbare Bilder zu sehen! Nur ist das völliger Mumpitz. Ein Abschwächer auf 0,01 V_in mit max 100mV Hub am Kollektor. Wozu soll das gut sein?
Peter schrieb: > Hey Leute, > > ich habe die im Anhang befindliche Basisschaltung aus den Netz bezogen > und möchte nun die Bauteilwerte berechnen. Was ist jetzt konkret das Problem? Bauteilwerte sind also gegeben, oder? Fragst Du, ob das ganze (bzw. die Werte) sinnvoll ist - oder was?
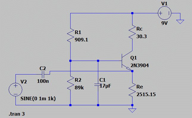
Hier mal eine vernünftig dimensionierte Basisschaltung mit einer Verstärkung von etwa 250.
Die Berechnung der Basisschaltung u.a. ist im Buch Tieze/Schenk Halbleiter-Schaltungstechnik ausführlich beschrieben. Auch in ältesten Auflagen...
Die ursprüngliche Schaltung war ja auch so gezeichnet und ohne Bauteilwerte. Warum der TE sie umgezeichnet hat frage ich mich. Und wer hat keinen Tietze/Schenk - ich habe zumindest noch eine Kopie von 1979 oder so im Schrank.
:
Bearbeitet durch User
Marcel V. schrieb: > Tom schrieb: >> guckstu da > > Endlich gibt's lesbare Bilder zu sehen! > > Peter schrieb: >> Die Phasenverschiebung bleibt aber mit verändernden C1 gleich. > > Mit dem 17uF Elko C1 wird die Basis abgeblockt! Du meinst sicher C2 > (100n)? Durch Verändern von C2 verändert sich nur die Grenzfrequenz. > Eine Phasenverschiebung findet nur im Bereich der unteren Trennfrequenz > statt (633Hz). Na ich meinte C1. Das C1 sich auf annähernd 9V auflädt und die Basis dadurch abblockt wird,ist schon einleuchtend. Bin nur davon ausgegangen, dass dieses Verhalten für sinkende/steigende Frequenzen aufgrund des frequenzabhängigen Widerstandes von C1 sich ändert. In einem vorherigen Beitrag wurde auch die untere Grenzfrequenz von C1 erwähnt, deshalb habe ich eine physikalische Erklärung für eine sinkende/steigende Verstärkung versucht, zu finden. Aufgefallen war mir die Phasenverschiebung zwischen Ie(Q1) und Ic(Q1) bzw. Ie(Q1) und Ib(Q1) => Siehe Screenshots. Wie erklärt sich das?? Vielen Dank!!
Besser ist es, alles in ein Diagramm zu packen. Mit "idealen" Bauteilen sollte es keine Phasenverschiebung geben (bis auf die 180° Ic/Ie). Ich nehme an, es liegt an der nichtlinearen Kennlinie. Die internen Kapazitäten sind sicher zu niedrig bei 1 kHz. An C2 liegt es nicht, selbst mit 47 nF schauen die Kurven gleich aus. Aber vielleicht hat jemand die richtige Erklärung.
Tom schrieb: > Besser ist es, alles in ein Diagramm zu packen. Mit "idealen" Bauteilen > sollte es keine Phasenverschiebung geben (bis auf die 180° Ic/Ie). Okay...aber gemäß der Tabelle auf https://www.elektronik-kompendium.de/sites/slt/0205081.htm müsste doch die Phasenverschiebung zwischen Ic und Ie 0° betragen?
Tatsächlich sind Ic und Ie in Phase, nur die Auslenkung ist invertiert. Bei einem reinen Sinus sieht das dann aus wie 180°. Bei anderen Wellenformen sieht man deutlich nur die Spiegelung an der Nulllinie.
Peter schrieb: > Okay...aber gemäß der Tabelle auf > https://www.elektronik-kompendium.de/sites/slt/0205081.htm > müsste doch die Phasenverschiebung zwischen Ic und Ie 0° betragen? Bis jetzt zeigt kein Bild von Dir die Phasenverschiebung, über die Du sprichst ...
Peter schrieb: > ich habe die im Anhang befindliche Basisschaltung aus den Netz bezogen > und möchte nun die Bauteilwerte berechnen. Ich nehme dafür immer das kostenlose Programm "Transistoramp": https://www.transistoramp.com/ Das kann Kollektor-, Basis- und Emitterschaltungen. Und es hat eine riesen Liste an Transistoren im Gepäck (vor der Berechnung muss man den gewünschten Transistor auswählen).
Bitte melde dich an um einen Beitrag zu schreiben. Anmeldung ist kostenlos und dauert nur eine Minute.
Bestehender Account
Schon ein Account bei Google/GoogleMail? Keine Anmeldung erforderlich!
Mit Google-Account einloggen
Mit Google-Account einloggen
Noch kein Account? Hier anmelden.








