Hallo Ich habe ein PCB designed auf dem ein Raspberry Pico steckt, der sich via I2C mit einem PCA9685 unterhält. 3,3V 4k7 Pull-Ups. Funktioniert super. Ich habe nun ein zweites PCB an den Bus gehängt (vollkommen unbestückt außer PCA und Kondensatoren). Das zweite Board hat alleine auch super funktioniert. Dann kam ein Timeout, ich adressierte nur den PCA auf dem zweiten Board mit DutyCycle Befehlen. Das ging eine Minute gut, dann gab es ein Timeout und seit dem hängt die SCL Leitung auf 1V. Wenn ich das Board länger liegen lasse läuft die Kommunikation zwar wieder aber das High Level der SCL-Leitung liegt bei fehlerhaften 2,2V, nach einigen erfolgreichen DutyCycle-Befehlen kommt dann wieder ein Timeout. Für mich sieht es so aus als blockiert der PCA nicht nur den BUS sondern der PCA schein defekt. Der PCA auf Board 1 funktionierte weiterhin einwandfrei. ich poste mal unten den Code, der den PCA auf Board 2 adressiert und für den Defekt sorgte. Auf dem Pico läuft Circuitpython, ich nutze Gp1 und GP0 für SCL und SDA. Pull-Ups gab es im Moment des Versagens nur auf Board1, auf Board 2 habe ich sie nach dem Testen entfernt. In meinem letzten Projekt hatte ich einen Pico (Micropython) mit 5 ATTinys verbunden ohne Probleme. Demnach musste ich nicht sehr tief in die I2C-Welt eintauchen. Hat irgendjemand eine Ahnung was ich falsch mache? Muss jeder PCA seine eigenen Pull-Ups haben? Die Größe dann so wählen, dass der Gesamtwiderstand bei 5k bleibt? import time import board import busio from adafruit_pca9685 import PCA9685 def init_pca(): """I2C und PCA9685 initialisieren""" i2c = busio.I2C(scl=board.GP1, sda=board.GP0, frequency=100000) pca = PCA9685(i2c, address=0x41) pca.frequency = 100 return i2c, pca i2c, pca = init_pca() duty = 0.0 time_var = 0 try: while True: duty += 0.1 if duty > 1.0: duty = 0.0 try: # Duty-Cycle setzen pca.channels[0].duty_cycle = int(0xFFFF * duty) print(f"LED0: 100 Hz, Duty={duty*100:.1f}%, Time:{time_var}") time_var = time_var + 1 time.sleep(1) except OSError as e: # I2C-Fehler auffangen print("I2C-Timeout, Bus wird neu initialisiert:", e) time.sleep(0.5) i2c, pca = init_pca() # neu starten except KeyboardInterrupt: print("Abbruch durch Benutzer") finally: try: pca.deinit() print("PCA9685 deinitialisiert, Bus freigegeben") except Exception as e: print(f"Deinit übersprungen: {e}")
Dob S. schrieb: > 3,3V 4k7 Pull-Ups Ganz schön hochohmig. Mal die Flanken angeguckt? Dob S. schrieb: > Ich habe nun ein zweites PCB an den Bus gehängt Erhöht die Kapazität, was das o.g. Problem verschärft.
Dob S. schrieb: > Hat irgendjemand eine Ahnung was ich falsch mache? Vermutlich ist die physikalische Ausprägung deiner Leitungs- Topologie fehleranfällig. Zu lange Leitungen und/oder stern- förmige Verteilung. I2C ist nur mit kleinen Leitungslängen sicher funktionsfähig. Vermutlich.
Leicht abgerundet, oder ist das schon doll? Komischerweise, sieht das nach 250 000 Hz aus obwohl im Code explizit 100000 genannt wird. Das ist das heile Board, übrigens.
Hiermal der Aufbau. Ich weiß nicht ob das gut zusehen ist. Die Leitungsführung ist nicht sauber, aber bei 100 000Hz bzw 250 000 Hz was es ja tatsächlich ist.
Dob S. schrieb: > Leicht abgerundet, oder ist das schon doll? Das sieht OK aus, aber interessant wäre, ob das mitsamt der zweiten Platine immer noch so ist. Dob S. schrieb: > Komischerweise, sieht das nach 250 000 Hz aus Das würde einen aussteigenden Slave erklären.
Dob S. schrieb: > Hiermal der Aufbau. Was soll man da erkennen? Ich schrub schon: Wastl schrieb: > Vermutlich ist die physikalische Ausprägung deiner Leitungs- > Topologie fehleranfällig. Es ist der ganze I2C Bus entscheidend, nicht deine winzigen Leitungen auf einem Board.
Wastl schrieb: > Es ist der ganze I2C Bus entscheidend, nicht deine winzigen > Leitungen auf einem Board. Die I2C Leitungen gehen ab dem Connector unterhalb des Boards zum zweiten Board. Flachbandkabellänge 10cm
Haben die beiden I2C-Teilnehmer auch unterschiedliche Adressen oder sind die gleich?
Dob S. schrieb: > Die I2C Leitungen gehen ab dem Connector unterhalb des Boards zum > zweiten Board. .... und rechts davon? Ist das eine Fata Morgana oder was?
Wastl schrieb: > Dob S. schrieb: >> Die I2C Leitungen gehen ab dem Connector unterhalb des Boards zum >> zweiten Board. > > .... und rechts davon? Ist das eine Fata Morgana oder was? Stimmt da geht das Kabel noch weiter für den dritten Teilnehmer. Jap 0x40 udn 0x41. Das funktionierte auch in den Einzeltests. Die Einzeltests liefen ohne Flachbandkabel, einfach direkt an die Pins des connectors. Ich habe kein USB Stick für die Screenshotfunktion, finde ich zumindest nicht
Dob S. schrieb: > Stimmt da geht das Kabel noch weiter für den dritten Teilnehmer. OMG! Entweder verstehst du überhaupt nichts oder du bist stark beratungsresistent. Wastl schrieb: > Es ist der ganze I2C Bus entscheidend, nicht deine winzigen > Leitungen auf einem Board. Wastl schrieb: > Vermutlich ist die physikalische Ausprägung deiner Leitungs- > Topologie fehleranfällig.
Wastl schrieb: > Dob S. schrieb: >> Die I2C Leitungen gehen ab dem Connector unterhalb des Boards zum >> zweiten Board. > > .... und rechts davon? Ist das eine Fata Morgana oder was? Ich versteh dann nicht, was meinst du damit?
Och nö, was ist denn das hier wieder für ein Tonfall mit dem der TO angegangen wird. Benehmt Euch mal. Wenn der Ruhepegel von SCL bei 1V oder 2V rumhängt ist da was faul. Die Frage ist wo genau. Daher würde ich die Platinen jetzt erst mal wieder voneinander trennen und jede einzeln vermessen. Dafür braucht jede natürlich Pullups und Stromversorgung. Wie sieht es jetzt aus mit SCL? Wenn die vorher einzeln funktionierten und jetzt nicht mehr dann ist eine irgendwie kaputt gegangen. Überspannung, ESD, etc. Die Flanken auf dem Oszibild sehen für mich gut aus, bei 125 kHz sind auch 10 oder 20 cm Leitungslänge normal noch kein Thema. Es sei denn Du hast da irgendwelche kräftige Motoren oder ähnliches in der Nähe die mächtig mit Störungen um sich spucken.
Hi Gerd, vielen Dank für deine Antwort. Ich habe in der Zwischenzeit, statt eines zweiten eigenen Boards, ein fertiges Adafruit Board genommen. Ergebnis: Keine Probleme. Das Adafruit Board hat 10 kOhm Pull-Ups an den Leitungen, die liegen nun parallel zu meinen 4k7 auf meinem PCB. Das wäre eine Möglichkeit. Oder, das defekte Board ist defekt, weil ich den PCA von einem älteren Board runtergelötet habe. Ich habe das nicht erwähnt weil ich so einen guten Job gemacht habe, dachte ich. Ich habe die Rückseite des PCB mit einem Heißluftfön bestrahlt bis der PCA sich gelöst hat, beim Anlöten war dann auch alles Easy. Löten oder Pull-Ups Ich habe leider nur noch verlötete PCAs und kann das jetzt nicht mehr unabhängig testen.
Kannst Du nicht die Kabel von Deinen Platinen trennen um sie einzeln zu untersuchen? Sieht für mich auf den ersten Blick aus als wären die Kabel auch verlötet. Da würde ich normal Buchsen & Flachbandstecker vorschlagen - dann ist das Erweitern, Testen etc. viel einfacher.
Gerd E. schrieb: > Kannst Du nicht die Kabel von Deinen Platinen trennen um sie einzeln zu > untersuchen? > > Sieht für mich auf den ersten Blick aus als wären die Kabel auch > verlötet. Da würde ich normal Buchsen & Flachbandstecker vorschlagen - > dann ist das Erweitern, Testen etc. viel einfacher. Ich kann die Boards abziehen und testen. Ich hänge mal ein Bild von dem Adafruit-Boardaufbau an.
Ok. Und jetzt nimm mal Dein problematisches Board ganz alleine. Verbinde Stromversorung und improvisiere Pullups für SCL und SDA. Achte darauf dass das beides gemeinsam eingeschaltet wird. Auf was für Pegeln liegen SCL und SDA jetzt?
Dob S. schrieb: > Komischerweise, sieht das nach 250 000 Hz aus Warum? M=2us × 5 Käschtle = 10us = 100kHz - sogar etwas drunter ... Gruß Jobst
Jobst M. schrieb: > Dob S. schrieb: >> Komischerweise, sieht das nach 250 000 Hz aus > > Warum? M=2us × 5 Käschtle = 10us = 100kHz - sogar etwas drunter ... > > > Gruß > Jobst Jap, Ich war umnachtet...Ich habe jetzt zwei eigene Boards am gleichen Bus und es läuft. Ich hatte noch ein altes Board vom letzten Prototypen, da habe ich noch 10kohm Pull Ups raufgelötet und es funzt. PCB1 hat jetzt aktuell 4k7 pull Ups und PCB2 10kOhm. Ich denke beim nächsten Versuch werde ich beiden 10kOhm verbauen wie das Adafruit Board. Ob die Pull-Ups jetzt das Problem waren oder eher die große Hitze Einwirkung werde ich untersuchen sobald ich wieder PCAs bekomme. Der Bus läuft, dass ist das Wichtigste. Vielen Dank!
Gerd E. schrieb: > Ok. > > Und jetzt nimm mal Dein problematisches Board ganz alleine. Verbinde > Stromversorung und improvisiere Pullups für SCL und SDA. Achte darauf > dass das beides gemeinsam eingeschaltet wird. > > Auf was für Pegeln liegen SCL und SDA jetzt? Nachdem das Board versagt hat, habe ich es vom Bus genommen, 4k7 Pull ups draufgelötet und SCL war auf 1v () und 2,2V high. Keine oder nur kurze Kommunikation möglich. Das war der Fehlerzustand, der PCA hat SCL verfälscht SDA war unverändert 0-3,3V Pegel.
Dob S. schrieb: > Ob die Pull-Ups jetzt das Problem waren oder eher die große Hitze > Einwirkung werde ich untersuchen sobald ich wieder PCAs bekomme. Ob 10kOhm oder 4.7 ist bei der Geschwindigkeit kein Problem. Schau Dir die Flanken auf dem Oszibild an, das ist vollkommen ok so. Das Problem steckt an anderer Stelle. Entweder ist der Chip kaputt oder Du hast irgendwo einen Lötfehler. Ich vermute eher letzteres, soo empfindlich sind die Dinger nämlich nicht. Mein Vorschlag wäre daher den Chip runterlöten und wieder sauber drauf. Oder Flussmittelgel drauf und einmal das Lot mit Heißluft aufschmelzen, so dass sich der Chip optimal ausrichtet. Du kannst nicht viel verlieren dabei, außer ein wenig Zeit.
Die Lötstellen sehen nicht gut aus, besonders an markierter Stelle.
Dob S. schrieb: > PCB1 hat jetzt aktuell 4k7 pull Ups und PCB2 10kOhm. Ich denke beim > nächsten Versuch werde ich beiden 10kOhm verbauen wie das Adafruit > Board. Unsinn. Guck dir die I2C-Spezifikationen an. EIN Pull-Up mit 3,3kOhm wäre bei 3.3V völlig ok. Die Unsitte, auf jedem Slave einen eigenen zu verbauen, ist eine Maßnahme von Adafruit, die Versandrückläufer verhindert, falls der Anwender es bei seinem I2C-Master verpennt hat, Pull-Ups einzubauen. Bei kurzem Bus mit vielen Slaves fließt dann unnötig viel Strom. Dein Photo IMG_1699.JPG zeigt leider keine Pegelwechsel auf SDA. Da ist die Aussagekraft etwas beschränkt. SCL sieht dort gut aus. > Der Bus läuft, dass ist das Wichtigste Weit gefehlt. Das hilft nur im ersten Moment. Solange du nicht weißt, worin der Fehler lag, kannst du nicht wissen, wie sich das nächste Board benimmt. Die eine Lötstelle sieht sehr nach einem Kurzschluss aus. Für gleichmäßige Lötstellen fehlt Flussmittel und Drag-Soldering. Noch ein Tip: Bei Inbetriebnahme eines neuen Boards solltest du immer die Stromaufnahme im Blick behalten. Dob S. schrieb: > Nachdem das Board versagt hat, habe ich es vom Bus genommen, 4k7 Pull > ups draufgelötet und SCL war auf 1v () und 2,2V high. > Keine oder nur kurze Kommunikation möglich. Serienwiderstände (z.B. 220 Ohm) zwischen Hauptbus und fraglichem Teilbus/Slave helfen in solchen Fällen, um den Verursacher solch illegaler Pegel zu identifizieren.
:
Bearbeitet durch User
Rainer W. schrieb: > Unsinn. Guck dir die I2C-Spezifikationen an. EIN Pull-Up mit 3,3kOhm > wäre bei 3.3V völlig ok. Ja, das ist okay, Ich hatte drei funktionierende Boards, die ich zusammengesteckt habe. Die 4k7 waren dann natürlich alle parrallel. sind dann 1600Ohm glaube ich. Das hat dann nicht lange funktioniert. > Die Unsitte, auf jedem Slave einen eigenen zu verbauen, ist eine > Maßnahme von Adafruit, die Versandrückläufer verhindert, falls der > Anwender es bei seinem I2C-Master verpennt hat, Pull-Ups einzubauen. Bei > kurzem Bus mit vielen Slaves fließt dann unnötig viel Strom. Ich bestücke nur auf einem Board Pull-Ups > Dein Photo IMG_1699.JPG zeigt leider keine Pegelwechsel auf SDA. Da ist > die Aussagekraft etwas beschränkt. SCL sieht dort gut aus. Ja, ich hatte nur SCL im Auge, weil der ja immer auf low hing,sda sah erstmal gut aus, bei näherer Betrachtung lag da aber tatsächlich ein Fehler vor. Siehe unten >> Der Bus läuft, dass ist das Wichtigste > Weit gefehlt. Das hilft nur im ersten Moment. > Solange du nicht weißt, worin der Fehler lag, kannst du nicht wissen, > wie sich das nächste Board benimmt. Also meine Auffassung, die ich noch verifizieren werde sobald ich wieder neue Chips habe ist: Bevor das mit den zwei Boards schief ging hatte ich einmal kurz sogar drei Boards connected (alle Boards liefen einzeln super). Alle hatten 4k7 Ohm Pull-Ups bestückt (|| ~ 1600Ohm,), ich habe nicht drüber nachgedacht sie bei zwei Boards zu entfernen. Nach kurzer korrekter Kommunikation gabs ein Timeout. Ab da habe ich mit zwei Boards weitergemacht, die einzeln funktionierten (über Minuten) aber zusammen halt nicht lange. Gestern Abend sah ich das bei dem Board mit dem Pico SDA nicht ganz auf low geht (high Pegel 3,3V , low-Pegel 0,5-1,2V). Ich ließ das Board zwei Stunden laufen bis ein Timeout kam. Das Problem hat sich verschlimmert, bis sda schlussendlich 20 Ohm Übergangswiderstand nach 3,3v hatte. Chip kaputt. Ich habe dann ein Adafruit-Board genommen, Chip sanft runtergelötet, auf mein Board sanft raufgelötet, aber SCl hing sofort auf low. Ich bin mir jetzt relativ sicher, die Dinger sind zu empfindlich für rumlöterei und fehlerhaft kleine Pull-Ups zerstören den Chip ebenso. Wie gesagt, ich verifziere noch > Die eine Lötstelle sieht sehr nach einem Kurzschluss aus. Für > gleichmäßige Lötstellen fehlt Flussmittel und Drag-Soldering. Der Kurzschluss ist nicht gewollt aber an der Stelle okay, das sind zwei Adressleitungen die beide auf low hängen. > Noch ein Tip: > Bei Inbetriebnahme eines neuen Boards solltest du immer die > Stromaufnahme im Blick behalten. Absolut! > Dob S. schrieb: >> Nachdem das Board versagt hat, habe ich es vom Bus genommen, 4k7 Pull >> ups draufgelötet und SCL war auf 1v () und 2,2V high. >> Keine oder nur kurze Kommunikation möglich. > > Serienwiderstände (z.B. 220 Ohm) zwischen Hauptbus und fraglichem > Teilbus/Slave helfen in solchen Fällen, um den Verursacher solch > illegaler Pegel zu identifizieren. Sind designed, ich habe noch ein anderes Projekt: Pico redet mit 4 ATTinys, da habe ich 220ohm in serie und einmal 10kOhm Pull-ups. Ich hatte niemals ein Problem. Vielen Dank für deinen Beitrag!
Kinners, in meinem Auto wird I²C über 1m Flachbandkabel vom Controller an 6 Stück SAA1064 im Display geführt und das funktioniert seit 30 Jahren ohne Probleme. Allerdings ist das noch 5V Technik.
Dob S. schrieb: > Die 4k7 waren dann natürlich alle parrallel. sind dann 1600Ohm glaube > ich. Das hat dann nicht lange funktioniert. Nochmal: Guck endlich in die I2C-Spezifikation, statt über deine Widerstandwerte herumzuorakeln. Laut Spezifikation muss selbst ein I2C-Treiber für den Standard Mode mindestens 3mA nach Masse ziehen können. Den Gesamtewiderstand und damit den Strom bei 3,3V für deine drei parallel geschalteten Boards zu berechnen, überlasse ich dir.
:
Bearbeitet durch User
Dob S. schrieb: > Das ging eine Minute gut, dann gab es ein Timeout und seit dem > hängt die SCL Leitung auf 1V. Dann zieht das der Master runter, da beim PCA9685 der SCL nur Eingang ist. Oder dem PCA9685 fehlt die VCC, dann zieht er alle Leitungen über die internen Schutzdioden gegen VCC runter. Gib dem Master mal ein Reset, damit auf I2C Ruhe ist. Dann muß SCL wieder auf 3,3V (vom Pullup) liegen.
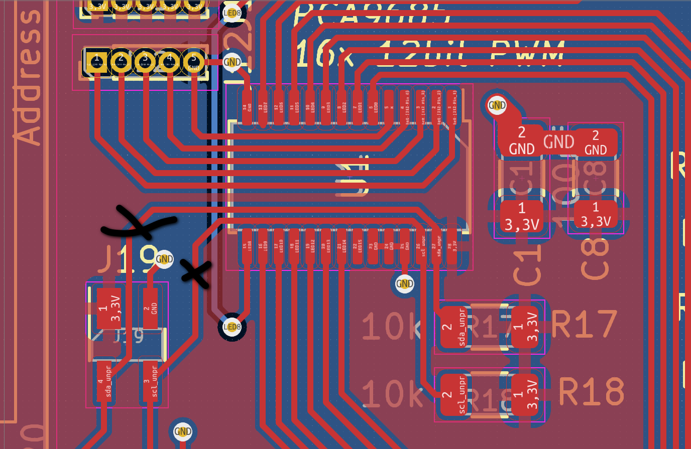
Hallo, ich habe inzwischen neue PCA9685 IC's bekommen und konnte das Problem jetzt eingrenzen. Ich habe die Chips jeweils auf folgende Boards gelötet: 1. Adafruit-Board, da habe ich bereits den Chip runtergelötet und jetzt einen neuen wieder rauf. 2. Mein eigenes PCB mit altem Design und 3. Mein eigenes PCB mit neuem Design Ergebnis war, dass ich mit 1. und 2. keine Probleme hatte, egal welche Software und egal welche Pull-Ups (3,3v 1k-10kOhm). Die Taktrate vom I2C war während dieser Versuche 400kHz, Pegel und Flanken sahen super aus. Bei 3. jedoch das alte Problem (SCl defekt on low oder fast low, nach sekunden oder minuten korrekter Kommunikation). Ich fasste damit das Layout des 3. PCB ins Auge. Ich habe die Leitungen SDA und SCL an den Punkten mit dem schwarzen Kreuz weggeschabt und habe stattdessen Drähte gesetzt. SDA und SCL Pin am PCA9685 habe ich hochgebogen, so dass kein Kontakt mehr zum PCB im Bereich des PCA9685 bestand. Es lief ohne Probleme, ich habe es auf allen Boards des 3. PCB gemacht und habe keine Ausfälle mehr gesehen. Es läuft alles flüssig durch, seit Stunden. Meine Auffassung ist jetzt solange ich SDA und SCL nicht in Längsrichtung unterm dem PC9685 durchführe (siehe Bild) habe ich keine Probleme. Bei PCB 1. und 2. gehen die Leitung vom Pin sofort ab. Kann ich das unter Bad Practice verbuchen oder wärt Ihr der Ansicht, dass diese Erklärung unzureichend ist? Ich wüsste jedenfalls nicht mehr wie ich weiter investigieren würde.
:
Bearbeitet durch User
Dob S. schrieb: > Meine Auffassung ist jetzt solange ich SDA und SCL nicht in > Längsrichtung unterm dem PC9685 durchführe (siehe Bild) habe ich keine > Probleme. Das kann nicht die Problemursache sein. Du hast dich die ganze Zeit viel auf SDA und SCL konzentriert, aber nichts zur Stromversorgung gesagt. Ist sie auf allen Boards stabil und haben alle Boards das gleiche GND Potential? Bitte mit dem Oszilloskop prüfen. Hintergrund ist der: Wenn ein Pin deutlich über VDD oder deutlich unter GND gerät, kann das einen Latch-Up (Kurzschluss im IC) auslösen. Dieser löst sich wieder, wenn nan die Stromversorgung aus und wieder ein schaltet - es sei denn, das IC wurde dabei überhitzt.
:
Bearbeitet durch User
Schau mal wo die Abblock Cs sitzen, so wie plaziert sind haben die keine Wirkung. Der Abblock C gehört direkt an die Vcc Anschlüsse.
Thomas Z. schrieb: > Schau mal wo die Abblock Cs sitzen, so wie plaziert sind haben die keine > Wirkung. Der Abblock C gehört direkt an die Vcc Anschlüsse. Hallo, die sitzen doch ziemlich nah am VCC Pin, der ist unten rechts, aber der GND Pin ist oben links. Ich hatte auch mal versucht zwei Drähte von Abblock C zu VCC und GND zulegen. Ich konnte kein Unterschied im Verhalten feststellen. Wie sollten die denn sitzen?
Nemopuk schrieb: > Dob S. schrieb: >> Meine Auffassung ist jetzt solange ich SDA und SCL nicht in >> Längsrichtung unterm dem PC9685 durchführe (siehe Bild) habe ich keine >> Probleme. > > Das kann nicht die Problemursache sein. > > Du hast dich die ganze Zeit viel auf SDA und SCL konzentriert, aber > nichts zur Stromversorgung gesagt. Ist sie auf allen Boards stabil und > haben alle Boards das gleiche GND Potential? Bitte mit dem Oszilloskop > prüfen. > > Hintergrund ist der: Wenn ein Pin deutlich über VDD oder deutlich unter > GND gerät, kann das einen Latch-Up (Kurzschluss im IC) auslösen. Dieser > löst sich wieder, wenn nan die Stromversorgung aus und wieder ein > schaltet - es sei denn, das IC wurde dabei überhitzt. Ja, also es gibt eine Board-Spannungsversorgung mit LM317 von 18V über einen pMOS als Verpolungsschutz. Eins der neuen bisher defekten Boards hatte die komplette Spannungsversorgung bestückt. Die anderen hatten nichts bestückt ausser PCA9685, Abblock C, Pull Ups und einen Connector. Da habe ich den PICO und 3,3V direkt aus dem Labornetzteil angeschlossen. Vom Pico ging SDA SCL und GND ab, alles hing an der Masse zusammen. Der Pico wurde ausschließlich über USB versorgt. Ob ich mit dem Netzteil direkt 3,3V versorgte oder über die Boardeigene Spannungsversorgung 3,3v (18V am Eingang) versorgt habe, hatte für mich keinen merkbaren Unterschied. Aber jetzt wo du das sagst, ich hatte ein zwei mal gesehen wie ein Signal nicht dauerhaft auf 0 war sondern ein bißchen fast 1 V darunter. Vllt SCL nachdem es defekt war. Ich hatte dann irgendwas am Oszi verstellt und de Ruhepegel war wieder bei 0V. Ich belese mich mal dazu. Ich habe gerade ein 3. PCB, also das was vorher nicht ging, in Betrieb. Es läuft seit 11000 Sekunden und setzt DutyCycles 20 mal Pro Sekunde mit 400KHz. Vorher war nach spätestens 5 Minuten finito.
Dob S. schrieb: > ich hatte ein zwei mal gesehen wie ein > Signal nicht dauerhaft auf 0 war sondern ein bißchen fast 1 V darunter. > Vllt SCL nachdem es defekt war. Deine Mikrochips erzeugen keine negativen Ausgangsspannungen (aus ihrer Sicht). Wenn du so etwas siehst, dann hast du nicht überall das gleiche GND Potential. Genau das ist eine häufige Ursache für den berüchtigten Latch-Up Effekt. Eventuell hast du Spannungsabfall auf einer GND Leitung (Kabel?). Mit einem Multimeter sieht man das nicht immer. > Ich hatte dann irgendwas am Oszi verstellt und de Ruhepegel > war wieder bei 0V. Ich belese mich mal dazu. Mach das. Schaffe Klarheit.
:
Bearbeitet durch User
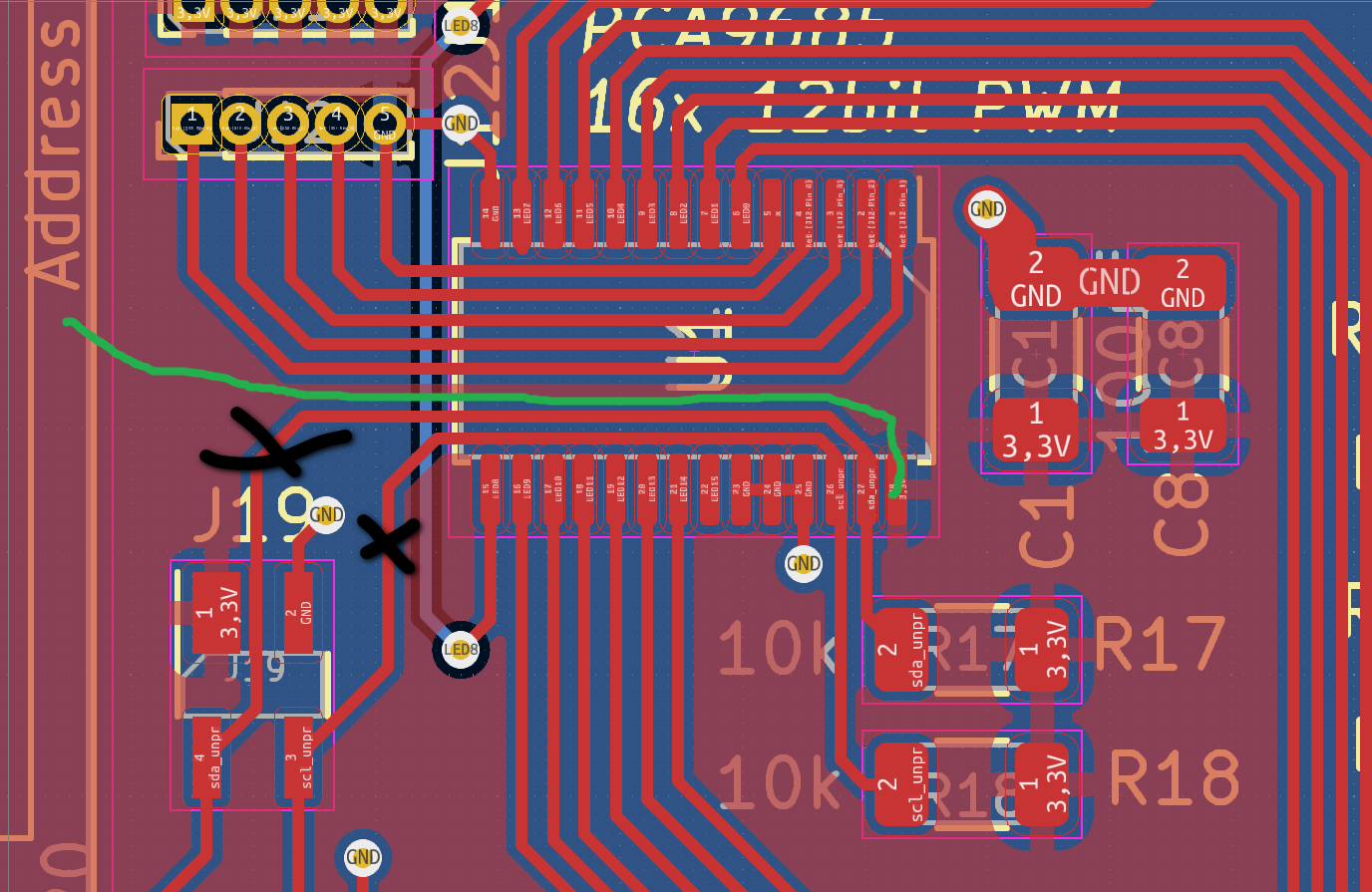
Ich hab den Stromfluss (grün) zum IC mal angehängt. Der Strom sollte zuerst zum Kondensator gehen und dann zum Pin. So baust du eine große Stromschleife.
Thomas Z. schrieb: > Ich hab den Stromfluss (grün) zum IC mal angehängt. Der Strom sollte > zuerst zum Kondensator gehen und dann zum Pin. So baust du eine große > Stromschleife. Danke für die Zeichnung! Ich habe jetzt mal gerade etwas schäbig umgeändert, aber ich weiß was du meinst. Bei den funktionierenden Boards war es tatsächlich immer korrekt. Wenn man abblock Kondensatoren weglässt entstehen ja total komische Effekte. Ich designe das morgen nochmal sauber
Bitte melde dich an um einen Beitrag zu schreiben. Anmeldung ist kostenlos und dauert nur eine Minute.
Bestehender Account
Schon ein Account bei Google/GoogleMail? Keine Anmeldung erforderlich!
Mit Google-Account einloggen
Mit Google-Account einloggen
Noch kein Account? Hier anmelden.









