Hi zusammen, bin hier neu und in Analogtechnik nicht sehr bewandert. Hab folgende Anforderung: Eingangsspannung 19V AC. Möchte über einen Optokoppler (galvanische Trennung und möglichst wenig Stromverbrauch!) 2 LED's schalten. Die Spannung dort ist 16V DC. Ablauf: Liegt die Eingangsspannung an, dann soll die grüne LED leuchten, liegt keine Eingangsspannung an soll die rote LED leuchten. Für Profis sicher eine Kleinigkeit, für mich leider nicht Hat jemand ne Idee? Gruß Reiner
von Reiner schrieb: >Hi zusammen, >bin hier neu und in Analogtechnik nicht sehr bewandert. An oder ausschalten ist Digitaltechnik. Zwei Inverter oder Negator hintereinander, dann kommt bei einen Ausgang immer das Gegenteil des anderen raus. https://www.mikrocontroller.net/attachment/139911/digital_diskret.pdf https://de.wikipedia.org/wiki/Nicht-Gatter
Günter L. schrieb: > An oder ausschalten ist Digitaltechnik. Klugscheißer, welche Digitaltechnik ist denn zu AC kompatibel? Reiner schrieb: > Eingangsspannung 19V AC. Möchte über einen Optokoppler Die 19V sind halbwegs stabil? Dann eine Diode als Gleichrichter, Ladelko dahinter und einen Vorwiderstand für den Optokoppler. Ausgansseitig muß zusätzlich ein Transistor her, um den Wechel Rot/Grün zu realisieren. Die mit Abstand simpelste Lösung wäre ein Kleinrelais mit Wechsler-Kontakt anstatt des Optokopplers.
Manfred P. schrieb: > Ausgansseitig muß zusätzlich ein Transistor her, um den Wechel Rot/Grün > zu realisieren. Ich hab's gerade mal mit Filzstift auf einen Notizzettel gemalt und dann geknipst / bearbeitet.
Reiner schrieb: > Eingangsspannung 19V AC. Möchte über einen Optokoppler (galvanische > Trennung und möglichst wenig Stromverbrauch!) 2 LED's schalten. Die > Spannung dort ist 16V DC.
1 | +16V |
2 | | |
3 | 2k2 |
4 | | |
5 | +--+--+ |
6 | | | |
7 | grün \_/ \_/ rot |
8 | | | |
9 | +---+ | | |
10 | o--1k--| PC|--+ | |
11 | |814| \_/ 1N4148 |
12 | o------| |--+ | |
13 | +---+ | | |
14 | GND GND |
Michael B. schrieb: > [...] Listig :) Aber: Ausprobiert oder nur ausgedacht? Optokoppler hat ja auch seinen PN-Übergang. Könnte also noch ein, zwei Dioden mehr erfordern, bis die rote ganz ausgeht. (Und falls sie so verflixt empfindlich ist wie die Everlights EVL204, die ich hier habe, funzelt sie einfach trotzdem noch leicht weiter.)
Da es Relais mit 1xum gibt und unter 10mA Spulenstrom: wäre Dir wohl zu einfach? Insbesondere weil die Relais Lösung für Einsteiger gut durchschaubar und nachbausicher ist. Schaltfrequenz in Deiner Anwendung scheint ja auch nicht sonderlich hoch zu sein.
Stefan R. schrieb: > Listig :) > > Aber: Ausprobiert oder nur ausgedacht? Optokoppler hat ja auch seinen > PN-Übergang. Könnte also noch ein, zwei Dioden mehr erfordern, bis die > rote ganz ausgeht. Kommt auf die LEDs an, ich habe Grüne, die bei 5 mA 2,7 Volt erreichen - da wären eher drei 1N4148 angesagt. Meinem Vorschlag mit dem NPN ist die Flußspannung egal. Vielleicht ginge die mit einem PNP sogar stromsparender, LED Aus anstatt überbrückt. Ach ja: Manfred P. schrieb: > Die mit Abstand simpelste Lösung wäre ein Kleinrelais mit > Wechsler-Kontakt .. Andrew T. schrieb: > Da es Relais mit 1xum gibt ..
Hallo zusammen, bin jetzt positiv überrascht so schnell Rückmeldung zu erhalten, Respekt, danke!! Muss jetzt doch ein wenig ausführlicher werden. Ich habe eine Modellbahn, Märklin gesteuert mit einer CS3. Hat als Basis eine Wechselspannung, ca. 19Volt, Digitalsignale sind wohl drauf moduliert, daher funktioniert so was wie ein Elko nicht auf der Eingangsseite. Auf der Beleuchtungsseite habe ich 16V DC für alle Beleuchtungsartikel, bei Verwendung des Bahnstroms (AC) würde die ganzen Lampen/Led's flackern. Die ganze Konstellation benötige ich mindestens 10x, daher auch der Fokus auf günstig. Die Steuerung ist derzeit so, dass bei Einfahrt in einen Bahnhof ein Kontaktgleis "belegt" anzeigt, die CS3 (so programmiert) schaltet dann den Bahnstrom in dem Abschnitt für 5 Sekunden ab, danach wieder an. Möchte also nach dem Kontaktgleis ein Signal installierten, das bei belegt "rot" anzeigt und bei nicht belegt (in 99,99% der Zeit) grün anzeigt. So nun zurück auf eure Vorschläge: @Michael B: funktioniert der Optokoppler überhaupt bei 50Hz oder schaltet der 50x pro Sekunde ? Ansonsten wäre das eine einfache Lösung. Gruß Reiner
Reiner schrieb: > funktioniert der Optokoppler überhaupt bei 50Hz oder schaltet der 50x > pro Sekunde ? Ja und nein. Der PC814 besitzt antiparallel geschaltete LEDs und funktioniert daher auch mit AC. Bei 50Hz AC schaltet er deshalb mit 100Hz. Reiner schrieb: > Hat als Basis eine Wechselspannung, ca. 19Volt, Digitalsignale sind wohl > drauf moduliert, Das solltest du klären. Ist die Wechselspannung eine sinusförmige Wechselspannung oder eine digital modulierte Rechteckspannung? In letztem Fall halte ich es für unwahrscheinlich, dass das 50Hz sind.
Wenn ich dich richtig verstehe schaltet er 100x. Genau das soll er nicht. Die Eingangsseite (AC-Signal) schalte ich über einen Schalter zu/ein (19Volt sinusförmige Spannung) wenn das Kontaktgleis frei ist. Wenn das Kontaktgleis erkennt, das ein Zug drüber fährt (=Kontaktgleis belegt), dann schalte ich den Bahnstrom auf diesem Gleisabschitt ab. Nach 5Sekunden schalte ich den AC-Strom wieder an, der Zug fährt aus.
Reiner schrieb: > So nun zurück auf eure Vorschläge: > @Michael B: funktioniert der Optokoppler überhaupt bei 50Hz oder > schaltet der 50x pro Sekunde ? Ansonsten wäre das eine einfache Lösung. Manfred P. schrieb: > Ich hab's gerade mal mit Filzstift auf einen Notizzettel gemalt und dann > geknipst / bearbeitet. Du nimmst den Schaltungskniff von Laberkopp und bei der Ansteuerung der LED im Optokoppler den Schaltungsteil von Manfred.
Manfred P. schrieb: > https://www.mikrocontroller.net/attachment/678966/Salami_small_.jpg Tricatel !
sorry, kann mir das jemand vollständig aufzeichnen (inkl. welche Komponenten und welche widerstände wie groß?
Reiner schrieb: > (..) > Die Steuerung ist derzeit so, dass bei Einfahrt in einen Bahnhof ein > Kontaktgleis "belegt" anzeigt, die CS3 (so programmiert) schaltet dann > den Bahnstrom in dem Abschnitt für 5 Sekunden ab, danach wieder an. > Möchte also nach dem Kontaktgleis ein Signal installierten, das bei > belegt "rot" anzeigt und bei nicht belegt (in 99,99% der Zeit) grün > anzeigt. Dann musst du auf der DC-Seite ein retriggerbarers Monoflop in die Ansteuerung der LEDs integrieren, oder sonstwie die 100Hz eliminieren damit die LED nicht flackert. > Muss jetzt doch ein wenig ausführlicher werden. Deine nachgereichten Informationen hätten in den Eröffnungspost gehört.
:
Bearbeitet durch User
Jörg R. schrieb: > Dann musst du auf der DC-Seite ein retriggerbarers Monoflop integrieren, > oder sonstwie die 100Hz eliminieren damit die LED nicht flackert. Ob sie störend flackert, lässt sich kaum rechnen. Der PC814 hat zwei antparallele LEDs, die nur +/-1V um Null herum aus sind. Ab wann der Strom reicht, den Ausgang zu bedienen und wieviele µs der Ausgang aus ist, lässt sich nicht rechnen. Ich habe die Frage als Lösung einer reinen LED-Anzeige verstanden, da wäre das nur ein Schönheitsfehler. Ohne drüber zu sinnieren, hatte ich 19.09.2025 23:15 Diode - Ladeelko gemalt, das wird nicht flackern und ein paar Dutzend Millisekunden Zeitverzug stören nicht.
Reiner schrieb: > sorry, kann mir das jemand vollständig aufzeichnen (inkl. welche > Komponenten ... Also damit wissen wir, dass Du die Bauteile nicht passend für Deine Zweck dimensionieren kannst. Angefangen sollte daher erst mal mit der Auswahl des Optokopplers. Die erste Frage wäre, welche Typen von Optokoppler Du bereits für andere Zwecke verbaut hast? Wenn ja, dann können die Mitglieder im Forum nachsehen, ob diese dafür auch verwendet werden könnten. Wenn nein, dann wäre es hilfreich zu wissen, wo Du solche Bauteile in der Regel bestellst. Übliche Standardtypen finden die Forenmitglieder meist schnell auf dessen Homepage.
Manfred P. schrieb: > Ab wann der Strom reicht, den Ausgang zu bedienen und wieviele µs der > Ausgang aus ist, lässt sich nicht rechnen. Man könnte zumindest anhand der typischen Werte im Datenblatt einen halbwegs zuverlässigen Wert abschätzen. Woher kommen die 19V AC? Sind die ein Maximalwert und abhängig von der Fahrgeschwindigkeit oder liegt der Wert voll an, sobald das Gleis aktiv ist? Nochmal: Welches System wird für den Bahnstrom verwendet? Reiner schrieb: > Wenn ich dich richtig verstehe schaltet er 100x. Genau das soll er > nicht. Was würde dich daran stören?
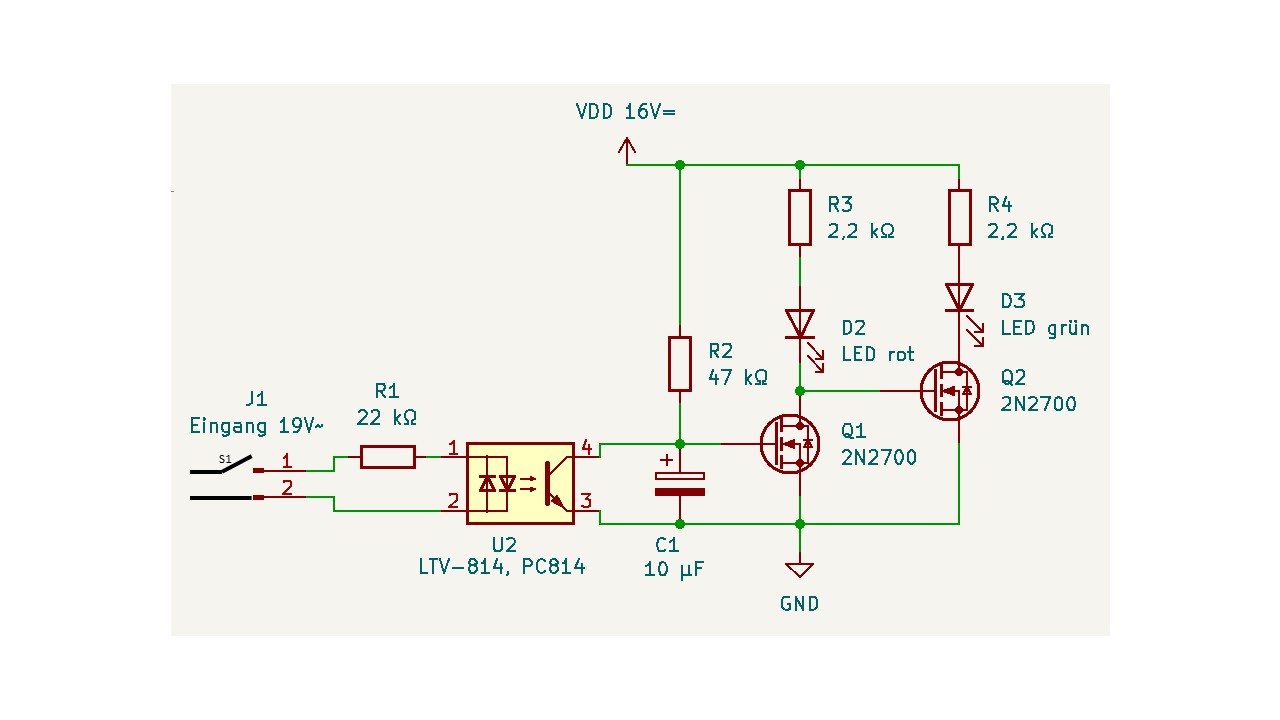
==> Wie entscheidend ist denn das mit dem galvanisch Getrenntsein? Falls doch ein gemeinsamer Bezugspunkt erlaubt werden kann, wär hier noch ein Vorschlag aus Allerweltskomponenten: https://www.falstad.com/circuit/circuitjs.html?ctz=CQAgjCAMB0l3BWcMBsBmALAJhQdgWgJwAcYKCFICkVVNCApgLRhgBQAbiFscd7-z4Y4UcHXCFRNGAk4hCuFCAyElCpayxTlNMtplsA7iFzEMy1SBQCVSyGwDm8xRbUuEPKUcE-hNHnz2AE46-jaWAaJYWPDekbbKGEKW9gAmrr6WaNYgaCCpDABmAIYArgA2AC5sAMYZ2clKCeYw8HAQrZBg8DxoPNFYCLiDSJ0dbADOviLxKWIl5RMM3hhJGc0pK1k5CKu5OfaVVsL7fNZ8DaIQTGjQmF1okIQKCpAIhHlj8Ku2KJAoWHwuHM3RoBRKFWqxnOuTMVnCdm8MI2TU2IRhmnhfEGdm4MXsxnU4DAWgxJKgbDIWlM5hxJjhaA8uXyRTKVSY5QY6V0Ulg7HRJ0uu3MlxoGFwsWhAjpNO4CERVKxcqUMMZWjy4LZlQ5XLE0igfLY6Vlavp5j8zM1kKNZsSfFlCQ1rOtxrhFodaydEKq3iJCQdmwAHuA+spqNxyGG8rTzABxTkASwmAB0JsUAHYAejKEzYweytJiVHecrF3HMAFEE+mHBmHAAuZPJ9MAIgAypUggB7AC2qeKfYm8YYSYA-C22F3lMdRMIFMgDW11PLBlFp2hJyAzi1lIy8qNYPBlwCkBAtBdN9vZ4yWoeksQeCSD-AiP9V1pz7lN+SUCDd5ROi6DwEGIUxCDfZ8j0UFckDydggA Werte wurden gewählt mit Blick auf: - belastet die AC-Seite möglichst wenig (zieht ca. halbes mA), - läuft ab ca. 12 V AC (Transistor geht in Sättigung), - Umschaltzeiten schnell genug für menschliches Empfinden (grün braucht etwa 100-200ms, bis der Kondensator entladen ist, rot geht schneller). Hab jetzt den "Hack" mit den Dioden verwendet. Entwerfen/Dimensionieren ist nicht meine Profession, also nicht gleich kreuzigen, bitte :) (Edit: ... und ich bin 10 min zu spät. Da ist schon Nemopuks Lösung...)
:
Bearbeitet durch User
Rainer W. schrieb: > 1µF würde doch völlig reichen. Wenn du meinst, dann nimm halt 1 µF. Damit sparst du vermutlich 0,1 Cent.
Nemopuk schrieb: > Wenn du meinst, dann nimm halt 1 µF. Damit sparst du vermutlich 0,1 > Cent. Bei 10 Stück sind es eher 1.5 ct/Stk. oder insgesamt 15 ct ;-) Wenn den TO sogar die 100 Hz stören, wäre eher die unnütze Schaltverzögerung das Argument für den kleineren Wert. Wo liegt denn bei dem von dir im Schaltplan eingezeichneten 2N2700 die Schaltschwelle? Ich kenn den nicht.
Nemopuk schrieb: > Rainer W. schrieb: >> 1µF würde doch völlig reichen. > > Wenn du meinst, dann nimm halt 1 µF. Damit sparst du vermutlich 0,1 > Cent. Ein paar Nanofarad werden schon reichen. Einen 2N2700 gibt es nicht. Du meinst wohl einen 2N7002.
H. H. schrieb: > Ein paar Nanofarad werden schon reichen. Schon bei 100nF wird der Kondensator zwischen den Halbwellen dann zu weit aufgeladen.
Rainer W. schrieb: > H. H. schrieb: >> Ein paar Nanofarad werden schon reichen. > > Schon bei 100nF wird der Kondensator zwischen den Halbwellen dann zu > weit aufgeladen. Die 19VAC haben mehrere kHz! Reiner schrieb: > Ich habe eine > Modellbahn, Märklin gesteuert mit einer CS3. Hat als Basis eine > Wechselspannung, ca. 19Volt, Digitalsignale sind wohl drauf moduliert,
Anbei die Schaltung mit Optokoppler und Quellen für die Simulation in falstad.com.
Rainer W. schrieb: > Wo liegt denn bei > dem von dir im Schaltplan eingezeichneten 2N2700 die Schaltschwelle? Ich > kenn den nicht. 1 - 3 Volt (da sind sich die Datenblätter der Hersteller nicht ganz einig) H. H. schrieb: > Einen 2N2700 gibt es nicht. Du meinst wohl einen 2N7002. Oh ja, hast Recht.
:
Bearbeitet durch User
Sicher, das die Bahn den Abschnitt tatsächlich ausschaltet, und nicht nur "Kein Antrieb" überträgt? Man fährt ja gerade nut Digital, damit beim "Abschalten" vor einem Signal die Lichter nicht ausgehen (also: Spannung plus Steuersignal Motor aus)... Wirkliches Abschalten würde einen völlig getrennten Gleisabschnitt mit eigener Verkabelung und vor allem eigenem Steuergerät oder zumindest einer Relaisbox bedeuten. Wobei das Zuschalten eines belegten Abschnitts den Datentransfer im Schaltmoment stört und andere Züge und Signale dann kurz spinnen.
:
Bearbeitet durch User
H. H. schrieb: > Die 19VAC haben mehrere kHz! Woher hast du die Information? Weiter oben war von 50Hz die Rede oder war das eine Fehlinformation/bezugloser Einwurf, der nichts mit dem zu lösenden Problem zu tun hat? Reiner schrieb: > So nun zurück auf eure Vorschläge: > @Michael B: funktioniert der Optokoppler überhaupt bei 50Hz oder > schaltet der 50x pro Sekunde ?
:
Bearbeitet durch User
Rainer W. schrieb: > H. H. schrieb: >> Die 19VAC haben mehrere kHz! > > Woher hast du die Information? Von Märklin natürlich.
H. H. schrieb: > Von Märklin natürlich. Dann verstehe ich nicht, was der TO vor hat. Beim Digitalsystem von Märklin liegt die "Digitalspannung" doch normalerweise immer am Gleis, wie Jens schon schrieb oder kann die CS3 einzelne Gleisabschnitte richtig trennen, d.h. den Fahrstrom dort abschalten? Nemopuk schrieb: > 1 - 3 Volt (da sind sich die Datenblätter der Hersteller nicht ganz > einig) Die U_GS(TH) interessiert eine LED, die mit über 6mA leuchtet, nicht so wirklich. Bei der Spannung fließen nur 250µA ;-)
Rainer W. schrieb: > kann die CS3 einzelne Gleisabschnitte > richtig trennen, d.h. den Fahrstrom dort abschalten? Mit dem passenden Aktor kann die das.
Wobei Märklin hier folgendes schreibt: Produktinformationen "Märklin 60101 Schaltnetzteil 100 VA 220-240 Volt Spur 1 Neu OVP" Schaltnetzteil zum Anschluss bzw. zur Versorgung der Central Station 60216, 60226 sowie 60214/60215 und des Boosters 60175 und 60174. Eingang 220-240 V/50 Hz / Ausgang 19 V/100 W Gleichspannung. https://www.maerklin.de/de/produkte/details/article/60101
Hallo, Dieter D. schrieb: > Anbei die Schaltung mit Optokoppler und Quellen für die Simulation in > falstad.com. Welchen Sinn hat der Optokoppler in deiner Schaltung? rhf
Rainer W. schrieb: > Die U_GS(TH) interessiert eine LED, die mit über 6mA leuchtet, nicht so > wirklich. Bei der Spannung fließen nur 250µA ;-) LEDs leuchten bei Stromfluss immer, nur wie hell ist verschieden. H. H. schrieb: > Mit dem passenden Aktor kann die das. Und wenn ein solcher verbaut wäre, hätte der bestimmt eine Möglichkeit das auch anzuzeigen. Evtl. auch, in dem man einfach einen weiteren Aktor parallel programmiert, die machen dann beide das gleiche. Zack, Signalsignal out of f*ing nowhere.
Dieter D. schrieb: > Eingang > 220-240 V/50 Hz / Ausgang 19 V/100 W Gleichspannung. Ja das ist das Netzteil. Der Treiber dazu ist eine Vollbrücke, die 19V liegen immer am Gleis und werden umgepolt, eine Richtung ist 1 die andere 0. Ja ich weiß, Bitlängen und so, aber prinzipiell. Das ist kein Sinus, sondern Rechteck, dadurch kann alles einfach parallel angeschlossen werden und hat immer Saft.
Jens M. schrieb: > LEDs leuchten bei Stromfluss immer, nur wie hell ist verschieden. Eben - bei einer Umgebungshelligkeit, die dazu führt, dass man die LED mit 6mA anständig wahrnimmt, reichen die 250µA dafür nicht aus.
Roland F. schrieb: > Welchen Sinn hat der Optokoppler in deiner Schaltung? Reiner schrieb: > Möchte über einen Optokoppler (galvanische > Trennung und möglichst wenig Stromverbrauch!) Variante gemäß Außerung im ersten Posting des TO mit OK.
Rainer W. schrieb: > Wo liegt denn bei > dem von dir im Schaltplan eingezeichneten 2N2700 die Schaltschwelle? Rainer W. schrieb: > Die U_GS(TH) interessiert eine LED, die mit über 6mA leuchtet, nicht so > wirklich. Bei der Spannung fließen nur 250µA Rainer W. schrieb: > bei einer Umgebungshelligkeit, die dazu führt, dass man die LED > mit 6mA anständig wahrnimmt, reichen die 250µA dafür nicht aus. Wenn du du das so siehst, warum hast du dann nach dieser Schwelle gefragt? Hat hier jemand den Klugscheißer-Modus aktiviert? Ich habe jedenfalls berücksichtigt, dass die Spannung danach noch weiter ansteigt, und zwar auf 16 Volt.
:
Bearbeitet durch User
Hallo, Dieter D. schrieb: > Variante gemäß Außerung im ersten Posting des TO mit OK. Wie trennt der Optokoppler in deiner Schaltung die Ein- und Ausgangsseite galvanisch? rhf
Roland F. schrieb: > Wie trennt der Optokoppler in deiner Schaltung die Ein- und > Ausgangsseite galvanisch? Schließlich haben drei andere Poster das bereits mit der Trennung richtig dargestellt. Bei der Realisierung der galvanischen Trennung muss die Massenverbindung des Schaltbildes genau unterhalb des Optokoppler getrennt/entfernt werden. Hier lag jedoch der Schwerpunkt auf der Simulation der Schaltung. Der Simulator mag es häufig nicht, wenn die andere Seite in der Luft hängt ohne über einen Gigaohm-Widerstand die Seiten zu verbinden. Den habe ich auf diese Weise ausgelassen um nicht noch weitere neue Dinge aufzubringen, die einen TO überfordern könnten.
Nemopuk schrieb: > Wenn du du das so siehst, warum hast du dann nach dieser Schwelle > gefragt? Ich habe nicht nach U_GS(TH) gefragt, sondern nach der Einschaltschwelle für die LED, weil die wegen der unsymmetrischen Lade-/Entladeströme in die Verzögerungszeiten eingeht.
Rainer W. schrieb: > Ich habe nicht nach U_GS(TH) gefragt, sondern nach der Einschaltschwelle > für die LED U_GS(TH) ist die Einschaltschwelle für die LED. Oder denkst du, in der LED klappt ein Fenster erst dann auf, wenn der Strom hoch genug ist?
Nemopuk schrieb: > U_GS(TH) ist die Einschaltschwelle für die LED. Unsinn, bei 250µA und dem genannten Umgebungslicht, siehst du die nicht leuchten. Die 250µA sind ein willkürlicher Wert, der sich zur Charakterisierung von MOSFETs durchgesetzt hat. p.s. Eine LED arbeitet auch schon bei 10µA, falls du auf Haarspalterei hinaus willst. Nur hast du dann noch keinen vernünftig wahrnehmbaren Kontrast zur Umgebungsbeleuchtung.
:
Bearbeitet durch User
Rainer W. schrieb: > Unsinn, bei 250µA und dem genannten Umgebungslicht, siehst du die nicht > leuchten. LEDs leuchten bei 250 µA. Punkt. Deswegen liegen wir damit bereits eindeutig über der Einschaltschwelle. Es gibt keine zweite höher liegende Einschaltschwelle. > Die 250µA sind ein willkürlicher Wert, der sich zur > Charakterisierung von MOSFETs durchgesetzt hat. Ach was! Wonach hattest du denn gefragt? Soll ich mir irgend einen anderen Schwellwert ausdenken, der nicht Standard ist? Welcher wäre dir denn genehm? Du hast nach einem Schwellwert gefragt, ich habe ihn dir genannt. Und zwar so, wie er allgemein üblich gemessen wird. Wenn du nur deine eigenen Regeln in der Antwort akzeptierst, dann musst du sie zumindest kommunizieren. Sonst kann man nicht antworten. Logisch, oder?
:
Bearbeitet durch User
Hallo zusammen, bin jetzt von der Hochzeit zurück, daher die habe ich mich noch nicht gemeldet. Nun mal zu einigen Klarstellung: Mit der CS3 schalte ich über den M84-Decoder (schaltet über potentialfreie Relais) den Bahnstrom ein und aus -> siehe auch das angepasste Bild mit Kontakt S1). Daher liegt in dem AC-Eingangsabschnitt auch keine Spannung an. Dann soll die rote LED leuchten. Wenn der Kontakt geschlossen ist, liegt der Bahnstrom wieder am Gleis und die grüne LED soll leuchten. Dass die Lok+Waggons in der stromlosen Phase nicht mehr ansprechbar sind, ist mir egal. Stelle nochmal die Frage an nemopuk: Funktioniert der Optokoppler so, dass er wenn der Schalter S1 geschlossen ist, dauernd auf der DC-Seite zwischen rot und grün umschaltet? Das würde dann nicht passen, ansonsten müsst ich eine Gleichrichter vorschalten? Gruß Reiner
sorry, hab jetzt 2 identische Dateien hochgeladen
Reiner schrieb: > Funktioniert der Optokoppler so, dass er wenn der Schalter S1 > geschlossen ist, dauernd auf der DC-Seite zwischen rot und grün > umschaltet? Nein, dann leuchtet ständig die grüne LED.
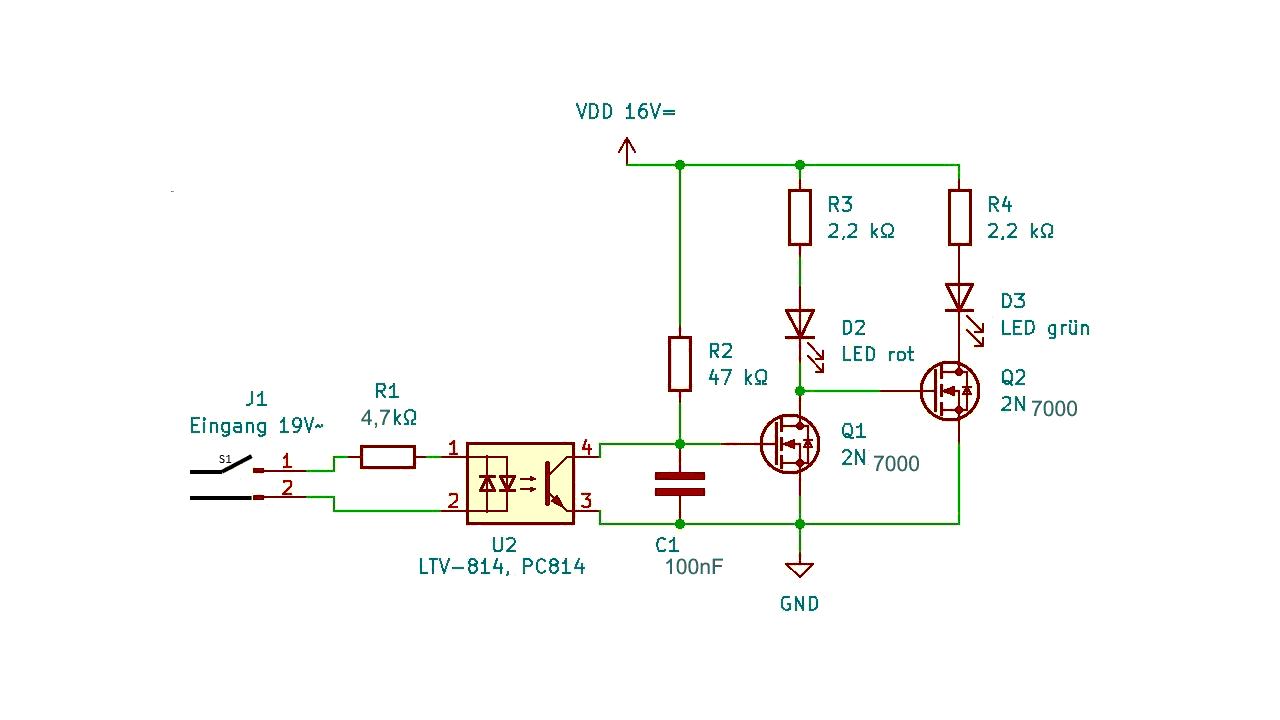
Reiner schrieb: > sorry nur zur Sicherheit, Schalter S1=OFF -> rote LED leuchtet? Ja. Aber die Bauteilewerte sollte man noch etwas sinnvoller gestalten.
Nemopuk schrieb: > LEDs leuchten bei 250 µA. Es geht nicht darum, ob die LED irgendwie leuchtet, sondern darum, dass das Leuchten unter den gegebenen Umgebungslichtverhältnissen vernünftig erkennbar ist. > Punkt. Den kannst du dir an den Hut stecken, wenn du den Unterschied nicht erkennst. Die LED leuchtet auch bei 10µA. > Es gibt keine zweite höher liegende Einschaltschwelle. Bei einer LED, die mit 6mA betrieben werden soll, ist die 250µA Angabe vom MOSFET bedeutungslos.
ich bin Laie, wenn Du Verbesserungsvorschläge hast gerne. Wollte eben die teile bestellen Gruß Reiner
Reiner schrieb: > ich bin Laie, wenn Du Verbesserungsvorschläge hast gerne. Wollte > eben > die teile bestellen Hier mal sinnvolle Werte. R3 und R4 kann man je nach gewünschter Helligkeit der LEDs noch anpassen.
Danke! Dann hau ich mal die Bestellung raus. Melde mich wieder wenn ich's ausprobiert habe und es hoffentlich funktioniert Gruß Reiner
Wenn es schon ein Relais gibt, das den Strom schaltet, warum schaltet es nicht auch gleich die Kontrolllampe? Und wenn es nur einen Kontakt hat: Setze ein Relais nach, das von dem Kontakt und mit den 16V DC angesteuert wird und zwei Kontakte hat. Einer für die Lampe, einer für die Schienen.
Reiner schrieb: > Mit der CS3 schalte ich über den M84-Decoder (schaltet über > potentialfreie Relais) den Bahnstrom ein und aus Man kann doch über den dreipoligen Stecker zusätzlich ein Signal anschließen. Warum nicht diesen Anschluss nutzen? https://www.youtube.com/watch?v=bAveLabkF3w&t=360s
Hallo zusammen, Schaltung hat auf Anhieb geklappt. herzlichen Dank an Alle die hier mitgeholfen haben! Gruß Reiner
Reiner schrieb: > Schaltung hat auf Anhieb geklappt. Bitte zeige nicht, welcher der Vorschläge und mit welchen konkreten Bauteilewerten es geworden ist.
sorry verstehe ich jetzt nicht. Die Schaltung ist von Nemopuk, HHinz hat noch angepasst Gruß und tschüss Reiner
Bitte melde dich an um einen Beitrag zu schreiben. Anmeldung ist kostenlos und dauert nur eine Minute.
Bestehender Account
Schon ein Account bei Google/GoogleMail? Keine Anmeldung erforderlich!
Mit Google-Account einloggen
Mit Google-Account einloggen
Noch kein Account? Hier anmelden.






