Hallo, ich brauche ein PWM Signal wie in Bild1 mit f >= ~2kHz. Der Sinus sollte so ~0,5...3Hz haben. Gibt es da was einfaches z.B. NE555 oder Schmitt-Trigger ...? Oder doch gleich ein ATTiny o.ä.? Am Ende will ich eine LED mit 0,5-3Hz an- und aus-dimmen. Gruß
Das macht jetzt irgendwie keinen Sinn. Was denn? PWM oder Sinus? Und wenn Sinus (also anscheinend das gezeigte Signal über einen Tiefpass geschickt), wie soll damit eine LED gedimmt werden? LEDs sind keine linear reagierenden Bauteile.
Beitrag #7941565 wurde von einem Moderator gelöscht.
Dietmar B. schrieb: > Oder doch gleich ein ATTiny o.ä.? Ja. > Am Ende will ich eine LED mit 0,5-3Hz an- und aus-dimmen. Das würde wohl auch mit Dreieck funktionieren. Dreieck lässt sich wesentlich leichter erzeugen.
Ich brauche das Rechteck PWM Signal.
Ja, Dreieck würde auch gehen.
> Dafür ist kein Tiefpass nötig, das Auge integriert auch ganz gut.
Der Empfänger des Lichts ist bei mir aber kein Auge, sondern ein LDR.
Wenn ein ATTiny in Frage kommt, dann der. Sinus einfach per LUT und gut. Hab ich mal für einen ATTiny4/5/9/10 gemacht: https://github.com/SebiR/ATTiny10_Playground/blob/master/PWM_Sine_Dimmer/PWM_Sine_Dimmer.ino
Beitrag #7941575 wurde von einem Moderator gelöscht.
Cyblord -. schrieb im Beitrag #7941575: > Was laberst du dann von Sinus? Kannst Du nicht lesen? Er will eine LED im Loop ein- und wieder ausdimmen... mit wählbarer (Sinus)frequenz von 0,5 bis 3Hz.
Beitrag #7941584 wurde von einem Moderator gelöscht.
Beitrag #7941585 wurde von einem Moderator gelöscht.
Beitrag #7941587 wurde von einem Moderator gelöscht.
Alexander schrieb: > Cyblord -. schrieb im Beitrag #7941575: >> Was laberst du dann von Sinus? > > Kannst Du nicht lesen? Er will eine LED im Loop ein- und wieder > ausdimmen... mit wählbarer (Sinus)frequenz von 0,5 bis 3Hz. Ein Rechteck hat keine Sinusfrequenz. Die Angabe macht keinen Sinn. Oder was wäre z.B. die "Sinusfrequenz" eines 1 kHz Rechtecks?
:
Bearbeitet durch User
Dietmar B. schrieb: > Der Empfänger des Lichts ist bei mir aber kein Auge, sondern ein LDR. Wenn du Daten optisch übertragen willst, würde ich IrDA oder ähnliches nehmen, also ein digitales Protokoll. Was ist denn die Anwendung?
Cyblord -. schrieb im Beitrag #7941565: > Brauchst du jetzt Sinus oder Rechteck? Stell dich doch nicht so an. Die LED wird mit PWM gesteuert und der Tastgrad soll sich (vermutlich) wie 1/2*sin(2*pi*f*t) ändern. "Vermutlich", weil negative Zahlen sowohl für einen Tastgrad als auch für eine LED-Helligkeit wahrlich sinnlos wären. Um deine Frage also zu beantworten: Beides
:
Bearbeitet durch User
Mit Sinus war gemeint, die LED "sinusförmig" an- und aus-zudimmen mit 0,5Hz-3Hz. Daten sollen damit nicht übertragen werden. Es geht um ein WahWah Pedal (Gitarreneffekt). Der Effekt wird normalerweise über ein Poti erzeugt wenn das Pedal gedrückt wird. Das Poti geht aber oft kaputt auf Grund mechanischer Belastung. Daher verwenden einige Pedale ein Kombi aus LED + LDR statt des Potis (im Bild LED4 & LDR3). Das Drücken des Pedals schiebt einfach eine Lichtbarriere zwischen LED und LDR. Die Idee ist nun, den Effekt auch ohne Pedaldrücken zu erzeugen in dem die LED "automatisch" an- aus-gedimmt wird.
push-pull-Stufe, dahinter n Pi-Glied Tiefpass, dahinter n OP-Amp als Impedanzwandler und fertig ist der Lack.
Cyblord -. schrieb: > Alexander schrieb: >> Cyblord -. schrieb im Beitrag #7941575: >>> Was laberst du dann von Sinus? >> >> Kannst Du nicht lesen? Er will eine LED im Loop ein- und wieder >> ausdimmen... mit wählbarer (Sinus)frequenz von 0,5 bis 3Hz. > > Ein Rechteck hat keine Sinusfrequenz. Die Angabe macht keinen Sinn. > > Oder was wäre z.B. die "Sinusfrequenz" eines 1 kHz Rechtecks? Mein Gott, der Träger ist ein Rechteck, die Modulation des Tastverhältnisses soll ein Sinus sein. Das ist doch so trivial, solltest sogar du verstehen können. Und ich bin ziemlich sicher, dass du die Intention auch durchaus verstanden hast. Und, na klar: ein Sinus ist für den vorgesehenen Zweck alles andere als optimal. Das weiter oben bereits vorgeschlagene Dreieck ist schon etwas besser, aber immer noch ziemlich Scheisse. Schon ziemlich gut sieht das Quadrat einer Sinusfunktion aus (entspricht einer Spreizung mit Gamma=2.0). Noch besser wird's mit einer Expontialfunktion zur Spreizung, die das korrekte Gamma (meist irgendwo zwischen 2.2 und 2.5) benutzt.
Dietmar B. schrieb: > Der Empfänger des Lichts ist bei mir aber kein Auge, sondern ein LDR. Der integriert auch, ist träge, und folgt keinem Kiloherzsignal Wenn man ein Sinus-PWM ohne uC haben will fährt man am besten mit einem XR2206 als Sinusgenerator und einem ausreichend schnellen (TL072) Doppel-OpAmp als PWM Generator und Komparator, oder 4-fach OpAmp für integrierenden Dreiecksgenerator, das läuft aber nicht mit 5V. Nutzt man einen uC, dann https://www.tinaja.com/glib/sinquest.pdf
:
Bearbeitet durch User
Michael B. schrieb: > Wenn man ein Sinus-PWM ohne uC haben will fährt man am besten mit einem > XR2206 als Sinusgenerator Den Chip gibt es nach keinem Kenntnisstand nicht mehr.
Michael B. schrieb: > Der integriert auch, ist träge, und folgt keinem Kiloherzsignal Ja, genau. Der Feld-Wald-Wiesen LDR hat Raise/Fall Zeiten von 50ms. Daher wollte ich die PWM mit 1...2kHz betreiben.
Nemopuk schrieb: >> Wenn man ein Sinus-PWM ohne uC haben will fährt man am besten mit einem >> XR2206 als Sinusgenerator > > Den Chip gibt es nach keinem Kenntnisstand nicht mehr. Bei Ali zwei Stück für 1,49€.
Harald W. schrieb: > Nemopuk schrieb: > >>> Wenn man ein Sinus-PWM ohne uC haben will fährt man am besten mit einem >>> XR2206 als Sinusgenerator >> >> Den Chip gibt es nach keinem Kenntnisstand nicht mehr. > > Bei Ali zwei Stück für 1,49€. Was man da wohl bekommt? Den ICL8038 gibts noch, von HGSEMI.
Cyblord -. schrieb: > Alexander schrieb: >> Cyblord -. schrieb: >>> Was laberst du dann von Sinus? >> Kannst Du nicht lesen? Er will eine LED im Loop ein- und wieder >> ausdimmen... mit wählbarer (Sinus)frequenz von 0,5 bis 3Hz. > Ein Rechteck hat keine Sinusfrequenz. Die Angabe macht keinen Sinn. Also, ich habs verstanden: der TO will seine PWM so modulieren, dass die LED anschließend augenscheinlich "sinusförmig" hell und dunkel wird. Der Witz daran ist aber: das Helligkeitsempfinden des Auges ist nichtlinear. Wenn man einen sinusförmigen Helligkeitsverlauf sehen will, dann muss man das PWM-Verhältnbis nicht sinusförmig modulieren. Solche Threads gibt hier alle halbe Jahre. Eine Suche im Forum hilft sicher weiter.
Lothar M. schrieb: > Der Witz daran ist aber: das Helligkeitsempfinden des Auges ist > nichtlinear. Wenn man einen sinusförmigen Helligkeitsverlauf sehen will, > dann muss man das PWM-Verhältnbis nicht sinusförmig modulieren. Und beim LDR ist es nochmals anders...
H. H. schrieb: > Lothar M. schrieb: >> Der Witz daran ist aber: das Helligkeitsempfinden des Auges ist >> nichtlinear. Wenn man einen sinusförmigen Helligkeitsverlauf sehen will, >> dann muss man das PWM-Verhältnbis nicht sinusförmig modulieren. > > Und beim LDR ist es nochmals anders... Wichtiger Aspekt. Wenn das Ziel nicht die Strecke LED->menschliche Wahrnehmung ist, sondern einfach nur ein elektrooptisches Gateway zwischen zwei Schaltungsteilen, dann ist es natürlich Unsinn, Verfahren anzuwenden, die die Eigenheiten der menschlichen Wahrnehmung kompensieren sollen. Allerdings müsste ich hier erstmal passen. Ich habe des letzte Mal vor ca. 35 Jahren einen LDR benutzt. Ich habe nicht mal mehr eine grobe Vorstellung davon, wie die Kennlinie so eines Teils üblicherweise aussieht. Müßte erst mal ein DB lesen.
Aber vermutlich ist es eh' unnötig, da eine wirkliche Sinusform einzuhalten. Vermutlich reicht einfach so ein übliches "nichtbinäres" Heartbeat-Blinken aus.
Moin, Interessant wird wohl sein, was denn dann in der naechsten Salamischeibe fuer ein Signal durch den LDR geht... Koennte es sich dabei z.b. um irgendwelches (Strom)gitarrengeklampfe handeln? Oder sonst irgendwelches Audiozeugs? Da waere dann ggf. statt dem LDR doch sowas wie ein LM13700 mit glattem Sinus angesteuert zeitgemaesser oder ggf. gleich ein paar 4066-artige Analogschalter, die direkt am PWM haengen und damit die gewuenschte Audiobeeinflussung erzeugen (davor/danach ein Antialiasing Tiefpass kann nicht schaden)... Gruss WK
Dergute W. schrieb: > Interessant wird wohl sein, was denn dann in der naechsten Salamischeibe > fuer ein Signal durch den LDR geht... > Koennte es sich dabei z.b. um irgendwelches (Strom)gitarrengeklampfe > handeln? Oder sonst irgendwelches Audiozeugs? Dietmar B. schrieb: > Es geht um ein WahWah Pedal (Gitarreneffekt). Der Effekt wird > normalerweise über ein Poti erzeugt wenn das Pedal gedrückt wird. Das > Poti geht aber oft kaputt auf Grund mechanischer Belastung. Daher > verwenden einige Pedale ein Kombi aus LED + LDR statt des Potis (im Bild > LED4 & LDR3). Das Drücken des Pedals schiebt einfach eine Lichtbarriere > zwischen LED und LDR. > Die Idee ist nun, den Effekt auch ohne Pedaldrücken zu erzeugen in dem > die LED "automatisch" an- aus-gedimmt wird.
Dergute W. schrieb: > Interessant wird wohl sein, was denn dann in der naechsten Salamischeibe > fuer ein Signal durch den LDR geht... > Koennte es sich dabei z.b. um irgendwelches (Strom)gitarrengeklampfe > handeln? Oder sonst irgendwelches Audiozeugs? https://de.wikipedia.org/wiki/Wah-Wah
Nemopuk schrieb: > Den Chip gibt es nach keinem Kenntnisstand nicht mehr. Überall https://www.google.com/search?q=xr2206 nur halt nicht von Exar sondern z.B. HTCSemi oder XinLuda
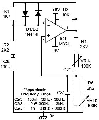
1 IC - nur noch Werte musst Du berechnen. OPV-Typ ist nur exemplarisch. Gruß Jobst
Lothar M. schrieb: > lso, ich habs verstanden: der TO will seine PWM so modulieren, dass die > LED anschließend augenscheinlich "sinusförmig" hell und dunkel wird. Ok du hast es verstanden. Und hast du auch verstanden warum er damit nicht ein Auge sondern einen LDR beleuchten will?
Cyblord -. schrieb: >> > > Ein Rechteck hat keine Sinusfrequenz. Die Angabe macht keinen Sinn. Faktisch korrekt wäre: Ein Rechteck enthält unendlich viele Sinusfrequenzen.
Tobias schrieb: > Cyblord -. schrieb: >>> >> >> Ein Rechteck hat keine Sinusfrequenz. Die Angabe macht keinen Sinn. > > Faktisch korrekt wäre: > > Ein Rechteck enthält unendlich viele Sinusfrequenzen. Und dann kam Kurt...
Ich leuchte die 6 LDRs in meinem Phaser ganz einfach linear über einen Transistor als Stromverstärker mit einer kleinen Glühlampe an. Und der Transistor bekommt sein Dreieck von einer Schaltung aus 2 OPVs. Einer als Integrator, und einer als Schmitt-Trigger mit passenden Schaltschwellen. Das sollte für ein Wauwau auch reichen. Ihr macht das wieder viel zu kompliziert. ☺
Tobias schrieb: >> Ein Rechteck hat keine Sinusfrequenz. Die Angabe macht keinen Sinn. > > Faktisch korrekt wäre: > > Ein Rechteck enthält unendlich viele Sinusfrequenzen. ...und ein Sinus enthält unendlich viele Rechteckfrequenzen.
Harald W. schrieb: > Tobias schrieb: > >>> Ein Rechteck hat keine Sinusfrequenz. Die Angabe macht keinen Sinn. >> >> Faktisch korrekt wäre: >> >> Ein Rechteck enthält unendlich viele Sinusfrequenzen. > > ...und ein Sinus enthält unendlich viele Rechteckfrequenzen. Das wird den Kurt umbringen...
Die Variante von Jobst könte man schön auf dem Steckbrett aufbauen, um die fehlenden Werte zu dimensionieren. mfg
Moin, Dergute W. schrieb: > bla waehrend er anscheinend den erhellenden Beitrag des TO, indem der Zweck und die Schaltung des Wahwahs standen, irgendwie ueberlesen hatte... Pardong. Naja, irgendwie keimte in mir doch der richtige Verdacht. Aber dann sollte man sich doch auf keinen Fall eine PWM im Hoerbereich antun. Egal wie schlafmuetzig der LDR sein sollte. Am besten ueberhaupt keine PWM. Wenn die Frequenz einstellbar sein sollte, dann irgendeine OpAmp-Schaltung, die Dreieck macht, danach ein OpAmp mit u.a. ein paar Dioden in der Rueckkopplung, um die Spitzen des Dreiecks abzurunden. Bei Fixfrequenz wuerde es wahrscheinlich schon ein simpler 1-Transistor RC-Oszillator (mit 3fach RC-Netzwerk zwischen Collector und Basis) tun. Gruss WK
Dergute W. schrieb: > Am besten ueberhaupt keine PWM. Wenn die Frequenz einstellbar sein > sollte, dann irgendeine OpAmp-Schaltung, die Dreieck macht Eben, denn hier kommt es ja nicht auf einen guten Farbwiedergabeindex (CRI-Wert) an. C1 durch 470nF ersetzen und R3 als 1M Poti auslegen. R4 und R5 dienen dazu, dass man am Ausgang den unteren Scheitelpunkt des Dreiecks knapp oberhalb der LED-Flussspannung einstellen kann, so dass der Wah-Wah-Effekt immer schön rund und lückenlos in Bewegung bleibt. Als Spannungsversorgung geht auch eine 9V Blockbatterie.
Otto K. schrieb: > 20250924_072402.jpg Wer soll sich diesen Pixelbrei angucken :-( Ich mag's ja schon gar nicht mehr sagen: Wichtige Regeln - erst lesen, dann posten! Zeichnungen und Screenshots im PNG- oder GIF-Format hochladen. Siehe Bildformate.
Rainer W. schrieb: > Zeichnungen und Screenshots im PNG- oder GIF-Format hochladen. Das Bild war schon vorher im jpg-Format. Ich wüsste jetzt athock auch gar nicht wie ich das mit dem Smartphone in png oder gif umwandeln könnte. Und besser wird's dadurch übrigens auch nicht.
Otto K. schrieb: > Und besser wird's dadurch übrigens auch nicht. Den verhunzten Brei nachträglich wieder in PNG oder GIF umzuwandeln, wäre wie die Sache mit dem Brathähnchen und dem Tierarzt - wie wahr.
:
Bearbeitet durch User
Rainer W. schrieb: > Den verhunzten Brei nachträglich wieder in PNG oder GIF umzuwandeln, > wäre wie die Sache mit dem Brathähnchen und dem Tierarzt - wie wahr. Putz deine Brillen oder setz noch eine vierte auf. Das ist alles wunderbar zu erkennen und soll informieren, nicht einen Designpreis gewinnen.
Im Pedal (oder anderen Audioschaltungen ..) will man keine steilen Flanken im Audiobereich (es sei denn man soll sie hören ;) ) Die Schaltung oben* erzeugt eine Sinus , braucht aber ein Stereopoti , C ist dann eher so im 10µF Bereich. Die Bipolare Versorgung stört etwas , also einen virtuellen GND/Bias , der so dimensioniert wird, dass sie als BIAS für einen Transistortreiber für die LED dient. Man möchte ja nicht unbedingt beim WahWah immer auf Null runtergehen. Eine weitere Verstärkerstufe(OP mit Poti) um den Hub einzustellen? Die Schaltung von Jobst weiter oben (Dreieck / Filter) geht natürlich auch. Braucht nur ein einfaches Poti zur Frequenzeinstellung . *) von https://learnabout-electronics.org/Oscillators/osc34.php
:
Bearbeitet durch User
Noch mal vielen Dank an alle! Ich liebe dieses Forum. Ich habe die von Henrik ausprobiert. R6 ist ein 1M Poti. Die Spannung über dem LDR sieht ...na ja ... nicht wie erwartet aus (Oszibild). Das tut der Sache aber keinen Abbruch. Im Gegenteil, der Sound ist nahezu perfekt (Hörprobe im Anhang). Die Musikerkarriere kann jetzt starten ...
:
Bearbeitet durch User
Dietmar B. schrieb: > (Hörprobe im Anhang). > Die Musikerkarriere kann jetzt starten ... Gratulation! Das hört sich ja Mega Stark an, wie bei den echten Profis. 🎸 Schalte aber in Serie zu dem 1M Poti noch einen 10k Widerstand, sonst hängen die Ausgänge von U1 und U2 über den C1 im Extremfall parallel.
:
Bearbeitet durch User
Beitrag #7942218 wurde vom Autor gelöscht.
Dietmar B. schrieb: > Ich habe die von Henrik ausprobiert. Und die produziert solche Sounds!?? 8-o ;-) > Die Spannung über dem LDR sieht ...na ja ... nicht wie erwartet aus > (Oszibild). Ich denke, das kannst Du mit einer Veränderung von Vcc_2 beeinflussen. Gruß Jobst
Dietmar B. schrieb: > Die Spannung über dem LDR sieht ...na ja ... nicht wie erwartet aus > (Oszibild). Das tut der Sache aber keinen Abbruch. Im Gegenteil, der > Sound ist nahezu perfekt (Hörprobe im Anhang). Das sollte dich nicht wundern. Der Mensch nimmt die Lautstärke logarithmisch wahr. Aus diesem Grund besitzen Lautstärkepotis auch grundsätzlich eine logarithmische Kennlinie.
Cyblord -. schrieb: > Ein Rechteck hat keine Sinusfrequenz. Die Angabe macht keinen Sinn. > > Oder was wäre z.B. die "Sinusfrequenz" eines 1 kHz Rechtecks? (troll)Antwort: Ganz ganz viele Sinusfrequenzen. Verdammt viele, und jede nur einmal.
Rainer W. schrieb: > Das sollte dich nicht wundern. Der Mensch nimmt die Lautstärke > logarithmisch wahr. > Aus diesem Grund besitzen Lautstärkepotis auch grundsätzlich eine > logarithmische Kennlinie. Tipp: Es handelt sich um gar kein Lautstärkepoti. Auch schön zu sehen, folgt die Schaltung ja auch meinem Vorschlag. Beitrag "Re: Sinus PWM erzeugen" Die einstellbaren Schaltschwellen fehlen aber (noch).
Bitte melde dich an um einen Beitrag zu schreiben. Anmeldung ist kostenlos und dauert nur eine Minute.
Bestehender Account
Schon ein Account bei Google/GoogleMail? Keine Anmeldung erforderlich!
Mit Google-Account einloggen
Mit Google-Account einloggen
Noch kein Account? Hier anmelden.







