Hallo, möchte einen 5V HC-SR501 mit einem 3.3V ESP betreiben. Normal nehme ich für die typische 5V Sensoren bzw. die mit 5V stabiler laufen, einen Bi-direktionalen LevelShifter von 3.3V - 5V. Jetzt sehe ich im Netz aber versch. Anschlussmöglichkeiten. Einmal wird der HC-SR501 gleich nur mit 3.3V betrieben und bei einem anderen Schema wird er mit 5V betrieben da das Signal was er ausgibt nur max 3.3V besitzt. Ist das so korrekt, kann man die Signalleitung getrost an einen ESP hängen der ja nur 3.3V veträgt? Sollte ich die VCC Leitung nicht doch besser mit 5V anschliessen damit er stabiler läuft? Bei Sensoren wie z.B DS18B20 oder DHT22 ist es glaube ich so, dass man die zwar auch mit 3.3V betreiben kann, aber wenn mal die Kabellänge mehr als 2m sind, sollte man die wegen der Stabilität besser mit 5V betreiben (so zumindest was man so mal zu lesen bekommt) Was ist da Eure Empfehlung? Ps.. bis 5V nehme ich lieber diese BI-Direktionale LevelShifter als Mosfet's Beste Grüße Achim
Achim A. schrieb: > Normal nehme ich für die typische 5V Sensoren bzw. die mit 5V stabiler > laufen, einen Bi-direktionalen LevelShifter von 3.3V - 5V. Der Sensor (PIR+BISS0001) läuft mit 3,3V. Auf den HC-SR501 Modulen sitzt (meist?) ein Spannungsregler von 5V auf 3,3V. Warum meinst du, dass du einen Level Shifter benötigst? Hast du einmal den Schaltplan von deinem Modul und das Datenblatt vom BISS0001 angesehen? Um das Modul mit 3,3V zu versorgen, ist es wenig sinnvoll, am Eingang des Spannungsreglers 3,3V anzuschließen, weil der Regler deutlich mehr als 3,3V benötigt, um auf 3,3V an seinem Ausgang regeln zu können. > Einmal wird der HC-SR501 gleich nur mit 3.3V betrieben ... Link?
:
Bearbeitet durch User
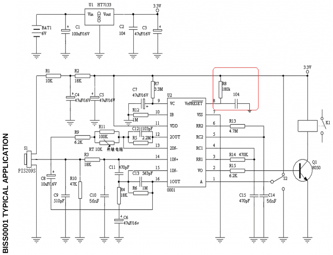
Hier ist ein Schaltplan gezeigt https://components101.com/sites/default/files/component_datasheet/HC%20SR501%20PIR%20Sensor%20Datasheet.pdf Aber über 10k +18k zum Sensor kann ja nicht viel Strom fließen. Die 65mA müsste vor allem der Auswertechip BISS0001 ziehen. Sparkfun hat einen Sensor direkt an 5V liegen https://cdn.sparkfun.com/assets/6/7/b/3/6/BISS0001_Datasheet.pdf https://www.alldatasheet.com/datasheet-pdf/view/1132257/SILVAN/BISS0001.html "Silvan Chip", draußen vom Walde da komm ich her. Da liegen wieder die 18k+10k in der Zuleitung.
Christoph db1uq K. schrieb: > Sparkfun hat einen Sensor direkt an 5V liegen Also muss man genau gucken, was auf dem Modul mit der Versorgungsspannung passiert. Viele haben vor dem Spannungsregler auch noch eine Verpolschutzdiode, die zusätzlich um die 0,7V kostet. Der Trigger für den BISS0001 funktioniert in jedem Fall mit 3.3V Signalen.
:
Bearbeitet durch User
Rainer W. schrieb: > Auf den HC-SR501 Modulen sitzt (meist?) ein Spannungsregler von 5V auf > 3,3V. Dieser Krampf findet sich ja bei fast allen Platinchen damit Arduino-Super-DAUS das Ding auch ja einfach ohne nachdenken an den Arduino anschließen können. Sonst bekommen die Kopf-Aua und das will ja niemand. Und damit kotzt jeder im Strahl der einfach ein 3,3V System hat und dafür 3,3V Peripherie auf solchen Platinen nutzen will.
:
Bearbeitet durch User
Cyblord -. schrieb: > Und damit kotzt jeder im Strahl der einfach ein 3,3V System hat und > dafür 3,3V Peripherie auf solchen Platinen nutzen will. Wer so unbeholfen ist, hat selber Schuld - kein Mitleid. Er könnte einfach zum Lötkolben greifen und einen Draht über Spannungsregler und ggf. Verpolschutzdiode legen. Wer da wohl der Super-DAU ist ...
:
Bearbeitet durch User
Rainer W. schrieb: > Cyblord -. schrieb: >> Und damit kotzt jeder im Strahl der einfach ein 3,3V System hat und >> dafür 3,3V Peripherie auf solchen Platinen nutzen will. > > Wer so unbeholfen ist, hat selber Schuld - kein Mitleid. > Er könnte einfach zum Lötkolben greifen und einen Draht über > Spannungsregler und ggf. Verpolschutzdiode legen. > > Wer da wohl der Super-DAU ist ... Das ist Unsinn. Natürlich kann man an der Platine rumbasteln. Das ist nicht der Punkt. Aber warum muss man überhaupt, wenn der Baustein da drauf sowieso auf 3,3V ausgelegt ist.
Rainer W. schrieb: > Warum meinst du, dass du einen Level Shifter benötigst? Das hatte ich auf Sensoren bezogen die man zwar von 3.3v bis 5V laufen aber besser mit 5V angeschlossen werden und deren Signalleitung jedoch dann auch über 3.3V(bis 5v) an den Mikrocontroller senden, was ja der ESP nicht mag. Beim o.g. HC-SR501 hatte ich das so verstanden dass die Signalleitung jedoch nur max 3.3V abgibt und somit kein Problem für den ESP darstellen sollte. Da ich mich aber zu den DAUS die hier ja schon genannt wurden, zähle, wollte ich sicherheitshalber Profis fragen. Ich glaube nämlich gelesen zu haben, dass der o.g. Sensor sich mit einer 5V Versorgung besser einstellen lässt. Wenn dem nicht so wäre, hätte ich den ganzen Sensor nur mit 3V versorgt. Das ich den Schaltplan so sicher lesen kann um das herauszufinden, das tarue ich mir nicht zu, deshalb auch die Fragen !
:
Bearbeitet durch User
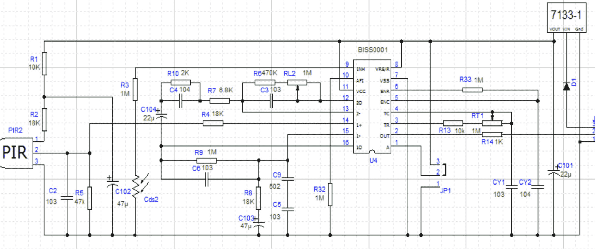
Das sind die drei genannten Schaltpläne. Das Sensor heißt unterschiedlich, und zweimal ist noch ein CdS Fotowiderstand zusätzlich enthalten.
:
Bearbeitet durch User
Achim A. schrieb: > Das ich den Schaltplan so sicher lesen kann um das herauszufinden, das > tarue ich mir nicht zu, deshalb auch die Fragen ! Erstmal gilt es herauszufinden, um welche Variante des HC-SR501 es bei dir geht. Besitzt du ein Multimeter, um die Versorgungsspannung des BISS0001 zu messen?
Rainer W. schrieb: > welche Variante des HC-SR501 Ich habe mal das Platinenfoto aus dem Aliexpress-PDF bei lens.google.com hochgeladen, dazu gibt es einige Fundstellen. Hier in ein PDF gedruckt, leider etwas groß geraten. Die Links sind großenteils anklickbar (mit einer Verzögerung durch fire-shot). Hier eine deutsche Seite mit ausführlicherer Beschreibung: https://wolles-elektronikkiste.de/hc-sr501-pir-bewegungsmelder
:
Bearbeitet durch User
Christoph db1uq K. schrieb: > Ich habe mal das Platinenfoto aus dem Aliexpress-PDF bei lens.google.com > hochgeladen, dazu gibt es einige Fundstellen. Statt irgendwelche Internetfundstellen hinterher zu jagen, würde ich ein Multimeter in die Hand nehmen und nachmessen. Wie unselbständig ist die Welt eigentlich geworden? Achim A. schrieb: > möchte einen 5V HC-SR501 mit einem 3.3V ESP betreiben. Falls du eine einfache Lösung für dein Problem haben möchtest, zeige einfach einmal, was du für einen "5V HC-SR501" besitzt, d.h. worauf sich dein "5V" bezieht.
:
Bearbeitet durch User
Rainer W. schrieb: > Wie unselbständig ist die Welt eigentlich geworden? Solange die Händler ihre Informationen nur in homöopathischen Mengen herausrücken (aus Unkenntnis, keine böse Absicht), ist man auf solche Mutmaßungen angewiesen. Jedenfalls scheinen die Platinen sich sehr zu ähneln, das macht Mut zum Weitersuchen nach den Einzelheiten. Wolles Artikel ist schon sehr hilfreich. https://www.fambach.net/hc-sr501-pir-bewegungs-sensor/ noch eine deutsche Seite
:
Bearbeitet durch User
Christoph db1uq K. schrieb: > Jedenfalls scheinen die Platinen sich sehr zu ähneln, ... Wenn der Unterschied in einem 5V vs. 3.3V Regler liegt, hilft es nur, wirklich die Typenbezeichnung vom Chip zu verstehen oder zumindest die Spannung nachzumessen. Platinenähnlichkeit und Mutmaßungen sind da schlechte Ratgeber, da sich eine Bestückungsvariante anhand des Photos nicht identifizieren lässt, sobald die Abbildung "ähnlich" ist.
Rainer W. schrieb: > 5V vs. 3.3V Regler Die aufgedruckten Bezeichnungen sind meistens klar, ein "HT7133" enthält die 3,3V und 78L05 sollte ein 5V-Regler sein. Aber ein Foto des Moduls brächte noch mehr Klarheit, und wir könnten nachfragen.
Christoph db1uq K. schrieb: > Die aufgedruckten Bezeichnungen sind meistens klar, ... Nur, wenn sie auf dem Produktphoto auch lesbar sind und das Photo genau das Modul zeigt.
:
Bearbeitet durch User
Sag ich ja, ich versuche schon die ganze Zeit, Achim zum Hochladen eines Fotos seiner Platine zu bewegen. Am besten noch den Spannungregler mit lesbarem Aufdruck.
Ich denke, da haben nur ein paar Sparfüchse "Einsparpotential" entdeckt, z.B. den Fotowiderstand weggelassen, das macht ein paar Cent aus. Oder die Stiftleisten für Jumper durch Lötkleckse ersetzt. Fotowiderstände sind ein recht altes Bauteil, in meinem Philips Experimentierkasten EE20 war schon 1968 ein LDR (light depending resistor) enthalten. https://datasheet.datasheetarchive.com/originals/library/Datasheet-0102/DSA0011769.pdf https://www.digikey.de/htmldatasheets/production/5858660/0/0/1/02-ldr2.pdf Welcher Typ hier benutzt wird, geht aus den Schaltplänen nicht hervor, aber die sind sich ziemlich ähnlich. Der soll wohl die Helligkeitsabhängigkeit des PIR-Sensors ausbügeln.
Christoph db1uq K. schrieb: > Der soll wohl die Helligkeitsabhängigkeit des PIR-Sensors ausbügeln. Da gibt es nichts auszubügeln. Der LDR wird für den Dämmerungsschalter benötigt.
Ich dachte, so etwas gelesen zu haben, die "Datenblätter" sagen wenig dazu: "R3 is a light dependent resistor which has low resistance under strong ambient light. This causes the detector to be operational only when the detection area is sufficiently dark." "Photosensitive control (optional, not factory-set) can be set photosensitive control, day or light intensity without induction." Wolle schreibt dazu Ihr könnt die Bewegungsmeldung des HC-SR501 bei Helligkeit deaktivieren, indem ihr einen LDR (Light-Dependend Resistor) an die folgende Stelle lötet: ... Der LDR bildet zusammen mit einem 1 MΩ Widerstand auf dem Board (s. u.) einen Spannungsteiler zwischen der Betriebsspannung und GND. Die geteilte Spannung liegt am Pin 9 (VC) des Steuerchips BISS0001 an. Fällt die Spannung unter 0.2 Volt, wird der Chip deaktiviert. Wenn ich mich nicht verrechnet habe, passiert das, wenn der LDR einen Widerstand von knapp 42 kΩ unterschreitet. Falls ihr die Deaktivierung erst im helleren Umgebungslicht erreichen möchtet, dann könntet ihr den 1 MΩ Widerstand durch einen kleineren Widerstand ersetzen oder ihr lötet einen zweiten Widerstand parallel darüber.
:
Bearbeitet durch User
Christoph db1uq K. schrieb: > "R3 is a light dependent resistor which has low resistance under strong > ambient light. This causes the detector to be operational only when the > detection area is sufficiently dark." Eben Dämmerungsschalter.
Ja das hatte ich beim drüberlesen mit der Temperaturkompensation verwechselt: Temperature compensation (optional, factory reset): In the summer when the ambient temperature rises to 30 ° C to 32 ° C, the detection distance is slightly shorter, temperature compensation can be used for performance compensation.
Christoph db1uq K. schrieb: > Der soll wohl die Helligkeitsabhängigkeit des PIR-Sensors ausbügeln. Was hat ein PIR-Sensor mit dem Spektralbereich eines LDR zu tun? VC ist der Trigger disable input, d.h. bei Nutzung des Sensors zur Steuerung einer Lampe kann man mit dem LDR als Umgebungslichtsensor verhindern, dass bei Tageslicht die Lampe angeht. Ein Blick ins Datenblatt ... Christoph db1uq K. schrieb: > Ich dachte, so etwas gelesen zu haben, die "Datenblätter" sagen wenig > dazu: Das Datenblatt des BISS0001 sagt dazu: "Trigger disable input (VC > 0.2·Vdd =enable; VC < 0.2·Vdd =disabled)". Das ist doch eine klare Aussage. Was der Nutzer dort dran hängt, bleibt ihm überlassen. Falls jemand eine Außenleuchte damit steuern will, mag ein LDR ganz praktisch sein. Bei einer Katzenklappe möchte man dem Stubentiger vielleicht auch tagsüber eine Chance geben.
:
Bearbeitet durch User
Guten Morgen Rainer Das hatten wir schon längst korrigiert, ich hatte wohl die Temperaturkompensation verwechselt. Die korrigiert eine Temperaturabhängigkeit der Sensorreichweite. Wie die "performance compensation" funktioniert, sagt das Datenblatt nicht. Ein externer Widerstandssensor ist in keinem Schaltplan zu sehen, auch im Datenblatt-Text gibt es nur Betriebstemperatur und Lagertemperatur. Das muss wohl ab Werk eingestellt sein, "factory reset" könnte das heißen.
Christoph db1uq K. schrieb: > Das hatten wir schon längst korrigiert, ... Dann aber bitte auch richtig. So ist es etwas irreführend, falls jemand nachmessen will: Christoph db1uq K. schrieb: > Fällt die Spannung unter 0.2 Volt, wird der Chip deaktiviert. Der Schwellwert zum aktivieren des Bewegungsmelders liegt lt. DB um einen Faktor Vdd/V höher ("VC < 0.2·Vdd =disabled"), d.h. bei einer Versorgungsspannung von z.B. Vdd=5V liegt die Schwelle bei 1.0V. Die "0.2" in der Angabe im Datenblatt ist ein dimensionslose Größe, nämlich ein Faktor vor dem "Vdd" und keine absolute Spannungsangabe.
:
Bearbeitet durch User
Rainer W. schrieb: > 0.2 Volt Das war ein Zitat aus "Wolles Elektronikkiste", die ich oben verlinkt habe. Stimmt, das Datenblatt sagt: "pin 9 VC Trigger disable input (VC >0.2Vdd=enable; VC<0.2Vdd =disabled)" damit liegt die Schwelle für Vdd=5V bei +1V, das hatte ich nicht überprüft.
Bitte melde dich an um einen Beitrag zu schreiben. Anmeldung ist kostenlos und dauert nur eine Minute.
Bestehender Account
Schon ein Account bei Google/GoogleMail? Keine Anmeldung erforderlich!
Mit Google-Account einloggen
Mit Google-Account einloggen
Noch kein Account? Hier anmelden.


