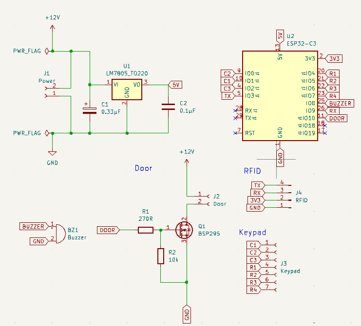
Hallo zusammen, ich bastel schon seit vielen Jahren mit Elektronik und Mikrocontrollern. Auf viele meiner Fragen habe ich in der Vergangenheit hier schon Antworten gefunden. Dafür erstmals vielen Dank! Jetzt bin ich aber auf ein Problem gestoßen, bei der mir hier auch die Suchfunktion nicht weiter geholfen hat. Daher habe ich mich jetzt mal entschlossen mich hier zu registrieren, um meine Frage zu stellen. Ich möchte gerne ein elektronischen Türöffner mit einem Mikrocontroller ansteuern. Das soll sowohl mit einem Keypad als auch mit einem RFID-Reader möglich sein. Die Software funktioniert auch. Aber ich habe aktuell noch ein paar Probleme mit der Elektronik. Die entsprechende Schaltung habe ich angehängt. An die Buchse, die mit Door markiert ist, soll ein elektronischer Türöffner angeschlossen werden. Ich kenne nicht das exakte Modell, das aktuell eingebaut ist, aber das Schloss wird über 12V Gleichspannung geschaltet. Es sollte also recht ähnlich zum Abus ET60 sein. Spezifikationen des Türöffners: Nennspannung: 8 - 14 Volt, für Gleich- und Wechselstrom Stromaufnahme: 0,7 A bei 12 V AC Widerstand: 12 Ω bei 12 V AC Vom Mikrocontroller kommt ein Spannungspegel von 3,3V. Problem 1: Der Spannungsregler wird beim Anschluss an einen 12V-Labornetzteil echt warm, obwohl nur ein sehr kleiner Strom fließt. Habe ich den richtigen Spannungsregler und gibt es Möglichkeiten die Wärme-Entwicklung etwas zu reduzieren? Problem 2: Welchen Transistor soll ich sinnvollerweise verwenden? Im Schaltplan habe ich den BSP295 verwendet. Da aktuell aber noch alles auf dem Breadboard aufgebaut ist, musste ich irgendwie Drähte an den Transistor löten. Mit dem Transistor funktioniert das aktivieren des Türschlosses manchmal, manchmal nicht. Ob das am falschen Tranistor oder an der eher abenteuerlichen Verdrahtung liegt kann ich nicht genau beurteilen, aber laut Datenblatt müsste der Transistor funktionieren, daher habe ich das erstmal auf die Verdrahtung geschoben. Bevor ich die ganze Schaltung aber in ein PCB gieße, wollte ich das erstmal auf dem Breadboard und dann auf Lochraster zuverlässig ans Laufen bringen und habe nach passenden THT-Transistoren gesucht. Die Suche war recht langwierig, weil die meisten Mosfets in einem THT-Gehäuse eine zu hohe Threshholt-Spannung hatten. Nach ewiger Suche bin ich dann beim Infineon IRFZ 44Z gelandet. Von den Specs sollte er meines Erachtens auch passen. Aber ich habe trotzdem ein paar Probleme damit. Wenn ich kleine Lasten und einer Drain-Source-Spannung von 5V schalten möchte, dann funktioniert er auch tadellos. Wenn ich aber eine Drain-Source-Spannung von 12V verwende und den Türöffner verwenden will, dann habe ich folgendes Phänomen. Wenn das Türschloss angeschlossen ist, schält der Transistor nicht mehr durch: * Vgs = 3.3 V * Vdoor = 0V Wenn ich das Türschloss wieder entferne, dann schält der Transistor wieder durch: * Vgs = 3.3V * Vdoor = 12 V Was ist mein Denkfehler und welche Transistoren würde ihr mir für die Schaltung empfehlen? Vielen Dank für eure Anmerkungen. LG Martin aka. Kampfzwerg P.S.: Da das mein erster Beitrag hier ist, hoffe ich, dass ihr mir nicht den Kopf abreist, auch wenn ich mich gänzlich dämlich angestellt habe.
Einen elektronischen Türöffner steuert man über ein Interface mit einem passenden Protokoll an. Für einen schnöden elektrischen Türöffner dagegen reicht ein Relais. Oliver
Martin W. schrieb: > ein sehr kleiner Strom Nur lausige 20A... > IRFZ 44Z Ungeeignet für Ansteuerung mit 3,3V.
:
Bearbeitet durch User
Martin W. schrieb: > Der Spannungsregler wird beim Anschluss an einen 12V-Labornetzteil echt > warm, obwohl nur ein sehr kleiner Strom fließt. Er muss 7V verheizen. Bei 100 mA sind das schon 700 mW. Mehr geht nur mit Kühlkörper. Step-Down wandler müssen hingegen (fast) nichts verheizen.
:
Bearbeitet durch User
(12V-5V) x z.B. 0,1A sind 0,7W die der Spannungsregler verheizen muss, wird also schon recht warm. Du kannst jetzt den Verbrauch deiner Schaltung senken, die Eingangsspannung verringern oder einen DC/DC Wandler nehmen der nicht soviel Abwärme produziert wie dein linearer Spannungsregler. Zu deinem Türöffner, mit Gleichstrom hört man nur am Anfang ein kurzes Zucken, viele Leute, die an der Tür stehen checken das nicht. Hier ist AC von Vorteil oder die pulst deine Ansteuerung des Türöffners damit es zumindestens ein längeres Geräusch gibt. (Nur kurze Ausschaltphasen, damit die Öffnung der Tür gut funktioniert) Ich empfehle aber die AC Ansteuerung mittels Triacs, da gibts bestimmt Teile die du direkt mit den µC ansteuern kannst. So oder so solltest du die Induktionsspitzen bedenken, bei DC Ansteuerung mittels Freilaufdiode den Transistor schützen und bei AC einen bidirektionale Überspannungsschutzdiode mit Widerständen benutzen.
H. H. schrieb: > Martin W. schrieb: >> ein sehr kleiner Strom > > Nur lausige 20A... Wo die 20A her kommen sollen weiß ich nicht ganz. Auf der 12V-Seite hat das Netzteil einen Strom von 0.1A angezeigt. Nemopuk schrieb: > Er muss 7V verheizen. Bei 100 mA sind das schon 700 mW. Mehr geht nur > mit Kühlkörper. > > Step-Down wandler müssen hingegen (fast) nichts verheizen. Thomas schrieb: > (12V-5V) x z.B. 0,1A sind 0,7W die der Spannungsregler verheizen muss, > wird also schon recht warm. Du kannst jetzt den Verbrauch deiner > Schaltung senken, die Eingangsspannung verringern oder einen DC/DC > Wandler nehmen der nicht soviel Abwärme produziert wie dein linearer > Spannungsregler. Ok, das leuchtet ein! Die Zahlen in euren Rechnungen machen auch schon deutlich mehr Sinn! Dann schaue ich mal nach einem passenden DC/DC-Wandler. Problem 1 sollte damit erledigt sein. H. H. schrieb: >> IRFZ 44Z > > Ungeeignet für Ansteuerung mit 3,3V. Ok, und gäbe es einen geeigneten Transistor? Oliver S. schrieb: > Für einen schnöden elektrischen Türöffner dagegen reicht ein Relais. Relais kann ich gleich mal ausprobieren, da dürfte ich noch einen passenden in der Bastelkiste haben. Thomas schrieb: > Zu deinem Türöffner, mit Gleichstrom hört man nur am Anfang ein kurzes > Zucken, viele Leute, die an der Tür stehen checken das nicht. Hier ist > AC von Vorteil oder die pulst deine Ansteuerung des Türöffners damit es > zumindestens ein längeres Geräusch gibt. (Nur kurze Ausschaltphasen, > damit die Öffnung der Tür gut funktioniert) Genau, die Idee war da ein pulsierendes Signal drauf zu senden. Das war auch der Grund, warum ich kein Relais verwenden wollte. Thomas schrieb: > Ich empfehle aber die AC Ansteuerung mittels Triacs, da gibts bestimmt > Teile die du direkt mit den µC ansteuern kannst. So oder so solltest du > die Induktionsspitzen bedenken, bei DC Ansteuerung mittels Freilaufdiode > den Transistor schützen und bei AC einen bidirektionale > Überspannungsschutzdiode mit Widerständen benutzen. An die Induktionsspitzen hatte ich gedacht. Im ursprünglichen Plan waren auch Freilaufdioden vorgsehen. Da die verwendeten Transistoren aber welche eingebaut haben, habe ich darauf verzichtet. Sollte man trotzdem welche verwenden? Ok, wie die Ansteuerung mit AC funktioniert, muss ich mir dann nochmal ansehen. Vielen Dank für eure Hilfe bis hierhin.
Martin W. schrieb: > Ok, und gäbe es einen geeigneten Transistor? IRLML6344 In der IRLML Reihe wirst du viele geeignete finden.
:
Bearbeitet durch User
Martin W. schrieb: > Im ursprünglichen Plan waren > auch Freilaufdioden vorgsehen. Da die verwendeten Transistoren aber > welche eingebaut haben, habe ich darauf verzichtet. Die haben keine eingebaut. Martin W. schrieb: > H. H. schrieb: >> Martin W. schrieb: >>> ein sehr kleiner Strom >> >> Nur lausige 20A... > > Wo die 20A her kommen sollen weiß ich nicht ganz. Für mich ist das ein sehr kleiner Strom.
Martin W. schrieb: > Da die verwendeten Transistoren aber welche eingebaut haben, habe ich > darauf verzichtet. Sollte man trotzdem welche verwenden? Wenn du die Energie in die Versorgung zurück speist, muss dort jemand den Strom verbrauchen oder zumindest in einen Puffer schieben, so dass die Spannungsüberhöhung nicht so hoch wirdm, dass sie jemanden stört. Der 330nF-Kondensator C1 alleine puffert nicht viel.
:
Bearbeitet durch User
Rainer W. schrieb: > Wenn du die Energie in die Versorgung zurück speist, Macht die Freilaufdiode nicht.
Beitrag #7953235 wurde vom Autor gelöscht.
H. H. schrieb: > Macht die Freilaufdiode nicht. Die nicht und die Substratdiode tut auch nichts, um den FET vor einem Spannungspeak zu schützen. Das war Unsinn: Rainer W. schrieb: > Wenn du die Energie in die Versorgung zurück speist, ...
:
Bearbeitet durch User
Rainer W. schrieb: > die Substratdiode tut auch nichts, um den FET vor einem > Spannungspeak zu schützen. Kommt drauf an. Die kann als Z-Diode ausgeführt sein, und wieviel sie so an Energie verträgt sollte dann im Datenblatt stehen. Nennt sich "fully avalanche rated".
Martin W. schrieb: > Ok, und gäbe es einen geeigneten Transistor? BC337 ohne eingebaute Freilaufdiode ;) https://www.farnell.com/datasheets/1789499.pdf ciao gustav
Bitte melde dich an um einen Beitrag zu schreiben. Anmeldung ist kostenlos und dauert nur eine Minute.
Bestehender Account
Schon ein Account bei Google/GoogleMail? Keine Anmeldung erforderlich!
Mit Google-Account einloggen
Mit Google-Account einloggen
Noch kein Account? Hier anmelden.
