Hallo! ich habe eigenen Lasergravierer gebaut, gesteuert über ARDUINO UNO mit GRBL. Maschine hat Endschalter in X, Y und Z-Richtung sowie ein Probe-Eingang. X und Y haben angeschlossene mechanische Sprungkontakte als NC, Z und Probe sind Klemmen und die NC-Kontakte werden nur bei Bedarf montiert. Die Steuerung sitzt in einem Extra-Kasten, von Maschine getrennt. Für Betrieb wird Maschine mit Steuerung über ein Kabel verbunden. Leider bekomme ich, sobald die Maschine eingeschaltet wird und die Schrittmotoren Spannung bekommen Fehlermeldungen dass die Endschalter ausgelöst haben. Die Signale bekomme ich über X- und Y-Schalter rein, Z und Probe sin soweit OK, es sei dem, die werden auch angeschlossen. Ganze Fehlersuche zeigt dass es über die EMV-Einstreuung in die Adern passiert, Oszilloskop-Messung bestätigt es, dort sind Spannungsspitzen drin. Ich habe dazwischen eine Schaltung mit je einem Optokoppler pro Eingang geschaltet, trotzdem kommen die Fehler. Scheinbar reicht die im Kabel erzeugte Spannung um den Optokoppler "schalten" zu lassen. Verwendung mehrerer Kabel fällt aus, wird irgendwann unhandlich. Meine Frage: lässt sich die Schaltung irgendwie verbessern oder erweitern dahingehend, dass an der Eingangsseite, da wo es zum Kabel/Maschine/Schaltern geht die induzierte Spannung "runtergedrückt wird. Eine LED? Andere Optokoppler? Hat jemand Ideen oder Vorschläge? Vielen dank voraus und schönen Samstagabend noch! Gruß, Nico
Mal wieder ein prima Beispiel für überflüssige Optokoppler.
softwaremäßig entprellt hoffentlich. Interessant wäre den Aufbau zu sehen, gibt es einen zentralen Massepunkt für Signalleitungen ? 100nF an jedem Arduino Eingang ?
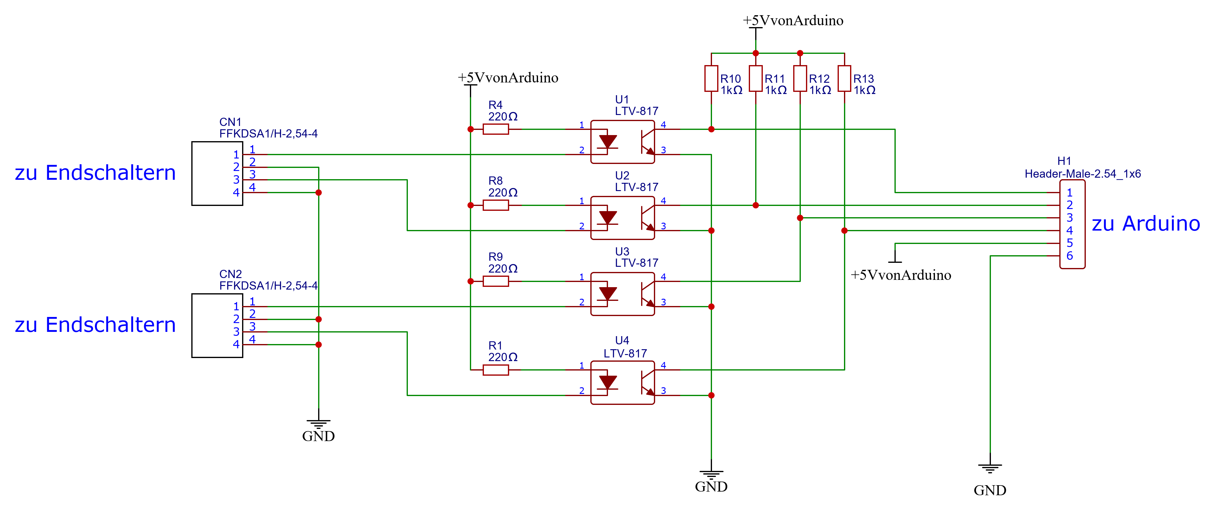
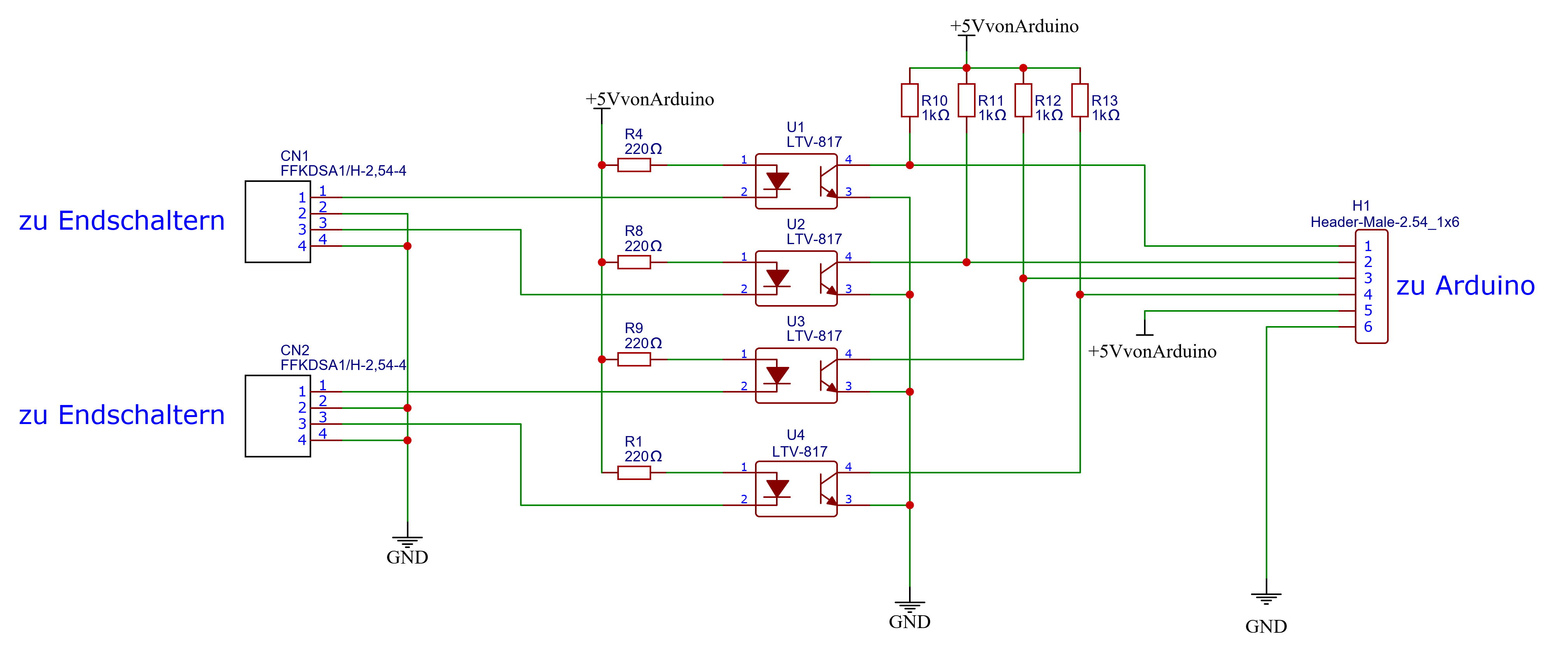
H. H. schrieb: > Mal wieder ein prima Beispiel für überflüssige Optokoppler. Verstehe ich nicht. Diese Optokoppler-Schaltung wird von GRBL-Projekt empfohlen, wenn die Endschalter verwendet werden. Bei 2 anderen Projekten gab es sporadische Auslösungen ohne diese Schaltung, mit läuft es Prima. Jörg schrieb: > Sind die Endschalter entprellt; vermutlich nicht oder? Walter B. schrieb: > softwaremäßig entprellt hoffentlich. Interessant wäre den Aufbau zu > sehen, gibt es einen zentralen Massepunkt für Signalleitungen ? 100nF an > jedem Arduino Eingang ? Ja, die Eingänge habe ich in der GRBL-Software entprellt. Alle Minus-Potentiale habe ich zentral miteinander verbunden. Die 100nF's hatte ich nicht am ARDUINO dran sondern am Eingang des Optokopplers (zu den Schaltern hin). Leider ohne merklichen Erfolg: laut Oszi sind zwar die Spitzen kleiner geworden, aber trotzdem kommen Signale am Arduino-Pins an.
Die langen Leitungen dürfen nicht von den Optokoppler-Transistoren quer durch die Werkhalle zum Arduino geleitet werden. Es muss genau umgekehrt sein, die lange Leitung muss von den Endschaltern durch die Werkhalle durch zu den LEDs von den Optokopplern geführt werden und dann von den Transistorausgängen auf kurzem Wege zum Arduino.
Otto K. schrieb: > Die langen Leitungen dürfen nicht von den Optokoppler-Transistoren quer > durch die Werkhalle zum Arduino geleitet werden. Nee so Schlimm ist es nicht. Die Maschine mit Endschalter ist eine Hobby, Maschine, 1m x 1m. Die Leitubgslänge zur Steuerung (aus Handhabungsgründen) extra Kiste ist 2 Meter ubd wird über 30-polige Stecker angeschlossen. An der Maschine sind nur Laser, Schrittmotor en und die Schalter montiert. Alles Andere (Netzteile, Atduino, Treiber, Optokoppler usw. sind in der Steuerungbuntergebracht (400mmx400mm) und haben sehr kurze Leitungswege.
Nico schrieb: > Alle > Minus-Potentiale habe ich ... miteinander verbunden. Das ist der Fehler bei Optokopplern. Warum weigert sich die Arduino-Blase so hartnäckig zu verstehen wie man Optokoppler verwendet (und wann)?
Nico schrieb: > Scheinbar reicht die im Kabel erzeugte Spannung um den Optokoppler > "schalten" zu lassen Nein. Das musste über 5mA in die Leitungen pumpen. Selbst wenn du Hin- und Rückleitung (Masse und Signal) zu den Tastern nicht in einem Kabel führst sondern getrennte Wege einer linksrum der andere rechtsrum um die Fräse gehen lässt, wird das nicht so viel einkoppeln. Die Schaltung an sich ist in Ordnung, sogar die Widerstandsverhältnisse passen zu dem Optokopplertyp, und selbst wenn du 1k parallel zu jeder Optokoppler-LED und 1nF parallel zu jedem Optokoppler Transistor schaltest werden die Störungen nicht weggehen. Weil sie woanders her kommen vermutlich über die Masseleitung induziert. Hast du das Gestell der Fräse an Masse gelegt, nutzt du gar das Gestell der Fräse als Masserückführung der Endtaster ?
Ich bin ein Fan von "Messen - Verstehen - Korrigieren". In dieser Reihenfolge. Mit dem Oszi folgende Fragen klären: 1. Im Fehlerfall, ist die Kathode des Optokopplers auf 0V und geht sporadisch höher? Oder liegt sie auf 3V und geht sporadisch gegen 0 oder negativer? 2. Wie sieht die Störung am Kollektor des Optokopplers aus? Positive oder negative Nadeln? 3. Wenn mit dem Oszi die Masse und die 5V gemessen werden, sind die ruhig? (Um auszuschließen, das Oszi wegen Masseschleifen Unsinn anzeigt.)
Hannes J. schrieb: > Nico schrieb: >> Alle >> Minus-Potentiale habe ich ... miteinander verbunden. > > Das ist der Fehler bei Optokopplern. Warum weigert sich die > Arduino-Blase so hartnäckig zu verstehen wie man Optokoppler verwendet > (und wann)? Vermutlich weil elektrotechnisches Grundlagenwissen unter den Arduinoianern realtiv dünn gesät ist. Nico schrieb: > Maschine hat Endschalter... Nico schrieb: >> Mal wieder ein prima Beispiel für überflüssige Optokoppler. > Verstehe ich nicht. Diese Optokoppler-Schaltung wird von GRBL-Projekt > empfohlen, wenn die Endschalter verwendet werden.... Nun: - Sind die Endschalter denn nicht potentialfrei? - Wenn ja: wozu dann per Optokoppler noch eine Potentialtrennung? - Und warum diese Trennung dann durch Verbindung der Massen der beiden Seiten dann wieder aufheben? Eine Reihe von Sinnlosigkeiten, so ist das gemeint.
Moin, ich habe bei meinem Selbstbauplotter gute Erfahrungen mit der Trennung vom Steuerteil und dem Leistungsteil gemacht. Wenn Du die Endschalter mit der Versorgungsspannung der Motore speist (24V ?) und die Massen trennst, könnte die Empfindlichkeit sinken. Dafür brauchst Du allerdings zwei Netzteile. Ich bevorzuge es auch, mit dem OK das Signal zum Arduino nach 5V zu ziehen also R10 und U1 zu tauschen. Geuß Carsten
Carsten-Peter C. schrieb: > ich habe bei meinem Selbstbauplotter gute Erfahrungen mit der Trennung > vom Steuerteil und dem Leistungsteil gemacht. Wenn Du die Endschalter > mit der Versorgungsspannung der Motore speist (24V ?) und die Massen > trennst, könnte die Empfindlichkeit sinken. So, und nur so, machen Optokoppler Sinn. In dem Fall würde man die Motorversorgung vor den Endschaltern vielleicht noch zusätzlich per Widerstand und Elko etwas putzen. > Dafür brauchst Du allerdings zwei Netzteile. Ja, und wenn nicht, macht ein Optokoppler keinen Sinn. > Ich bevorzuge es auch, mit dem OK das Signal zum Arduino > nach 5V zu ziehen also R10 und U1 zu tauschen. Das dürfte egal sein, Taster / Schalter nach GND sind üblich. Wichtiger ist, das einigermaßen niederohmig zu gestalten und nicht nur die internen PullUps des µC (um geschätzte 50kOhm herum) zu nutzen.
H. H. schrieb: > Mal wieder ein prima Beispiel für überflüssige Optokoppler. die wären soger eventuell nicht überflüssig wenn er 2 getrennte GND verwenden würde, aber mit demselben GND hast du wie immer Recht es bleibt bullshit
Ich hatte auch mal einen zwei Achse Lasergravierer (max. für A4) umgebaut. Allerdings nur für zwei Achsen - den Fokus für den Läser stelle ich manuell ein. Das orginale Chinaboard ist mir "abgeraucht", wenn Interesse besteht - bitte PN. Einen ersten Eindruck gibt es hier: https://forum.arduino.cc/t/china-laser-mit-neuem-board/1242967 Nur soviel, ich nehme einen isolierten DC/DC Wandler für die Optokoppler.
Guten Morgen zusammen! Ich muss mal über Alles nachdenken, werde auf jedem Fall die Eingangsseite der Optokoppler trennen und über eigene Stromversorgung laufen lassen. Carsten-Peter C. schrieb: > Moin, > ich habe bei meinem Selbstbauplotter gute Erfahrungen mit der Trennung > vom Steuerteil und dem Leistungsteil gemacht. Ich habe 4 Netzteile drin: je eins für Stepper, Laser, Arduino und Lüftung Uwe schrieb: > Mit dem Oszi folgende Fragen klären: > 1. Im Fehlerfall, ist die Kathode des Optokopplers auf 0V und geht > sporadisch höher? Oder liegt sie auf 3V und geht sporadisch gegen 0 oder > negativer? > 2. Wie sieht die Störung am Kollektor des Optokopplers aus? Positive > oder negative Nadeln? > 3. Wenn mit dem Oszi die Masse und die 5V gemessen werden, sind die > ruhig? (Um auszuschließen, das Oszi wegen Masseschleifen Unsinn > anzeigt.) zu 1: nein zu 2. positiv zu 3. ruhig M.A. S. schrieb: > - Sind die Endschalter denn nicht potentialfrei? > - Wenn ja: wozu dann per Optokoppler noch eine Potentialtrennung? > - Und warum diese Trennung dann durch Verbindung der Massen der beiden > Seiten dann wieder aufheben? Danke für Erklärung, werde ich überarbeiten.
Schau Dir auch dass mal an: https://github.com/gnea/grbl/issues/1030 Besonders die letzte Antwort sollte beachtet werden. Die ganze fliegende Verdrahtung fängt auch noch Störungen ein,daher habe ich auch alles auf einer Platine zusammen gefasst.
:
Bearbeitet durch User
Carsten-Peter C. schrieb: > Ich bevorzuge es auch, mit dem OK das Signal zum Arduino > nach 5V zu ziehen also R10 und U1 zu tauschen. Das ist doch ziemlich egal. VCC und Gnd sind bezüglich Störungen kurzgeschlossen und die Eingangsstufe des Arduinos ist weitgehend symmetrisch.
Noch etwas: wenn Du die A4988 Module als Driver hast,habe ich noch einige Platinen unbestückt als Reserve zu liegen. Wenn Interesse besteht,bitte kurze PN
Andreas S. schrieb: > Schau Dir auch dass mal an: > https://github.com/gnea/grbl/issues/1030 Schon beim Eröffnungspost "First option:" wird einem ganz komisch. In dem Moment, wo der Schalter schließt, bekommt die LED des Optokopplers erstmal einen übergebraten, weil der Strom aus dem voll aufgeladenen Kondensator nur durch Leitungs- und Kontaktwiderstand, also ziemlich ungebremst, einen kräftigen Peak erzeugt. Wenn man einen Optokoppler mit einem Vorwiderstand von nur 220 Ω an 5V betreibt (-> 17mA), ist das in Anbetracht des zu steuernden Stromes von 0,5mA außerdem maßlos überzogen und schlängt wegen NC-Tastern nur unnötig auf die Lebensdauer der LED. Die erste Option ist keine Option und die zweite schlecht dimensioniert.
:
Bearbeitet durch User
Ich habe dass auch anders dimensoniert - mir ging es nur um den Hinweis auf die zweite (isolierte) Spannungsversorgung. Auch ohne C,s an irgendeiner Stelle läuft dass bei mir schon seit letztes Jahr super stabil und zuverlässig.
Und bitte daran denken, dass der Endschalter ein Öffner sein muss, da du nur so die Sicherheit hast, einen Kabelbruch zu erkennen!
Helmut -. schrieb: > Und bitte daran denken, dass der Endschalter ein Öffner sein muss, da du > nur so die Sicherheit hast, einen Kabelbruch zu erkennen! Die Info aus dem Eröffnungspost dürfte dich dann doch beruhigen, einfach lesen. Nico schrieb: > X und Y haben angeschlossene mechanische Sprungkontakte als NC
Schlecht bewerten, aber keine Idden abliefern. Oder gar nen Satz was daran nicht gefällig ist. Was für Trolls seit Ihr?
Thomas S. schrieb: > Was für Trolls seit Ihr? Du hast wohl noch nich nicht mit bekommen, dass hier ein jemand seit Jahren automatisiert -1 verteilt, um Leute wie dich (die darauf sensibel reagieren) zu ärgern. Das sind nicht "wir", sondern genau ein "Arschloch".
:
Bearbeitet durch User
H. H. schrieb: > Ganz einfach machen. Kann man auch so machen. Zweifel ich ja nicht dran. Allerdings wissen wir nicht, wie die Situation von außen aussieht. 5-50 Meter Kabel zu den Schalter, parallel zu Leistungskabeln, parallel mit FU-Last. Spätestens dann würde ich Optokoppler, MIT externer Spannung erwägen. Ohne Potentialbezug. Allerdings habe ich hier auch Pläne von renomierten Firmen, die das mit den Optokopplern, und gleichem (Masse-) Bezug so machen. Hintergrund sind Piezospielerreien. Ohne diese Entkopplung würden massenhaft Fehlfunktion und Zerstörung entstehen.
Thomas S. schrieb: > Allerdings wissen wir nicht, wie die Situation von außen aussieht. 5-50 > Meter Kabel zu den Schalter, parallel zu Leistungskabeln, parallel mit > FU-Last. Du hast die Außerirdischen vergessen!
H. H. schrieb: > Du hast die Außerirdischen vergessen! Hab ich doch gewusst, .. das ich die Außerirdischen vergessen hatte. Dann ist höchste Vorsicht geboten. Mind. 1500V Eingangs-Optokopler. Schlitzgefräste Platinen unter den Optoisolator. Dahinter - mit separatem Trafo und Netzteil auf 'isolierten' Zwischenkreis mit Trennübertrager. Zur Sicherheit nochmal einen Optokoppler. Der dann auf den Controllereingang des Arduino-Board darf.
Thomas S. schrieb: > H. H. schrieb: >> Du hast die Außerirdischen vergessen! > > Hab ich doch gewusst, .. das ich die Außerirdischen vergessen hatte. > Dann ist höchste Vorsicht geboten. > Mind. 1500V Eingangs-Optokopler. > Schlitzgefräste Platinen unter den Optoisolator. > Dahinter - mit separatem Trafo und Netzteil auf 'isolierten' > Zwischenkreis mit Trennübertrager. > Zur Sicherheit nochmal einen Optokoppler. Der dann auf den > Controllereingang des Arduino-Board darf. Wirst du so nicht verkaufen können, da ist nirgendwo ›[AK]I‹ erwähnt!
Rainer W. schrieb: > Helmut -. schrieb: >> Und bitte daran denken, dass der Endschalter ein Öffner sein muss, da du >> nur so die Sicherheit hast, einen Kabelbruch zu erkennen! > > Die Info aus dem Eröffnungspost dürfte dich dann doch beruhigen, einfach > lesen. > > Nico schrieb: >> X und Y haben angeschlossene mechanische Sprungkontakte als NC Das heißt aber nicht unbedingt, dass das auch mit Optokoppler dazwischen so ist. Ein OK kann auch die Logik invertieren!
Helmut -. schrieb: > Ein OK kann auch die Logik invertieren! Und er kann kaputt gehen! Rufet den Salvator Mundi...
H. H. schrieb: > Rufet den Salvator Mundi... Nein, einen Salvator für die ganze Welt? Soviel können die nicht brauen. Den will ich schon für mich alleine (und vielleicht ein paar andere Biertrinker).
Helmut -. schrieb: > H. H. schrieb: >> Rufet den Salvator Mundi... > > Nein, einen Salvator für die ganze Welt? Soviel können die nicht brauen. > Den will ich schon für mich alleine (und vielleicht ein paar andere > Biertrinker). Der beherrscht auch die wundersame Biervermehrung, hat mal ein Festzelt von 5000 ratzfatz versorgt.
Keine Ahnng, ob schon jemand den dicksten Anfängerehler in den Optokopplerschaltungen erwähnt hat (fehlender Parallelwiderstand zur Optokpplerdiode). Es würde mich anhand des geballten zur Schau gestellten Fachwissens aber auch nicht wundern, wenn dieser Thrad zu der bekannten Sorte gehört, nei denen es sich nicht um Einstreuungen handelt, sondern um ein abgebrochenes Kabel im Steckergehäuse oder ein Steuerprogramm, das genau die entgegengesetzte Polarität der Endschalter erwartet. SCNR
Ich bin eigentlich der Meinung, daß Zuleitungen zu uC und CMOS Schaltungen aller Art nie ohne "Signal Conditioning Measures" die Schaltung verlassen darf, weil solche Verbindungen oft als Antenne wirken und gerade getaktete und Interrupt Eingänge empfindlich auf externe Energie Aktivitäten reagieren können. Leider findet man in der Praxis oft zu sehr vereinfachte Anordnungen, die dann oft Probleme mit unerwartetem Verhalten verursachen. Jeder Ein- und Ausgang sollte daher mittels RC Tiefpässen und Transientschutzschaltung nur so viel Bandbreite aufweisen, wie zur Funktion der Schaltung unbedingt notwendig ist. Richtig bemessene RC Tiefpässe an den Eingängen helfen fast immer Wunder. Auch uC Ausgänge bedürfen gewisser Schutzmaßnahmen die in jeden Fall individuell angegangen werden müssen. Meist ist es zweckmässig auch dort zu "Isolieren". Mit Isolieren meine ich hauptsächlich CMOS Stromkreise sinnvoll von Laststromkreisen zu trennen. Also z.B. Optos, Transistoren, Relais, etz. Auch der Einsatz von Opto-Isolatoren ist kein Allheilmittel, wenn man mit der Stromrückführung nicht sinnvoll umgeht. Die Primär- und Ausgangsstromkreise dürfen nicht lokal zusammengeschaltet werden. Am Besten führt man die Eingangsbeschaltung der Optos direkt zur Versorgung (12V), die Ausgangsseitige Beschaltung dann aber nur zum Digitalteil. Nur wenn solche Stromkreise getrennt funktionieren können, stellt sich die erhoffte Wirkung ein. Man darf nie vergessen, dass sich jeder Stromfluss immer wählerisch seinen Rückfluss sucht und man daher selber festlegen muß, wie das umgesetzt werden muß um eindeutige Bedingungen zu schaffen. Wenn man also alles "richtig" macht, erspart man sich oft unnötiges Fehlersuchen. Die Hersteller von industriellen Steuerungen wissen dass und gerade bei SPSen werden akribisch Schutz- und Isoliermassnahmen umgesetzt um absolute Zuverlässigkeit zu gewährleisten. Leider findet man oft im Amateur- und Consumerbereich unzureichende Schutzmassnahmen die dann zu Beanstandungen führen können.
Klaus S. schrieb: > den dicksten Anfängerehler in den Optokopplerschaltungen erwähnt hat > (fehlender Parallelwiderstand zur Optokpplerdiode). Kläre mich auf. Warum braucht man den?
Nemopuk schrieb: > Kläre mich auf. Warum braucht man den? Um das erste Milliampere Dreckstrom vollständig am Optokoppler vorbeifließen zu lassen. Das braucht "man" nicht, das benutzt derjenige, der eine störungsfrei funktionierende Schaltung haben möchte. In der real existierenden Werkstatt sind Isolationswiderstände kleiner als in der Theorie. Gruß Klaus (der soundsovielte) P:s. Die 2 Deinem Posting zugedachten Pluspunkte deuten darauf hin, daß noch mehr Teilnehmern das praktische Wissen über Optokopper fehlt. Ist der Artikel über Optokoppler in der Artikelsammlung nur theoretisch?
Milliarden Optokoppler funktionieren ohne Parallelwiderstand, aber manchmal braucht man ihn.
Moin, was sollen die Endschalter eigentlich bewirken? Sind da kleine Motörchen verbaut, die einfach stehen bleiben, wenn das Ende erreicht ist oder würde Mechanik zerstört werden? Sollen die Endschalter bewirken, das der Motor durch die Rampe angehalten wird und in dieser Richtung nicht weiterlaufen kann oder soll der Plotter einfach abgeschaltet werden? Ich trenne mit den Endschaltern einfach das NT von den Treibern, um Beschädigungen zu vermeiden. Bein Eischalten können zusätzliche Schalter zum Anfahren des Nullpunktes genommen werden. Gerhard O. schrieb: > Jeder Ein- und Ausgang sollte daher mittels RC Tiefpässen und > Transientschutzschaltung nur so viel Bandbreite aufweisen, wie zur > Funktion der Schaltung unbedingt notwendig ist. Richtig bemessene RC > Tiefpässe an den Eingängen helfen fast immer Wunder. Über welche Frequenzen reden wir eigentlich? Ist es nicht so, das nur Im Fehlerfall oder ev. zum Anfahren der Anfangsposition die Signale ausgewertet werden? Soll wirklich ein offenes 5m langes Drähtchen die LED des OK mit 5 oder 10mA über die Reaktionszeit des OK versorgen können? Bei mir jedenfalls noch nie. Man schließe einen Funktionsgenerator an der Eingang und schaue sich die Franken am Ausgang an. Gruß Carsten
Beitrag #7957364 wurde vom Autor gelöscht.
Carsten-Peter C. schrieb: > Soll wirklich ein offenes 5m langes Drähtchen die LED des OK mit 5 oder > 10mA über die Reaktionszeit des OK versorgen können? Bei mir jedenfalls > noch nie. Es geht zwar ums Gegenteil (Schalter NC=Normally Closed), aber da bin ich genau wie Du der Meinung, daß "Einstreuungen" in diesem Fall wahrscheinlich nur Einbildungen sind. Wo soll die Energie herkommen, die es braucht um ein niederohmiges Signal zu stören? Kenne ich auch nur ab 1KWatt aufwärts oder ein Laserplasma stört Millivolt-Signale. Also entweder sind die angegebenen Widerstände einen Faktor 1000 größer oder es liegt ein massives Ground-Problem mit den Motorströmen vor oder eins der Signale hat Kontaktprobleme. Das erscheint mir erheblich wahrscheinlicher (den theoretisch möglichen Fall der falschen Wahl der Polarität der Endschalter in der grbl-Software hat der TO hoffentlich schon geklärt). Gruß Klaus (der soundsovielte)
H. H. schrieb: > Milliarden Optokoppler funktionieren ohne Parallelwiderstand, aber > manchmal braucht man ihn. Wollte ich auch anmerken... Ohne Parallelwiderstand können Peaks an längeren Leitungen die Led aufleuchten lassen, auch Brummeinstreuungen sind mögliche Ursachen... Aber die OK sind sowieso für die Katz, noch dazu vom Arduino versorgt...
:
Bearbeitet durch User
Carsten-Peter C. schrieb: > was sollen die Endschalter eigentlich bewirken? Falls ich mich irgendwo in der Software vertan habe und der Laser gegen Rahmen fährt so wird Programm unterbrochen, die Motoren sowie Laser über ARDUINO abgeschaltet. Klaus S. schrieb: > Also entweder sind die angegebenen Widerstände einen Faktor 1000 größer > oder es liegt ein massives Ground-Problem mit den Motorströmen vor oder > eins der Signale hat Kontaktprobleme. nichts davon kann ich feststellen. Michael B. schrieb: > Hast du das Gestell der Fräse an Masse gelegt, nutzt du gar das Gestell > der Fräse als Masserückführung der Endtaster Nein. Motoren sowie Endschalter sind alle gegen Rahmen isoliert aufgebaut (Die Verfahrwagen sind aus PVC, Motor treibt ein Zahnriemen aus Gummi an). Die Messungen der Bauteile gegeneinander und Rahmen zeigen keine Verbindung.
Nico schrieb: > Die Messungen der Bauteile gegeneinander und Rahmen zeigen keine > Verbindung. Die Versorgung der OK erfolgt laut Schaltplan aber vom Arduino, also nicht potentialgetrennt...
Mani W. schrieb: > Die Versorgung der OK erfolgt laut Schaltplan aber vom Arduino, > also nicht potentialgetrennt... Ja, das stimmt, das werde ich überarbeiten. Mit der Messung der Bauteile gegeneinander habe ich die Aufbauten am Rahmen gemeint, Motoren gegen Rahmen usw. Innerhalb der Steuerung ist es so aufgebaut, dass alle Minus-Potentiale/GND's miteinander verbunden sind, nach ein Paar wirklich guten Erklärungen im Thread leuchtet es mir ein dass es beim Optokoppler so blöd ist, da ich ja die Trennung des Potentials "überbrücke". Ich werden die Schaltung anders bauen, so dass die Spannungsversorgung der Endschalter an der Eingangsseite der Koppler über ein eigenes Netzteil erfolgt, dieser wird auch von anderen Potentialen getrennt. Nur komme ich im Moment nicht dazu, muss aber ohnehin auf Teile warten. Sobald ich getestet habe melde ich mich. Bisher kann ich mich bei den Meisten nur bedanken für konstruktives Aufzeigen der Fehler sowie vielen Tipps! schönen Abend noch, Nico
Nico schrieb: > Ja, das stimmt, das werde ich überarbeiten So, kurzes Feedback: hatte jetzt Zeit dabei zu gehen: die vollständige Trennung der Potentiale hat es gebracht, es funktioniert tadellos. Vielen vielen Dank an alle, die mit Kritik, aber auch Erklärungen das Problem "sichtbar" und greifbar gemacht haben. Auch für Anregungen, Tipps und Hinweise bin ich sehr dankbar! Gruß, Nico
viele Millionen Optokoppler auf dieser Erde spielen Tiefpassfilter oder Vertretung für Keramikkondensatoren.
Nico schrieb: > Ich werden die Schaltung anders bauen, so dass die > Spannungsversorgung der Endschalter an der Eingangsseite der Koppler > über ein eigenes Netzteil erfolgt Als Alternative zu einem separaten Netzteil kommt vielleicht auch ein isolierender DC/DC-Wandler in Frage, z.B. Murata NME0505DC https://www.reichelt.de/de/de/shop/kategorie/wandler_bis_1_w_murata-7248?filter=73%23~%23%2A%23~%235%20VDC%23~%235%23~%230
Rainer W. schrieb: > Als Alternative zu einem separaten Netzteil kommt vielleicht auch ein > isolierender DC/DC-Wandler in Frage hatte ich doch schon weiter oben erwähnt : Beitrag "Re: Endschalter isolieren über Optokoppler" aber auf mich hört ja keiner :-)
:
Bearbeitet durch User
Nico schrieb: > die vollständige > Trennung der Potentiale hat es gebracht, es funktioniert tadellos. Super, dass Du es geschafft hast!
Bitte melde dich an um einen Beitrag zu schreiben. Anmeldung ist kostenlos und dauert nur eine Minute.
Bestehender Account
Schon ein Account bei Google/GoogleMail? Keine Anmeldung erforderlich!
Mit Google-Account einloggen
Mit Google-Account einloggen
Noch kein Account? Hier anmelden.




