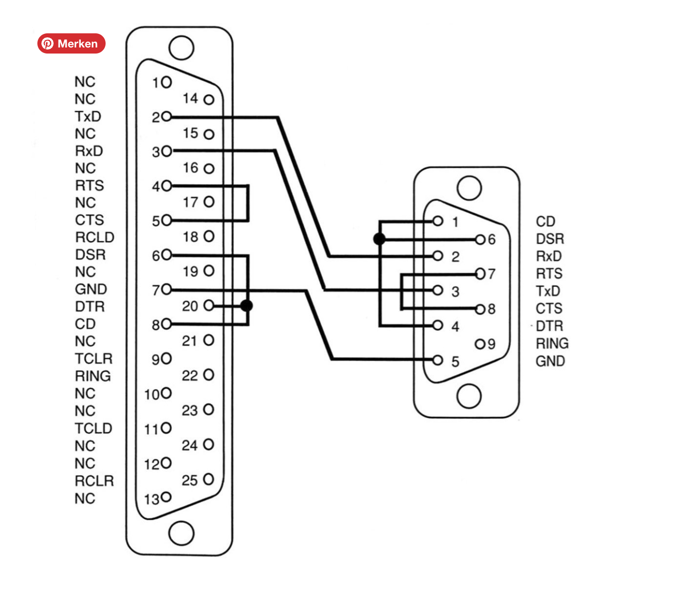
Ich habe versucht das Kabel im Anhang mit DB25 - DB9 nachzubauen. Pins wie folgt: DB9 (Computer) → DB25 (Maschine) Pin 3 (TXD) → Pin 2 (SD) Pin 2 (RXD) → Pin 3 (RD) Pin 7 (RTS) → Pin 4 (RS) Pin 8 (CTS) → Pin 5 (CS) Pin 4 (DTR) → Pin 20 (ER) Pin 6 (DSR) → Pin 6 (CD) Pin 5 (GND) → Pin 7 (SG) und das ganze an einen USB serial Adapter und mit Windows verbunden. Die Software sendet auch schön nur leider kommt an der Maschine nichts an. Woran kann das liegen oder wo ist mein Fehler?
Zeichnung sagt z.B. am Computer Pin3=Empfang, Du sagst TX (Senden, was auch richtig ist). Oft wird quasi ein "Nullmodem" unterstellt.
Daniel schrieb: > und das ganze an einen USB serial Adapter und mit Windows verbunden. Wertet denn dieser Adapter auch die Steuersignale aus, bzw. erzeugt er diese?
Das sieht nach einer Nullmodem-Verkabelung mit DB25 aus. Damit verbindet man 2 Rechner. Du hast aber mehr oder weniger einen 1:1 Adapter von DB9 auf DB25 gebastelt. Damit schließt man ein Modem an.
Dirk B. schrieb: > Das sieht nach einer Nullmodem-Verkabelung mit DB25 aus. > Damit verbindet man 2 Rechner. > > Du hast aber mehr oder weniger einen 1:1 Adapter von DB9 auf DB25 > gebastelt. Damit schließt man ein Modem an. Ok. Und wie mache Ich es richtig?
:
Bearbeitet durch User
Daniel schrieb: > Ich habe versucht das Kabel im Anhang mit DB25 - DB9 nachzubauen. Warum hast du nicht mal das Simpelste verraten, nämlich wie die DB9-Seite angeschlossen ist (Pin-Nummern)? Stammt die Zeichnung vom Hersteller/Lieferanten der Maschine? Hast du ein anderes Kabel, das funktioniert (hat) und das man nachmessen kann? > Die Software sendet auch schön nur leider kommt an der Maschine nichts > an. Was bedeutet das konkret und genau? An welchen Stellen hast du das Senden und das Empfangen gemessen?
:
Bearbeitet durch User
Rolf schrieb: > Warum hast du nicht mal das Simpelste verraten, nämlich wie die > DB9-Seite angeschlossen ist (Pin-Nummern)? Was meinst du? > Stammt die Zeichnung vom Hersteller/Lieferanten der Maschine? Hast du > ein anderes Kabel, das funktioniert (hat) und das man nachmessen kann? > Ja die Zeichnung stammt vom Lieferanten. Und es gibt kein Kabel mehr das man nachmessen könnte. >> Die Software sendet auch schön nur leider kommt an der Maschine nichts >> an. > > Was bedeutet das konkret und genau? An welchen Stellen hast du das > Senden und das Empfangen gemessen? Ich konnte es am Fortschritt sehen und mit serial monitor hat man auch gesehen das Daten gesendet werden. Nur ankommen tuen sie nicht an der Maschine. Ich weiss nicht ob es hilft aber so habe Ich an der Maschine gemessen. autoreceive pin 2 6v pin3 -6 pin4 +6 pin5 1,6 pin6 0,12 pin7 0 pin20 6v mit error 090 pin 2 0,3 pin3 -11,5 pin4 0,38 pin5 -0,84 pin6 -3 pin20 -2,55 Also einmal im Auto Empfangsmodus und einmal mit dem Fehler den Sie ausgibt sofort nach dem starten weil sie wohl keine Daten bekommt
Weitere Frage: Die Maschine ist alt? Dann erwartet sie ziemlich sicher echte RS232-Pegel. Billige USB-seriell-Konverter erzeugen keine ECHTEN RS232-Pegel
Daniel schrieb: > Ok. Und wie mache Ich es richtig? Du schaust mal bei https://de.wikipedia.org/wiki/RS-232#Signale_und_Pinbelegung nach und verbindest dann nach den Pinbezeichnungen (nicht Nummer) von dem DB9 (Computer) zum DB25 (Strickmaschine) wie es die Tabelle vorsieht.
1 | SUB25 SUB9 |
2 | RxD 3 --- 3 TxD |
3 | TxD 2 --- 2 RxD |
4 | RTS 4 --- 8 CTS |
5 | CTS 5 --- 7 RTS |
6 | DTR 20 --- 6 DSR |
7 | DSR 6 --- 4 DTR |
8 | GND 7 --- 5 GND |
wäre mein nächster Versuch.
:
Bearbeitet durch User
Daniel schrieb: > Und wie mache Ich es richtig? Ganz einfach im Stecker (auf der Geräteseite) die "Handshakes" RTS/CTS und für sich DSR/DTR kurzschließen. Damit der Maschine vorspiegeln, dass "losgelegt" werden kann. Einige wollen den Carrier Detect auch noch mit DSR/DTR kurzgeschlossen haben. So dass im Endeffekt nur noch RXD und TXD (und GND) übrig bleiben. Frage: Daniel schrieb: > Die Software sendet auch schön nur leider kommt an der Maschine nichts > an. Was willst Du? Software aufspielen? Woran siehst Du, dass nichts ankommt, hast Du einen RS232-Tester wie im Bild dazwischengesetzt? ciao gustav
:
Bearbeitet durch User
Karl B. schrieb: > Daniel schrieb: >> Und wie mache Ich es richtig? > > Ganz einfach im Stecker (auf der Geräteseite) die "Handshakes" RTS/CTS > und für sich DSR/DTR kurzschließen. Damit der Maschine vorspiegeln, dass > "losgelegt" werden kann. Einige wollen den Carrier Detect auch noch mit > DSR/DTR kurzgeschlossen haben. > So dass im Endeffekt nur noch RXD und TXD (und GND) übrig bleiben. > Frage: > > Was willst Du? Software aufspielen? Woran siehst Du, dass nichts > ankommt, Ich will Stickprogramme übertragen. > hast Du einen RS232-Tester wie im Bild dazwischengesetzt? nein Ich würde es jetzt so versuchen wie im Bild.
Daniel schrieb: > Ich will Stickprogramme übertragen. Also wird etwas neu geflashed? Dann vorher "Datensicherung" machen, oder das, was der Hersteller so an Empfehlungen gibt, damit nichts "zerschossen" wird. ciao gustav
Karl B. schrieb: > Also wird etwas neu geflashed? Bei einer RS-232 Schnittstelle mit DB25 Steckern würde ich mal vermuten, dass das Programm im RAM liegt. Das ist keine Firmware oder so, sondern nur die Ablaufsteuerung für das "Muster"
Dirk B. schrieb: > Karl B. schrieb: >> Also wird etwas neu geflashed? > > Bei einer RS-232 Schnittstelle mit DB25 Steckern würde ich mal vermuten, > dass das Programm im RAM liegt. > > Das ist keine Firmware oder so, sondern nur die Ablaufsteuerung für das > "Muster" ja. Ist reine Ablaufsteuerung sind tajima DST Daten
Daniel schrieb: >> Warum hast du nicht mal das Simpelste verraten, nämlich wie die >> DB9-Seite angeschlossen ist (Pin-Nummern)? > Was meinst du? Schreibe ich chinesisch? Die Pins eines DB9-Steckers sind von 1 bis 9 nummeriert und werden über das Kabel mit einigen Pins des DB25-Steckers verbunden. Wie viele Möglichkeiten gibt es da wohl und welche hast du gewählt? >> Was bedeutet das konkret und genau? An welchen Stellen hast du das >> Senden und das Empfangen gemessen? > Ich konnte es am Fortschritt sehen und mit serial monitor hat man auch > gesehen das Daten gesendet werden. Nur ankommen tuen sie nicht an der > Maschine. Da kannst du nur sehen, was die Software meint, gesendet zu haben. Ob wirklich etwas gesendet wird und wohin (also an welchen Pin der Maschine), das kannst du nur am Kabel messen. Beim Senden zeigt die Messung eine Wechselspannung, die die einzelnen Bits repräsentiert. > Also einmal im Auto Empfangsmodus und einmal mit dem Fehler den Sie > ausgibt sofort nach dem starten weil sie wohl keine Daten bekommt Ohne die Maschine zu kennen und daneben gestanden zu haben, kann man aus diesem Satz überhaupt keine Information entnehmen.
Norbert schrieb: > wäre mein nächster Versuch. Miss halt auf beiden Seiten nach. Ein Signal ist deutlich von 0 verschieden, ein Eingang hat 0V und einen Eingangswiderstand von rund 1-10k. Die Paare sind bekannt, halte Dich nicht an Bezeichnung oder Pin-Nummer auf: Schaue auf der einen Seite bei jedem Paar ob angeschlossen (Signal und R) und auf der anderen Seite (Signal und R) und verbinde dann je zwei Mal Signal und R. Wenn (Warum auch immer, egal) ein Paar nicht angeschlossen ist, melde Dich hier wieder. Ansonsten erfülle Dir alle Wünsche (wofür eine Oma lange stricken müsste ;-)
Beitrag #7961416 wurde vom Autor gelöscht.
Bruno V. schrieb: > Miss halt auf beiden Seiten nach. Danke, aber ich besitze gar keine Stickmaschine. ;-)
Rolf schrieb: > Daniel schrieb: >>> Warum hast du nicht mal das Simpelste verraten, nämlich wie die >>> DB9-Seite angeschlossen ist (Pin-Nummern)? >> Was meinst du? > > Schreibe ich chinesisch? > Die Pins eines DB9-Steckers sind von 1 bis 9 nummeriert und werden über > das Kabel mit einigen Pins des DB25-Steckers verbunden. Wie viele > Möglichkeiten gibt es da wohl und welche hast du gewählt? Lies des kompletten Thread. Im obersten Posting hat der TO die Belegung seines Kabels angegeben. Im Text, nicht das Bild im Anhang. "DB9 (Computer)" ist der 9polige Sub-D am PC.
Rolf schrieb: > Daniel schrieb: >>> Warum hast du nicht mal das Simpelste verraten, nämlich wie die >>> DB9-Seite angeschlossen ist (Pin-Nummern)? so wie in diesem Bild habe ich das gebaut. Und ob was ankommt kann ich ja daran sehen ob ein program also die DST Datei in der Maschine abgelegt wird. Und da ist nichts.
Möglicherweise hilft das weiter: https://www.sprut.de/electronic/interfaces/rs232/rs232.htm (Spannungspegel, Kabelbelegungen: mit/ohne Handshake, Nullmodemkabel etc.)
Welchen USB-Serial Wandler (genaue Bezeichnung) hast du genommen? Ich gehe auch stark davon aus, dass die Maschine RS232 Pegel erwartet, und der Wandler nur TTL Signale ausgibt.
Daniel schrieb: >> Warum hast du nicht mal das Simpelste verraten, nämlich wie die >> DB9-Seite angeschlossen ist (Pin-Nummern)? > Was meinst du? Oh, sorry, hab das übersehen. >> Was bedeutet das konkret und genau? An welchen Stellen hast du das >> Senden und das Empfangen gemessen? > Ich konnte es am Fortschritt sehen und mit serial monitor hat man auch > gesehen das Daten gesendet werden. Nur ankommen tuen sie nicht an der > Maschine. Da kannst du nur sehen, was die Software meint, gesendet zu haben. Ob wirklich etwas gesendet wird und wohin (also an welchen Pin der Maschine), das kannst du nur am Kabel messen. Beim Senden zeigt die Messung eine Wechselspannung, die die einzelnen Bits repräsentiert. > Also einmal im Auto Empfangsmodus und einmal mit dem Fehler den Sie > ausgibt sofort nach dem starten weil sie wohl keine Daten bekommt Ohne die Maschine zu kennen und daneben gestanden zu haben, kann man aus diesem Satz überhaupt keine Information entnehmen.
Daniel schrieb: > Und ob was ankommt kann ich ja daran sehen ob ein program also die DST > Datei in der Maschine abgelegt wird. Und da ist nichts. Nimm die Belegung vom bereits geposteten Thread oben. In der Zeichnung jetzt https://www.mikrocontroller.net/attachment/682252/working_cable_ohne_maschine.png hast Du Senden auf Senden und Empfang auf Empfang gelegt. Das ist das Einzige, was dann gekreuzt werden muss. Sender - Empfänger Empfänger - Sender Rest war ja schon gesagt Siehe Thread hier: Beitrag "Re: RS32 Kabel für alte Stickmaschine" Rolf schrieb: > Ohne die Maschine zu kennen und daneben gestanden zu haben, kann man aus > diesem Satz überhaupt keine Information entnehmen. Um Deinen werten Kommentar haben wir nicht gebeten. Erst Thread von Beginn an lesen, dann posten. ciao gustav
:
Bearbeitet durch User
Daniel schrieb: > so wie in diesem Bild habe ich das gebaut. Also so wie in dem Bild von 16:25. Das wäre theoretisch korrekt, WENN die Maschine UND die PC-Seite mit Hardware-Handshake arbeiten. Oder mit Software-Handshake, dann aber auch beide. Ein Problem tritt auf, wenn beide etwas Unterschiedliches wollen. Dann geht es mit den Brücken, die du in dem anderen Bild gezeigt hast. Aber nur mit etwas Glück. > Und ob was ankommt kann ich ja daran sehen ob ein program also die DST > Datei in der Maschine abgelegt wird. Und da ist nichts. Gut, dann anders. Du hast ein Radio, es lässt aber keinen Sender hören. Kannst du daraus folgern, es sei bei dem Radio nichts angekommen?
Loco M. schrieb: > Welchen USB-Serial Wandler (genaue Bezeichnung) hast du genommen? Ich > gehe auch stark davon aus, dass die Maschine RS232 Pegel erwartet, und > der Wandler nur TTL Signale ausgibt. Wenn der Wandler einen DB9 Stecker hat, kann man davon ausgehen, dass er RS-232 Pegel hat. Zumal der TO ja auch die Spannungen gemessen hat und da auf Werte von +6 V bis -6 V gekommen ist. Das ist voll im erlaubten Bereich von +/- 3..15 V
Karl B. schrieb: >> Ohne die Maschine zu kennen und daneben gestanden zu haben, kann man aus >> diesem Satz überhaupt keine Information entnehmen. > Um Deinen werten Kommentar haben wir nicht gebeten. Was verstehst du an "aus diesem Satz" nicht, wenn davor ein einziger Satz zitiert wird?
> Sender - Empfänger > Empfänger - Sender also pin2 und 3 kreutzen richtig?
Daniel schrieb: > also pin2 und 3 kreutzen richtig? Du möchtest RxD nach TxD und umgekehrt. Die liegen aber bei 9pol und 25pol auf unterschiedlichen Pins. Hast du das denn mal versucht? Beitrag "Re: RS32 Kabel für alte Stickmaschine"
Daniel schrieb: >> Sender - Empfänger >> Empfänger - Sender > also pin2 und 3 kreutzen richtig? Jein. Pin 2 und 3 haben bei DB25 und DB9 unterschiedliche Belegungen. TxD (Sendeleitung) vom Computer muss auf RxD (Empfangsleitung) bei der Stickmaschine und umgekehrt. Da du ein Nullmodemkabel brauchst, ist die Stickmaschine ein DTE
Und wieder ist es dem damaligen Normenteam gelungen die Anwender zum denken anzuregen! Grundsätzlich muss man wissen, dass die RS232-Schnittstelle zwei unterschiedliche Gerätetypen unterscheidet, Übertragungsgeräte (DCE-Data Communication Equipment - deutsch DÜE) und Endgeräte (DTE-Data Terminal Equipment - deutsch DEE(Daten-End-Einrichtung)). Um die Sache nicht zu einfach zu gestalten sind bei beiden Geräten die Pinnummern und Bezeichnungen gleich, aber die Funktion ist unterschiedlich. Was bei einer DTE ein Ausgang ist, ist bei einer DCE ein Eingang. Bei beiden ist Pin 2 zum Beispiel das Signal mit dem Namen TXD, aber bei Einem ist es ein Ausgang und beim Anderen ein Eingang. Das bedingt nun zu wissen welche Geräte beteiligt sind. Beim verbinden einer DTE mit einer DCE wird ein 1:1 (TXD-TXD, RXD-RXD, ...) Verbindungskabel benötigt(genannt: Verbindungskabel). Beim verbinden von zwei gleichartigen Geräten (DCE-DCE, DTE-DTE) wird ein Kabel mit gekreuzten Signalpaaren gebraucht (genannt: Null-Modem Kabel). Es muss immer sichergestellt sein, das der Ausgang des Einen mit dem Eingang der Gegenstelle verbunden ist. Zum Glück kann man den Gerätetyp mit dem Multimeter und etwas Grundwissen feststellen. Die Ruhelage eines Ausgang ist eine negative Spannung im Bereich -3V bis -15V, je nach Versorgungsspannung des Interface. Die Ruhelage eines Eingangs weist eine Spannung von 0V bis +15V auf. So läßt sich schnell feststellen welcher Gerätetyp vorliegt und damit welche Art Kabel gebraucht wird. Dies gilt auch für die Steuersignale, manchmal werden sie gebraucht, manchmal nicht. Details zur Steckerbelegung und Signalnamen wurden weiter oben bereits genannt. Gruss. Tom
:
Bearbeitet durch User
Tom A. schrieb: > Und wieder ist es dem damaligen Normenteam gelungen die Anwender zum > denken anzuregen! Ach, das war damals gängige Folklore. Terminals, Printer, Remote-Cluster-Controller, Frontend-Prozessoren, da hing überall solch ein Gezumsel in reichen Mengen dran. ;-)
:
Bearbeitet durch User
BTW: Für sowas nehme ich immer die Jumperbox und noch so ein paar Adapter und Gender-Changer. Die im Bild gezeigte Verbindung habe ich nicht überprüft. Man kann aber so auch leichter die Spannungen messen. Muss nicht an den Stiften rumfummeln und evtl. mit der Messspitze leicht abrutschen. Also: links kommt der USB-RS232-Adapter dran (braucht evtl. auch einen DB9 Gender Changer) dann der DB9-DB25 Adapter (den gibt es auch mit verschiedenen "Geschlechtern", kann man durch passende Gender Changer auch verbinden) Dann der Tester hier ohne Betrieb, dann die Break out Box, mit den frei wählbaren Strippen. Dahinter wieder ein Gender Changer, falls es nicht passen sollte. So nähere ich mich der Problematik. Wird denn der USB-RS232-Adapter von Windows erkannt? Sonst liegt das Problem auch noch woanders. Wollen wir nicht hoffen. ciao gustav
:
Bearbeitet durch User
Was solche Adapter, wie im angehängten Bild gezeigt, betrifft : Manche vertauschen da intern wiederum RX und TX. Ich hatte mich damals auch zum Affen gesucht, bis ich das rausfand. Da es diese Adapter ja in allen erdenklichen Ausführungen (M/M, W/W, W/M) gibt, hatte ich dann einfach 2 entsprechende Adapter hintereinander gesteckt, damit der Anschluß wieder zum Gerät paßte. Da die Dinger ja nicht teuer sind, hatte ich mir dann ein Konvolut zusammen gestellt. So mal meine Erfahrung.
:
Bearbeitet durch User
Heinz B. schrieb: > Manche vertauschen da intern wiederum RX und TX. Yep. Hatte soeben versucht, die Breakoutbox im gezeigten Bild für den TO "umzustecken". Da fiel mir auf, dass "2" und "2" auf der Platine schon per Leiterbahn direkt verbunden waren. Also eine Breakoutbox nochmal auf korrektes Pinning nachprüfen. Evtl. sogar Leiterbahn durchkratzen und am besten die kleinen Verbindungsdrähtchen dann löten. Hoffentlich meldet sich der TO nochmal. ciao gustav
Karl B. schrieb: > Man kann aber so auch leichter die Spannungen messen. Muss nicht an den > Stiften rumfummeln und evtl. mit der Messspitze leicht abrutschen. Diese Testbox schließt man erstmal getrennt an die Geräte an. Leuchtet bei beiden TxD/TD, braucht man eine Nullmodemverbindung. Diese gibt es auch in der Größe der Gender-Changer (die dann RxD und TxD vertauschen) Eigentlich wäre es einfach: Ein DTE hat einen Stecker, ein DCE eine Buchse - aber das ist ein Traum.
Heinz B. schrieb: > Was solche Adapter, wie im angehängten Bild gezeigt, betrifft : > Manche vertauschen da intern wiederum RX und TX. Das dürfen die gelben eigentlich nicht! Die sollen nur m-m oder w-w umsetzen. Zum Vertauschen sind die orangen als Nullmodem gedacht!
Karl B. schrieb: So nähere ich mich der Problematik. > Wird denn der USB-RS232-Adapter von Windows erkannt? > Sonst liegt das Problem auch noch woanders. Wollen wir nicht hoffen. Ja. Der Adapter wird erkannt. Heute kam der RS32 Tester und Breackoutboard ist noch unterwegs. Ich teste dann.
Daniel schrieb: > Ja. Der Adapter wird erkannt. Heute kam der RS32 Tester und > Breackoutboard ist noch unterwegs. Ich teste dann. Halte Dich am besten an die Belegung, die Norbert gepostet hat. Die entspricht der Abbildung aus Deinem ersten Beitrag. Norbert schrieb: > ... Die später genannten Loopback-Geschichten der Signalleitungen würde ich hier nicht probieren: da vermutlich schneller Daten gesendet werden können, als gestrickt werden kann, könnte die Maschine durchaus darauf angewiesen sein, dem PC signalisieren zu können, dass er mal Sendepause macht.
Helmut -. schrieb: > Das dürfen die gelben eigentlich nicht! Mag vielleicht auch eine Rolle spielen, wenn sie vom China-Mann sind. Früher hatte man sogar Probleme mit fertigen ser. Kabeln. Mein Bruder hatte mir damals eines selber mit den passenden Steckern bzw. Buchsen gemacht, das dann zu 100 % 1:1 durchkontaktiert war.
Nur mal so als allgemeine Info falls es interessiert (und weil's mich nach so vielen Jahren ohne echte V.24/V.28 interessiert hat) Ein alter USB <-> V.24(9pol) Adapter (USB-Serial Controller, Prolific Technology Inc.) grün durchscheinende Stecker, klares 1.5m Kabel. Hat damals fast zehn D-Mark gekostet. Preiswertere gab's damals meines Wissens nicht. Der liefert RxD/TxD, RTS/CTS, DTR/DSR und RI. Jeweils mit Signalpegeln von -4.8V / +6.1V, also sauber innerhalb der beiden gültigen Bereiche. Fehlerfrei getestete und nutzbare Geschwindigkeiten 50 … 921600 Baud. Angeboten werden vom PL2303 zwar bis zu 4MBaud, aber die Spannungswandler schaffen das natürlich nicht. Selbst den 921600 würde ich nur bei direktem Einstecken und ohne Verlängerung halbwegs trauen.
Norbert schrieb: > Ein alter USB <-> V.24(9pol) Adapter (...) > Fehlerfrei getestete und nutzbare Geschwindigkeiten 50 … 921600 Baud. > Angeboten werden vom PL2303 zwar bis zu 4MBaud, aber die > Spannungswandler schaffen das natürlich nicht. Selbst den 921600 würde > ich nur bei direktem Einstecken und ohne Verlängerung halbwegs trauen. V.24 geht ohnehin nur bis 9600 bit/s. RS-232C kam dann bis 19.200 bit/s. Erst bei der heutigen TIA/EIA-232-F ist die maximals Geschwindigkeit in Abhängigkeit der Lastkapazität (Leitungslänge) spezifiziert. Damit sind dann auch Mbit "offiziell" zulässig.
Soul E. schrieb: > V.24 geht ohnehin nur bis 9600 bit/s. RS-232C kam dann bis 19.200 bit/s. Hab' den Adapter nun in USB <-> RS232x umbenannt.
Stefan R. schrieb: > könnte die Maschine durchaus darauf angewiesen sein, dem PC signalisieren zu > können, dass er mal Sendepause macht. Na ja, vielleicht hat die Maschine einen internen Speicher für 1 Programm. Aber die Maschine ist anscheinend ziemlich alt, hat dann vielleicht nur einen langsamen 8080. Wenn sie deswegen Handshake braucht oder wenn der Programmierer aus irgendwelchen Gründen Handshake eingebaut hat ... Im Ursprungsposting ist jedenfalls die vom Lieferanten geforderte Verbindung angegeben. Daraus lässt sich erkennen, dass erstens ein Nullmodemkabel benötigt wird und dass zweitens es funktionieren muss, wenn man die Handshake-Adern ohne Brücken normgerecht über das Kabel zur jeweils anderen Seite leitet. Rein theoretisch gibt es da also gar nichts mehr zu überlegen, weil alles klar ist – soweit es das Kabel betrifft.
Hab jetzt das Kabel nach Norberts Vorschlag gemacht. Software sended aber ich bekomme keine Datei an die Maschine übertragen. Anbei einmal Fotos vom RS32 Tester. 1. Machine an 2. beim senden vom PC 3. nach dem senden. Und nochmal die spezifikationen vom Hersteller. Villeicht habe ich ja was übersehen. Vielen dank für die zahlreiche Unterstützung.
:
Bearbeitet durch User
Gut, das heißt zunächst einmal keine shortcuts mit lokalen Brücken zwischen den Pins. Es muss komplett verdrahtet werden. Wenn die Maschine bereit ist, dann schaltet sie DSR aktiv. Auf der PC-Seite wird das als DTR aktiv gelesen. Wenn die Maschine Empfangsbereit ist, dann schaltet sie CTS aktiv. Auf der PC-Seite wird das als RTS aktiv gelesen. Dann, nur dann, dürfen Daten übertragen werden. Wenn der Eingabepuffer voll ist, dann nimmt die Maschine CTS weg (passiv), also am PC RTS passiv. Da die Steuersignale positiver Logik folgen, heißt Aktiv: +3V…+15V, Passiv: -3V…-15V Die Sendesoftware sollte also RTS und DTR ständig prüfen und dieser Logik folgen. Sonst --> Übel. Die Logik des Adapters mit 16 LED für acht Signale erschließt sich mir allerdings nicht vollumfänglich und bräuchte wohl einen Handzettel. Edit: Unfug korrigiert Ad1: Es ist eine normale 8N1 Konfiguration. Bei der darf man mit 1 oder 2 Stoppbits senden. Niedrigste Rate 24008N1 einstellen und erst einmal mit weniger als 32Byte beginnen. Welche Software kommt zum Einsatz?
:
Bearbeitet durch User
Hier von einem Amazone Nutzter. Anleitung war keine dabei. Und die fehlenden Bilder.
> Ad1: Es ist eine normale 8N1 Konfiguration. Bei der darf man mit 1 > oder 2 Stoppbits senden. Niedrigste Rate 24008N1 einstellen und erst > einmal mit weniger als 32Byte beginnen. > Welche Software kommt zum Einsatz? Ich habe 9600 eingestellt. Und als Software Happy link und Wilcom Machine Manager probiert. Ob die wirklich gehen bin ich mir aber unsicher. Es wird zwar dieses Machine angegeben aber obs stimmt? Nächste Idee wäre ein T58 emu. Da die Maschine vom Tape liest. Oder irgendwie sowas nachbauen wie der USB 1000. Dachte mit Software wäre einfacher.
OK. Heißt also dass die Steuerleitungen aktiv sind (gut) Die TxD Verbindung wechselt, also Übertragung findet statt. Die RxD Verbindung zeigt kein Leben und ist gemäß inverser/negativer Logik für Datenleitungen auf High Niveau (Ruhezustand). Sieht physikalisch gut aus, nun müsste man das Protokoll kennen.
Norbert schrieb: > OK. Heißt also dass die Steuerleitungen aktiv sind (gut) > Die TxD Verbindung wechselt, also Übertragung findet statt. > Die RxD Verbindung zeigt kein Leben und ist gemäß inverser/negativer > Logik für Datenleitungen auf High Niveau (Ruhezustand). > > Sieht physikalisch gut aus, nun müsste man das Protokoll kennen. Ich hatte mir so einfach gedacht das dort nur Dateien serial rübergeschoben werden. Da die Machine ja vom Band liest. Also Maschine sagt los gib mir Daten und das Band schickt die Daten bis alles übertragen ist und dann fertig. Aber Ich habe es noch nicht hinbekommen das sie irgendein Lebenszeichen gibt wenn man etwas sendet. Sie startet schaut ob sie Daten bekommt und dann Fehler. Selbst mit Brücken an der Maschine geht die Fehlermeldung nicht weg. Hätte ja erwartet das dann sowas wie Timeout kommt. So ein Fehler gibt es auch laut handbuch wenn sie innerhalb von 10 sec nichts bekommt. Das hatte ich mir alles einfacher vorgestellt. Gut das es nur ein Bastel Projekt ist aber bei sowas hab Ich dann echt Ehrgeiz.
Daniel schrieb: > Villeicht habe ich ja > was übersehen. Ja, du hast übersehen, dass man Fotos als JPEG ins Forum schicken soll! Für deine paar Bilder so viel Speicher zu verbrauchen, ist Wahnsinn. Und nochwas: welche Stickmaschine hast du denn? Was mich irritiert an deinem Kartenleser: da steht, dass er den Code automatisch manipuliert! Vielleicht liegt da der Hund begraben? Oder der Sendeport deiner Stickmaschine ist defekt. Das kommt bei RS232 schon mal vor, dass das alte IC die Grätsche macht.
:
Bearbeitet durch User
Helmut -. schrieb: > Daniel schrieb: >> Villeicht habe ich ja >> was übersehen. > > Ja, du hast übersehen, dass man Fotos als JPEG ins Forum schicken soll! > Für deine paar Bilder so viel Speicher zu verbrauchen, ist Wahnsinn. > JPEG ging nicht. Warum weiss ich nicht. > Und nochwas: welche Stickmaschine hast du denn? Was mich irritiert an > deinem Kartenleser: da steht, dass er den Code automatisch manipuliert! > Vielleicht liegt da der Hund begraben? Maschine ist Happy HCA 1201 40TTC > Was mich irritiert an > deinem Kartenleser: da steht, dass er den Code automatisch manipuliert! > Vielleicht liegt da der Hund begraben? Möglich wäre es. Aber selbst wenn ist es ja bestimmt was was um 1997 gängig war was man herausfinden kann. Und es steht auch der geht für alle Maschinen also nichts was nur mit Happy laufen würde.
Norbert schrieb: > Die Logik des Adapters mit 16 LED für acht Signale erschließt sich mir > allerdings nicht vollumfänglich und bräuchte wohl einen Handzettel. Jede der acht Leitungen kann zwei gültige Zustände haben: mark (−15 to −3 V) und space (+3 to +15 V). Rot leuchtet bei mark, grün leuchtet bei space, beide sind aus bei ungültigem Pegel oder offener Leitung (Eingang ohne Pulldown), beide flacken bei Datenübertragung. Spätere Modelle hatten Zweifarb-LEDs, da hatte man beide Farben in einem Lämpchen. An der Funktion änderte das nichts.
Soul E. schrieb: > Jede der acht Leitungen kann zwei gültige Zustände haben: mark (−15 to > −3 V) und space (+3 to +15 V). Rot leuchtet bei mark, grün leuchtet bei > space, beide sind aus bei ungültigem Pegel oder offener Leitung (Eingang > ohne Pulldown), beide flacken bei Datenübertragung. Hatten wir bereits weiter oben etabliert.
Kannst Du zum Test einen älteren PC beschaffen der eine richtige RS232-Schnittstelle hat? Wie oben angesprochen, teils passen bei den USB-Adaptern die Pegel nicht, teils fehlen DTR, DSR usw - es gibt nur RX und TX
Heinz R. schrieb: > Kannst Du zum Test einen älteren PC beschaffen der eine richtige > RS232-Schnittstelle hat? > > Wie oben angesprochen, teils passen bei den USB-Adaptern die Pegel > nicht, teils fehlen DTR, DSR usw - es gibt nur RX und TX Der Adapter zeigt ja, dass die Steuerleitungen RTS/CTS, DTR/DSR funktionieren. Bleiben die Pegel. Die kann man (bei statischem Zustand) mit einen Voltmeter verifizieren. Nebenfrage: Gibt es WIRKLICH Adapter welche sich nicht an die Konventionen halten? Oder ist das über die Generationen weiter gegebenes Hörensagen?
:
Bearbeitet durch User
Daniel schrieb: > Woran kann das liegen oder wo ist mein Fehler? Wenn das Kabel wirklich ein serielles Kabel von DB9 auf DB25 sein soll. Dann ist Deine Verkabelung falsch. Beim DB9 gibt es z.B. keinen Pin20 - wie auch DB9 hat nur 9 Pins. Ein serielles Nullmodem DB9 <--> DB25 wird so https://m.media-amazon.com/images/I/71XJbyHinDL.jpg verschalten
Heinz R. schrieb: > Wie oben angesprochen, teils passen bei den USB-Adaptern die Pegel > nicht, teils fehlen DTR, DSR usw - es gibt nur RX und TX Habs eben mit dem "Logilink" hier nochmal nachvollzogen. Und Teraterm. Die Zweifarb-LEDs des Testers von mir leuchten korrespondierend gemäß Handshake rot bzw. grün. Muss aber jedesmal Session mit Exit beenden, wenn ich irgendwelche Jumper anders gesetzt hatte. Dann neue Session aufmachen. Nach etwa 20 Sekunden erlöschen die LEDs ganz. Also bewusstes Timeout. (Kein Gerät angeschlossen.) Nehme eher an, dass die Maschine eine definierte Startsequenz braucht, um überhaupt "anzuspringen". ciao gustav
:
Bearbeitet durch User
Norbert schrieb: > Wenn die Maschine bereit ist, dann schaltet sie DSR aktiv. > > Auf der PC-Seite wird das als DTR aktiv gelesen. Nein, du hast alles umgekehrt. DSR ist ein Eingang, DTR ist ein Ausgang, und zwar sowohl beim PC als auch bei der Maschine, denn beides sind Datenendgeräte, ein Modem gibt es nicht. Beide Seiten schalten – wenn sie bereit sind – DTR aktiv. Ob die andere Seite bereit ist, erkennen sie am DSR-Signal. Ebenso hast du RTS und CTS vertauscht. Wer senden will, setzt RTS aktiv (REQUEST to send). Wenn der andere der Anforderung stattgeben will, setzt er CTS aktiv.
:
Bearbeitet durch User
Norbert schrieb: > Edit: Unfug korrigiert Ach verdammt, dann hätte ich das wohl nicht machen sollen. Das war nämlich meine erste Version. Kaffeemangel führe ich als Verteidigung ein. ;-)
Ich hab nicht alles durchgelesen. Wenn es immer noch nicht funktioniert, vlt. mal einen Rechner mit echter RS232 testen. USB-RS232 hat vlt. nicht unbedingt die vollen +-12V einer RS232. Wenn Bitbanging gemacht wird, geht es erst recht nicht. Ich hatte solche Probleme mit Hitachis SPS. Die konnten nicht mit USB-RS232 adaptern programmiert werden.
Jens B. schrieb: > USB-RS232 hat vlt. nicht unbedingt die vollen +-12V einer RS232. Die brauchts auch nicht; als gültige Signalpegel werden von einem RS232-Eingang Pegel bis herunter zu ±3V akzeptiert. Wenn zwischen dem USB-RS232-Wandler nicht noch ein zig-ellenlanges Kabel ist, ist das nicht das Problem. Bit-Banging allerdings ist auf seriellen Schnittstellen schon immer eine Scheißidee gewesen.
Daniel schrieb: > Ja. Der Adapter wird erkannt. Heute kam der RS32 Tester und > Breackoutboard ist noch unterwegs. Ich teste dann. Hast Du mal nachgeschaut, welche COM-Schnittstelle Windof verwenden möchte, oder bereitstellt? Hast Du Deinem Strickprogramm diese COM-Nummer mitgeteilt?
Harald K. schrieb: > Bit-Banging allerdings ist auf seriellen Schnittstellen schon immer eine > Scheißidee gewesen. Zumal es bei solch einem Schätzchen und der Aufgabenstellung auch völlig unnötig ist.
Harald K. schrieb: >> USB-RS232 hat vlt. nicht unbedingt die vollen +-12V einer RS232. > > Die brauchts auch nicht; als gültige Signalpegel werden von einem > RS232-Eingang Pegel bis herunter zu ±3V akzeptiert. Soweit zur Theorie. Weiter vorne fragte jemand, ob noch ein PC älterer Bauart verfügbar ist - die MC1488/1489 haben sich an die Norm gehalten. In der Realität neuerer Produkte habe ich schon allen möglichen Mist gesehen, bis hin zu Schnittstellen, die keine negative Spannung liefern. Manche Bastelgegenstellen kommen damit sogar zurecht. Diese tollen Schnittstellentester mit einfachen LEDs sind auch nicht ganz unkritisch, sie belasten die Signalleitungen in nicht definierter Weise.
Hier wäre noch was: https://happyemb.com/files_tech/techtip_rs232_hcagm.pdf ==> Irgendwo an der Maschine muss sich 1) festlegen lassen, welche Baudrate sie nutzen soll, 2) diverse Einstellung vornehmen lassen, die ihr sagen, dass sie überhaupt per RS232 kommunizieren soll - siehe die PDF. Richtig durchschauen kann ich es nicht, mangels Maschine :) - etwas kurios in dem Dokument ist, dass man die PC-seitige Baudrate usw. über den Gerätemanager einstellen soll. Habe noch nie gesehen, dass eine Software sich auf diese Voreinstellungen verlässt. Sinniger Weise würde sie die Parameter selbst festlegen beim Öffnen des Ports... naja, vielleicht ist es mit "Happylink" halt so. Würde aber sicherheitshalber trotzdem mal Ausschau halten, ob sich dort (in Happylink) auch irgendwo die Port-Eigenschaften einstellen lassen - das hätte dann Priorität über die im Gerätemanager gemachten Angaben. So oder so: prüfen, dass beiderseitig die gleichen Verbindungsparameter bestehen.
:
Bearbeitet durch User
Norbert schrieb: > Der Adapter zeigt ja, dass die Steuerleitungen RTS/CTS, DTR/DSR > funktionieren. welcher Adapter zeigt das in dem Fall hier?
Habe nochmal das Kabel mit den Brücken probiert. Es zeigt das selbe verhalten. Es wird gesendet aber es wird keine Datei abgelegt und es gibt auch keine Fehlermeldung. Gibt es keine möglichkeit das so zu brücken das die Maschine auf Empfang geht? Und erstmal einen Fehler ausgibt? Anbei einmal die Fehlerliste. Ach so: Error 090 bekomme Ich schon.
:
Bearbeitet durch User
Daniel schrieb: > Ach so: Error 090 bekomme Ich schon. Dann erkennt die Maschine ja, dass irgendwelche Daten kommen, sie kann sie aber nicht verstehen. Dann können folgende Sachen falsch sein: - Baudrate - Protokoll - Datenformat - oder auch ein Hardwareproblem
Stefan R. schrieb: > https://happyemb.com/files_tech/techtip_rs232_hcagm.pdf > > ==> Irgendwo an der Maschine muss sich 1) festlegen lassen, welche > Baudrate sie nutzen soll, 2) diverse Einstellung vornehmen lassen, die > ihr sagen, dass sie überhaupt per RS232 kommunizieren soll - siehe die > PDF. MUSS? Dass das Maschinenmodell des TE solche Möglichkeiten bietet, davon steht keine Silbe in dem PDF. Ich dachte, nur ChatGPT und Konsorten halluzinieren. Das Modell ist 27 Jahre alt, da ist es durchaus möglich, dass die Software **auch** für neuere/andere Modelle der Serie geeignet ist. Die Baudrate kann durchaus fest von der Maschine vorgegeben sein. Und eine andere Schnittstelle als RS232 hat sie gar nicht, es ist also gut möglich, dass sie ohne besondere Anweisung an dieser Schnittstelle horcht.
:
Bearbeitet durch User
Dirk B. schrieb: > Daniel schrieb: > >> Ach so: Error 090 bekomme Ich schon. > > Dann erkennt die Maschine ja, dass irgendwelche Daten kommen, sie kann > sie aber nicht verstehen. > Nein. Der Fehler kommt auch ohne angeschlossenem Kabel. Sie erkennt nur das nichts kommt.
Rolf schrieb: > MUSS? Dass das Maschinenmodell des TE solche Möglichkeiten bietet, davon > steht keine Silbe in dem PDF. Ich dachte, nur ChatGPT und Konsorten > halluzinieren. > > Das Modell ist 27 Jahre alt, ... Genau, und die PDF ist von 2008. Und die Screenshots darin haben den Windows-98-Look, der sich noch bis in XP-Zeiten hat einstellen lassen. Und der Titel lautet "TECHTIPS For HAPPY HCA, HCG, and HCM machines". Ich habe es gepostet, weil es, außer der Baudrate, auch explizit 3 Parameter erwähnt, die in der Maschine gesetzt sein sollen (etc function read = ON, etc function write = ON, RS-232 = ON), von denen hier bisher noch keine Rede war.
Stefan R. schrieb: > Ich habe es gepostet Nichts gegen das Posten, das kann schon interessant sein. Aber man darf nichts hinzudichten und sagen, es stünde dort. > weil es, außer der Baudrate, auch explizit 3 > Parameter erwähnt, die in der Maschine gesetzt sein sollen Erst hast du "muss" gesagt und jetzt "soll". :-( Also nochmal: Wie es bei DER Maschine ist, steht gar nicht in der PDF. Alles, was man aus der PDF entnehmen kann ist, dass es unter den Modellen der Baureihen HCA, HCG und HCM insgesamt mindestens ein Modell gibt, auf das das zutrifft, was du sagst. Nebenbei #1: In der PDF steht auch etwas von USB-Anschluss. Den hat DIE Maschine vermutlich nicht, sonst hätte der TE es in 2025 zunächst mal damit ausprobiert (und das erwähnt), bevor er mühsam mit Spezialkabeln herumfummelt, deren Funktion nicht genau bekannt ist. Nebenbei #2, was folgt eigentlich aus "must be a current-generation HCA/HCG/HCM machine"?
Beitrag #7962280 wurde vom Autor gelöscht.
Daniel schrieb: > Nein. Der Fehler kommt auch ohne angeschlossenem Kabel. Sie erkennt nur > das nichts kommt. Gibt es Näheres zum in der Maschine verbauten RS232-Interface? Lass mich raten: Die "alten" 8250 hattenn ihre "Macken". Man musste sie von Zeit zu Zeit neu initialisieren. ciao gustav
Karl B. schrieb: > Daniel schrieb: >> Nein. Der Fehler kommt auch ohne angeschlossenem Kabel. Sie erkennt nur >> das nichts kommt. > > Gibt es Näheres zum in der Maschine verbauten RS232-Interface? > Lass mich raten: Die "alten" 8250 hattenn ihre "Macken". > Man musste sie von Zeit zu Zeit neu initialisieren. > > ciao > gustav Ich kann nur ein Foto der Platine machen wenn es hilft
Bitte melde dich an um einen Beitrag zu schreiben. Anmeldung ist kostenlos und dauert nur eine Minute.
Bestehender Account
Schon ein Account bei Google/GoogleMail? Keine Anmeldung erforderlich!
Mit Google-Account einloggen
Mit Google-Account einloggen
Noch kein Account? Hier anmelden.
















