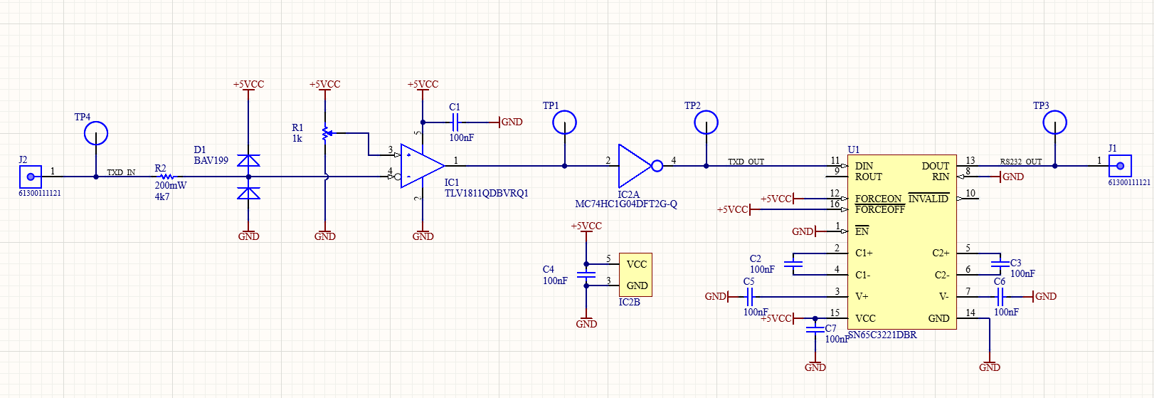
Hallo, wir stehen aktuell vor dem Problem, dass wir den RS232 Port von dem sündhaft teueren Inertialsystem VN-200 von VectorNav kaputt bekommen haben. Eine Reparatur ist nicht möglich, da das ganze INS vergossen und gekapselt ist. Die -5V vom RS232 Signal werden noch korrekt ausgegeben, die +5V erreichen nur noch 2,7V. Unsere Idee war mittels Komparator und Schutzschaltung das High Signal mit 2,7V zu erkennen und dann mit einem RS232 Treiber wieder konform raussenden. Wir sind uns nur unsicher ob die Schaltung so funktionieren kann. Für andere Lösungen / Schaltungsideen wären wir auch offen.
Moin, Naja, hast ja nicht viel zu verlieren. Koennte schon klappen. Wenn du die Eingaenge des Komparators vertauschst, sparst du dir den Inverter. Gruss WK
Max schrieb: > dass wir den RS232 Port von dem > sündhaft teueren Inertialsystem VN-200 von VectorNav kaputt bekommen > haben. Zerstört! Man nennt das: Zerstört. ;-) Ich würde mir erst einmal die maroden Überreste der Flanken und Pulsbreiten mit einem Oszilloskop ansehen. Sowohl Offen als auch bei Spezifikationsgemäßer Belastung. Danach kann man entscheiden und gegebenenfalls zum Tränentuch greifen.
Beitrag #7962797 wurde vom Autor gelöscht.
Sollte im Prinzip funktionieren. Den Komparator, den Du ausgewählt hast ist alldings nicht sonderlich schnell. Wenn Du nur 9600 Baud auf dem RS232 hast, dann ist es egal. Ansonsten würde ich einen schnelleren Typen wählen. Ich würde beim Komparator noch etwas Hysterese vorsehen, damit er sauber am Übergangspunkt schaltet.
H. H. schrieb: > Max schrieb: >> VN-200 > > Hat doch auch noch Anschlüsse in 3V Logikpegel, und einen MAX3232 gibts > ja. Die Idee hatten wir bereits auch, Nur leider kann dieser zweite Port nicht die volle Geschwindigkeit von knapp 1MBit.
Max H. schrieb: > Sollte im Prinzip funktionieren. Den Komparator, den Du ausgewählt hast > ist alldings nicht sonderlich schnell. Wenn Du nur 9600 Baud auf dem > RS232 hast, dann ist es egal. Ansonsten würde ich einen schnelleren > Typen wählen. > > Ich würde beim Komparator noch etwas Hysterese vorsehen, damit er sauber > am Übergangspunkt schaltet. Dann ist der aktuell verwendete Komparator mit 1Mbit vermutlich komplett ungeeignet?
> Dann ist der aktuell verwendete Komparator mit 1Mbit vermutlich komplett > ungeeignet? Ja, die Toggle Frequency steht irgendwo im Datenblatt und ist mit 500kHz angegeben. Da Du ja eh nur ein Exemplar brauchst: Mit dem LT1016 bist Du auf der sicheren Seite. Der braucht allerdings ein sauberes Layout. Steckbretter kannst Du vergessen. Lochraster geht noch.
Max schrieb: > Nur leider kann dieser zweite Port > nicht die volle Geschwindigkeit von knapp 1MBit. Und der defekte kann das noch? Wage ich doch glatt zu bezweifeln.
Max schrieb: > Die -5V vom RS232 Signal werden noch korrekt ausgegeben, die +5V > erreichen nur noch 2,7V. Woran wird das ganze angeschlossen? Wenn es ein PC ist, UND das Signal steilflankig ist, dann reichen 2 Inverter hintereinander an 5V. 2k2 oder so an den Ausgang, fertig. RS-232-Empfänger die ihre Triggerschwelle bei 0 oder darunter haben, gibt es nur in Spezialgeräten (mit falsch verstandener Konformität). Und +5V sind immer ausreichend. Wenn es ein Problem gibt, dann eher weil der Treiber jetzt Mist macht. Oszilloskop dranhalten und hier einstellen.
Max schrieb: > wir stehen aktuell vor dem Problem, dass wir den RS232 Port von dem > sündhaft teueren Inertialsystem VN-200 von VectorNav kaputt bekommen > haben. Redest du von dem Chip, von einem der Development Kits oder von was?
Rainer W. schrieb: > Max schrieb: >> wir stehen aktuell vor dem Problem, dass wir den RS232 Port von dem >> sündhaft teueren Inertialsystem VN-200 von VectorNav kaputt bekommen >> haben. > > Redest du von dem Chip, von einem der Development Kits oder von was? Ich meine das VN-200 in der "rugged" Version, daher ist ein Reparieren des eigentlichen Problems nicht möglich. Ich schaue mir heute nochmal den RS232 Ausgangsport vom INS mit dem Oszi an und lade die Bilder dann hier hoch. Vielen Dank für die bisherige Hilfe!
Ich stelle mal die ketzerische Frage: Hängt von dem Ding irgend etwas wichtiges ab? Zum Beispiel, wenn das Ding versagt, kann irgend jemandem irgend was auf den Kopf fallen? Allgemeiner, kann jemand verletzt werden? Kann ein teures Gerät kaputt gehen oder anderweitig ein großer finanzieller Schaden entstehen? Wenn ja, dann hör mit der Bastelei auf und besorg ein neues, zuverlässiges. Denn es ist nicht gesagt ob das Ding in Zukunft nicht weitere Symptome entwickeln wird.
Hannes J. schrieb: > Wenn ja, dann hör mit der Bastelei auf und besorg ein neues, > zuverlässiges. Und damit das nicht auch gleich wieder kaputt geht, ist es wichtig, verstanden zu haben, warum die Schnittstelle oder irgend etwas in der Erzeugung der positiven Spannung bei dem ersten kaputt gegangen ist. Sonst passiert das Gleiche wieder. Für erste Gehversuche mit RS-232 muss es auch nicht gleich die rugged Version sein.
:
Bearbeitet durch User
Rainer W. schrieb: > Für erste Gehversuche mit RS-232 muss es auch nicht gleich die rugged > Version sein. Nur die hat RS-232.
H. H. schrieb: > Nur die hat RS-232. Nicht, wenn man dem VN-100/200 Development Board User Manual traut: "The DB-9 port provides a RS-232 logic level interface ..."
Bitte melde dich an um einen Beitrag zu schreiben. Anmeldung ist kostenlos und dauert nur eine Minute.
Bestehender Account
Schon ein Account bei Google/GoogleMail? Keine Anmeldung erforderlich!
Mit Google-Account einloggen
Mit Google-Account einloggen
Noch kein Account? Hier anmelden.
