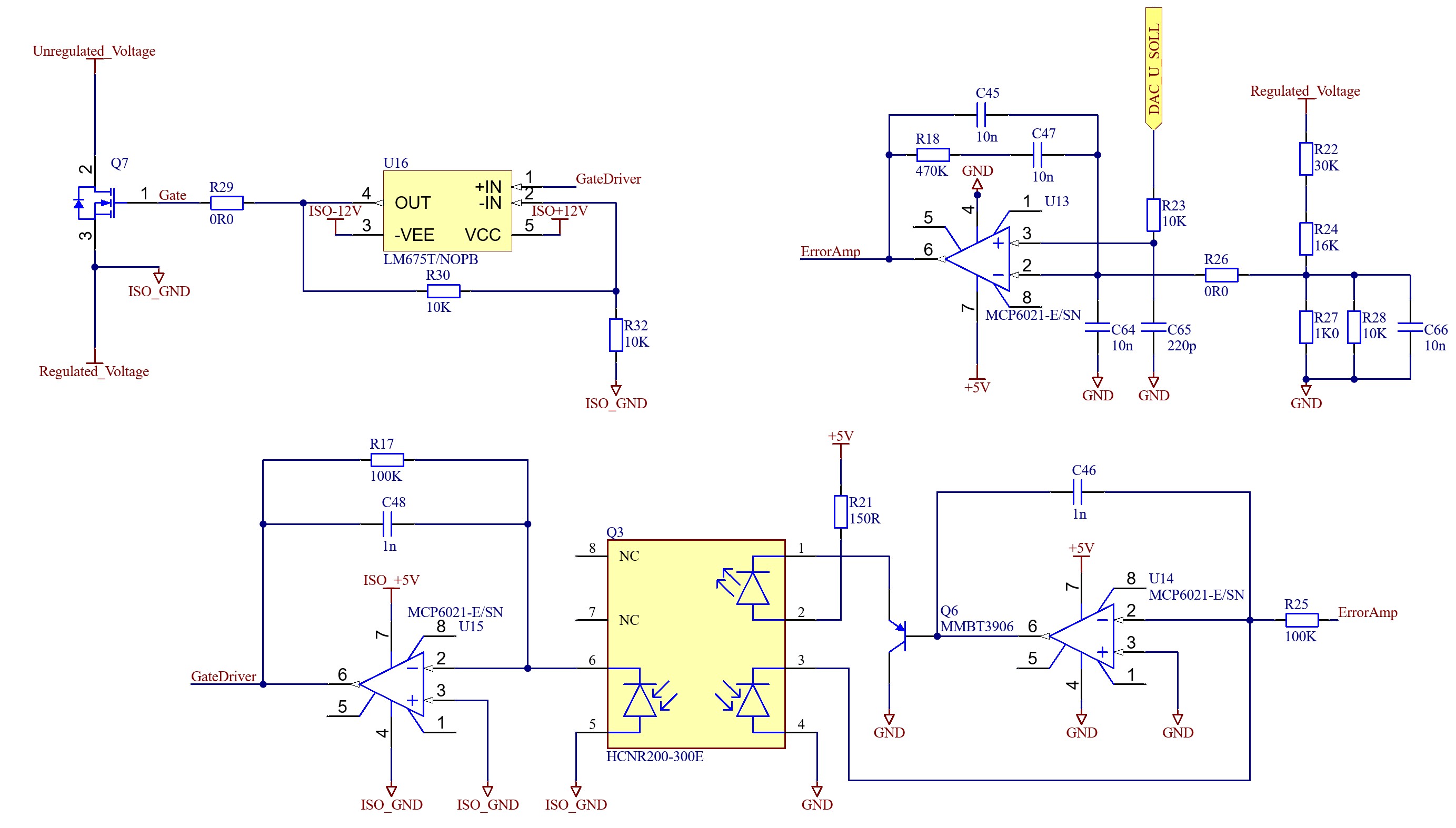
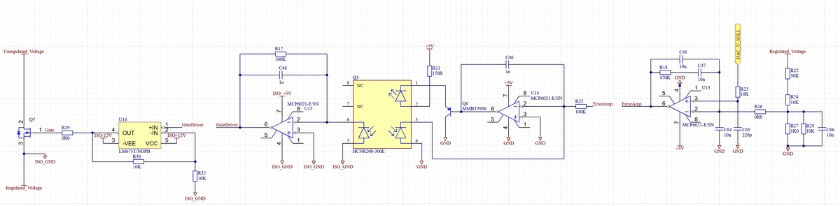
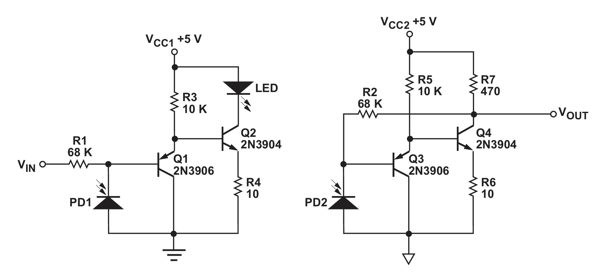
Hi, ich möchte einen Längsregler bauen mit High-Side N-Mosfet. Regelung soll analog ablaufen (OP). Der Sollwert kommt von einem MCU via DAC (0 bis 3V3). Da der N-Mos High-Side liegt brauche ich eine galvanische Trennung für das Ansteuersignal. Letztendlich wäre mein Nice-to-have Ziel, dass u.a. auf ein DC-Signal von z.B. 36V ein 5Vpp AC Ripple mit bis zu 25kHz erzeugt werden kann. Aber auch andere Profile (DC) sollen möglich sein mit "schnellen" Anstiegszeiten im Bereich von 10V/100µs. Ich habe mal eine Ansteuerung (Achtung die R+C Werte sind noch unbestimmt oder auch Platzhalter) skizziert. Mir geht es erstmal nur darum, ob die Schaltung auch einfacher und "schneller" in anbetracht der Regelung geht? Für mich wird das Projekt wohl später mindestens ein Lerneffekt hinsichtlich der Regelungstechnik geben - hier bin ich nicht sonderlich fit. Was meint ihr zu der Skizze? Die Schaltung mit dem HCNR Optokoppler habe ich "kopiert". Erst wollte ich ein CNY-17 (standard-optokoppler) nehmen, aber die Bandbreiten Angaben sind sehr gering. Im HCNR Datenblatt habe ich eine Schaltung gefunden die mit Bandbreiten bis zu 1,5MHz angegeben ist und mir auch zwei OPs sparen würde inkl. der zus. isolierten 5V Spannungsversorgung. Das wäre vorzuziehen oder? Schaltung ebenfalls im Anhang. Was meint ihr zu dem Ganzen? Habt ihr noch Tipps? Wird die Bestimmung der Regelparameter später sehr anspruchsvoll? Sind weitere "Platzhalter" für die Regelung vorzusehen? Macht ein Bodeplotter Sinn bei Inbetriebnahme? Ggf. kann ich mir einen ausleihen. Update: Den Schaltplan nochmal etwas anders angeordnet und hoffentlich besser lesbar.
:
Bearbeitet durch User
J. schrieb: > ich möchte einen Längsregler bauen mit High-Side N-Mosfet. Regelung soll > analog ablaufen (OP). Was genau soll das ganze werden? Spannung? Strom? Last? Warum Mosfet und kein NPN oder PNP? > Da der N-Mos High-Side liegt brauche ich eine galvanische Trennung für > das Ansteuersignal. Letztendlich wäre mein Nice-to-have Ziel, dass u.a. > auf ein DC-Signal von z.B. 36V ein 5Vpp AC Ripple mit bis zu 25kHz > erzeugt werden kann. Aber auch andere Profile (DC) sollen möglich sein > mit "schnellen" Anstiegszeiten im Bereich von 10V/100µs. Warum eine galvanische Trennung? Praktisch jedes Labornetzteil macht es ohne den Optokopplerverhau. Bei 10kV/sec wirst du ziemlich sicher eine Push-Pull Stufe brauchen, zumindest wenn du symmetrische Pulse möchtest. > Für mich wird das Projekt wohl später mindestens ein > Lerneffekt hinsichtlich der Regelungstechnik geben - hier bin ich nicht > sonderlich fit. Schön, dann lerne erst mal LTSpice und mach ein Modell der Regelung mit einer realistischen Last. > Wird die Bestimmung der Regelparameter später sehr anspruchsvoll? Je nach Last und Anforderungen wird die Regelung einfach bis super kompliziert. Ohne Details kann man dazu nicht viel sagen.
> auf ein DC-Signal von z.B. 36V ein 5Vpp AC Ripple mit bis zu 25kHz > erzeugt werden kann Das kommt mir doch irgendwie bekannt vor. ☺ Kurz zusammengefasst: So jedenfalls nicht.
:
Bearbeitet durch User
J. schrieb: > Wird die Bestimmung der Regelparameter später sehr anspruchsvoll? Selbst wenn dir einstellbare 0 bis 40 Volt DC reichen, funktioniert es in der Form nicht beim 1. Versuch. Wenn es unbedingt so ein Optokoppler sein muss, dann wenigstens im DAC_U_SOLL Signal und nicht mitten in der Regelstrecke. Viel einfacher wäre es, die Trennung irgendwo im Digitalteil zu machen. Ich würde nicht gerade USB isolieren wollen, aber selbst das soll ja möglich sein. Wenn du einen externen DAC benutzt: SPI braucht maximal 4 digitale Optokoppler oder einen ISO7041. Ohne externe Schnittstelle wie USB braucht man garkeine Isolation, das machen die Bedienelemente gratis. ISO_GND ist dann gleich uC-GND.
Udo K. schrieb: > Was genau soll das ganze werden? Spannung? Strom? Last? > Warum Mosfet und kein NPN oder PNP? Spannung im Bereich von 9 bis 130 VDC bei bis zu 250 W. Last ist ein Converter mit Eingangskapazitäten von 1000 bis 3000 µF. Ich dachte mit einem MOSFET wäre der Aufwand geringer als wenn ich mit BJTs fahre. Wichtig sind die Anstiegszeiten. Weniger die Fallzeiten. Bauform B. schrieb: > Selbst wenn dir einstellbare 0 bis 40 Volt DC reichen, funktioniert es > in der Form nicht beim 1. Versuch. Wenn es unbedingt so ein Optokoppler > sein muss, dann wenigstens im DAC_U_SOLL Signal und nicht mitten in der > Regelstrecke Ja, ich hatte auch kurz überlegt den Sollwert zu "isolieren", aber was ist dann mit Ist-Wert? Der ist ja weiterhin auf GND bezogen und müsste dann auch auf die "isolierte" Seite. Ich denke, dass der MCU ohne Probleme auf der isolierten Seite laufen könnte -> was ist dann mit dem Ist-Wert? Oder doch komplett digital lösen? -> MCU auf isolierte Seite, Istwert von einem isolierten ADC via SPI, DAC vom MCU an den "Gatetreiber" wie gezeichnet. Regelung dann digital.
J. schrieb: > Spannung im Bereich von 9 bis 130 VDC bei bis zu 250 W. Last ist ein > Converter mit Eingangskapazitäten von 1000 bis 3000 µF. Macht 300 A bei 10V in 100 µs. > Ich dachte mit einem MOSFET wäre der Aufwand geringer als wenn ich mit > BJTs fahre. Mosfet bringt dir nur Nachteile, ausser du brauchst irrwitzig hohe Ströme, was in deiner Anwendung ja der Fall ist. Denke über eine Strombegrenzung nach, sonst gibts viel Lehrgeld zu zahlen.
Udo K. schrieb: >> Spannung im Bereich von 9 bis 130 VDC bei bis zu 250 W. Last ist ein >> Converter mit Eingangskapazitäten von 1000 bis 3000 µF. > > Macht 300 A bei 10V in 100 µs. Komma vergessen? Nein, es sind nur 30 A (250W : 9V ~ 28A). Das sollte beherrschbar sein. Auch die 100µs mit einem Optokoppler (egal an welcher Stelle in der Regelung). Wichtiger wäre die Frage nach der Potentialtrennung vor dem MCU, also woher kommt der Sollwert - von einem "Hand-Poti" oder von anderer Elektronik/Netzwerk. J. schrieb: > Regelung soll analog ablaufen ... > Spannung im Bereich von 9 bis 130 VDC bei bis zu 250 W Diesen Spannungsbereich linear zu regeln halte ich für zu ambitioniert. Ist die Regelstrecke nicht getaktet, so fällt je nach Spannung und Strom gewaltig viel Wärme an --> P_Verlust=(Ue-Ua)*I, also z.B. (130V-9V)*28A=3388W!!! Besser wäre ein (getakteter) Vorregler (z.B. ein/mehrere gewöhnliche(s) Schaltnetzteil(e) mit zusätzlichem Steuereingang) und erst danach ein linearer Längsregler. Viele Schaltnetzteile kann man recht einfach modifizieren, sodass sie im Bereich 50% ... 100% zuverlässig Spannung liefern. Damit halbiert sich schon mal die abzuführende Wärme. Viel besser wäre aber gleich ein Konzept als Schaltregler. MfG
Uuu B. schrieb: > Udo K. schrieb: >>> Spannung im Bereich von 9 bis 130 VDC bei bis zu 250 W. Last ist ein >>> Converter mit Eingangskapazitäten von 1000 bis 3000 µF. >> >> Macht 300 A bei 10V in 100 µs. > > Komma vergessen? Ich denke nicht, dass Udo K. ein Komma vergessen hat, denn der TO hatte ja folgendes gefordert: > Aber auch andere Profile (DC) sollen möglich sein > mit "schnellen" Anstiegszeiten im Bereich von 10V/100µs. Daraus ergibt sich folgende Überlegung: Willst Du an einem 3000µF Kondensator mit einem (angenommenen) Konstantstrom 10V/100µs Anstiegszeit erreichen so brauchst Du folgenden Strom: Q = C * U => (mit I=const) I * t = C * U => I = C * U/t Und mit den vom TO vorgegebenen Werten: C = 3000µF U/t = 10V/100µs ... ergibt das: I = 3000µF * 10V/100µs = 300A Ich denke also, dass Udo K. schon richtig lag. Viele Grüße Igel1
J. schrieb: > Was meint ihr zu der Skizze? Du hast die Schaltplane rückwärts gezeichnet. So sind sie sehr mühsam zu lesen.
Nemopuk schrieb: > Du hast die Schaltplane rückwärts gezeichnet. So sind sie sehr mühsam zu > lesen. Links Eingang - Rechts Ausgang wäre normal... Wir schreiben auch von links nach rechts...
:
Bearbeitet durch User
Andreas S. schrieb: > ... ergibt das: > I = 3000µF * 10V/100µs = 300A > Ich denke also, dass Udo K. schon richtig lag. Du hast recht, 100µs an den großen Kondensatoren sind gewaltig kurz. Zumal: J. schrieb: > Wichtig sind die Anstiegszeiten. J.: Du solltest Dir das nochmal durchdenken, ob die Cs im Converter so schnell geladen werden müssen!
> Bei 10kV/sec wirst du ziemlich sicher eine Push-Pull Stufe brauchen, > zumindest wenn du symmetrische Pulse möchtest. Das denke ich auch! Vanye
J. schrieb: > Was meint ihr zu dem Ganzen? Komplett unsinnig. Es müsste ja nicht linear sein, weil Unlinearitäten durch die Regelschleife ausgeregelt werden. Diese simple Schaltung spiegelt die Spannung über R2 (die durch Eingangsspannung - UBE entsteht) nach R1, egal wie hoch +Ub ist (so lange +Ub ausreichend hoch ist, sagen wir 10V), und damit gibt die Eingangsspannung recht linear die UGS Steuerspannung für den MOSFET vor.
1 | +Ub |
2 | | | |
3 | R1 | |
4 | | |S |
5 | +---|I PMOSFET |
6 | | | |
7 | Eingang --|< +-- Ausgang |
8 | |E |
9 | R2 |
10 | | |
11 | GND |
Da ist keine galvanische Trennung nötig.
Bitte melde dich an um einen Beitrag zu schreiben. Anmeldung ist kostenlos und dauert nur eine Minute.
Bestehender Account
Schon ein Account bei Google/GoogleMail? Keine Anmeldung erforderlich!
Mit Google-Account einloggen
Mit Google-Account einloggen
Noch kein Account? Hier anmelden.


