Hallo Zusammen, Ich habe hier ein Board von einem Kunden, bei welchem wir Ethernet mit LWIP implementieren sollen. Das Problem ist momentan, dass Ethernet Hardwaremäßig nicht zu funktionieren scheint, aber momentan sehe ich nicht wirklich, was genau das Problem sein soll. Nun ist bei beiden Boards nur nRST auf HIGH und REFCLK0 gibt korrekt die CLK raus, also der LAN8742 läuft. Nun zum Problem. Beim Customer Board sehe ich mit eingestöpseltem Ethernet keine Signale auf dem RJ45 RX und auf dem Ausgang der Magnetics nur so ein komisches Signal wie auf dem Bild. Beim Eval Board hingegen mit genau dem gleichen Setup (ETH und LWIP auf dem STM32 nicht initialisiert, einfach nur nRST auf HIGH) bekomme ich sofort nach dem Einstecken des RJ45 ein sinnvolles Ethernet Signal, siehe Bilder. Jemand eine Idee, was genau da los ist? Ich habe mal die Schematics verglichen und sehe soweit keine Probleme. Die 220nF von C1 wurden bereits durch 1nF ersetzt, sowie sieht die CT Spannung stabil aus (trotz fehlendem 10uF nach Ferrit).
Vielleicht ist die Leiterplatine defekt? Vias sind in Ordnung? Leitungen? Kalte Lötstelle?
Hallo, ja scheint alles in Ordnung zu sein. Habe mit dem Multimeter nochmals alles ausgemessen. Von den Signalen her scheint es ja, als wäre irgendwie eine größere Kapazität in der Leitung oder so.
Ist das ein Henne-Ei Problem? wie läuft die Erkennung eines angeschlossenen Geräts ab?
Rüdiger B. schrieb: > Ist das ein Henne-Ei Problem? wie läuft die Erkennung eines > angeschlossenen Geräts ab? Habe ich mir zuerst auch gedacht. Daher ist bei beiden Boards der STM32 auf IDLE und nur der GPIO für nRST des LAN8742 auf HIGH. Daher muss es schon ein Hardwareproblem sein.
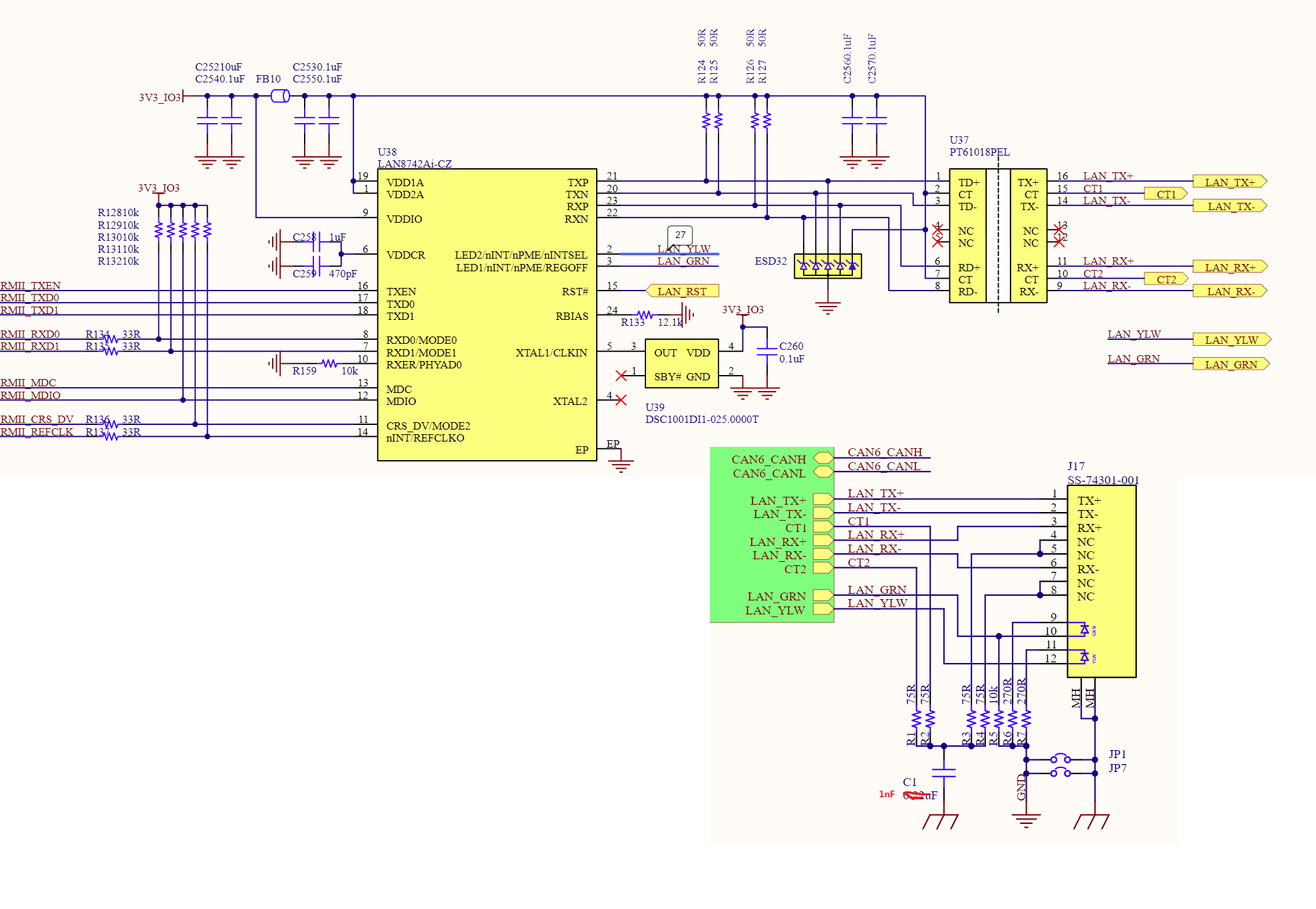
MDIO Pullup mit 10k ist zu hochohmig, die 1.5k auf dem 1.Schaltbild passen viel besser
Moin, Ich kenne den LAN87gedoens nicht, aber guck' doch noch mal genauer die Leitungen zu den gruen/gelben LEDs an. Da gibts so nen 10k Pulldown an der einen LED, ich glaub', dass sich da dein Board und das Evalboard unterscheiden und dieser Pulldown koennte fuer irgendeine Powerup-Konfiuration des PHYs gut sein... Gruss WK
Joerg L. schrieb: > MDIO Pullup mit 10k ist zu hochohmig, > die 1.5k auf dem 1.Schaltbild passen viel besser Danke, das probiere ich noch aus. Dergute W. schrieb: > Ich kenne den LAN87gedoens nicht, aber guck' doch noch mal genauer die > Leitungen zu den gruen/gelben LEDs an. > Da gibts so nen 10k Pulldown an der einen LED, ich glaub', dass sich da > dein Board und das Evalboard unterscheiden und dieser Pulldown koennte > fuer irgendeine Powerup-Konfiuration des PHYs gut sein... Genau, ich habe noch einen 10kOhm pull-down auf LED2 angebracht, da die REFCLK zuerst nicht funktionierte. Diese läuft nun aber wie gewollt. Die LED1 hat auch einen 10kOhm Pull-Down und somit läuft der interne Spannungsregler auf VDDCR mit 1.3V. Ich denke sonst von der Konfiguration her passt alles.
Ethernet-Transceiver sind meist recht empfindlich was den Takt angeht. Also Frequenz und vor allem Jitter müssen passen. Z.B. RC- oder MEMS-Oszillatoren sind keine gute Idee, es sollten echte Quarze sein. Und dort müssen dann auch Impedanz und Kondensatoren passen. Meist haben die Hersteller ne Appnote oder so zu den Details, ansonsten exakt die im Datenblatt oder Evalboard vorgegebenen Teile verwenden.
Hallo, das Exposed Pad ist verlötet? Auch nicht den LAN8742 um 90° verdreht? Kann ja mal passieren 😃 Gruß Peter
Gerd E. schrieb: > Z.B. RC- oder MEMS-Oszillatoren sind keine gute Idee, es sollten echte > Quarze sein. Und dort müssen dann auch Impedanz und Kondensatoren > passen. Danke, habe ich dem Kunden auch schon so weitergegeben. Könnte tatsächlich ein Problem sein, sehr schwierig hier zu analysieren, da wahrscheinlich noch anderes nicht stimmt. Peter G. schrieb: > das Exposed Pad ist verlötet? Auch nicht den LAN8742 um 90° verdreht? > Kann ja mal passieren 😃 Hoffe doch schwer, zumindest ist es exponiert und SMD gelötet. Der Chip ist sicher richtig aligned, sonst würde die REFCLK kein Signal ausgeben.
:
Bearbeitet durch User
Schau dir mal die Verschaltung des U10 nochmal genauer an und vergleichs mit dem anderen Board
:
Bearbeitet durch User
Bitte melde dich an um einen Beitrag zu schreiben. Anmeldung ist kostenlos und dauert nur eine Minute.
Bestehender Account
Schon ein Account bei Google/GoogleMail? Keine Anmeldung erforderlich!
Mit Google-Account einloggen
Mit Google-Account einloggen
Noch kein Account? Hier anmelden.



