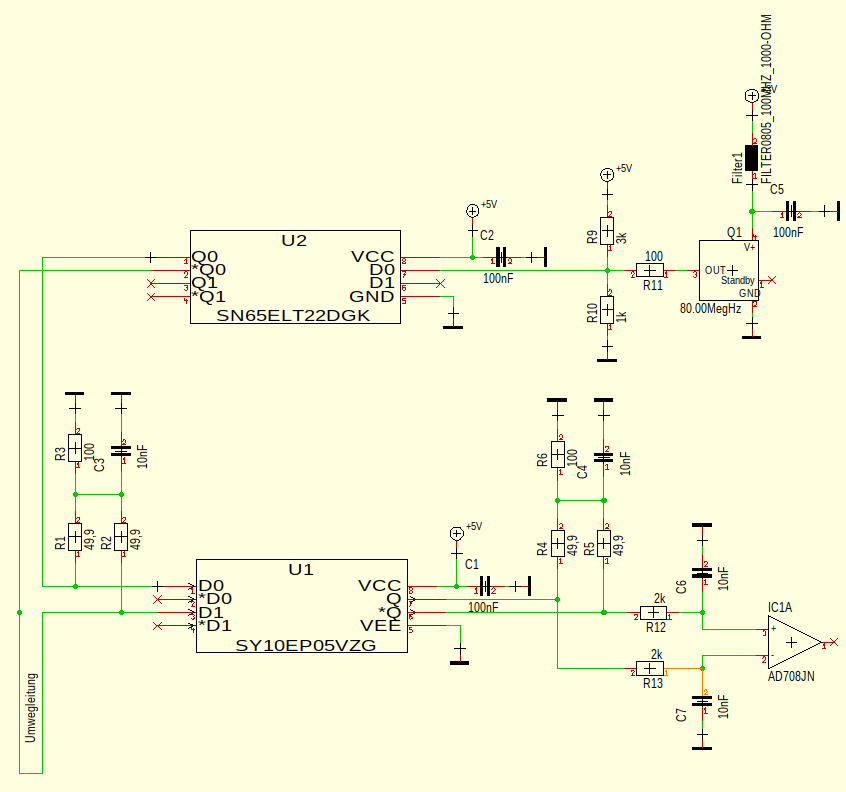
Hallo zusammen, wahrscheinlich bin ich in der falschen Ecke. Ich will mal die Bodenfeuchte messen. Aber nicht kapazitiv sondern über die Laufzeit. Ist nur so mal eine Bastelidee, denn so etwas kann man für mehr Geld auch kaufen. Ich brauche Hilfe bei der Anpassung (bzw. ist die richtig) z.B. R1, R2, R3 und C3. Ist PECL womit ich nicht wirklich bastle. Genauso R9, R10, R11. Den Ad708 hab ich mal symbolisch eingezeichnet, dort soll dann noch das entstandene PWM-Signal ausgewertet werden. (Also keinesfalls als Komparator) Der SN65ELT ist auch semioptimal, denn der läuft mit 5V.Für die Anpassung auf 3,3V muss ich mal nach etwas anderem schauen. Mit der Frequenz ist es auch so eine Sache über die man lange nachdenken müsste. Quarze (oder PLLs) gibt es bis x GHz. Die beiden IC's schaffen bis 3GHz - mein FR4 aber nicht! Hat hier schon jemand Erfahrungswerte? Über hilfreiche Antworten würde ich mich freuen. jens
Jens schrieb: > Ich will mal die Bodenfeuchte messen. Aber nicht kapazitiv sondern über > die Laufzeit. die Laufzeit? Du meinst die Laufzeit des Signals wird abhängig von der Bodenfeuchte signifikant verändert? In was für einer Größenordnung erwartest Du da Veränderungen? 1 ps? 10 ps? 100 ps? Letztlich dürfte das dann auch wieder die Kapazität sein die das beeinflusst. Deine ECL-Gates sind für Digitalsignale gemacht und haben auf Analog-Ebene keinen so scharf definierten Schaltpunkt wie es z.B. ein Komparator hat. Ich vermute aber dass über die Effekte die Du hier messen möchtest auch die Flanke geschliffen wird. Daher vielleicht lieber nen Sinus nehmen und die Phasenverschiebung messen? Z.B. durch Mischen von Ein- und Ausgangssignal. Oder lieber gleich Impedanzspektroskopie verwenden statt nur die Verzögerung.
Jens schrieb: > Aber nicht kapazitiv sondern über die Laufzeit. Einmal abgesehen, von deiner angedachten Umsetzung: Wie groß ist deine zu messende Laufzeit und wie groß ist der Effekt der Bodenfeuchte auf diesen Wert? Bevor diese Randbedingungen nicht klar sind, ist es müßig, über irgendwelche spezielle Gatter und GHz nachzudenken. Erstmal muss der Effekt klar sein.
Ich habe mal meine Schaltung in Hardware gegossen und siehe da, das Ergebnis war gruselig. Auf dem 20cm langen Umwegstück bewegte sich etwas mit 1ns Versatz aber in einer Amplitude die darauf schließen lässt, das meine Anpassungen und Abschlusswiderstände nicht stimmen. @Gerd: Ich habe den Klemptner rausgeholt und Deinen Vorschlag befolgt. mit einem AD8302 und dem Specki als Taktgenerator bei 400MHz habe ich über den AD8302 die Phase gemessen - läuft. Ich habe auch andere Frequenzen getestet, aber je geringer desto weniger Phasendifferenz bekomme ich angezeigt. In Ermangelung von Erde habe ich eine Glaszylinder mit Wasser und verschieden feuchte Tücher auf die "rote Platte" aufgelegt mit dem Erfolg von Delta V = 300mV. Dieser Weg ist zwar teurer (25@ bei Mouser) aber vielleicht einfacher zu beherrschen. Die nächste Frage, die sich da stellt: warum 50 Ohm? geht nicht irgend etwas, Hauptsache es korrodiert nicht in der freien Wildbahn. Selbst bei Fehlanpassung bekomme ich eine Spannung die ich entsprechend auswerten kann. Was mich etwas wurmt, ist der Ad8302. Die Schaltung wie oben macht doch nix anderes als zwei Phasen zu vergleichen - allerdings als Trigger. Aus dem kommt dann eine PWM-Spannung raus. Nachteil: ich bin auf 50% der High-Phase limitiert. Vorteil: deutlich billiger Mir geht es nicht um eine kommerzielle Vermarktung oder eine Studien-Dingsta-Sache, sondern ich will meinen Garten einfach bewässern. Vor allen Dingen mag ich meine hilfsbereite Nachbarin nicht besonders nerven. Ich habe alles mögliche an Boden in meinem Garten und die Gießanlage soll einfach über die Haussteuerung laufen. Die kapazitive Methode hat einfach den Nachteil, dass sich beim Düngen die Spielregeln ändern. Viele Grüße und ich bin für jede Hilfe dankbar. Jens
Ich habe die bei den Anlagen übersehen
Jens schrieb: > Was mich etwas wurmt, ist der Ad8302. Wenn Du bei der Methode bleiben willst, dann schau vielleicht mal wie es die ganzen SDRs machen. Da kann man sich sicher was bei abschauen. > Ich habe alles mögliche an Boden in meinem Garten und die Gießanlage > soll einfach über die Haussteuerung laufen. > Die kapazitive Methode hat einfach den Nachteil, dass sich beim Düngen > die Spielregeln ändern. Dann hab ich ne ganz andere Empfehlung für Dich: WaterMark-Sensoren Wichtig ist nur dass Du die mit AC ausmisst und dabei tolerant für Leckströme nach GND bist. Vor allem wenn Du mehrere verwendest willst Du galvanisch isoliert messen. Wenn Du das beachtest, sind die meiner Erfahrung nach das zuverlässigste was Du machen kannst. Dünger hat keinen Einfluss auf das Ergebnis. Du kannst sie nicht zum Stoppen der Bewässerung nehmen, dafür reagieren sie zu langsam, brauchen vielleicht so 15-30 Min Reaktionszeit. Aber zum Starten funktionieren sie hervorragend. Hier ist das Auslesen beschrieben: https://www.irrometer.com/200ss.html
Bitte melde dich an um einen Beitrag zu schreiben. Anmeldung ist kostenlos und dauert nur eine Minute.
Bestehender Account
Schon ein Account bei Google/GoogleMail? Keine Anmeldung erforderlich!
Mit Google-Account einloggen
Mit Google-Account einloggen
Noch kein Account? Hier anmelden.


