Hallo Ich habe vor eine 5 Taster Tastatur analog am STM32 anzuhängen. Wie kann ich es umsetzen? Mit STM32 habe ich fast keine Erfahrung, deswegen bin auf Hilfe angewiesen. Diese Platine diese Platine STM32F401CCU6 STM32F4 Mindest System Development Board 3,3 V 5V Modul ARM Cortex-M4 Micro Usb-schnittstelle 64KB 256KB Für Arduino https://a.aliexpress.com/_Ezwj0uC Danke.
:
Bearbeitet durch User
An welchen GPIO von stm32 kann ich A0 anlegen? Sonst würde auch wie bei Arduino funktionieren?
Jük P. schrieb: > An welchen GPIO von stm32 kann ich A0 anlegen? An einen, welcher für ADC Nutzung vorgesehen ist.
Das hängt davon ab, welchen der unzähligen STM32 du genau hast. Die Antwort auf deine Frage steht dann in dem zugehörigen Datenblatt. Dort gibt es eine Übersicht wwelche Pins sich wie über den Pin Mux mit Sonderfunktionen belegen lassen.
Jük P. schrieb: > Mit STM32 habe ich fast keine Erfahrung, deswegen bin auf Hilfe > angewiesen. Das Problem hat mit dem STM32 direkt nichts zu tun. Wie würdest du es für einen anderen Controller machen? Ich habe den Verdacht dass du bei keinem Controller den ADC Eingang auch nur konfigurieren könntest. Kann das sein? Wenn ja, dann einlesen, testen, lernen.
:
Bearbeitet durch User
Wenn du schon dabei bist, solltest du auch nachlesen, ob dein STM32 mit 5 V betrieben werden kann oder ob der Pin 5 V tolerant ist. Sonst solltest du deine Schaltung nochmal überdenken.
Stephan schrieb: > Wenn du schon dabei bist, solltest du auch nachlesen, ob dein STM32 mit > 5 V betrieben werden kann oder ob der Pin 5 V tolerant ist. Sonst > solltest du deine Schaltung nochmal überdenken. Zumindest gibt es STM32 mit 5V toleranten Pins. Aber da niemand weiß von welchem der zum Glück nur drei STM32 Typen am Markt hier geredet wird kann man es nicht wissen.
Ich habe diese Platine STM32F401CCU6. https://a.aliexpress.com/_Ezwj0uC Keypad kann ich auch mit 3,3v anspeisen oder?
:
Bearbeitet durch User
Vielen Dank. Dann werde ich mir eine Platine entwerfen und dann melde ich mich wieder.
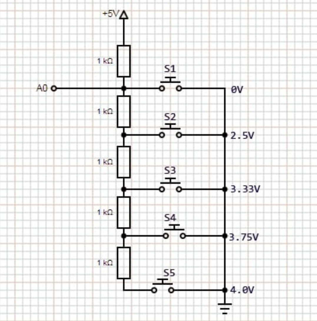
Jük P. schrieb: > diese Platine Ist das ein Link auf die Tasten? Von den 1000 Möglichkeiten, 5 Taster an einen Pin zu legen, ist der angehängte Schaltplan keine Gute.
Was wäre eine guter Schaltplan um 5 Taster auf 1 pin zu legen?) Der angehängten Schaltplan funktioniert bestens auf arduino mega 2560.
:
Bearbeitet durch User
Moin, Jük P. schrieb: > Was wäre eine guter Schaltplan um 5 Taster auf 1 pin zu legen?) Gibts irgendeinen vernuenftigen Grund, warum du nicht 5 pins an deinem STM32 fuer die 5 Knoepf' spendieren willst? Der wird doch wohl genuegend GPIOs haben, oder? Gruss WK
Bruno V. schrieb: > ist der angehängte Schaltplan keine Gute. Genau. Denn wenn jemand mal mehr als eine Taste gleichzeitig drückt, wird die Auswertung dessen unmöglich.
Es muss auch ein Tft Spi display, 2 Temperatur Sensoren, 1 Buzzer, 1 ds3231 Modul angeschlossen werden.
Dergute W. schrieb: > ibts irgendeinen vernuenftigen Grund, warum du nicht 5 pins an deinem > STM32 fuer die 5 Knoepf' spendieren willst? Weil Er die Platine mit den Knöppen + Widerständen schon hat...
Sebastian R. schrieb: > jemand mal mehr als eine Taste gleichzeitig drückt, Das kann man Softwaremässig auswerten nehme stark an. Mit 5 Taster gültigen Werte nur 5, der Rest Müll und wurde als ungültig bewertet.
Jük P. schrieb: > Dann werde ich mir eine Platine entwerfen Wenn du die Platine selbst entwirfst, dann kannst du die Widerstandswerte logarithmischer anordnen, damit die Spannungen etwas linearer erscheinen und somit leichter ausgewertet werden können. Das wird übrigens bei einem CP-Signal in einer Wallbox genauso gemacht. Da werden auch krumme Widerstandswerte genommen, um am Ausgang gleichmäßige Spannungsabstufungen wie 12 Volt, 9 Volt, 6 Volt und 3 Volt für eine bessere Auswertung zu erhalten.
Jük P. schrieb: > Es muss auch ein Tft Spi display, 2 Temperatur Sensoren, 1 Buzzer, 1 > ds3231 Modul angeschlossen werden. Also mehr als genug Pins frei, das Problem anständig zu lösen.
Ok. Dann werde mir übergangsplatine entwerfen und zeige hier auch. Vielen Dank!
Jük P. schrieb: > Sebastian R. schrieb: >> jemand mal mehr als eine Taste gleichzeitig drückt, > > Das kann man Softwaremässig auswerten nehme stark an. > > Mit 5 Taster gültigen Werte nur 5, der Rest Müll und wurde als ungültig > bewertet. Ab einer gewissen Menge an Grundwissen, kann man zaghaft damit beginnen anzunehmen. Diese Schwelle scheint noch lange nicht erreicht.
Enrico E. schrieb: > Wenn du die Platine selbst entwirfst, dann kannst du die > Widerstandswerte logarithmischer anordnen, damit die Spannungen etwas > linearer erscheinen und somit leichter ausgewertet werden können. Wenn man auf die Analog-Pin-Krücke nicht verzichten möchte, könnte man es auch R2R-mäßig gestalten, damit auch eine Auswertung möglich ist, wenn mehrere Tasten gedrückt werden. Wenn man wirklich nur noch einen einzigen Pin frei hätte: DS2408
Jük P. schrieb: > Es muss auch ein Tft Spi display, 2 Temperatur Sensoren, 1 Buzzer, 1 > ds3231 Modul angeschlossen werden. So wie du schreibst klingt das nach einer Lebens(lang)aufgabe derer du nicht mächtig bist.
Jük P. schrieb: > Das kann man Softwaremässig auswerten nehme stark an. Nein. Es ist "Highest takes Priority" bei deiner Taster-Leiter. Wenn zwei Taster gedrückt werden, werden die Widerstände dazwischen kurzgeschlossen und es macht keinen Unterschied bei der Spannung.
Moin, Sebastian R. schrieb: > Jük P. schrieb: >> Es muss auch ein Tft Spi display, 2 Temperatur Sensoren, 1 Buzzer, 1 >> ds3231 Modul angeschlossen werden. > > Also mehr als genug Pins frei, das Problem anständig zu lösen. Seh' ich auch so. Mach' erstmal einen Plan, an welche Pins du welche deiner geplanten Peripherie anschliessen kannst/willst/musst. Und erst ziemlich zum Schluss guckste dann, was noch an Pins uebrig ist und da kannst du dann geeignet deine Knoepf' anschliessen. Egal, ob ich einen Spaziergang machen will oder zum Geldverdienen irgendwo hinlatschen muss: Ich giess mir vorher ohne Not doch keine Betonkloetze an die Fuesse. Also warum dann mit Gewalt sich komische Probleme einhandeln wollen, nur damit man danach mehr unbenutzte GPIOs am Board/µC hat? Gruss WK
Dergute W. schrieb: > Also warum dann mit Gewalt sich komische > Probleme einhandeln wollen, nur damit man danach mehr unbenutzte GPIOs > am Board/µC hat? Es scheint bereits über die Vorstellungskraft des TO hinaus zu gehen die vorhandene Taster-Platine modifiziert zu verwenden.
Jük P. schrieb: > Es muss auch ein Tft Spi display, 2 Temperatur Sensoren, 1 Buzzer, 1 > ds3231 Modul angeschlossen werden. Natürlich, natürlich. Ich nehme an die Anbindung an das Space Shuttle und den Teilchenbeschleuniger am CERN ist obligatorisch und muss nicht extra erwähnt werden. Das ist exakt das richtige Projekt für jemand der nicht mal einen ADC konfigurieren kann.
Arduino Style:
1 | #define ADCBUTTON A0
|
2 | int button = analogRead(ADCBUTTON); |
3 | |
4 | switch (button){ |
5 | case "ad wert": |
6 | //Tuwas
|
7 | Break; |
8 | ....
|
9 | |
10 | }
|
Auf der seriellen liest du den AD Pin aus und merkst dir die Werte für die Buttons. Bevor du das nicht kannst ist das snippet oben nutzlos.
:
Bearbeitet durch User
Kilo S. schrieb: > Arduino Style: > #define ADCBUTTON A0 > int button = analogRead(ADCBUTTON); > switch (button){ > case "ad wert": > //Tuwas > Break; > .... > } > > Auf der seriellen liest du den AD Pin aus und merkst dir die Werte für > die Buttons. Das Originalposting war schon extrem Freitagswürdig. Musst du da jetzt noch einen drauf setzen?
Wastl schrieb: > Es scheint bereits über die Vorstellungskraft des TO hinaus zu > gehen die vorhandene Taster-Platine modifiziert zu verwenden. Wozu? Jeder Button gibt am ADC einfach nur "kinderleicht" verständliche Zahlenwerte aus. Die müssen doch nur zugeordnet werden. Ähnlich nur mit zwei AD Pins geht's auch mit Touchscreens, dort bekommst du X und Y und kannst durch eingrenzen sogar Felder als Buttons definieren ect. Das ist tatsächlich eher einfach, vor allem mit Arduino. Jük P. schrieb: > Für Arduino
Norbert schrieb: > Das Originalposting war schon extrem Freitagswürdig. Durchaus .... es könnte heute Freitag sein - nicht nur auf dem Kalender.
Norbert schrieb: > Das Originalposting war schon extrem Freitagswürdig. > Musst du da jetzt noch einen drauf setzen? Kein Witz, analogRead geht da in der Regel sogar ohne Pin Definition als Input. (Falls du auf den unvollständigen pseudocode ansprichst) Aber, sofern die Frage echt ernst gemeint war, hat er so wenigstens Suchbegriffe um sich den Rest drauf zu schaffen. Außerdem auch andere Besucher des Forum. Scheiß drauf ob's ein Troll ist! Das Forum muss einfach auch in solchen Beiträgen ab und an mal hilfreiches für ernsthaft hilfesuchende beinhalten.
:
Bearbeitet durch User
Danke erstmal. Ja ich weiß das es funktioniert. Ich werde jetzt noch Schaltplan und die Platine erstellen. Wenn fertig zeige hier es. Und dann wird es bestellt und anschließend mit Software befasst. Bei diesem Projekt muss ich auch eine GUI für ein Tft Monitor erstellen. Es ist viel zu tun)
:
Bearbeitet durch User
Kilo S. schrieb: > Kein Witz, analogRead geht da in der Regel sogar ohne Pin Definition als > Input. (Falls du auf den unvollständigen pseudocode ansprichst) Eher auf die Tatsache, dass gerade die STM32 ADCs ja besonders stabil und wiederholbar immer nur einen Wert (völlig ohne Rauschen) liefern. ;-) Kilo S. schrieb: > Das Forum muss einfach auch in solchen Beiträgen ab und an mal > hilfreiches für ernsthaft hilfesuchende beinhalten. Das stimmt! Hier mein Vorschlag: für einen n-Bit ADC eine 2**n große Tabelle definieren und für jeden ADC-Wert den passenden Button-Wert eintragen. Sauschnell!
Jük P. schrieb: > Bei diesem Projekt muss ich auch eine GUI für ein Tft Monitor erstellen. > Es ist viel zu tun) Tipp: Schönheit kommt hinterher! Als erstes mach dich mal mit dem MCU und den Funktionen vertraut, vor allem (gerne gemachter Fehler) welcher Pin, welchen Zustand,wann hat oder annimmt. Gerade beim einschalten willst du nicht das ein Pin oder mehrere unerwünschte schaltzustände hat. Wenn dir eine Pumpe mal das Hosenbein vollgesaut hat weil du darauf nicht achtest, erinnerst du dich dran. ;-)
Norbert schrieb: > Eher auf die Tatsache, dass gerade die STM32 ADCs ja besonders stabil > und wiederholbar immer nur einen Wert (völlig ohne Rauschen) liefern. > ;-) OK, stimmt. Für eben schnell am Handy tippen erschien mir das als Anfang allerdings ausreichend. Auf den Rest (Mitteln ect.) stößt er fast in jedem Tutorial von selbst.
Norbert schrieb: > Hier mein Vorschlag: für einen n-Bit ADC eine 2**n große Tabelle > definieren und für jeden ADC-Wert den passenden Button-Wert eintragen. > Sauschnell! Aber nur, wenn der ADC um weniger als LSB rauscht. Und die kleinste Spannubgsänderung sollte auch größer als ein LSB sein. Sonst haste ja wieder mehrere mögliche ADC-Werte pro Button, das würdw die Tabelle dann wieder aufblähen.
Hallo, Norbert schrieb: > Hier mein Vorschlag: für einen n-Bit ADC eine 2**n große Tabelle > definieren und für jeden ADC-Wert den passenden Button-Wert eintragen. > Sauschnell! Der ST32 läuft mit 3,3V und soweit ich weiß hat er einen 12Bit-ADC. Deine Tabelle hat also 2^12-Einträge. Jedes Bit entspräche einer Spannungsdifferenz von rund 0,8mV. Ich kann mir nicht vorstellen das du bei derart kleinen Differenzen sicher jede Tastenkombination wiederholt exakt detektieren kannst. rhf
Man könnte auch einen Quarz-Oszillator mit einem CD4060 aufbauen und dann an den Ausgängen Q7, Q8, Q9, Q10 die entsprechenden Frequenzen mit den Tastern abgreifen und mit dem STM32 auf plus/minus 10 Hz genau auswerten.
Das ist etwas, da muss ich auch noch dran arbeiten. Diese ganzen mathematischen Entsprechungen die man für sowas nutzen kann. Gibt's bestimmt eleganter. Eine Lösung wäre wie beim Touchscreen als Anfänger, wobei davor gemittelt werden muss.
1 | If(val <= xxx & val >= xxx){ |
2 | }...
|
Die Intensität des Tastendruck hat auch Einfluss, gute Taster mit reproduzierbarem guten Übergang sind da zu bevorzugen.
:
Bearbeitet durch User
J. T. schrieb: > Norbert schrieb: >> Hier mein Vorschlag: für einen n-Bit ADC eine 2**n große Tabelle >> definieren und für jeden ADC-Wert den passenden Button-Wert eintragen. >> Sauschnell! > > Aber nur, wenn der ADC um weniger als LSB rauscht. Und die kleinste > Spannubgsänderung sollte auch größer als ein LSB sein. Sonst haste ja > wieder mehrere mögliche ADC-Werte pro Button, das würdw die Tabelle dann > wieder aufblähen. Er will fünf Tasten erkennen, also "um jeden ADC-Wert herum" die Tastennummer eintragen bis man in den Wirkungsbereich der nächsten Taste kommt. Roland F. schrieb: > Der ST32 läuft mit 3,3V und soweit ich weiß hat er einen 12Bit-ADC. > Deine Tabelle hat also 2^12-Einträge. Korrekt, so isses geplant. > Jedes Bit entspräche einer > Spannungsdifferenz von rund 0,8mV. Völlig egal. > Ich kann mir nicht vorstellen das du bei derart kleinen Differenzen > sicher jede Tastenkombination wiederholt exakt detektieren kannst. Siehe vorherige Erklärung. PS. Obschon diese Herangehensweise zu 100% funktioniert, reiht sie sich doch in die illustre Gruppe der Freitagsideen ein. (Nur um's noch einmal hervor zu heben.) PPS. Anstelle der Button-Nummern könnte man in die Tabelle auch 2**n Funktionspointer eintragen, zu denen bei Tastendruck gesprungen wird. (Nur um die Gruppe der Ideen noch einmal zu erweitern.)
Kilo S. schrieb: > Das ist etwas, da muss ich auch noch dran arbeiten. > > Diese ganzen mathematischen Entsprechungen die man für sowas nutzen > kann. > If(val <= xxx & val >= xxx){ > }... Wenn du jetzt noch ein weiteres Ampersand spendierst…
Norbert schrieb: > also "um jeden ADC-Wert herum" die Tastennummer Und kannst in einem Tabellenplatz einen Wert oder einen Wertebereich schreiben? Also das Grundprinzip, mit dem ADC mehrere Taster an einen Pin zu hängen, es unterliegt aber halt einschränkungen
J. T. schrieb: > Und kannst in einem Tabellenplatz einen Wert oder einen Wertebereich > schreiben? Nur einen einzigen Wert (die Tastennummer). Das ist ja das betörend Einfache an diesem Ansatz. Kein Rechnen, kein Vergleichen. Aber man kann (und muss) die Tastennummer an mehreren Positionen eintragen (Abhängig von der Qualität des ADC und der zu erwartenden Störungen). Der gelesene ADC-Wert ist der Index in die Tabelle. Der jeweilige Inhalt ist dann sofort die Tastennummer. Von dieser Vorgehensweise ist bei einem 24-Bit Wandler aber eher abzuraten.
Enrico E. schrieb: > Wenn du die Platine selbst entwirfst, dann kannst du die > Widerstandswerte logarithmischer anordnen, damit die Spannungen etwas > linearer erscheinen und somit leichter ausgewertet werden können. Dann kann man ganz schlau sein und die Teilerverhältnisse so dimensionieren, dass die oberen Bits des ADC direkt dem Tastencode entsprechen. Eine Tabelle braucht man sonst aber nicht unbedingt. Bei 5 Tasten sind einfach nur 5 Vergleiche notwendig. Im übrigen ist der Schaltplan des TO falsch. Die Widerstände sind nicht gleich groß.
Besser, weil stromsparend! Aber mit 10uF zu langsam. Die 100n alleine sollten reichen.
Ich halte eine 6-Tasten Version eines solchen Keyboard oft für günstiger wegen des Bedienungskomforts. Bei mir gibt es für solche Anwendungen neben den Pfeiltasten immer eine Taste "Enter/Select" und eine "Back/Cancel". Denn manchmal möchte man das, was man gewählt hat, auch einfach wieder rückgängig machen. Dies ins Auswahl-Menü einzubauen macht die Bedienung einfach weniger intuitiv.
Wastl schrieb: > Ich halte eine 6-Tasten Version eines solchen Keyboard oft > für günstiger wegen des Bedienungskomforts. Hier mal schnell was aus der Schublade geholt ....
Moin, Jük P. schrieb: > Hier ist meine 5 Key Tastatur. Wenn du schon auf Betonstiefel stehst, dann nimm die doch wenigstens in gaengigen Groessen... scnr, WK
Jük P. schrieb: > Hier ist meine 5 Key Tastatur. > Schaltplan mit STM32 kommt noch. Dann wird der Freitags-Thread vielleicht doch noch zu einem normalen? Wenn man sowieso schon SPI braucht um ein Display anzusteuern, bietet es sich an die fünf oder sechs Tasten mit einem Schiebe- register einzulesen. Das spart Pins und es ist genauer als die ADC-Lösung. Man braucht neben den SPI Leitungen nur zwei Leitungen mehr um ein 74xx165 fürs serielle Einlesen anzusteuern. Siehe: https://www.mikrocontroller.net/articles/AVR-Tutorial:_Schieberegister
Wastl schrieb: > Man braucht neben den SPI Leitungen nur zwei Leitungen mehr OK, das war nicht ganz richtig, man braucht für die MOSI-Leitung ggf. noch ein Enable-IC damit sich die SPI Teilnehmer nicht ins Gehege kommen (wenn das SPI Display auch gelesen werden soll). Vielleicht ein LVC1GT125 .....
Wastl schrieb: > Ich halte eine 6-Tasten Version eines solchen Keyboard oft > für günstiger wegen des Bedienungskomforts. Das auf jeden Fall, ja. > Bei mir gibt es für solche Anwendungen neben den Pfeiltasten > immer eine Taste "Enter/Select" und eine "Back/Cancel". Hmmm... Ich bevorzuge eine etwas andere Funktionalität. Wenn man mal von einem mit den Richtungstasten bedienbaren Menü ausgeht, ist ja die Back/Cancel-Funktion effektiv bereits durch die Richtungstaste "links" umgesetzt. Die sechste Taste benutze ich analog zur rechte Maustaste eines PC zum Aufruf eines Umgebungsmenüs, über den ALLE Funktionen für die entsprechende Node erreichbar sind. In diesem Umgebungsmenü gibt es immer auch eine Default-Funktion. Genau diese kann aber auch direkt über den "Enter/Select"-Knopf erreicht werden, also ohne Aufruf des Umgebungsmenüs. Nach diesem Schema kann man die Navigation in einem als Baum organisierten Datenbestand und einer Funktionssammlung ziemlich gut und logisch konsistent umsetzen. Aber klar: Bedienphilosophien gibt viele und man kann über die jeweiligen Vor- und Nachteile hervorragend streiten.
Schaltplan denke ich fertig, bleibt noch die Platine zu entwerfen. Es ist auf dem Schaltplan noch keine Tastatur + 6 Ausgänge für die ansteuerung von 6 Relais. Entweder ich mache/definiere gleich oder dann später.
:
Bearbeitet durch User
Jük P. schrieb: > Es ist auf dem Schaltplan noch keine Tastatur + 6 Ausgänge für die > ansteuerung von 6 Relais. Mit SPI kannst Du mit 1 Pin ein (oder beliebig viele) Schieberegister anschließen. Und damit 8 oder 80 Taster einlesen. Weit schneller als mit dem ADC. Geht auch mit I2C, ist aber deutlich spezieller und nicht beliebig kaskadierbar. Beides verwendest Du ja bereits, kennst Dich also früher oder später damit aus. Relaisausgänge genauso.
:
Bearbeitet durch User
Jük P. schrieb: > Hier auch die Platine Ich bin gespannt wie wir hier den ganzen KI-Scheiss abhandeln werden.
Beitrag #7973008 wurde von einem Moderator gelöscht.
Jük P. schrieb: > Diese Platine diese Platine > STM32F401CCU6 STM32F4 Mindest System Development Board Das Ding nennt sich STM32 Black Pill Board. Dafür gibts Unterstützung in Arduino. https://github.com/stm32duino/Arduino_Core_STM32/blob/main/variants/STM32F4xx/F401CC(F-U-Y)_F401C(B-D-E)(U-Y)/PeripheralPins_BLACKPILL_F401Cx.c
Vielen Dank) Ja es ist ein STM32 Black Pill Board. Ich habe viel vor). Bei STM32F401CCU habe ich vergessen Steckerleisten anzulöten. Zum Glück habe ich anderes STM32F407ZGT6 Board und da bin ich gerade STM32CubeMX mit GUI auszuprobieren.
:
Bearbeitet durch User
Jük P. schrieb: > Entweder ich mache/definiere gleich oder dann später. So .... wann ist denn jetzt "gleich" und wann "später"?
Ich habe erst mal eine Testplatine erstellt, die muss ich prüfen und wenn layout ok. Dann bestellen. Auf der Platine sind alle Pins ausgeführt. Die Platine werde ich Mitte Januar 2026 bekommen, erst dann kann ich testen. Ich habe dann alle Möglichkeiten offen. Im Moment beschäftige mich mit cubemx,Keil touchgfx usw.
:
Bearbeitet durch User
Jük P. schrieb: > Die Platine werde ich Mitte Januar 2026 bekommen, erst dann > kann ich testen. > Ich habe dann alle Möglichkeiten offen. Warum nicht auf ein Steckbrett? - Dann hast Du gleich ein Ergebniss.
Könnte er löten, könnte er auch einen Prototypen auf einer Lochrasterplatine herstellen ...
Harald K. schrieb: > Könnte er löten, könnte er auch einen Prototypen auf einer > Lochrasterplatine herstellen ... Ja, leider kann seine KI nicht löten.
Alexander schrieb: > Löten kann er, QFN und BGA. Behauptet er, aber hat das schon mal jemand gesehen?
Beitrag #7974018 wurde von einem Moderator gelöscht.
Jük P. schrieb im Beitrag #7974018:
> Jedem KI Trolle scheiß ich voll den Mund)
Dafür bitte den Fetish/Kink Bereich des Forums nutzen.
Jük P. schrieb im Beitrag #7974018:
> Jedem KI Trolle scheiß ich voll den Mund)
auch noch ne schlecht erzogene KI.
Ich muss dringend endlich mal an der DrawString und DrawChar Funktion
was ändern! ;-)
Jük P. schrieb im Beitrag #7974018:
> Jedem KI Trolle scheiß ich voll den Mund)
Es gibt hier zwar ein paar die KI Texte nutzen und zitieren. Hier hab
ich allerdings noch keinen davon entdeckt.
Also Vorsicht! Sonst kommen geich alle (Inklusive meinem!) Ärsche des
Forums als geballte macht über dich und scheißen dich mal voll! In eine
tiefe Zisterne gesperrt ohne Schwimmflügel!
Im realen Leben hättest du für so nen Spruch, alleine von mir(!) eine
gezimmert bekommen das es dir die Murmel abschraubt!
Hier ärgere ich mich das so ein Verhalten dazu führen wird das die
hilfreichen Vorschläge mal wieder untergehen!
Bitte melde dich an um einen Beitrag zu schreiben. Anmeldung ist kostenlos und dauert nur eine Minute.
Bestehender Account
Schon ein Account bei Google/GoogleMail? Keine Anmeldung erforderlich!
Mit Google-Account einloggen
Mit Google-Account einloggen
Noch kein Account? Hier anmelden.












