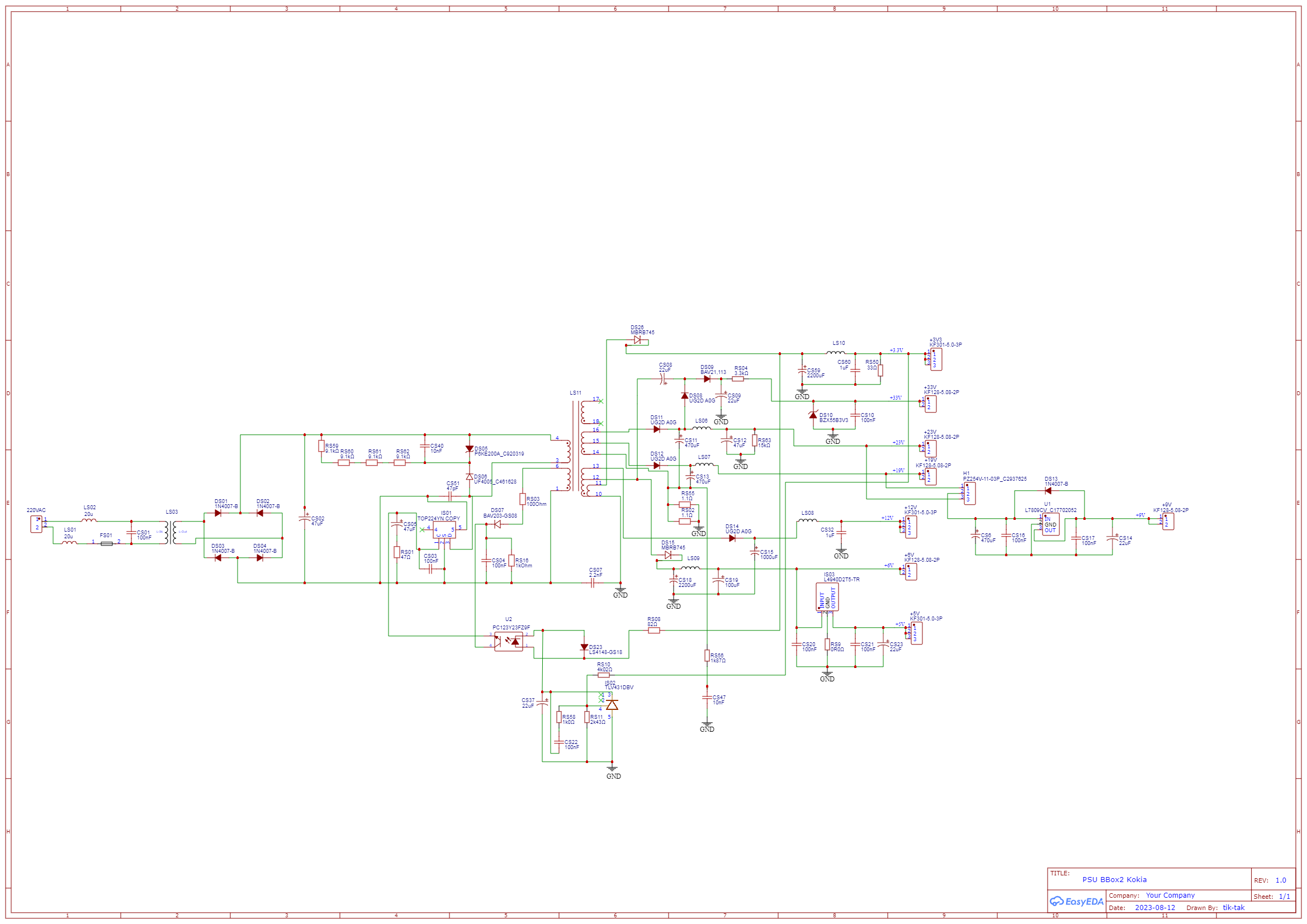
Hallo, Für meine Projekte brauche ich hin und wieder ein gutes Netzteil. Da ich noch einige Platinen der alten Dbox2 von Nokia übrig habe, habe ich den Schaltplan abgezeichnet und eine Platine davon angefertigt. Die Platinen werde ich demnächst bestellen und anschließend die Teile von der alten Platine ablöten und auf die neuen auflöten. Sobald es fertig ist, lade ich ein paar Fotos hoch. Als Ergebnis habe ich ein sehr gutes Netzteil. Netzteil liefert mir: +33V, +23V, +19V, +12V, +6V, +5V und +3,3V. Die +9VDC werde ich noch zufügen. Danke.
:
Bearbeitet durch User
Jük P. schrieb: > Was ist daran nicht schön? Es gibt keinen Überspannungsschutz, weil der beim TOP224 sowieso nicht möglich ist... > Bitte sonst eine Alternative anbieten! Du kannst ja Trafo und Sekundärseite verwenden, aber als Regler nimmt man eher einen mit externem MOSFET, und den dann mit höherer Spannungsfestigkeit. Und man baut wenigstens einen 275VAC Varistor ein.
Also vor 25 Jahren war nicht so wie jetzt und heute darf man es nicht mehr benutzen?))) Bei mir geht es um die kleinere Baustellen.)
:
Bearbeitet durch User
Jük P. schrieb: > Also vor 25 Jahren war nicht so wie jetzt und heute darf man es > nicht > mehr benutzen?))) Nenne es einfach nicht "sehr gutes Netzteil". > Bei mir geht es um die kleinere Baustellen.) ??
Für mich aber Top PSU! Gerade noch +9VDC hinzugefügt, werde noch optimieren und geht an die Bestellung!
:
Bearbeitet durch User
Jük P. schrieb: > Für mich aber Top PSU! Du bist ein ganz großer Experte! Kann man auch an deinem Layout sehen...
H. H. schrieb: > Nenne es einfach nicht "sehr gutes Netzteil". Das hat heutzutage System. 1&1 nennen ihr Mobilfunknetz ja auch ein "sehr gutes Netz" obwohl weniger als 10 Prozent der nutzbaren Masten eigene sind.
Mario M. schrieb: > H. H. schrieb: >> Nenne es einfach nicht "sehr gutes Netzteil". > > Das hat heutzutage System. 1&1 nennen ihr Mobilfunknetz ja auch ein > "sehr gutes Netz" obwohl weniger als 10 Prozent der nutzbaren Masten > eigene sind. Ein jeder Krämer lobt seine Ware.
Jük P. schrieb: > Als Ergebnis habe ich ein sehr gutes Netzteil. Nimm besser sowas hier: https://www.reichelt.de/de/de/shop/produkt/labornetzgeraet_0_-_30_v_0_-_5_a_stabilisiert_programmierbar-148150
Sowas habe ich schon. Ich brauche ein hochwertigen Netzteil mit mehreren Spannungen für meine Basteleien. Und aus dbox2 scheint mir zu gefallen.
:
Bearbeitet durch User
Moin, Du hast schon ein echtes Haendchen fuer komplette Schnapsideen, Hut ab. Dein Layout scheint mir sehr gut fuer Silvester geeignet zu sein. Nimm eine Laubsaege, saug' die Spaene ab, aber lass das Netzteil so, wie's Nokia gelayoutet hat. Oder nimm Netzteile von der Sagem-dbox2. Das waren separate PCBs iirc. Aber warum man sich so voellig ohne Not solche Kackbaustellen ans Bein bindet, ist mir voellig schleierhaft. scnr, WK
Georg M. schrieb: > Was ist LS03? Bevor man den Netzstecker in die Steckdose steckt, eine Gleichtaktdrossel. Danach ... ein Sicherungstester.
Uiii uiii uiiii ..... ein Hauch von Isolationsabständen der Leiterbahnen und Vias !! Warum macht man sowas absichtlich gegen jegliche techn. Regel?
Jük P. schrieb: > Wende dich an Nokia Bruder) Die haben ja keinen Murks gebaut, im Gegensatz zu dir.
Wenn fertig gebaut dann berichte ich auch Fotos kommen! Wichtig gut und billig!
Jük P. schrieb: > Wenn fertig gebaut dann berichte ich auch Fotos kommen! Bitte unbedingt mit einem Video vom ersten Einschalten. Jük P. schrieb: > Wichtig gut und billig! Zumindest letzteres ist Dir gelungen.
Und am Ende baut er das Netzteil nach allen aktuellen Regeln der Kunst nach und ihr schaut dumm aus der Wäsche, weil er euch alle verarscht hat!
Jens K. schrieb: > Und am Ende baut er das Netzteil nach allen aktuellen Regeln der Kunst > nach Gewiss. Er wird auch den Aufwand treiben, eigens ein Verarschungslayout und einen Verarschungsschaltplan zu malen.
Harald K. schrieb: > Gewiss. Er wird auch den Aufwand treiben, eigens ein Verarschungslayout > und einen Verarschungsschaltplan zu malen. Ich würde es machen :-)
Moin, Jens K. schrieb: > Ich würde es machen :-) Wenn du es koenntest... Aber so ein Netzteil, wo z.b. nicht alle Spannungen vernuenftig gegen Kurzschluss/Ueberstrom gesichert sind (Schon mal verstanden, was an der Erzeugung der 19V/23V Spannungen (aus denen im Original dann die LNB-Versorgung gewonnen wird) anders ist?) will wohl niemand zum Experimentieren aufm Labortisch stehen haben... Gruss WK
Jük P. schrieb: > Für mich aber Top PSU! Klar ist das ein TOP Netzteil, genauer ein TOP224-Netzteil. TOP ist hier aber keineswegs mit "gut" oder gar "spitze" zu verwechseln. So einen Deckelsprenger, getriggert von der kleinsten Überspannung, baut doch kein Entwickler freiwillig ein, wenn er nicht durch BWLer dazu gezwungen wird. Oder er arbeitet aktiv am Thema "geplante Obsoleszenz". > Gerade noch +9VDC hinzugefügt, werde noch optimieren und geht an die > Bestellung! GEIL: Mit schwebender Masse, so wird das nix. Solange die stromkompensierte Drossel im Eingang des Netzteils als Trafo geschaltet ist, schützt sie auch den TOP und das unterirdisch schlechte Primärseiten-Layout effektiv vor Spannung und damit implizit auch vor Überspannung. Ich denke daher immer mehr, daß das kein reales Projekt ist, sondern eine einzige Provokation eines Trolls, der möglichst viel aufgeregtes Gegacker erzeugen will...
Jens K. schrieb: > Ich würde es machen :-) Wie einer meiner Kollegen sagt: Ein Leben im Konjunktiv hat mehr würde. Thorsten S. schrieb: > Ich denke daher immer mehr, daß das kein reales Projekt ist, sondern > eine einzige Provokation eines Trolls, der möglichst viel aufgeregtes > Gegacker erzeugen will... Ziemlich sicher nicht. Und tatsächlich, das Netzteil ist für die damalige Anwendung gut genug. Wurde in großen Stückzahlen gebaut und funktioniert. Was aber schlecht funktioniert ist jetzt dieses Netzteil für eine andere Anwendung zu verwenden. Bei schlechterem Layout.
Gustl B. schrieb: > Ziemlich sicher nicht. So viele Fehler suf einmal bekommt doch der blutigste Anfänger nicht unfreiwillig hin.
Moin, Gustl B. schrieb: > Und tatsächlich, das Netzteil ist für die damalige Anwendung gut genug. > Wurde in großen Stückzahlen gebaut und funktioniert. > Was aber schlecht funktioniert ist jetzt dieses Netzteil für eine andere > Anwendung zu verwenden. Bei schlechterem Layout. Da merkt man halt deutlich. dass Nokia vorher schon Gummistiefel und Fernseher gebaut hat. Im Gegensatz zum TO. Daher kannten die sich besser aus mit Isolierungen und hoeheren Spannungen. Gruss WK
Bitte melde dich an um einen Beitrag zu schreiben. Anmeldung ist kostenlos und dauert nur eine Minute.
Bestehender Account
Schon ein Account bei Google/GoogleMail? Keine Anmeldung erforderlich!
Mit Google-Account einloggen
Mit Google-Account einloggen
Noch kein Account? Hier anmelden.




