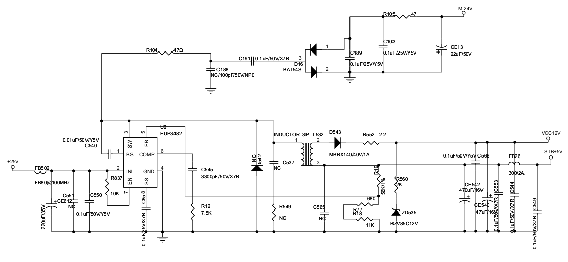
Leider lässt sich von ein- auf den anderen Tag unsere Sony Soundbar HT-CT260H nicht mehr einschalten, bleibt vollkommen tot. Egal ob Schalter oder wecken von FB, HDMI oder was auch immer. Da das Teil noch immer um 350€ kostet und auch gut klingt, Reparatur versucht. Hauptfehler war - so dachte ich zumindest - schnell gefunden, die Standby-Spannungen fehlen. Hauptnetzteil (2x 26,5V) arbeitet noch. Standby wird dahinter von einem Schaltregler EUP3482A auf 5V und 12V erzeugt. War nicht da, C's und D's drumrum in Ordnung, also zwei EUP3482A über ebay bestellt. Alternative wäre noch Amazon :-(. Reichelt, TME, Mouser o.ä. führen den nicht. Einen eingebaut und funktioniert auch nicht, keine Aktivität am Schaltausgang SW. Vom Labornetzteil 5V und 12V eingespeist, Stromverbrauch ist im Rahmen (15/450mA auf 5V bzw 0/85mA auf 12V). Den zweiten EUP frei fliegend nach Datenblatt-Application aufgebaut: der läuft da auch nur kurz an und schaltet wieder ohne Stromverbrauch ab. Als Last eine kleine Glühlampe verwendet (300mA). Kennt jemand so ein merkwürdiges Verhalten bei einem Schaltregler? Ist Schrott im Umlauf? Hab jetzt ein 10er-Pack bei Amazon bestellt, geht nicht kleiner. Habe aber nicht viel Hoffnung.
Wulf D. schrieb: > Den zweiten EUP frei fliegend nach Datenblatt-Application aufgebaut: der > läuft da auch nur kurz an und schaltet wieder ohne Stromverbrauch ab. > Als Last eine kleine Glühlampe verwendet (300mA). Bei den heutigen Schaltreglern ist es sehr fraglich ob Du die in einem frei fliegenden Aufbau vernünftig zum Laufen bekommst, vor allem unter Last. Ansonsten würde ich mal sämtliche beteiligten Dioden checken. Mmmh, tja und Halbleiter bei Amazon bestellen: No risk no fun!
:
Bearbeitet durch User
Bei Amazon sehe ich nur Fälschungen, EUP3482 und EUP3482A. Echte gibts bei LCSC.
Mark S. schrieb: > Bei den heutigen Schaltreglern ist es sehr fraglich ob Du die in einem > frei fliegenden Aufbau vernünftig zum Laufen bekommst, vor allem unter > Last. Das geht schon, Schaltung ist simpel. Dioden sind ok und auch unwichtig bei einem Synchronregler. H. H. schrieb: > Bei Amazon sehe ich nur Fälschungen, EUP3482 und EUP3482A. Wie erkennst du die? Nehme an, die bei Ebay sind auch nur Müll. > > Echte gibts bei LCSC. Die bringe ich nur mit den PCB in Verbindung. Dann werde ich da auch mal eine Bestellung absetzen.
Werde die Chips von allen drei Quellen testen. Im Bild unten der originale, defekte. Darüber einer von den eBay-Chips, der nur für Sekunden arbeiten mag. Auf Amazon und LCSC sind bestellt. Nochmal, welche Merkmale deuten auf Fälschungen bzw. Ausschuss?
Wulf D. schrieb: > Werde die Chips von allen drei Quellen testen. Im Bild unten der > originale, defekte. Darüber einer von den eBay-Chips, der nur für > Sekunden arbeiten mag. Ich halte beide für Fälschungen, Gehäusemerkmale und auch das Marking passen nicht.
Danke. Update kommt, wenn die anderen Teile eingetroffen und getestet sind.
Die Soundbar läuft wieder. Habe 10x EUP3482A von LCSC bezogen, funktioniert. Aber auch die Amazon-Lieferung ist ok, Chip in Applikationsschaltung geprüft. Wundert mich nicht, sowohl Gurt als auch die transparente ESD-Tüte sehen exakt nach LCSC aus: nur der Aufkleber ist anders. Die Fake-Bauteile auf eBay sind ein Ärgernis. Habe den Verkäufer auf die fehlerhaften Teile hingewiesen, aber der zeigt sich völlig uneinsichtig.
Bitte melde dich an um einen Beitrag zu schreiben. Anmeldung ist kostenlos und dauert nur eine Minute.
Bestehender Account
Schon ein Account bei Google/GoogleMail? Keine Anmeldung erforderlich!
Mit Google-Account einloggen
Mit Google-Account einloggen
Noch kein Account? Hier anmelden.



