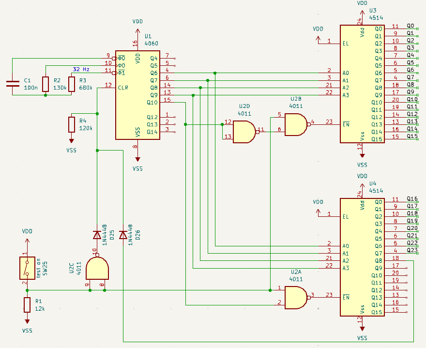
Hallo Ich bitte um Beurteilung einer Testanordnung für ein übergeordnetes System. Nach dem Schließen des Schalters im Zentrum, sollen die Ausgänge Q0 bis Q23 nacheinander für je eine Sekunde High werden. Diese steuern dann kleine N-Kanal MOSFETS 2N7000, aber das ist nebensächlich. Funktioniert die Logik, so dass das System jeweils mit Q0 startet? Stimmt der ein Sekunden Takt? Werden alle Ausgänge Low wenn der Schalter offen ist? Ja der CD4514 ist exotisch, aber vorhanden und für einmalige Anwendung gut.
Maximilian schrieb: > Ich bitte um Beurteilung einer Testanordnung für ein übergeordnetes > System. Wer Digital-Schaltungen ohne Abblock-Kondensatoren aufbaut, nachmacht oder verfälscht, insbesondere bei existierenden Schaltungen die Abblock-Kondensatoren weglässt oder falsch verschaltet oder selbst solche Schaltungen entwirft, in Verkehr bringt und/oder aufbaut ohne Abblock-Kondensatoren nach Hersteller- Empfehlungen zu verwenden, wird mit Zugangs-Ausschluss vom Mikrokontroller-Forum nicht unter zwei Jahren bestraft.
Mario M. schrieb: > Die Reset-Logik von U1 funktioniert nicht so wie gewünscht. ACK, der CLR Eingang des 4060 ist active high.
Zu den bisherigen Einwänden. So lange der Aktivierungsschalter offen ist, liegt Low am Und-Gatter U2D an und dieses gibt High zum CLR Eingang des CD4060. Sieht für mich richtig aus. Der Kondensator Beitrag ist wohl durch das erhöhte Aggressionspotential nach mRMA Schädigung verursacht. CMOS 4000 braucht nur einen Kondensator in Reichweite, der aber hier nicht dargestellt ist. Also mal Danke, aber gibt es hier auch Elektroniker?
Maximilian schrieb: > liegt Low am Und-Gatter U2D > an und dieses gibt High zum CLR Eingang des CD4060. Das 4011 ist ein NAND. Der Ausgang wird low (Schaltung rennt los) wenn beide Eingänge high sind. Ist also der Test Taster offen, ist schon dann der Ausgang high und das 4060 wird zurückgesetzt (Q8 ist auch low und das NAND bleibt high). Ausserdem, am Rande, der 4060 ist ein Ripple Counter und hat sehr kurze Spitzen an den Ausgängen während des Zählens, da die internen Flipflops hintereinander geschaltet sind und nicht synchron getaktet werden. Das kann störend sein. Hier allerdings ist die Taktfrequenz so niedrig, das es vermutlich nicht stört.
:
Bearbeitet durch User
Maximilian schrieb: > Der Kondensator Beitrag ist wohl durch das erhöhte Aggressionspotential > nach mRMA Schädigung verursacht. CMOS 4000 braucht nur einen Kondensator > in Reichweite, der aber hier nicht dargestellt ist. > > Also mal Danke, aber gibt es hier auch Elektroniker? Wenn du alles besser weißt, warum fragst du dann nach so simpler Logik? Und wer Schalter in Logikschaltungen nicht entprellt, sollte sich mal mit mRMA impfen lassen. Vielleicht hilft es ja auch da?
Maximilian schrieb: > So lange der Aktivierungsschalter offen ist, liegt Low am Und-Gatter U2D > an und dieses gibt High zum CLR Eingang des CD4060. Sieht für mich > richtig aus. Wenn der Aktivierungsschalter geschlossen ist, liegt immer noch high am Ausgang, weil es sich um ein NAND-Gatter handelt. Begegnen kannst du dieses Problem in dem du vor Pin 12 noch einen Inverter schaltest, damit du dafür nicht extra ein neues IC anbrechen musst (CD40106), könntest du auch fluxartig mit einem Transistor in Emitterschaltung und 2 Widerständen einen Inverter aufbauen und vor Pin 12 schalten. Parallel zu C1 solltest du noch einen weiteren 100 nF Kondensator schalten, um die Frequenz von 128 Hz auf 64 Hz zu reduzieren. Denn 64 Hz x 2 hoch -6 ergeben die gewünschten 1 Hz am Ausgang Q6. Wenn du statt des 4011 ein 4093 einsetzt, dann kannst du den Testschalter auch vernünftig mit einem Tiefpass entprellen und die Flanken müssen nicht mehr so steil sein, da es sich bei dem 4093 um einen NAND-Schmitt-Trigger handelt.
:
Bearbeitet durch User
Maximilian schrieb: > Der Kondensator Beitrag ist wohl durch das erhöhte Aggressionspotential > nach mRMA Schädigung verursacht. Du solltest dich mal mit CMOS beschäftigen. Die Push-Pull Ausgänge der Gatter sind nämlich während einer Flanke für kurze Zeit beide leitend und schliessen die Betriebsspannung kurz. Der Abblockkondensator an jedem Baustein fängt das auf. Übrigens ist immer noch ein Logikfehler drin. Beachte Q8 des zweiten 4514.
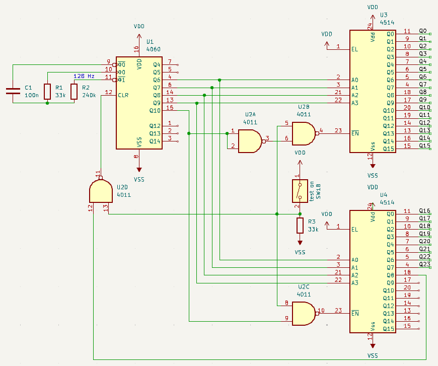
Danke für die zahlreiche Hilfe. Nun habe ich den Schaltplan folgendermaßen geändert: 1. Halbierte Frequenz durch doppelten Widerstandswert R1. Ich hatte mich bei den Flipflops verzählt, weil mein Gehirn bei Null begann. 2. Der CLR Eingang des 4060 wird jetzt durch zwei Dioden angesteuert. 3. Durch U2D wird eine Pegelnegierung ausgeführt. Eventuelle Spikes auf den Ausgängen durch die Teiler des 4060 oder den DIP-Schiebeschalter sind egal, weil die an den Ausgängen befindlichen N-Mosfets parallel zu entprellten Drucktasten hängen. Die Push-Pull Ausgänge der Gatter können nur wenige mA treiben und erzeugen dadurch kaum Störungen auf der Stromversorgung.
Jetzt hast Du einen Spannungsteiler gebaut, der den Reset-Eingang auf ca. 1/2 Vdd hält. Aber auch sonst wird die Schaltung nicht nach einem Durchlauf stoppen, solange der Schalter geschlossen bleibt.
Maximilian schrieb: > Die Push-Pull Ausgänge der Gatter können nur wenige mA treiben und > erzeugen dadurch kaum Störungen auf der Stromversorgung. Die Hoffnung stirbt zuletzt oder was? Das beschriebene Verhalten von CMOS hat nichts mit dem Ausgangsstrom zu tun und entsteht direkt auf dem Die des ICs. Also muss man auch so dicht wie möglich am IC den Abblockkondensator platzieren.
Mario M. schrieb: > Jetzt hast Du einen Spannungsteiler gebaut, der den Reset-Eingang auf > ca. 1/2 Vdd hält. Jetzt muß An den CLR vom 4060 den R3 nach GND, R4 entfällt und der Startschalter wird ein Taster als Öffner gegen Plus. Beim Tasten muß noch kurz der untere Decoder gesperrt werden, damit das High an dessen Q8 verschwindet. Matthias S. schrieb: > Also muss man auch so dicht wie möglich am IC den > Abblockkondensator platzieren. Abblockkondensatoren sind ein ebenso schönes Hobby wie die bösen Chinarelais. Der TO hat erheblich andere Probleme und braucht erstmal eine funktionierende Logik. Wenn diese dann undefiniert zählt, kommen die Kondensator-Rumreiter zu ihrem Ruhm. Das Gebilde ist relativ langsam, weshalb ich das enspannt sehe.
Das Argument des Spannungsteilers ist treffend. Zur Umgehung habe ich aber nicht die Widerstände verändert, sondern das Gatter U2D an anderer Stelle eingefügt. So gibt es keinen Spannungsteiler mehr. Die Schaltung soll übrigens permanent die Ausgänge durchtakten, so lange der Schalter geschlossen ist. Nochmals zu den Kondensatoren. Im letzten Jahr habe ich eine CMOS 4000 Schaltung mit 9 ICs gebaut, wovon zwei Zählbausteine waren, die mit 500 Hz und 435 Hz betrieben wurden. Abgesichert war die 12 V Versorgung mit 1 mal 100 nF. Mit einem 180 MHz Oszi habe ich mir die Spannungsschienen angesehen, da war kaum ein Zittern zu sehen. Das Modul wurde 4 mal gebaut und läuft seither täglich.
Durchaus möglich dass die Schaltung auch mit weniger Abblockung funktioniert. Seit den 80ern ist es einfach "good practice" an jeden CMOS-IC einen Abblocker anzubauen, was in den meisten Fällen überflüssig sein dürfte. So wie es aussieht haben aber selbst große Firmen mit ihren Erbsenzählern sich nicht die Mühe gemacht, die weg zu optimieren. Wozu auch? Und noch etwas - niedrige Taktfrequenzen sind in diesem Kontext kein Garant dafür das nicht doch irgendwelche Fehlfunktionen wie Mehrfachtriggerungen zustande kommen. Die Flankensteilheiten und spikes bleiben dieselben, sie treten nur weniger häufig auf.
:
Bearbeitet durch User
Maximilian schrieb: > Die Schaltung soll übrigens permanent die Ausgänge durchtakten, so lange > der Schalter geschlossen ist. Spätestens wenn Q8 von U4 auf high schaltet, stoppt der Oszillator. Das ist bereits nach einem Durchlauf der Fall. Der CD4514 hat leider keinen Resetanschluss den man dafür nutzen hätte können.
Maximilian schrieb: > Nochmals zu den Kondensatoren. Im letzten Jahr habe ich eine CMOS 4000 > Schaltung mit 9 ICs gebaut, wovon zwei Zählbausteine waren, die mit 500 > Hz und 435 Hz betrieben wurden. Abgesichert war die 12 V Versorgung mit > 1 mal 100 nF. Mit einem 180 MHz Oszi habe ich mir die Spannungsschienen > angesehen, da war kaum ein Zittern zu sehen. Das Modul wurde 4 mal > gebaut und läuft seither täglich. Bei den klassischen CMOS ist das noch rel. entspannt, da die nur Stromspikes im mA-Bereich verursachen, und die Flankenzeiten noch rel. lang. Viel mehr als paar 10mA werden die weichen CMOS nicht hinbekommen. Aber ob da nur paar Hz betrieben werden, ist eher nachrangig, denn es geht um die Schaltflanken, die die Spikes verursachen. Ob diese Strom-Spikes sich dann auch als Spannungsspikes auf der Versorgungsleitung bemerkbar machen, siehst Du mit einem Oszi nur, wenn man eine kleine Zeitbasis um oder <1µs einstellt, und den Trigger auf die vermeintlichen Spikes knapp ober-/unterhalb der Gleichspannung ansetzt. Wie gesagt, die klassischen 4000-CMOS sind da noch nicht so kritisch, aber wenn Du mal zu den schnelleren CMOS-Serien (oder auch TTL) übergehst, wo die Flanken kürzer und härter sind, dann sind die Betriebsspannungsleitungen keine ohmschen Leitungen mehr, sondern Induktivitäten. Man sieht dann ohne ausreichende Abblockung schönes Klingeln auf der Leitung ...
:
Bearbeitet durch User
Enrico E. schrieb: > Spätestens wenn Q8 von U4 auf high schaltet, stoppt der Oszillator. Ich hatte einen kleinen Denkfehler. Der Oszillator stoppt nicht wirklich. Die Ausgänge vom CD4060 gehen auf auf low und somit auch alle Ausgänge von den beiden CD4514, so dass der Oszillator dann sofort wieder automatisch für dem nächsten Durchlauf starten kann.
Enrico E. schrieb: > und somit auch alle > Ausgänge von den beiden CD4514 Naja, nicht ganz. Wenn der obere 4514 das tut, was er soll, müsste Q0 high werden. Nur /E auf high stellt alles auf low.
:
Bearbeitet durch User
Um zu zeigen, dass das Ganze nicht nur eine akademische Übung war, hier die Vorrauschau der Leiterplatte. Die Vorderseite enthält nur die Taster, den DIP-Switch und ein Voltmeter. Die Rückseite die Elektronik mit den Mosfets zur Simulierung der Taster. Die 12V kommen von Außen und hier sind nur eine Drossel und zwei Cs.
:
Bearbeitet durch User
Maximilian schrieb: > hier die Vorrauschau der Leiterplatte. Den Bestückungsaufdruck könnte man noch etwas größer machen, damit man die Schrift nicht mit der Lupe lesen muss. Platz dafür ist ja genug vorhanden. Warum sind die Taster alle so verstreut auf der Leiterplatte angeordnet? Die könnte man doch schön ordentlich in einer Reihe bzw. zwei Reihen platzieren. Die Leiterbahnen sind beim Hochladen irgendwie nicht mit rüber gekommen. Jedenfalls kann man keine erkennen.
Enrico E. schrieb: > Die Leiterbahnen sind beim Hochladen irgendwie nicht mit rüber gekommen. Bei der 3D-Vorschau ist das normal dass man die nicht sieht
Da ich nun die Schaltung auf einem Steckbrett realisiert habe und diese rein von der Logik funktioniert, möchte ich mich nochmals melden. Zunächst zur 3D-Vorschau ohne Leiterbahnen. Die fehlen, weil ich bislang nur Proben mit freeroute gemacht habe. Zur Sicherheit damit freeroute durch kommt. Inzwischen hat sich auch die Anordnung der Drucktasten nochmals geändert; zum x-ten Mal. Doch nun zum eigentlichen Punkt. Die Ausgänge sollen jeweils für eine Sekunde aktiv sein und ich hatte dafür eine Oszillatorfrequenz von 128 Hz berechnet. Einer eurer Beiträge korrigierte mich dann zu 64 Hz, dem mein Oszi jedoch widersprach und mich zu 32 Hz korrigierte. Erst bei 32 Hz entstehen die 1 Sekunden Impulse an den Ausgängen. Danke nochmals für die Hilfe.
:
Bearbeitet durch User
KI macht es möglich. Jetzt und nachträglich habe ich der Google KI die Frage gestellt: ich möchte eine CMOS schaltkreis cd4060 benutzen. welche oszillator frequenz ist notwendig damit der Ausgang Q6 aller einer Sekunde sein Potential ändert? Die Antwort in der Kurzfassung ist: Damit der Ausgang Q6 des CD4060 alle einer Sekunde sein Potential ändert, benötigen Sie eine Oszillatorfrequenz von 32 Hz.
Maximilian schrieb: > Damit der Ausgang Q6 des CD4060 alle einer Sekunde sein Potential > ändert, benötigen Sie eine Oszillatorfrequenz von 32 Hz. Also eine Sekunde lang high und in der nächsten Sekunde low usw. Das entspricht aber einer Ausgansfrequenz von nur 0,5 Hz und die LEDs werden dann nur alle 2 Sekunden in der Kette weiterhüpfen. Bei 1 Hz ist das Signal 0,5 Sekunden lang high und 0,5 Sekunden lang low. Dann erst hat das Signal eine ganze Periode absolviert und die LEDs ändern ihren Leuchtzustand einmal pro Sekunde.
Enrico E. schrieb: > Das > entspricht aber einer Ausgansfrequenz von nur 0,5 Hz und die LEDs werden > dann nur alle 2 Sekunden in der Kette weiterhüpfen. Schaltung nicht verstanden!
H. H. schrieb: > Schaltung nicht verstanden! Mathematik nicht verstanden! Soweit ich das überblicke, ändern sich die Signalzustände am Ausgang des CD4514 nicht nach jedem Flankenwechsel, sondern erst nach einer vollständigen Periode.
H. H. schrieb: > Du hast also gar nichts verstanden. Sag mal, hast du etwa die ganze Zeit vorm Rechner gesessen und nur darauf gewartet, dass jemand einen Kommentar schreibt, den du 2 Minuten später sofort wieder "kommentarlos" kommentieren musst? Ich muss jetzt allerdings zugeben, dass ich die Tabelle, ohne wirklich drauf zu schauen, einfach hochgeladen habe. Nach näherer Betrachtung, muss ich aber zugeben, dass doch nach jedem Flankenwechsel an A0 eine Zustandsänderung an den Ausgängen bewirkt wird. Also mein Fehler. 😬
:
Bearbeitet durch User
Enrico E. schrieb: > Ich muss jetzt allerdings zugeben, dass ich die Tabelle, ohne wirklich > drauf zu schauen, einfach hochgeladen habe. Ja, dort steht 4514 und nicht 4060.
Ein Königreich für einen ATMega. Der langweilt sich in dieser Schaltung zwar zu Tode, aber bestimmt hätte es eine KI geschafft, das Programm dafür zu schreiben... Aber wer hier mit mRNA-Bullshit anfängt, wie kommt's, daß man solchen Idioten hier überhaupt noch hilft? Ooops Tschuldigung, habe ich verlesen. Es war ja mRMA. Vielleicht wurde das defekte Gehirn des TE ja inzwischen ausgetauscht.
Bitte melde dich an um einen Beitrag zu schreiben. Anmeldung ist kostenlos und dauert nur eine Minute.
Bestehender Account
Schon ein Account bei Google/GoogleMail? Keine Anmeldung erforderlich!
Mit Google-Account einloggen
Mit Google-Account einloggen
Noch kein Account? Hier anmelden.







