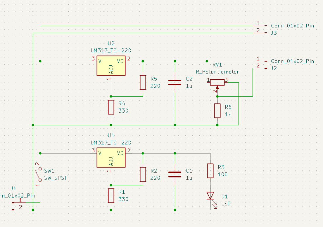
Hallo zusammen, ich habe aktuell ein Problem mit einer selbst entwickelten Platine und komme alleine nicht weiter. Vorweg: Ich bin absoluter Anfänger im Platinen- und Schaltungsdesign, also bitte ich um etwas Nachsicht. Anwendung: Ich möchte über die 12V-Steckdose im Auto eine 12V-Membranpumpe von KNF betreiben. Die Pumpe besitzt zusätzlich einen Steuereingang, der über eine Spannung von 0–3V geregelt wird: 0V: Pumpe aus, 3V: maximale Leistung Leider ist mir der genaue Pumpentyp unbekannt, und ich habe weder Datenblatt noch weitere technische Informationen. Ich betrachte die Pumpe daher als Blackbox. Schaltung / Konzept: Ich habe eine Platine entwickelt (Schaltplan füge ich im Beitrag an), die aus der 12V-Versorgung drei Pfade erzeugt: 1) 12V direkt zur Versorgung der Pumpe 2) 3V über LM317T zur Versorgung einer 3V-LED 3) 3V über zweiten LM317T, anschließend ein Potentiometer, um die Steuerspannung für die Pumpe zwischen ca. 0–3V einzustellen Die 12V für den Motor der Pumpe werden dabei nicht geregelt, sondern direkt durchgeschaltet. Problem: Nachdem ich die Pumpe angeschlossen und die Steuerspannung auf 3V eingestellt habe, läuft die Pumpe nur mit halber Leistung: gemessener Pumpenstrom: ca. 125 mA bei 12V, erwartet: ca. 250 mA bei 12V (maximale Leistung) Das Merkwürdige daran: Die gemessene Steuerspannung an den Pumpenkontakten beträgt stabil 3V, so wie vorgesehen. Wenn ich jedoch eine externe, separate 3V-Spannungsquelle für den Steuereingang verwende, läuft die Pumpe sofort korrekt mit voller Leistung (~250 mA). Was ich bereits geprüft habe: Stromaufnahme am Steuereingang der Pumpe: < 1 mA Ich halte es daher für unwahrscheinlich, dass der LM317 strommäßig überlastet ist. Vermutung: Ich vermute aktuell, dass das Problem damit zusammenhängt, dass Versorgung (12V) und Steuerspannung (3V) aus derselben Quelle stammen und Masse gemeinsam genutzt wird. Allerdings kann ich mir nicht schlüssig erklären, warum das in dieser Konstellation zu dem beschriebenen Verhalten führt. Frage: Hat jemand eine Idee, woran das liegen könnte oder schon einmal ein ähnliches Verhalten beobachtet? Gibt es bei solchen Pumpen oder bei der Erzeugung der Steuerspannung mit LM317 typische Stolperfallen, die ich übersehe? Vielen Dank im Voraus für jede Erklärung oder jeden Denkanstoß. Viele Grüße, Sebastian
:
Verschoben durch Moderator
Sebastian schrieb: > Ich vermute aktuell, dass das Problem damit zusammenhängt, dass > Versorgung (12V) und Steuerspannung (3V) aus derselben Quelle stammen > und Masse gemeinsam genutzt wird Schön wär's. Derzeit hat deine 3V Steuerspannung an einem Pin immer 3V, am anderen 0V bis 3V. Es scheint also eher ein Problem zu sein, dass sie NICHT auf gemeinsame 0V bezogen sind. Aber genaues weiss man nicht, da NATÜRLICH kein Datenblatt zur Pumpe vorliegt.
Was ist das für eine LED, die du mit konstanten 3V betreiben willst? Bitte zeige ihr Datenblatt oder benenne das Modell ganz genau. Hast du spezielle Spannungsregler, die ohne Kondensator am Eingang stabil funktionieren? Denn wenn nicht, ist deswegen mit wilden Schwingungen zu rechnen, die ein Multimeter nicht anzeigen kann. Sebastian schrieb: > Gibt es bei solchen Pumpen ... Stolperfalllen? welche ist "solche"?
:
Bearbeitet durch User
Michael B. schrieb: > Es scheint also eher ein Problem zu sein, dass sie NICHT auf gemeinsame > 0V bezogen sind. Ja, und die Schaltung des Potis ist grober Unfug. Der Ausgang des LM317 soll direkt zur Pumpe gehen und das Einstellpoti kommt parallel zu R4 in dessen Fuß. Den Wert muß er rechnen. Ich sage parallel , damit bei evtl. Poti-Aussetzern der Ausgang nicht auf volle Spannung aufreißt. Nemopuk schrieb: > Was ist das für eine LED, die du mit konstanten 3V betreiben willst? > Bitte zeige ihr Datenblatt oder benenne das Modell ganz genau. Mal wieder .., das ist eine total unwichtige Nebenbaustelle.
Laß das Gehampel und lass U1, C1, R1 und R2 weg und erhöhe R3 auf 1K (für 10 mA) R3 setzt 0,1W um. Das ist einfacher und ob du die Leistung in einem Linearregler oder in einem Vorwiderstand verheizt, ist Rille. Es ist eher so, das der Regler einen Ruhestrom in vergleichbarer Größe, wie die LED hat, sich also ansonsten dazu addiert.
> Was ist das für eine LED, die du mit konstanten 3V betreiben willst? Bei der LED handelt es sich um eine Standard 5mm LED mit Arbeitsspannung von 3 - 3.2V und Arbeitsstrom von ~20mA. Diese dient nur zur Anzeige, dass der Kippschalter umgelegt wurde (Pumpe also ready for use ist) und leuchtet auch wie gewünscht (ohne flackern). > Hast du spezielle Spannungsregler, die ohne Kondensator am Eingang > stabil funktionieren? Denn wenn nicht, ist deswegen mit wilden > Schwingungen zu rechnen, die ein Multimeter nicht anzeigen kann. Interessanter Punkt! Das Datenblatt zu dem Spannungsregler schicke ich mal mit. Tatsächlich war ich mir bei der genauen Beschaltung dieses Bauteils auch etwas unsicher, da es (siehe Datenblatt) ja verschiedene Beschaltungsmöglichkeiten gibt. Habe mich dann dazu entschlossen nur einen Kondensator ausgangsseitig zu verwenden, was wohl nun zu den Problemen führt :/ >> Gibt es bei solchen Pumpen ... Stolperfalllen? > welche ist "solche"? Damit meinte ich Pumpen mit separater Regelspannung. Aktuell versuche ich mehr über die verwendete Pumpe herauszufinden und schicke es hier rein, sobald ich etwas gefunden habe.
Guten Abend, ich arbeite sehr viel mit KNF Pumpen, FP 70 und anderen. Bei allen war/ist die Steuerspannung entweder 0-5V oder ein PWM Signal. Für die Steuerspannung reicht im übrigen ein kleines 10k Poti zwischen GND und 5V, da wird keine Last aufgenommen..
:
Bearbeitet durch User
Sebastian schrieb: > Bei der LED handelt es sich um eine Standard 5mm LED mit Arbeitsspannung > von 3 - 3.2V und Arbeitsstrom von ~20mA. Für 'ne einfache Einschaltkontrolle sind 20mA Overkill, und der LM317 natürlich auch. Vorwiderstand dürfte genug sein. Und für den ganzen Kram ein "Autoanpassungskreis", denn Autostrom ist 95% Dreck. Oder ist garantiert, das der Krempel nur läuft wenn der Wagen ausgeschaltet ist und nur der Akku das System versorgt? Das Poti für die Steuerspannung hätte ich zwischen 3V und Masse geschaltet, der Schleifer des Potis ist "Plus Ausgang" und Masse die gleiche wie überall. Dann bekommt die Pumpe auch 0-3V Steuerspannung und nicht irgendwas...
Wie schon geschrieben, 3V ist unüblich. Woher stammt die Information, dass die Pumpe mit 3V gesteuert werden kann? Nur An/Aus, oder auch proportional? Bitte mit einem Ohmmeter gegen den -12V Anschluss messen, ob zu den beiden Steuerpins eine Verbindung besteht. Es könnte auch ein Optokopplereingang sein. Wenn die Pumpe nur An/Aus geschaltet werden soll, reicht zur Erzeugung von 3V eine Zenerdiode nach Masse und ein 1k nach +12V. Oder die existierenden 3V vom anderen LM317 mitverwenden. Bitte Abmessungen und Bilder von Pumpe und Anschluss, vielleicht erkennt jemand den Typ.
:
Bearbeitet durch User
Wolf17 schrieb: > Wenn die Pumpe nur An/Aus geschaltet werden soll, reicht zur Erzeugung > von 3V eine Zenerdiode nach Masse und ein 1k nach +12V. Eine blaue, oder weiße LED und er hat Einschaltanzeige und Referenzspannung in Einem.
Sebastian schrieb: > Nachdem ich die Pumpe angeschlossen und die Steuerspannung auf 3V > eingestellt habe, läuft die Pumpe nur mit halber Leistung: Wenn ich mir die Steuerkennlinie einer FF 12 DCB-4 ansehe, die mit 0-5V drehzahlgesteuert wird, dann läuft die mit 3V nur mit etwa halber Drehzahl. https://knf.com/fileadmin/Global_files/Downloads/Product_OEM_Process/Datasheets/DB_FF12_DE_03_174546.pdf Wie schon vorgeschlagen, die LED mit Rv 1k direkt aus 12V betreiben und noch ein paar Dioden davorschalten, dann hat man die nötigen 5V. sw=GND rt=+12V ws=5V der Drehzahlausgang gn bleibt offen.
:
Bearbeitet durch User
Sebastian schrieb: > Bei der LED handelt es sich um eine Standard 5mm LED mit Arbeitsspannung > von 3 - 3.2V und Arbeitsstrom von ~20mA. Dann ist es besser, einfacher und billiger, einen simplen Vorwiderstand (an 12 V) auf weniger als 20 mA auszulegen. Lies diesen Artikel, da steht, warum das besser ist: http://www.stefanfrings.de/LED/
:
Bearbeitet durch User
Connector J2 ist falsch beschaltet: Pin 1 muss an Poti RV1 Pin 2 Pin 2 muss an GND = J1 Pin 2 (Kann auch genau umgekehrt herum sein-je nachdem wie die Steckerbelegung der Pumpe ist, aber ich würde es so erst einmal checken - Oder noch besser vorher ausmessen, welcher der beiden Steuerpins der Pumpe mit GND verbunden ist-dann weißt du vorher welche Variante richtig ist.) Der Rest zur LED (und U1 Unsinn) und Kondensator am Eingang wurde hier schon gesagt. Eine Schutzdiode in Reihe zum gesamten Schaltungseingang rettet im KFZ-Netz Schaltkreisleben. Und auch die anderen Schutzdioden rund um den LM317 sollten nicht fehlen. Und im Schaltplan sollte immer mindestens einmal das GND Symbol vorhanden sein!
Sebastian schrieb: > ein Problem mit einer selbst entwickelten Platine Du hast ein Problem mit einer analogen Schaltung, da kann die Platine nichts dafür --> Forum korrigiert > 3V über LM317T zur Versorgung einer 3V-LED LEDs werden **NICHT** mit (konstanter) Spannung betrieben, sondern sie brauchen einen (konstanten) Strom. Eine Uf stellt sich dann beim richtigen Strom in dem im Datenblatt angegebenen Bereich ein. Sebastian schrieb: > Bei der LED handelt es sich um eine Standard 5mm LED mit Arbeitsspannung > von 3 - 3.2V und Arbeitsstrom von ~20mA. > Diese dient nur zur Anzeige, dass der Kippschalter umgelegt wurde Warum nimmst du da nicht einfach einen simplen Vorwiderstand wie der Rest der Welt? Sebastian schrieb: > - 12V direkt zur Versorgung der Pumpe > - 3V über LM317T zur Versorgung einer 3V-LED > - ein Potentiometer, Steuerspannung ca. 0–3V Mein Vorschlag zur Lösung dieser Aufgaben:
1 | 12V --o--------------o----------------------. |
2 | | | | |
3 | - - | |
4 | | | R2 | | R1 2k7 | |
5 | | | 1k | | | |
6 | - - | |
7 | | | | |
8 | | LED1 - ____|____ |
9 | V -> | | P1 1k | | |
10 | - -> | |<------0..3V3---| Pumpe | |
11 | | - |_________| |
12 | | | | |
13 | GND --o--------------o----------------------' |
:
Bearbeitet durch Moderator
Lothar M. schrieb: > Mein Vorschlag zur Lösung dieser Aufgaben: > [ .. ] Da seine 12V nicht stabil sind (Kfz.) finde ich es schon OK, die Steuerspannung aus einem Spannungsregler zu holen. Das muß natürlich kein TO-220 sein und vor allen Dingen das Drehpoti sinnvoll geschaltet. Ob sich der Sebastian (controlling_dutchman) getrollt hat oder noch dabei ist?
Manfred P. schrieb: > Da seine 12V nicht stabil sind Mein Ansatz: 5V1 Z-Diode über das Poti und den R1 auf 1k verkleinern.
:
Bearbeitet durch Moderator
Hallo zusammen, großes Dankeschön erst einmal für die vielen Inputs, Verbesserungsvorschläge und Ideen! :) Einmal vorweg, mittlerweile konnte ich die genaue Bezeichnung der Pumpe ermitteln: NF30KT Flüssigkeits-Membranpumpe Datenblatt füge ich bei. > ich arbeite sehr viel mit KNF Pumpen, FP 70 und anderen. Bei allen > war/ist die Steuerspannung entweder 0-5V oder ein PWM Signal. Das war ein super Hinweis, im Datenblatt (jetzt erst verfügbar) sind ebenfalls 0-5V angegeben, da hatte ich zuvor schlicht auf die mündliche Information meines Vaters vertraut. :) Die ursprüngliche Idee, einen Spannungsregler einzusetzen, war dazu gedacht die Steuerspannung zu glätten. Diesen habe ich nun aber, wie vorgeschlagen, bei der LED durch einen Vorwiderstand ersetzt (das war rückblickend tatsächlich ein ziemlicher Overkill :D) und bei der Steuerspannung erst einmal durch den vorgeschlagenen Spannungsteiler. > 5V1 Z-Diode über das Poti und den R1 auf 1k verkleinern. Den Vorschlag mit der Z-Diode werde ich als nächsten Schritt ebenfalls noch ausprobieren. Zwei Beobachtungen sind dabei noch offen, die ich mir aktuell noch nicht ganz erklären kann: - Wenn ich eine externe 3V-Knopfzelle an den Steuereingang anschließe, erreicht die Pumpe bereits volle Leistung (obwohl diese laut Datenblatt eigentlich erst bei 5V zu erwarten wäre). - Der Stromkreis der Steuerspannung muss offenbar nicht geschlossen werden, d. h. ein expliziter Anschluss von GND ist nicht notwendig. Das erscheint mir zunächst unlogisch. Das wäre für mich nur erklärbar, wenn der Ground der Steuerspannung intern mit dem Ground der Versorgungsspannung verbunden wäre. Laut Messung mit dem Multimeter scheint das jedoch nicht der Fall zu sein. Grundsätzlich funktioniert die Ansteuerung der Pumpe jetzt jedoch wie gewünscht (zumindest im Testbetrieb am Labornetzteil). Der Test am Auto erfolgt noch und das Ergebnis reiche ich hier dann noch nach. Vielen Dank nochmal an Alle für die Unterstützung!
:
Bearbeitet durch User
Lothar M. schrieb: > 5V1 Z-Diode über das Poti und den R1 auf 1k verkleinern. Vllt. noch einen kleinen Elko zum Absieben von Spitzen parallel zur Z-Diode.
Wenn du diesen 4B Motor aus dem Datenblatt hast, der hat 4 Anschlüsse: rot = + schwarz = GND weiss = Vctrl-input grün = FG-output Da gibt es keinen "Ground der Steuerspannung". V-ctrl ist natürlich auf GND bezogen und FG-output ist ein Feedback-open-collector Ausgang, dessen Frequenz der Drehzahl des Motors entspricht.
Sebastian schrieb: > Der Stromkreis der Steuerspannung muss offenbar nicht geschlossen > werden, d. h. ein expliziter Anschluss von GND ist nicht notwendig. Wo schließt du denn dann die 3V-Batterie an? > d. h. ein expliziter Anschluss von GND ist nicht notwendig. Klar, der muss ja implizit angeschlossen sein, weil sich die Angabe der Steuerspannung auf ihn bezieht. Sebastian schrieb: > NF30_Datenblatt.pdf Wieder mal so ein richtiges "Mechanikerdatenblatt", wo zwar einmal eine "Vctrl" auftaucht, die dann aber kurz danach "Steuerspannung" genannt wird. Auch der "FG-output" und seine Funktion erscheint nicht weiter erwähnenswert. Zudem wäre eine sinnvolle Beispielbeschaltung dieser 4 Leitungen in der Praxis sehr hilfreich...
:
Bearbeitet durch Moderator
Bitte melde dich an um einen Beitrag zu schreiben. Anmeldung ist kostenlos und dauert nur eine Minute.
Bestehender Account
Schon ein Account bei Google/GoogleMail? Keine Anmeldung erforderlich!
Mit Google-Account einloggen
Mit Google-Account einloggen
Noch kein Account? Hier anmelden.

