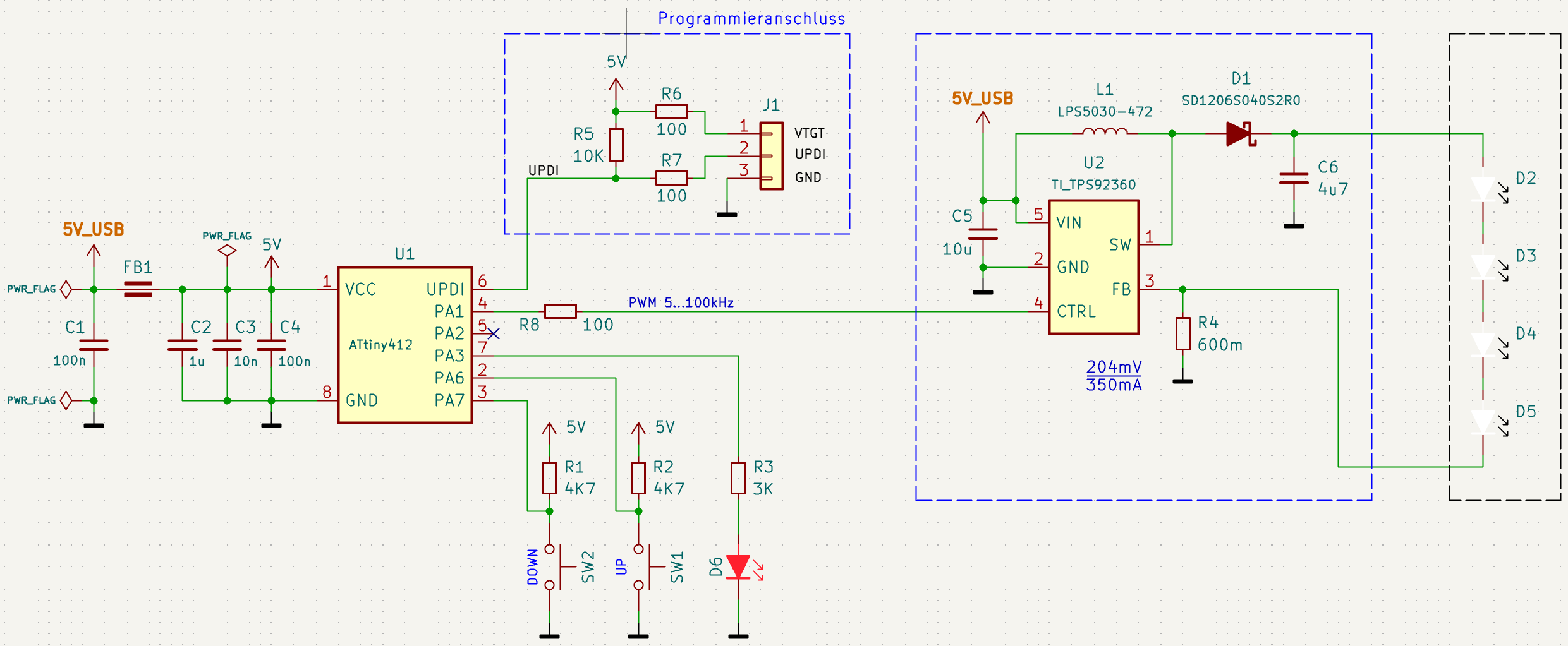
Hallo, eine Frage zu Constant-Current Boost Led Driver Schaltkreisen. Bspw. TI LM3410, TPS92360, TPS61169, Diodes AP5724, AP5725, AP5726 Werden alle gleich beschalten mit Spule und Diode etc. https://www.ti.com/product/de-de/LM3410 Meine Bauchschmerzen beziehen sich auf die Spule, die direkt an Vin hängt. Die Schaltung soll inkl. einem µC mit einem USB 5V Netzteil versorgt werden. Jetzt bin ich mir unsicher ob da nicht doch der µC gefährdet wird, durch vielleicht entstehende Induktionsspannungen bei Abschaltvorgängen? Ich möchte für eine kleine Beleuchtung paar helle Leds (350mA) in Reihe betreiben, die mittels 2 Taster am µC heller oder dunkler einstellbar sind. Bevor ich dafür Mosfets einzeln ansteuere, dachte ich mir kannst einen Konstantstromtreiber verwenden. So der Gedanke. Bleiben die 5V Versorgungsspannung im grünen Bereich trotz der Spule?
Veit D. schrieb: > Meine Bauchschmerzen beziehen sich auf die Spule, die direkt an Vin > hängt. Die Schaltung soll inkl. einem µC mit einem USB 5V Netzteil > versorgt werden. Jetzt bin ich mir unsicher ob da nicht doch der µC > gefährdet wird, durch vielleicht entstehende Induktionsspannungen bei > Abschaltvorgängen? Dafür ist doch der C auf der Eingangsseite, der sowas schlucken soll.
Der µC wird doch in den allermeisten Fällen nicht direkt von 5V gespeist, sondern Du hast da noch einen Spannungsregler auf z.B. 3.3V dahinter.
Jens G. schrieb: > Dafür ist doch der C auf der Eingangsseite, der sowas schlucken soll. Ist das ausreichend oder könnte man noch Sicherheitshalber eine Diode dazwischen setzen? Also zwischen Versorgung des µC und der Versorgung des Konstantstromtreibers. @ Gerd: Doch, wird alles mit 5V versorgt. Wobei ich den Takt des µC niedrig einstelle, womit er unempfindlich(er) gegenüber Schwankungen der Versorgungsspannung wird.
Veit D. schrieb: > Meine Bauchschmerzen beziehen sich auf die Spule, die direkt an Vin > hängt. Ströme in Spulen ändern sich nur 'langsam'. Abgesehen vom Ripple fließt ein ziemlich konstanter Strom durch die Spule. Die hohen Spannungsänderungen hast Du auf der anderen Seite der Spule. Hier solltest Du eine Kopplung zu anderen Schaltungsteilen vermeiden. Veit D. schrieb: > Ist das ausreichend oder könnte man noch Sicherheitshalber eine Diode > dazwischen setzen? Die Diode würde ich lassen. Die Spule sollte eine niederohmige Spannungsquelle sehen. Ist das nicht der Fall, bekommt man negative Spitzen auf der Versorgung. Also würde IN DEM FALL mehr Kapazität helfen. Achte auf Dein Layout! Gruß Jobst
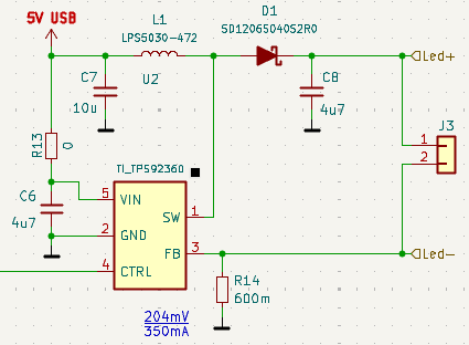
Hallo, ich hätte gern noch einen Tipp zur Auswahl der Spule und Schottky Diode. Bei der Spule bin ich mir sicher das eine Coilcraft LPS5030 mit 4,7µH von den Eigenschaften locker passt. 83mOhm, Irms 1,3A, Isat 1,9A, SFR 84MHz. https://www.coilcraft.com/de-de/products/power/shielded-inductors/ferrite-drum/lps/lps5030/ Die Schottkyauswahl macht mir Probleme, weil meistens keine Schaltfrequenz angegeben ist. Erst wieder bei größeren SMB Bauformen steht es dabei. Kann mir jemand eine Empfehlung geben? Led Strom max. 350mA. Die 4 Leds bekommen eine eigene Platine und werden mit Kabel und Stecker verbunden. Im Datenblatt Layout Bsp. gibt es einen 2. Eingangskondensator und einen Widerstand am VIN. Was hat es damit auf sich? Im Schaltplan gibt es diese nicht.
Veit D. schrieb: > Die Schottkyauswahl macht mir Probleme, weil meistens keine > Schaltfrequenz angegeben ist. Erst wieder bei größeren SMB Bauformen Weil die keine Sperrschichterholzeiten kennen. Die schalten daher, praktisch betrachtet, immer schnell genug. Und deren Sperrschicht-Kapazitäten stören üblicherweise nicht. > steht es dabei. Kann mir jemand eine Empfehlung geben? Led Strom max. > 350mA. Die 4 Leds bekommen eine eigene Platine und werden mit Kabel und > Stecker verbunden. Nimm irgendeine, die 1A oder bißchen mehr verträgt ... Veit D. schrieb: > Im Datenblatt Layout Bsp. gibt es einen 2. Eingangskondensator und einen > Widerstand am VIN. Was hat es damit auf sich? Im Schaltplan gibt es > diese nicht. Welches Datenblatt, welches Bild, ...? Man kann doch sicherlich genau spezifizieren, was genau Du da referenzierst. Aber ganz sicher ist das ein Filter gegen Störspannungen/-ströme (EMV).
:
Bearbeitet durch User
Veit D. schrieb: > Was hat es damit auf sich? Es handelt sich um ein R-C Filter für die Versorgung des ICs. Es sieht tatsächlich danach aus, dass dies nicht weiter beschrieben ist. Auch nicht in dem kurzen Kapitel 9. Du kannst es in Deinem Layout ja vorsehen und den Widerstand erstmal mit 0Ω bestücken. Veit D. schrieb: > Coilcraft LPS5030 mit 4,7µH Ist ok. Gruß Jobst
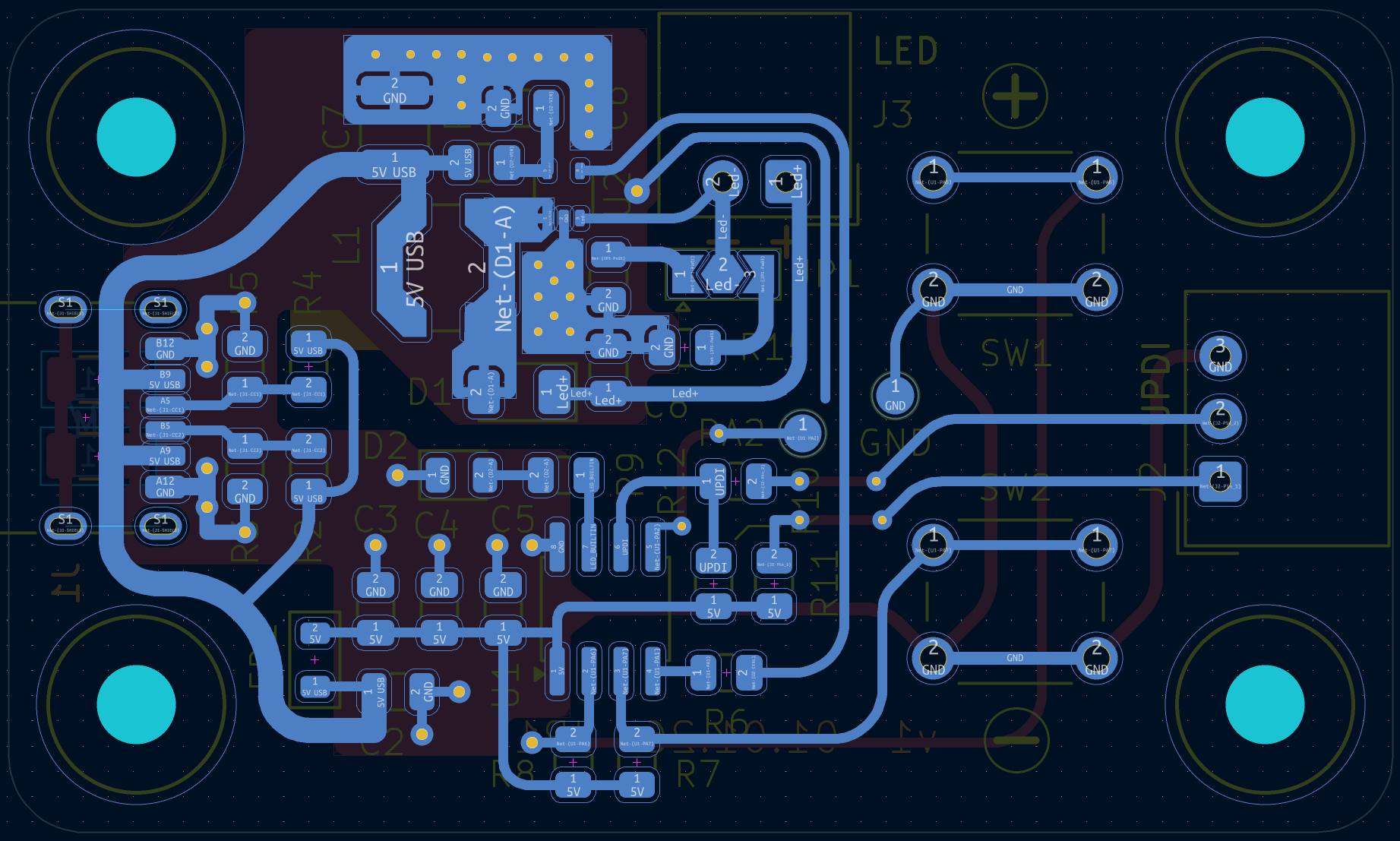
Hallo, habe mich rangesetzt. Erst ohne 2. Eingangskondensator (A), dann nochmal mit 2. Eingangskondensator + R (B). Ich würde nun zu Variante B tendieren. Wäre B so okay? Je nach dem wie das PWM Signal und 5V Anschluss an C88 Pin 1 zugeführt wird, könnte ich noch das Massepolygon von C5 + C88 nach unten ziehen. Von welcher Größenordnung für R würde man reden, wenn es nicht 0 Ohm sein sollen? mOhm oder einstelliger Ohmwert? Eigentlich wünscht man sich ja keinen Widerstand in der Zuleitung. Der Fehler im 3D PCB im oberen Layout, L1 nicht an C5 angeschlossen, rührt daher, weil durch das Einfügen von C88 + R88 sich Signalnamen geändert haben. Dessen 2D Layout ist vor den Änderungen für Variante B.
:
Bearbeitet durch User
Veit D. schrieb: > Wäre B so okay? Nun hast Du aber ein RC-Filter vor der Spule, nicht mehr vor dem IC. J3 fehlt im Layout. Veit D. schrieb: > Eigentlich wünscht man sich > ja keinen Widerstand in der Zuleitung. Stimmt. Warum die das da kommentarlos eingezeichnet haben wird unbeantwortet bleiben. Ich würde mir auch erst wieder Gedanken darum machen, wenn es wider erwarten Probleme geben sollte und so lange 0Ω einsetzen. Gruß Jobst
Hallo, wegen J3, dass ist erstmal nur das Layout für den TI TPS. Der Rest macht mir keine Kopfschmerzen. ;-) Dann habe ich den Layoutvorschlag falsch verstanden. Und ich war so stolz auf mein Layout. ;-) Wenn der RC an der Spule falsch ist, macht in Nachbetrachtung wirklich keinen Sinn, dann kann ich das RC auch gleich weglassen und nehme Variante A mit nur einem Eingangs C. Denn die Größenordnung vom "RC" Kondensator ist auch nirgends angegeben. Was ist in dem Fall besser? Polygon um + von Eingangs-C und TPS Vin und Spule, womit alles schön "im Kreis" verbunden ist. Oder ein klarer Strompfad von Eingangs-C zu TPS Vin und dann erst zur Spule? Frohe Weihnachten.
Hallo, lies mir keine Ruhe. Schaltplan und Layout ist korrigiert. Wobei sich am Layout nichts geändert hat, nur der VIN Einspeisepunkt hat sich nach C7 verlagert. Led- führe ich noch unten raus - ist mein kleinstes Problem. Jetzt kann ich alleine weitermachen. ;-) Danke Euch.
Hallo, Platine ist bestückt und es liegen keine 5V am USB-C an. Warum das? Ich verwende ein Handynetzteil mit USB-A Buchse und Kabel auf USB-C. Das Handy wird geladen. An meiner Leiterplatte liegen jedoch keine 5V an. Ich habe 2 verschiedene Ladenetzteile. Einmal eins welches nur 5V ausgeben kann und ein 40W was bis 10V ausgeben kann. Mit keinem von beiden liegen bei mir 5V an. Als ob die nicht wissen das sie 5V ausgeben sollen. Meine USB-C Bestückung ist für bis zu 900mA vorgesehen. Was habe ich falsch gemacht? Die USB-C Buchse eine 6 polige.
Hallo, ich hatte dann 5V am größeren C7 fremd eingespeist und mein Netzteil mit eingestellter 50mA Strombegrenzung sagte mir immer Kurzschluss. Nachdem ich nun alle relevanten Teile die im Strompfad liegen runtergelötet hatte, FB1, C2, R13, D1 und U2 und ich immer noch einen Kurzschluss hatte, blieb ja fast nur noch die USB Buchse selbst. Als die runter war, war der Kurzschluss weg, obwohl äußerlich am sichtbaren Teil der Pins nichts zusehen war. Wieder drauf gelötet Kurzschluss weg. Ich vermute es gab im nicht sichtbaren Bereich zwischen Shield und VBus Kontakt.
Hallo, ich kann nun endgültig Entwarnung für mich geben. Nachdem alle Bauteile wieder drauf sind, funktioniert die Schaltung erstmal wie gedacht/gewünscht. Egal ob fremd eingespeist oder USB Steckernetzteil. Die Leiterplatte hat nun etwas gelitten, aber ist ja der allererste Test mit so einem Teil von mir. Werde die Tage noch mit dem Oszi rangehen und paar Spannungen anschauen. Vielleicht kann jemand schon paar Aussagen zum Layout machen. Was man vielleicht am TPS Regler besser machen könnte. Was ich zum TPS schon sagen kann. Wenn die Summe der Led Uf kleiner VIN ist, dann funktioniert die Stromregelung nicht. Die schießt gnadenlos über das Limit hinaus. Hierbei kann nur die Strombegrenzung vom Netzteil eingreifen. Das sollte man wirklich beachten. Anmerkung: An der USB-C Buchse sind aktuell nur die zwei 5.1k auf den richtigen Pads bestückt. :-) Die 56K sind derzeit nicht bestückt.
:
Bearbeitet durch User
Veit D. schrieb: > Nachdem ich nun alle relevanten Teile die im Strompfad liegen runtergelötet > hatte, ... Veit D. schrieb: > Die Leiterplatte hat nun etwas gelitten, ... Um solche Rundumschläge bei der Suche nach Kurzschlüssen auf einer Leiterplatte zu vermeiden, hilft es, den Leiterbahnwiderstand messtechnisch zu nutzen. Je weiter weg der Kurzschluss von zwei Messpunkten ist, um so größer ist der Widerstand. Damit lässt sich bei systematischer Vorgehensweise der Ort eines Kurzschlusses auch auf einer voll bestückten Leiterplatte recht gut eingrenzen.
:
Bearbeitet durch User
Hallo, die Idee mit dem Leiterbahnwiderstand messen finde ich erstmal interessant und zu gleich schwierig, weil die Differenzen kaum messbar sind. Was mich allerdings mehr Gedanken erzeugen lässt ist, dass dabei auch die Kondensatoren in der Messung dabei wären. Damit kann man keinen Widerstand messen zwischen Vcc und Masse. Die erzeugen einen Dauerkurzschluss.
Hallo, ich habe mit Massefeder bestimmte Messpunkte gemessen. Ich denke für mich das ich erstmal keinen Störsender gebaut habe. ;-) Wäre nett wenn das jemand einschätzen würde.
Der Störsender versteckt sich in den Spikes. Versuch das mal mit der FFT im Oszi darzustellen. Startfrequenz: DC Stopfrequenz: 10 MHz bis 1 GHz Y-Verstärkung: so hoch wie möglich und Zeitachse (X) 100 ms (oder mehr) Ich könnte Dir auch ein paar Nahfeldsonden ausleihen.
Hallo, ich hoffe die Messung ist so i.O. Habe immer darauf geachtet das die Massefeder Kontakt hat. Was man nicht sieht ist, dass Scale auf 20dBV eingestellt. Mit "alles aus" meine ich es liegt keine Spannung an. Grundrauschen im Raum? Eingestellte PWM war 50% Duty. Dabei fließen ca. 90mA durch die Leds. Mit "Led" ist am + der Led-Leitung am Stecker gemeint, die am Kabel hängen. "C5" ist am µC.
Bei 10V/div wird man da nicht wirklich was sehen. Anbei mal ein Beispiel wie es bei mir in der Nähe vom Schaltregler aussieht. Als Probe hab ich so was ähnliches wie hier verwendet: https://www.ebay.de/itm/388222825759 Aber eine kleine Drahtöse am Tastkopf sollte es auch tun.
Hallo Rick, meintest du mit "Y-Verstärkung: so hoch wie möglich" mehr Volt pro Div oder feiner? Mehr wie 10V/Div kann ich nicht einstellen außer ich schalte den Tastkopf auf 10:1 um. Wirkt sich auch nur auf die gelbe Linie aus, was Standardmessung ist, also kein FFT. Das kann man hier sicherlich gut sehen. Beitrag "Re: VIN am Konstantstromtreiber?" Die violette FFT Linie kann ich nur mittels dBV Scale einstellen, womit nur bis runter auf 10dBV Sinn macht ohne aus dem Bildschirm rauszufliegen. Die 100ms habe dummerweise überlesen. Ich werde die Messung die Tage wiederholen. Ist deine gezeigte Messung gut oder schlecht? Bei dir blau ist der AC Ripple?
Hallo, deine Nahfeldsonden, welchen Anschluss haben diese? Wie bekommt man diese ans Oszi?
Veit D. schrieb: > meintest du mit "Y-Verstärkung: so hoch wie möglich" mehr Volt pro Div > oder feiner? mehr Verstärkung = weniger Volt/div Bei mir sind es 20 mV/div. Das geht aber nur, wenn Du nicht direkt an den Leitungen bist, wo mehr oder weniger DC drauf ist. > Mehr wie 10V/Div kann ich nicht einstellen außer ich > schalte den Tastkopf auf 10:1 um. Tastkopf auf 1:10 ist in den allermeisten Fällen eh die bessere Wahl. Mit 1:10 hat man mehr Bandbreite, weil der Messpunkt sonst die ganze Kabelkapazität (ca. 100 pF) sieht. Das funktioniert nur bei niederohmigen Signalen (das wäre hier sogar der Fall). Trotzdem: Den Tastkopf immer auf der 1:10-Stellung nutzen. > Ist deine gezeigte Messung gut oder schlecht? Das wüsste ich auch gern :) Ich denke die 80 mVss in der Luft über dem Schaltregler sind schon nicht so wirklich gut. > Bei dir blau ist der AC Ripple? Ja. > deine Nahfeldsonden, welchen Anschluss haben diese? SMA. Ich habe ein Adapterkabel auf BNC dazu. Damit kann man direkt ans Oszi. Vergleichbarer wird es, wenn man den Eingang vom Oszi auf 50 Ohm stellt oder einen entsprechenden Abschluss verwendet.
Hallo, ich messe direkt auf den Board. Habe den Tastkopf auf 1:10 eingestellt und 100ms Zeitbasis. Für mich als Laie sieht es gar nicht so schlecht aus - finde ich. C7 ist der Eingangskondensator vorm Led Treiber. L1 ist die Spule vom Treiber. Led ist am Stecker (+) der Ausgangspin zu den Leds. C5 ist letzte Eingangskondensator vorm ATtiny. 10 dBV Scale. 154mA sind 100% Laststrom. Zufällig sah ich das am Led+ Steckerpin mit 86mA Led-Strom der Ripple plötzlich reproduzierbar kleiner wird. Darunter und darüber wieder höher. Grob gesagt, wenn ich die Messungen mit 0mA und 154mA Led Strom vergleiche sehe ich Unterschiede ja, jedoch erstmal nichts was mich mit meiner Kenntnis beunruhigen würde. Wäre schön wenn es jemand bewerten würde. Rick, tappen wir beide im Dunkeln? Mir nützt ehrlich gesagt keine Nahfeldsonde, wenn ich nicht weiß wie ich das bewerten muss.
:
Bearbeitet durch User
Hallo, dann hatte ich noch eine Messreihe mit den hinterlegten Helligkeitsstufen gemacht. Ich hatte vor allen Messungen noch von 2 auf 3 weiße Leds gewechselt, weil mit nur 2 Leds diese bei "aus" geglimmt haben mit 70µA Led Strom. Vout war zu nah am "aus" mit 5V Ausgangsspannung. Im Diagramm sieht man den Eingangsstrom mit 5V zum Led Strom und wie Vout langsam mit ansteigt.
Veit D. schrieb: > Rick, tappen wir beide im Dunkeln? Ja, vielleicht :) > Mir nützt ehrlich gesagt keine > Nahfeldsonde, wenn ich nicht weiß wie ich das bewerten muss. Das verstehe ich. Auch wenn Du vermutlich nicht durch den EMV-Test musst, dürften die Grenzwerte von EN IEC 61000, CISPR und/oder FCC interessant sein. Nach FCC Class B (als Beispiel, siehe Bild) sind in 3 m Abstand von Deiner Schaltung bei 50 MHz Feldstärken von 100 µV/m (0,0001 V/m) zulässig. Im verlinkten Testreport [1] ist auch der Messaufbau dargestellt. Hier [2] gibt es einen ausführlichen Artikel, wie schnell man unbeabsichtigt Antennen baut und wie sich das auswirkt. Das gibt es auch noch als Webinar mit Live-Demo: "Fundamentals of EMI Tutorial: 3 Simple Pre-compliance Tests You Should Be Performing" [3]. Ich habe keine Ahnung, ob man das auch mit einer privaten eMail anschauen kann. Ich habe Dir mal was als PN geschickt. Wenn ich das richtig verstanden habe, können 50 mVpp die man mit der Nahfeldsonde sieht schon zu viel sein. [1] https://fcc.report/FCC-ID/2ADR3U905/2527274.pdf [2] https://www.signalintegrityjournal.com/articles/2320-emc-fundamentals-pre-compliance-testing-using-a-real-time-oscilloscope [3] https://www.teledynelecroy.com/events/
Hallo Rick, ja ne, EMV Test usw. muss ich nicht machen, außer der Nachbar klingelt irgendwann. :-) Ist aber dennoch interessant. Ich überlege ob ich ein neues Layout mache, denn mein erster Schaltplan bzw. Layout bevor der R 0Ohm ins Spiel kam war besser, denke ich. Der 10µF sitzt an der falschen Stelle. PN kam an. Danke.
Hallo, eine Kapazitätserhöhung von "Cin" brauchte Messtechnisch keine Wirkung. Ich mach ein neues Layout.
Hallo, wenn ich das neue Layout v2 mit dem Ersten v1 vergleiche und die Strompfade einzeichne, dann sieht das schon besser aus, 2 Bauteile fallen weg. Jetzt bin ich am überlegen, ob man nicht noch die 2 "Steuerleitungen" an Pin 3 und 4 kurz nach den IC Anschlüssen durchkontaktieren und auf den Bottom Layer legen sollte. Idee dahinter wäre, dass die 2 Masseflächen Polygone im Top Layer (blau) nicht getrennt sind und eine Einheit bilden könnten, ohne Durchkontaktierung. Die Verbindung zur Schaltungsmasse würde ich dann nur am Masse-Pad oben an C6 machen. Nur ob sich das überhaupt positiv bemerkbar macht ist die Frage? Oder ob die Massedurchkontaktierungen hier genauso effektiv sind?
Hallo, ich habe den Gedanken zu Ende gebracht (2c), um danach eine weitere Änderungen erkannt zu haben (2d). Wenn ich den Feedback R14 verlege, kann ich alles was mit dem Schaltreglerstrom zu tun hat noch enger zusammenschieben. Dementsprechend wird die Strompfadschleife noch etwas kleiner. Kommentare?
Bitte melde dich an um einen Beitrag zu schreiben. Anmeldung ist kostenlos und dauert nur eine Minute.
Bestehender Account
Schon ein Account bei Google/GoogleMail? Keine Anmeldung erforderlich!
Mit Google-Account einloggen
Mit Google-Account einloggen
Noch kein Account? Hier anmelden.


















































