Hallo, ich habe einen Harman Kardon AVR 460 geschenkt bekommen. Das Gerät lässt sich problemlos einschalten, alle Einstellungen funktionieren, jedoch kommt kein Ton. Ich habe mit einem Multimeter gemessen: Am Lautsprecherausgang liegt keine Spannung an, ebenso an den Pre-Out-Ausgängen. Daraufhin habe ich das Gerät geöffnet, um zu prüfen, ob eventuell eine Sicherung defekt ist oder ein Kabel locker sitzt. Ich habe dann endeckt dass ein IC durchgebrannt ist ein AMS1117-Festspannungsregler-Modul. ich habe dann mit einem Multimeter versucht zu messen. Dabei habe ich Folgendes gemessen: Pin 1 gegen Masse: 0 V Pin 2: 1,83 V Pin 3: 2,93 V Kann es sein, dass der Spannungsregler defekt ist? Oder woran könnte es sonst liegen, dass der Receiver keinen Ton ausgibt? Edit: Ich habe alle Anschlüsse ausprobiert: analog, HDMI und optisch. Bei analog ist ein Übersprechen vorhanden. Man hört ganz leise und sehr dünn etwas, etwa so, als würde jemand neben mir mit Kopfhörern Musik hören und ich das nur minimal mithöre. Die Lautstärke ist extrem gering. Die Mute-Taste hat keine Wirkung. Das leise Signal, das hörbar ist, wird durch Mute nicht unterdrückt.
:
Bearbeitet durch User
Es sieht jedoch verbrannt aus. Hast du vielleicht eine Idee, woran es liegen könnte, dass ich keinen Ton aus dem Receiver bekomme?
Sauer schrieb: > Es sieht jedoch verbrannt aus. Warum sollte der defekt sein, wenn er den korrekten Wert liefert? Den passenden Link hättest Du auch mitliefern können: https://elektrotanya.com/harman_kardon_avr_460_230_sm.pdf/download.html PDF Seite 131
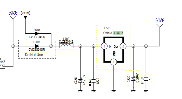
Sauer schrieb: > Dabei habe ich Folgendes gemessen: > > Pin 1 gegen Masse: 0 V > > Pin 2: 1,83 V > > Pin 3: 2,93 V > > Kann es sein, dass der Spannungsregler defekt ist? Wieso sollte ein 1,8V Spannungsregler defekt sein, wenn 1,8V heraus kommen? Aber wer weiß was alles kaputt gegangen ist, als die Platine auf dem Teppich lag. Sauer schrieb: > Man hört ganz leise und sehr > dünn etwas Wo/Wie? Über Lautsprecher? Gruß Jobst
Ralf X. schrieb: > Den passenden Link hättest Du auch mitliefern können: > > https://elektrotanya.com/harman_kardon_avr_460_230_sm.pdf/download.html Bei mir erscheint nur: "403 Forbidden nginx/1.25.4" Klicken die Relais an den vielen Lautsprecherausgängen? Werden die Endstufen warm? Läuft der Lüfter? So ein Gerät ist reichtlich kompliziert aufgebaut und für unerfahrene Reoparateure sehe ich da kaum eine Chance. Also ich würde mir mehr als oberflächliche Fehlersuche nicht zutrauen. mfg
:
Bearbeitet durch User
Schaue Dir unbedingt die Elkos vor und nach dem AMS1117 an. 1V8 hört sich wie die Betriebsspannung des DSP an. Ein ähnliches Problem hatte ich bereits 3 Jahre nach dem Kauf eines Pioneer VSX-821k, dass oft gar kein Ton aus dem Gerät kam. Nach etwas Suchen und Messen war dort auch die Versorgungsspannung vom DSP zu weich, weil die Feststoff-Elkos durch den Rippelstrom des DSP verheizt worden. Reparatur wie folgt: Die Cs auslöten und mit jeweils 2 Stück Low-ESR Elkos mit halber Kapazität, die parallel geschaltet sind, ersetzen. Ergebis: halber ESR durch Parallelschaltung, aber doppelte Fläche zur Wärmeabfuhr. Zusätzlich kam noch ein 4,7 uF Kerko parallel, um die Impedanz an der Stelle noch weiter zu senken. Läuft seit über 10 Jahren problemlos. Sämtliche Audio läuft bei den Surround-AVRs durch den DSP. Funktioniert der nicht, gibt es keinen Ton. Tipp: Probiere mal, ob der AVR einen "Direct", "PureDirect" Modus hat. Wenn ja, da wird die digitale Verarbeitung umgangen. Kommt dort Audio, dann liegt es am DSP bzw. dessen Versorgung. Der Ripple auf der Versorgung konnte man nur mit einem Oszilloskop sehen, am schnellen Multimeter nicht. Viele Grüße! Sven
Christian S. schrieb: > Ralf X. schrieb: >> Den passenden Link hättest Du auch mitliefern können: >> >> https://elektrotanya.com/harman_kardon_avr_460_230_sm.pdf/download.html > > Bei mir erscheint nur: > > "403 Forbidden > > nginx/1.25.4" elektrotanya mag keine Blocker, ggf. auch mehr. ABP musste ich auch erst freigeben, bevor ich den DL freigegeben bekam. edit: siehe auch https://nginx.org/
:
Bearbeitet durch User
Spannungsregler und die Elkos davor und dannach wurden ausgetauscht und es funktioniert wieder.
> Wieso sollte ein 1,8V Spannungsregler defekt sein, wenn 1,8V heraus > kommen? > > Aber wer weiß was alles kaputt gegangen ist, als die Platine auf dem > Teppich lag. > Das ist nicht so schlimm wie du denkst in solchen Geräten herrscht eine Fusselparty > Sauer schrieb: >> Man hört ganz leise und sehr >> dünn etwas > Gruß > Jobst Es funktioniert wieder.
Bitte melde dich an um einen Beitrag zu schreiben. Anmeldung ist kostenlos und dauert nur eine Minute.
Bestehender Account
Schon ein Account bei Google/GoogleMail? Keine Anmeldung erforderlich!
Mit Google-Account einloggen
Mit Google-Account einloggen
Noch kein Account? Hier anmelden.


