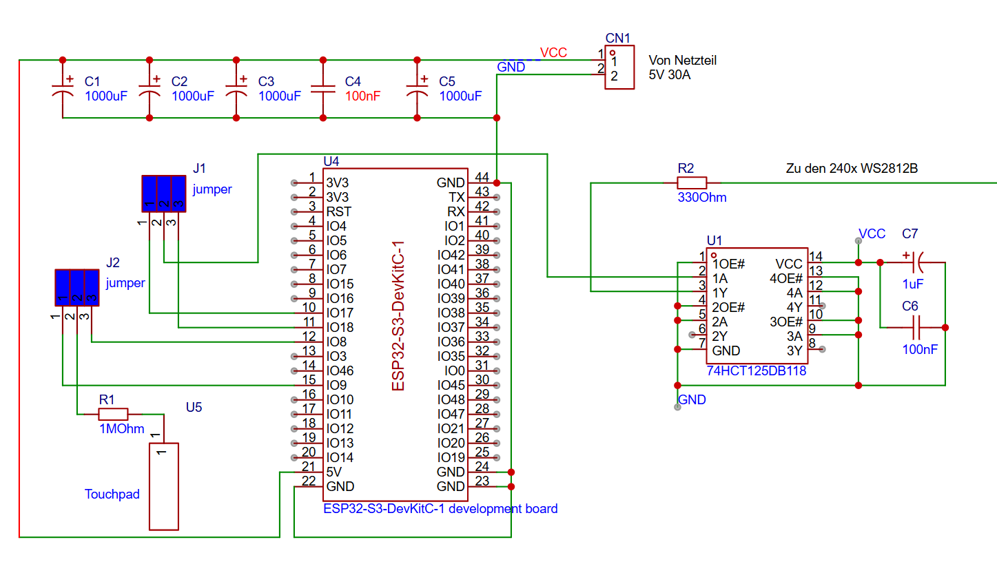
Hallo zusammen. Für einen Kollegen möchte ich ein Leuchtschild mit seinem Namen anfertigen. Dafür habe ich um die 240 adressierbare LEDs, WS2812B, entlang der Buchstaben angeordnet. Die Steuerung soll ein ESP32-Modul übernehmen, Interaktion damit über den Webserver oder alternativ die Touch-Funktion. Zum Hinweis: Die Jumper zum nachträglichen Wählen der GPIOs habe ich mir durch einige Fehler der Vergangenheit angewöhnt. ^^ Die Rückseite der Platine wollte ich als große Massefläche und die Vorderseite als VCC-Fläche gestalten, damit der Spannungsfall für die LEDs gering bleibt. Findet sich ein Denkfehler in meiner Schaltung?
Daniel O. schrieb: > Findet sich ein Denkfehler in meiner Schaltung? Warum muss die Versorgung der Leds überhaupt über die Platine geführt werden ? Ah...ok, du verwendest keinen Stripe. Alles einzelne Leds auf der Platine ?
:
Bearbeitet durch User
Dieter S. schrieb: > Daniel O. schrieb: >> Findet sich ein Denkfehler in meiner Schaltung? > > Warum muss die Versorgung der Leds überhaupt über die Platine geführt > werden ? Ich hoffe, ich verstehe die Frage richtig. Also es ist eine 40cm x 20cm-Platine und darauf befinden sich die LEDs aufgelötet. Daher sind auch die 5V mit auf der Platine geführt. Es ist kein separater LED-Stripe oder Ahnliches. Eher ein Leuchtschild. War das deine Frage?
Ja das war der Punkt. Hatte ich noch nachträglich angemerkt. Es fehlen aber noch Abblockkondensatoren an den Leds.
Dieter S. schrieb: > Es fehlen aber noch Abblockkondensatoren an den Leds. Kommt auf die Version der LEDs an. Bei der Letzten, V6, ist der integriert. PS: Ink. voller 3,3V Unterstützung, 2khz PWM und sagenhaften 270µs bis Reset :) http://world-semi.com/web/userfiles/productfile/WS2812B-2020-V6_V1.0_EN.pdf
:
Bearbeitet durch User
Sollte ich ältere Versionen (AliExpress) nutzen, die eigentlich einen Abblockkondensator bräuchten, sollte der nicht überflüssig werden, bei "Zuleitungen" in Form von großen Leiterbahnflächen?
Daniel O. schrieb: > Sollte ich ältere Versionen (AliExpress) nutzen, die eigentlich > einen Abblockkondensator bräuchten, sollte der nicht überflüssig werden, > bei "Zuleitungen" in Form von großen Leiterbahnflächen? Nein.
Daniel O. schrieb: > sollte der nicht überflüssig werden, Da liegen dann gleich mehrere Größenordnungen dazwischen.
Okay, dann werde ich die neuen V6 bestellen. Die Beschaltung des Pegelwandlers passt auch? Manche sagen, unbenutze Eingänge auf High, andere sagen auf Low legen.
Daniel O. schrieb: > Okay, dann werde ich die neuen V6 bestellen. Die Beschaltung des > Pegelwandlers passt auch? Manche sagen, unbenutze Eingänge auf High, > andere sagen auf Low legen. Wenn ich das Datenblatt richtig deute brauchst du bei den V6 keinen Pegelwandler, High-level input voltage VIH 0.55VDD, also ca. 2,8V bei 5V Versorgung der LEDs.
Daniel O. schrieb: > Okay, dann werde ich die neuen V6 bestellen. Die Beschaltung des > Pegelwandlers passt auch? Manche sagen, unbenutze Eingänge auf High, > andere sagen auf Low legen. Du nimmst einfach einen, der genau einen Kanal hat. Eine gute Universalempfehlung ist 74LVC1T45. Der hat zwei VCCs, für jede Seite einen, und jede Seite kann irgendwas zwischen 1.65V und 5.5V sein. Natürlich gehört an jeden VCC einmal 100n. fchk
Frank K. schrieb: > Du nimmst einfach einen, der genau einen Kanal hat. Traust du dem Datenblatt der LED-Controller nicht? Auch die V5 war schon 3.3V kompatibel. Da stand im DB: "High Voltage Input V_IH min 2.7V". Das sollte ein ESP bei vernünftiger 3.3V Versorgung doch sicher liefern, oder? Gürtel und Hosenträger ... Daniel O. schrieb: > Screenshot_2025-12-23_165744.png Die Kondensatorbank auf der 5V Schiene scheint etwas heftig. Der Strom soll doch vom Netzteil kommen. Die große Kapazität wäre VOR dem Spannungsregler sinnvoll, um die Welligkeit direkt hinter dem Gleichrichter so weit zu reduzieren, dass der Regler immer genug Luft hat. Am Ausgang sorgt die Kondensatorbank, je nach Art des Netzteils für heftigen Einschaltstrom und nur der ESP hat eine Möglichkeit, Welligkeit auszuregeln. Erfordert und verträgt das Netzteil eine derart hohe kapazitive Last? Für wen ist der einsame 100nF Kondensator (C4)? Abblockkondensatoren gehören DIREKT an den Verbraucher. Ihre Aufgabe ist es, das dI/dt auf der Versorgungsleitung klein zu halten, d.h. schnelle Schwankungen in der Stromaufnahme des Verbrauchers von der Versorgungsleitung fern zu halten und dadurch Induktionsspannungen klein zu halten, die zu einer instabilen Spannung führen würden.
:
Bearbeitet durch User
Rainer W. schrieb: > Für wen ist der einsame 100nF Kondensator (C4)? > Abblockkondensatoren gehören DIREKT an den Verbraucher. Das so zu Zeichnen ist Standard und mM. ein guter Stil.
Teo D. schrieb: > Das so zu Zeichnen ist Standard und mM. ein guter Stil. Das beantwortet nicht die Frage und guter Stil ist es in so einer Schaltung mit unterschiedlichen Anforderung ganz bestimmt nicht, spätestens wenn da ein Layouter dran sitzt, der den dann blind irgendwo zwischen die Elkos packt - ja, so etwas ist nicht aus der Luft gegriffen. Der ESP besitzt eigene auf dem Modul, bei 74HCT125 ist er direkt bei U1 eingezeichnet (überflüssigerweise sogar zwei [1], C6 und C7) und 240 WS2812B wirst du mit einem einzigen wohl kaum sinnvoll abdecken können. [1] https://youtu.be/y4REmZlE7Jg?t=1556
Nur so als Idee: Fastled, Wled & Co verwenden auf dem ESP32 (S3) die I2S-Hardware, um den Bitstream für die WS2812 zu erzeugen, mit DMA. Die I2S-Hardware kann das auf mehreren Pins gleichzeitig, d.H. du kannst mehrere Stränge (unabhängig voneinander) gleichzeitig befeuern, d.H. "mehr FPS". je nachdem was der gewünschte Effekt nachher sein soll, würde ich den LED-Strang zwei- oder vierteilen (dann kannst du auch alle Gatter im 74125 verwenden), und mir mal anschauen, welche GPIOs sich zum Hardware/DMA-unterstützten Ansteuern eignen.
Εrnst B. schrieb: > Die I2S-Hardware kann das auf mehreren Pins gleichzeitig, d.H. du kannst > mehrere Stränge (unabhängig voneinander) gleichzeitig befeuern, d.H. > "mehr FPS". Wozu, bei nur 240 LEDs? Da schafft man mit einem Strang schon deutlich über 120Hz Framerate.
Bitte melde dich an um einen Beitrag zu schreiben. Anmeldung ist kostenlos und dauert nur eine Minute.
Bestehender Account
Schon ein Account bei Google/GoogleMail? Keine Anmeldung erforderlich!
Mit Google-Account einloggen
Mit Google-Account einloggen
Noch kein Account? Hier anmelden.


