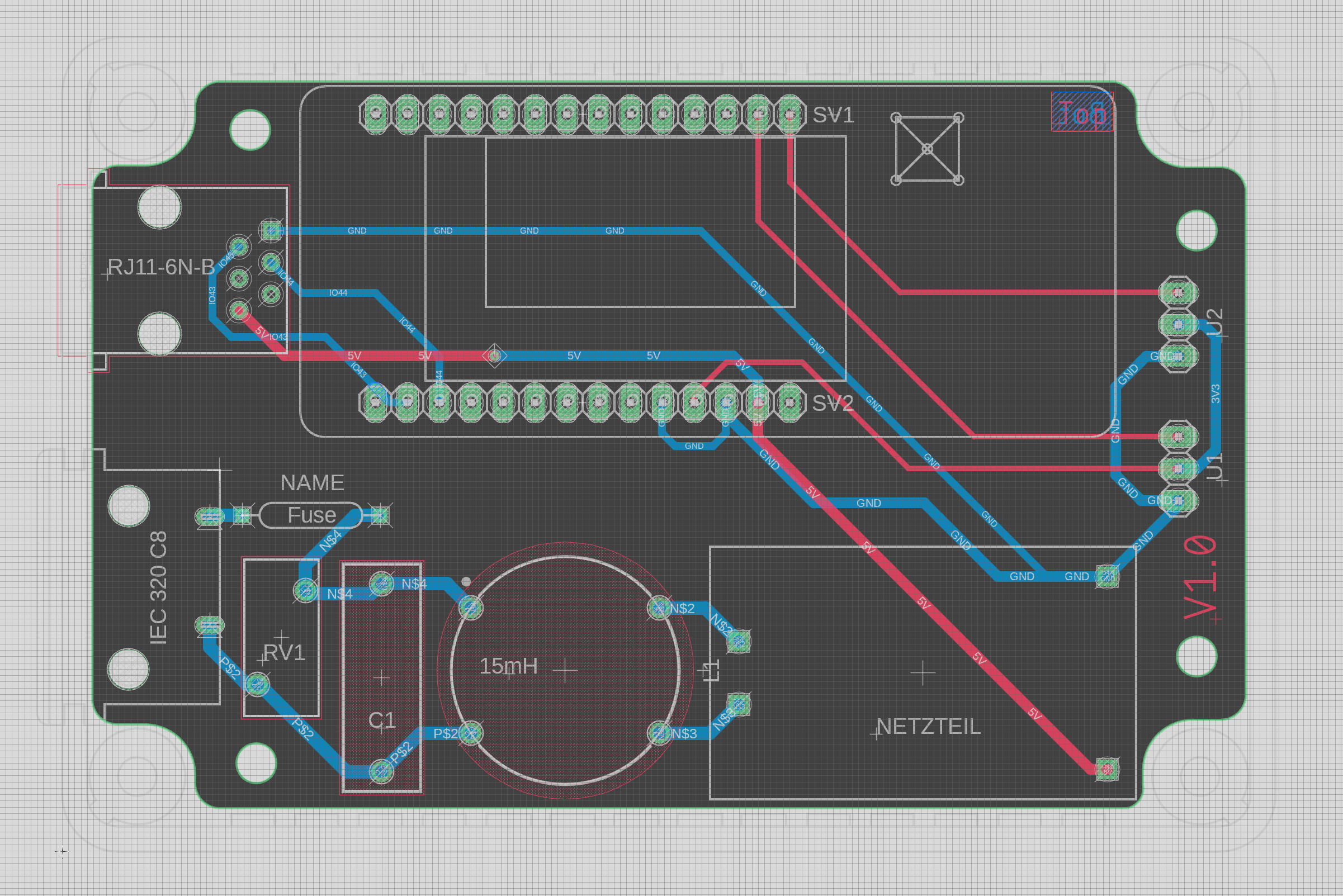
Hallo. Ich versuche gerade eine kleine Platine für einen ESP32 zu machen. Es soll mit 230V Betrieben werden. Ich hab noch nie eine 230V Platine gemacht, bräuchte deswegen Hilfe. Ich hab zur Stromversorgung ein Hi-Link HLK-PM01 5V 3W Netzteil auf die Platine gepackt damit das im Dauerbetrieb laufen kann. Was ich mich Frage: Passt das so mit dem "Langloch" das ich gemacht habe um die 230V Seite von den 5V / 3.3V zu trennen? Links unten kommt das Stromkabel rein. Rechts unten ist das Netzteil. Die Platine ist eigentlich recht simpel. Es sind nur 2 Buttons und eine RJ11 Buchse außer dem ESP. Platztechnisch musste ich es so platzieren wie es aussieht ;-) Also nochmals: Kann man das so machen / reicht der Gap so aus, oder kann man ihn sogar weglassen? Ach ja. Die Platine ist ca 80 x 65. Das Langloch hat ca. 2.5mm breite Danke für die Hilfe
:
Bearbeitet durch User
Die Fräsung kannst du dir sparen, die würde die Platine nur instabil machen. Die Kriechstrecken sind bei deiner Platine locker mehr als 4mm.
Klaus F. schrieb: > LASS DAS BLEIBEN. > > Steckernetzteile sind bereits erfunden. Nicht übertreiben!
So ganz ohne Schutz vor Spannungsspitzen wird das Netzteil nicht lange halten. Ich würde eine Sicherung mit ein paar zig Ohm und einen Varistor verwenden.
Nemopuk schrieb: > Ich würde eine Sicherung mit ein paar zig Ohm und einen Varistor > verwenden. Steht sogar so im Datenblatt. Dort wird auch noch eine Temperatursicherung empfohlen.
Benno B. schrieb: > Kann man das so machen / Nein. Die Platine bricht dir durch den langen Schlitz weg. Zudem stort der PM01 die direkt daneben liegende Antenne. Und jede kleine Netzstörung zerstört den PM01 da du keinen weiteren Schutz vorgesehen hast. : Meanwell IRM-05-5 (5V 1A etc.) brauchbar wohl für 230V für extra Schutz vor Überspannung, EMV, Einschaltstromstoss und Sicherung denn im Datenblatt stehen eingehaltene Normen ohne Zusatzbeschaltung Recom RAC03E erfüllt ohne Zusatzschaltung die Anfordengen an 230V~ Anschluss weil Sicherungswiderstand und Netzfilter eingebaut HiLink HLK-PM01 5V/0.6A HLK-PM03 3.3V HLK-PM09 9V HLK-PM12 12V HLK-PM24 24V https://www.hlktech.net/index.php?id=105 aber auch gefälschte über eBay http://lygte-info.dk/review/Power%20Mains%20to%205V%200.6A%20Hi-Link%20HLK-PM01%20UK.html (sollte mit Feinsicherung und VDR angesichert werden) Mornsun LD03-23BxxR2 https://www.mikrocontroller.net/attachment/496679/LD03-23BxxR2.pdf (erfordert merkwürdigen Vorwiderstand zur üblichen Sicherung und VDR und Elkos am Ausgang) Typical Application Circuit benötigt Eingangsschutz, Eingangsfilter und extra Ausgangselko.
1 | +--------+ |
2 | o---Sicherung---+-----+---+ +--|~ |--+--- + |
3 | | | SSSSS | | | |
4 | 230V~ VDR300V~ C ::::: |HLK-PM01| C 5V/0.6A |
5 | | | SSSSS | | | |
6 | o--TempSich98C--+-----+---+ +--|~ |--+--- - |
7 | +--------+ |
https://www.conrad.de/de/recom-rac03-05scr277-netzteilmodul-401800.html (1.3 Mio Stunden MTBF)
OK, Danke für die vielen Kommentare und Infos. Den Schlitz werde ich entfernen und auch mal in das Datenblatt des HLK-PM01 reinschauen. (Gebe zu das noch nicht gemacht zu haben; grober Fehler..) (Ich habe die alle Bauteile bereits vorliegen, will daher nicht ein anderes Netzteil verwenden) Melde mich wieder wenn ich die Änderungen gemacht habe.
Beitrag #7985328 wurde vom Autor gelöscht.
Ich habe nun die Ratschläge aus dem Datasheet ungesetzt. Sicherung 1A 250V Varistor 10D561K (Warum auch immer 560V) 0.1uF 275V AC Safety Capacitance EMI Spule mit 15mH Was meint ihr dazu? Vom Platz her ist es recht eng, aber ich kann/will die Größe der Platine nicht verändern
:
Bearbeitet durch User
Benno B. schrieb: > Ich habe nun die Ratschläge aus dem Datasheet ungesetzt. > > Sicherung 1A 250V > Varistor 10D561K (Warum auch immer 560V) > 0.1uF 275V AC Safety Capacitance > > EMI Spule mit 15mH > > Was meint ihr dazu? Vom Platz her ist es recht eng, aber ich kann/will > die Größe der Platine nicht verändern Moin, Überschlägig betrachtet, sieht das Layout sicherheitstechnisch definitiv verwendbar aus. Ob es 100% alle Anforderungen in kommerzieller Hinsicht betrifft kann ich aus kanadischer Sicht und Gepflogenheiten nicht beurteilen. Was die Eingangsschutz Komponenten betrifft, habe ich allerdings nichts überprüft. Ich nehme an, Deine Baugruppe kriegt ein Gehäuse verpasst, was Berührungsschutz ermöglicht. Ein Bekannter von mir baute übrigens ein sehr ähnliches Modul. Übrigens rate ich Dir die Pfosten Pins nicht mit U1/U2 zu benennen, weil es unüblich ist. Oft findet man "JP, CN, J, oder auch X". Was mich betrifft, hätte ich sie wahrscheinlich mit JP benannt, also JP1/2. Zum Schutz der ESP32 IO-Pins würde ich minimalen Schutz einbauen, wie z.B. Serienwiderstände zur Strombegrenzung und möglicherweise zusätzlichen ESD Schutz. Eingangs Pins mindestens 10K und TVS; auch ein C auf der ESP Seite als RC Filter. Ausgangs-Pins mit wenigstens 220 Ohm oder mehr versehen. Gerhard
Gerhard O. schrieb: > Ich nehme an, Deine Baugruppe kriegt ein > Gehäuse verpasst, was Berührungsschutz ermöglicht... ...wenn es ein Kunststoffgehäuse wird. Auf jeden Fall sollte man die Abstände zu den Befestigungsschrauben überprüfen. Den ganzen Stress spart man sich mit einem Steckernetzteil. Bonus: viel Platz auf der Platine. Und billiger wird's auch noch und wenn das kaputt geht, nimmt man einfach ein anderes.
Gerhard O. schrieb: > Zum Schutz der ESP32 IO-Pins würde ich minimalen Schutz einbauen, wie > z.B. Serienwiderstände zur Strombegrenzung und möglicherweise > zusätzlichen ESD Schutz. Eingangs Pins mindestens 10K und TVS; auch ein > C auf der ESP Seite als RC Filter. Ausgangs-Pins mit wenigstens 220 Ohm > oder mehr versehen. Eine Zwischenfrage. Ist das allgemein betrachtet, oder wegen der Nähe zum Netzstrom? Ich habe bemerkt, dass viele Platinen in der Nähe von auch kleinen DC Motoren Serienwiderstände an den Ausgängen haben. Wann benutze ich Serienwiderstände? Und wie stark? Und wann TVS Dioden? Gibt es im Wiki passende Artikel dazu?
Danke für die beiden Antworten. Ja, das Board bekommt ein Gehäuse. Die U1/2 Pins die an den ESP gehen sind nur von einem Touch-Button (https://de.aliexpress.com/item/1005006246380749.html) hoffe/denke nicht dass man da Strombegrenzung braucht. Werde die Pfosten Pins umbenennen in T1/T2. Die Pins vom RJ 11 sind TTL Level RX/TX Ja, ich weiß das externe Wandwarzen einfacher sind, aber ich hasse die Dinger...
Benno B. schrieb: > Ja, ich weiß das externe Wandwarzen einfacher sind, aber ich hasse die > Dinger... Nach der ersten Netzteilstörung z.B. wegen Überspannung, wirst Du feststellen, dass eine geprüfte Wandwarze schneller durch jede Putzfrau blitzschnell gewechselt werden kann im Gegensatz zu eingelöteten Transistoren usw. Das nennt man servicefreundlich.
Lu schrieb: > Nach der ersten Netzteilstörung z.B. wegen Überspannung, wirst Du > feststellen, dass eine geprüfte Wandwarze schneller durch jede Putzfrau > blitzschnell gewechselt werden kann. Es gibt keinen Grund zu der Annahme, dass sein integriertes Netzteil übermäßig empfindlich ist. > Das nennt man servicefreundlich. Ich nenne es Dummlall. Benno B. schrieb: > Ja, ich weiß das externe Wandwarzen einfacher sind, aber ich hasse die > Dinger...
Manfred P. schrieb: >> Das nennt man servicefreundlich. > Ich nenne es Dummlall. Wer mit einem Finger auf Andere zeigt, zeigt auch mit 3 Fingern auf sich. Wer schon mal zahlreiche Geräte wegen Netzproblemen getauscht hat, wird sich nicht Deiner Meinung anschließen und die restliche gesunde Schaltung mit wegwerfen.
Hallo, wie bauformb bereits schrieb, würde ich den unteren Anschluss von RV1 ein wenig weiter vom Befestigungsloch entfernen. Rein optisch hätte ich die oberen Anschlüsse von R1, C1 und L1 auf eine Linie gebracht. Und dann den rechten Anschluss von Fuse direkt senkrecht runter. Auch die unter Leiterbahn zwischen Stecker, C1, L1 könnte man noch a bissle schöner machen. Die zwei GND-Leiterbahnen vom Netzteil weg sehe sch... aus. Man braucht da nicht unbedingt sternförmige Verdrahtung. Und ich würde auf jeden Fall noch einen C an die Anschlüsse des ESP-Moduls kleben. ciao Marci
und warum keine Stütz / Abblock -kondensatoren? Die VCC und GND Leitungen könnten auch dicker sein.
Joachim B. schrieb: > und warum keine Stütz / Abblock -kondensatoren? Weil die schon auf dem ESP-Board sind!
Helmut -. schrieb: > Weil die schon auf dem ESP-Board sind! würde mir nicht reichen, aber wie du meinst
Keks F. schrieb: > Gerhard O. schrieb: >> Zum Schutz der ESP32 IO-Pins würde ich minimalen Schutz einbauen, wie >> z.B. Serienwiderstände zur Strombegrenzung und möglicherweise >> zusätzlichen ESD Schutz. Eingangs Pins mindestens 10K und TVS; auch ein >> C auf der ESP Seite als RC Filter. Ausgangs-Pins mit wenigstens 220 Ohm >> oder mehr versehen. > > Eine Zwischenfrage. Ist das allgemein betrachtet, oder wegen der Nähe > zum Netzstrom? Das erstere. Es ist nicht gut Io-Pins die "Welt" erleben zu lassen, weil externe Zuleitungen meist als Antennen für herumgeisterndeS EMP und andere Störsignale wirken. Das kann dann zu unerwarteten Reaktionen und Fehlerbildern führen. Deshalb ist es besser Eingänge nach Möglichkeit mir RC und und anderen Schutzmassnahmen zu versehen, um externe Störungen in ihrer Energie zu vermindern. Natürlich muß man bei High-Speed anders vorgehen und unnötige exponierte Verbindungen in geschütztem Umfeld zu belassen. > > Ich habe bemerkt, dass viele Platinen in der Nähe von auch kleinen DC > Motoren Serienwiderstände an den Ausgängen haben. Das ist möglich. Generell ist es auch bei Ausgängen vorteilhaft Serienwiderstände zu verwenden. Das hat einige subtile Vorteile: erstens begrenzen sie Fehlerstrom bei Kurzschluss nach Masse oder Vcc. Zweitens werden eingeleitete Störsignale auf Grund der niedrigen Pin Impedanz und Serienwiderstand im Serienwiderstand größtenteils absorbiert. Ferner helfen korrekt bemessene Serienwiderstände Signal Reflexionen bei schnellen Signalen (z.B. SPI) aufzufangen und verhelfen zu besserer Störsicherheit. Zusätzlich vermindern Serienwiderstände zusammen mit Aufbaukapazitäten der Schaltung unnötige schnelle Schaltflankenenergie was der EMC zugute kommt. (In diesen Zusammenhang sei erwähnt, daß einige moderne uC Registereinstellungsmöglichkeiten für IO-Pin Schaltflankensteilheit aufweisen und man tunlichst immer versucht die langsamste notwendige Flankengeschwindigkeit (Rise/fall time) einzustellen. Damit reduziert man von vornherein unnötige mögliche EMC Probleme bei vernünftigem Gesamtaufbau der Schaltung und LP. Man sieht, daß diese Massnahmen prophylaktische Wirkung haben und zusammen positiven Einfluss auf die Gesamtleistung des Aufbaus haben können. > > Wann benutze ich Serienwiderstände? Und wie stark? Und wann TVS Dioden? Das hängt von der Anwendung ab. Mindestens 100 Ohm bei generellen Ausgängen. 33 Ohm bei Takt und Datenverbindungen (SPI) um Reflexionen zu abzuschwächen. TVS Dioden müssen auch der Anwendung gemäss gewählt werden und sind ein eigenes großes Thema in sich selber. Es macht einen Unterschied ob man generelle Zuführungsleitungen hat oder z.B. USB o.ä. Datenleitungen wo Kapazität gegen Masse kritisch ist. Man muß da gezielt vorgehen. > > Gibt es im Wiki passende Artikel dazu? Weiß ich ohne Nachzuschauen nicht
:
Bearbeitet durch User
Joachim B. schrieb: > Helmut -. schrieb: >> Weil die schon auf dem ESP-Board sind! > > würde mir nicht reichen, aber wie du meinst Bauteile mit dem Attribut "nicht bestückt" sind (ebenfalls) bereits erfunden, sogar in unterschiedlichen Rastermaßen doppelt.
Benno B. schrieb: > ... > Ja, ich weiß das externe Wandwarzen einfacher sind, aber ich hasse die > Dinger... Nicht zu unrecht, denn mit einem externen Netzteil handelt man sich neue Probleme ein. Vor allem wenn handelsübliche Hohlstecker im Spiel sind.
warum werden viele Geräte mit externen Netzteilen betrieben? Man spart Kosten für Prüfungen von VDE und GS Zeichen
Th S. schrieb: > warum werden viele Geräte mit externen Netzteilen betrieben? Man spart > Kosten für Prüfungen von VDE und GS Zeichen Es ist auch nachhaltiger, denn so kann der Verbraucher dieses Verschleißteil austauschen. Richtig gute Netzteile halten "ewig", aber im unteren Preissegment ist das nicht gegeben.
:
Bearbeitet durch User
Lu schrieb: > Nach der ersten Netzteilstörung z.B. wegen Überspannung, wirst Du > feststellen, dass eine geprüfte Wandwarze schneller durch jede Putzfrau > blitzschnell gewechselt werden kann im Gegensatz zu eingelöteten > Transistoren usw. Das nennt man servicefreundlich. Komisch alle meine Geräte mit eingebautem Netzteil halten jahre- bzw. jahrzehntelang. Benno B. schrieb: > aber ich hasse die > Dinger... Ja das geht mir ähnlich, obwohl ich sie bei bestimmten trotzdem nutze. Mit den Dingern handelt man sich aber eben andere Nachteile ein. Manche der dort verwendeten Hohlstecker machen manchmal Probleme. Ebenso kommt es oft nicht gut, wenn man mal versehentlich die falsche Warze einsteckt, umindest dann wenn man beim Überspannungsschutz gespart hat. Bei Geräten die ausschließlich für Netzbetrieb gedacht sind, finde ich ein eingebautes Netzteil besser. Das ist aber Ansichtskarte und das kann jeder halten wie er mag.
Nemopuk schrieb: > dieses > Verschleißteil austauschen. Was verschleißt denn an so einem Netzteil? Oder besser was verschleißt dort schneller als beim Rest der Schaltung? Bei mir hält so ein Netzteil ewig, egal ob Wandwarze oder fest eingebaut. Bei den Wandwarzen hat sich bei mir mittlerweile eine erquickliche Anzahl angesammelt, weil es die dazugehörigen Gerät schon lange nicht mehr gibt, die haben den Geist meist viel eher als so ein Netzteil aufgegeben. Da stellt sich dann die Frage was nun das Verschleißteil ist.
Hans schrieb: > Was verschleißt denn an so einem Netzteil Moderne Schaltnetzteile zerploppen gern beim ersten Uberspannungsimpuls und haben ein begrenztes Leben dank überstrapazierter Elkos. Hans schrieb: > Komisch alle meine Geräte mit eingebautem Netzteil halten jahre- bzw. > jahrzehntelang. Jahre ist jetzt Gewährleistung, jahrzehnte ist nicht die Regel, nur alte Trafonetzteile waren so robust.
https://www.mikrocontroller.net/attachment/686264/3D.png Welche Art von Sicherung willst du verwenden? Glasrohrsicherung, mit Metallkappen und wenn ja, zum einlöten, oder im Halter? Bei der Version zum einlöten würde ich die berührungssicher in Schrumpfschlauch einschrumpfen, einem Sicherungshalter würde ich so eine Abdeckkappe aus Silikon oder PVC spendieren. Ich weiß, wovon ich rede, denn mein Kollege hat genau weil es so eine Abdeckkappe nicht gab, an einem Einschub eine gefeuert bekommen, weil er sich an der Nachbarkarte zu schaffen gemacht hat. Die unter Spannung stehende Karte war ein Gaswarner, der trotz abgeschaltetem Hauptschalter aus Sicherheitsgründen weiter versorgt wurde. Die Sicherung an die untere Boardkante zu verlegen, macht die Platine außerdem reparaturfreundlicher ;-)
Gerald B. schrieb: > an einem Einschub eine gefeuert bekommen, weil er > sich an der Nachbarkarte zu schaffen gemacht hat. Selber schuld, da hat er die Regeln der Elektrotechnik nicht beachtet! Netz freischalten und auch die Freischaltung überprüfen. Aka: Stecker des Gerätes ziehen. Aber der TO hat ja ein eigenes Gehäuse für seine Elektronik. Also ist m.M. eine extra Abdeckung oder Einschrumpfung der Sicherung so nötig wie ein Kropf.
Hallo Benno, was mir persönlich noch wichtig wäre: die Netzspannung führenden Bereiche sowohl auf top als auch auf bottom deutlich zu kennzeichnen/einzurahmen. Und entsprechende Gefahrsymbole anzubringen. ciao Marci
Helmut -. schrieb: > eine extra Abdeckung oder Einschrumpfung der Sicherung so nötig wie > ein Kropf Wozu sollte eine Extraabdeckung auch gut sein. Bei den meisten Geräten wird dies nicht gemacht. Wer ein solches Gerät öffnet sollte wissen was er tut, zudem prangt auf den meisten Gehäusen der Hinweis, die Geräte vor dem Öffnen vom Netz zu trennen.
Hans schrieb: > Helmut -. schrieb: >> eine extra Abdeckung oder Einschrumpfung der Sicherung so nötig wie >> ein Kropf > Wozu sollte eine Extraabdeckung auch gut sein. Bei den meisten Geräten > wird dies nicht gemacht. Wer ein solches Gerät öffnet sollte wissen was > er tut, zudem prangt auf den meisten Gehäusen der Hinweis, die Geräte > vor dem Öffnen vom Netz zu trennen. Moin, Ich war vor vielen Jahren auch mal jung und mußte mir im Labor erst die Hörner abstossen: Da ergab es sich, daß ich in der Firma (1980er) ein intern gebrauchtes Messgerät mit relativ großen Instrumentengehäuse und großer Einzel LP mit allem drum und drauf entwickelte. Mit Printrafo NT. Der Rest der Schaltung, voll mit 4000er CMOS und OPVs. Der NT Bereich war Primärseitig nicht berührungstechnisch abgedeckt. Wer braucht denn das schon, man weiß ja was man tut und ist immer schön vorsichtig - oder nicht? Aber ein gewisser gutbekannter, wachsamer Murphy ist ein guter Beobachter und treuer Freund des Technikers... Naja, wie es dann so kommen hat müssen. Während der ersten Inbetriebnahme und Justierung, Fehlersuche hingen auch einige Krokoklemmen herum. Murphy, berühmt wie er ist, hatte sogleich einen Ansatzpunkt für sich in Form der Krokos erkannt. Ihr wisst schon was nächst passieren musste: so eine ganz unschuldig auf der hochkant gestellten LP hängende Kroklemme fiel ab und fand unten ausgerechnet die heisse NT Phase (L) und groß gebumst hatte es, spontaner Rauch und Gestank, ich aufgesprungen und fast vom Stuhl gestürzt. Der Laborleiter meinte trocken, beim Gerhard gehts wieder mal laut zu. Als ich mich wieder gesammelt hatte, um mit hochrotem Gesicht daranging das Fazit zu machen, war, wie man sich vorstellen kann, der kollaterale Schaden beträchtig. Es hat fast alles aus Silizium erwischt. Die Moral von der Gschicht? Ich habe davon gelernt und führe Netzverdrahtung seitdem nach Möglichkeit berührungssicher(er) aus. Es ist nicht cool darauf aus Bequemlichkeit zu verzichten. Oder man nimmt externe NT. Aber damals waren die nicht so häufig und das Gerät brauchte verschiedene positive und negative Versorgungen. Auch bei 120V ist es nicht ungefährlich, wie die Geschichte zeigt. Gerhard
Gerhard O. schrieb: > Auch bei 120V ist es > nicht ungefährlich, wie die Geschichte zeigt. Umstellen auf 2x60V...
H. H. schrieb: > Gerhard O. schrieb: >> Auch bei 120V ist es >> nicht ungefährlich, wie die Geschichte zeigt. > > Umstellen auf 2x60V... Witzbold;-) Ich meinte eigentlich 120VAC/60Hz von der Steckdose.
:
Bearbeitet durch User
Bei Netzteilen, die einem hinterhergeworfen werden, ebenso wie PD Controllern, sehe ich zumindest für mich nicht mehr den Anreiz da zu fummeln. USB Netzteil kostet bei Ikea 4€?
Keks F. schrieb: > USB Netzteil kostet bei Ikea 4€ Dann verbrate Deine überflüssige Zeit bei Ikea anstatt hier herumzuspammen. Benno möchte ein internes Netzteil, akezptiere das einfach.
Gerhard O. schrieb: > H. H. schrieb: >> Gerhard O. schrieb: >>> Auch bei 120V ist es >>> nicht ungefährlich, wie die Geschichte zeigt. >> >> Umstellen auf 2x60V... > > Witzbold;-) > > Ich meinte eigentlich 120VAC/60Hz von der Steckdose. Ich auch.
Marci W. schrieb: > deutlich zu > kennzeichnen/einzurahmen. Und entsprechende Gefahrsymbole anzubringen. -3, wow, muss ja höllisch gefährlich sein, diese Ratschläge umzusetzen...
Hans schrieb: > der Hinweis, die Geräte > vor dem Öffnen vom Netz zu trennen. oder "no serviceable parts inside" ciao Marci
Gerhard O. schrieb: > Die Moral von der Gschicht? Ich habe davon gelernt und führe > Netzverdrahtung seitdem nach Möglichkeit berührungssicher(er) aus. Es > ist nicht cool darauf aus Bequemlichkeit zu verzichten. Oder man nimmt > externe NT. Aber damals waren die nicht so häufig und das Gerät brauchte > verschiedene positive und negative Versorgungen. Auch bei 120V ist es > nicht ungefährlich, wie die Geschichte zeigt. Es ist ja prinzipiell nicht falsch das berührungssicher zu machen, um eben so etwas wie von Dir beschrieben zu vermeiden. Andererseits 100% Sicherheit wird es niemals geben. Ich hatte während meines Berufslebens immer mit Großgeräten zu tun. Die Elektronik war meist in größeren Schaltschränken und da gab es immer Stellen wo man mit hohen Spannungen bzw. Netzspannung in Berührung kommen konnte. Klassisches Beispiel unser HBO Einschub. Der wurde mit (damals) 3x380V gespeist, erzeugte eine potente Gleichspannung mit 150V/max. 6,5A und dazu eine Hochspannung von etwas über 1kV zum Zünden der Lampe. Da mußte man schon aufpassen, wenn man da an den Innereien hantiert hat. Auch ansonsten gab es in den Schaltschränken jede Menge Stellen mit Netzspannung die nicht unbedingt berührungssicher waren. Schau Dir mal die Geräte der Unterhaltungselektronik von innen an. Da ist so eine Sicherung oftmals gar nicht oder nur mit einer lapprigen Plastik abgedeckt, die man ohne Mühe zu Seite biegen kann. Wenn man an der Unterseite der LP hantiert, dann ist da i.d.R auch nichts abgedeckt. Wenn der Hersteller gut ist dann steht dort maximal der Hinweis, daß mit Netzspannung zu rechnen ist. Der Berührungsschutz ist ist oftmals nur dann recht gut umgesetzt, wenn fertige Netzteile zum Einsatz kommen die ihrerseits komplett gekapselt sind.
Roland E. schrieb: > Nicht zu unrecht, denn mit einem externen Netzteil handelt man sich neue > Probleme ein. Es gibt hervorragende USB-Netzteile, auch welche, denen man mehr als 5V entlocken kann. Hohlstecker muss man nicht verwenden. Von Ikea beispielsweise (und ich meine diese Bezugsquelle durchaus ernst) gibt es die Sjöss-Reihe. Hier dürfte das kleinste Modell ausreichen, ein 20-Watt-Netzteil für 5 Euro, das die festen Spannungen 5, 9, 12 und 15 V liefern kann (ein entsprechendes "USB PD Decoy" vorausgesetzt). Leerlaufleistungsaufnahme ("Standby-Verbrauch") sind 0.02 Watt (also etwas unter 0.2 kWh/Jahr) Wirkungsgrad typisch 84 %, bei 10 % Last noch 80 % https://www.ikea.com/de/de/p/sjoess-ladegeraet-mit-1-usb-ausgang-20-w-60609740/ Wer mehr Leistung braucht, findet in der Reihe auch ein 65-Watt-Netzteil für 13 Euro. Diese Netzteile sind deutlich besser aufgebaut als der No-Name-Krempel, den man in dieser Preisklasse bei Amazon & Co. bekommt. Und nette USB-C-Kabel gibts bei Ikea auch.
:
Bearbeitet durch User
Mich würde interessieren, ob der TO das Board in Serie einsetzen will oder nur als Einzelstück. Für ein Einzelprojekt sind Kompromisse eher akzeptabel, bei mehreren Geräten würde ich deutlich konservativer planen. Auch die Frage nach Zulassung und Einsatzumgebung spielt dann plötzlich eine Rolle. Ohne das zu wissen, ist eine endgültige Bewertung schwierig.
Harald K. schrieb: > Und nette USB-C-Kabel gibts bei Ikea auch. Was sind denn nette USB-Kabel? Sagen die guten Tag? ;-)
Hans schrieb: > Harald K. schrieb: >> Und nette USB-C-Kabel gibts bei Ikea auch. > Was sind denn nette USB-Kabel? Sagen die guten Tag? ;-) https://www.bitburger-braugruppe.de/fileadmin/_processed_/a/8/csm_Nette_Edel_Pils_2024_1920x722px_bbaca0a09c.jpg
Hans schrieb: > Sagen die guten Tag? Natürlich nicht. Hej, jag är en jättefin USB-kabel och vill hjälpa dig med dina anslutningsproblem.
Harald K. schrieb: > Natürlich nicht. Na da kann ich die auch woanders kaufen und mir die 40km zum nächsten IKEA sparen.
Hans schrieb: > Na da kann ich die auch woanders kaufen Natürlich. Jedes beliebige USB-Netzteil sollte hier ausreichen; manche sind halt von eher fragwürdiger Natur (insbesondere das, was man via Amazon oder aliexpress bekommen kann), und andere einfach nur teurer. Aber wenn eh' schon eins rumliegt ...
Nach dem (teilweilse vielen) offtopic talk melde ich mich jetzt nochmal zu Wort um einige Fragen zu beantworten. 1. Es ist eine Platine für mich privat 2. Ich plane nicht sie zu vermarkten, obwohl ich schon mal drüber nachgedacht hatte, da aber alle Anforderungen zu groß sind... (Vielleicht als "Wandwarzen-Edition") 3. Ich werde sie mir zwei mal bauen 4. ich hab jetzt mal großzügig 4€ Investiert um 5 Platinen von JLCPCB zu bekommen... 5. Ja, da ganze bekommt ein (gedrucktes) Gehäuse. Das Ganze ist eher softwareseitig Aufwendiger. Es ist ein LoRa basierter SML Stromleser, der größere Stecken überbrücken können soll. ( In meinem Fall 5 Stockwerke, hoffentlich) HomeAssistant Integration und Mqtt ist fertig. Ein Gerät ist der LoRa Sender, das andere der LoRa Empfänger der mit WLan ins Netzwerk eingebunden ist. An den RJ11 Kommt der SML Lesekopf. Das ist theoretisch der einzige I/O den ich brauche. Das Display lässt sich über die beiden Touch-Taster An/Aus bzw. Nächste Seite steuern. Die "Tasten" werden unsichtbar von innen in den Deckel des Gehäuses geklebt. Verschwinden wird das ganze - wer errät es? - im / auf dem Stromzählerschrank im Keller. Der Receiver wird auf jeden Fall mit 230V betrieben werden, der Sender könnte theoretisch auch mit einer Powerbank betrieben werden, da aber laut meinen Überschlägigen Berechnungen trotz Deep-Sleep nur ~ 5 Wochen mit 3000 mAh rausspringen bin ich von dem Akku-Plan abgekommen und hoffe mein Energieversorger baut mir eine Steckdose ein.. Evtl. passe ich die Platine an und mache eine USB-C ? Buchse zur Stromversorgung hin. Die Platine ist (jetzt) eigentlich (schon) overkill für das Projekt, aber ich habs gerne ordentlich, auch wenn man es nicht mehr sieht. Testen kann ich es leider erst in ein paar Wochen, aber mit Simulierten Strom-Daten sieht es schonmal ganz gut aus. Wenn das Ganze funktioniert werde ich ggf. mein Github Projekt veröffentlichen. Es gibt noch einiges zu klären/tun bis ich weiter machen kann. Wünscht mir Glück, dass es keine Empfangs-störenden Netz-Störungen gibt und das Haus nicht Abbrennt - LOL Fazit: Ich versuche es einfach mal ==> Versuch macht Klug...
:
Bearbeitet durch User
"Fazit: Ich versuche es einfach mal ==> Versuch macht Klug..." Lass Dich nicht beirren! Du machst alles richtig.
Bitte melde dich an um einen Beitrag zu schreiben. Anmeldung ist kostenlos und dauert nur eine Minute.
Bestehender Account
Schon ein Account bei Google/GoogleMail? Keine Anmeldung erforderlich!
Mit Google-Account einloggen
Mit Google-Account einloggen
Noch kein Account? Hier anmelden.











