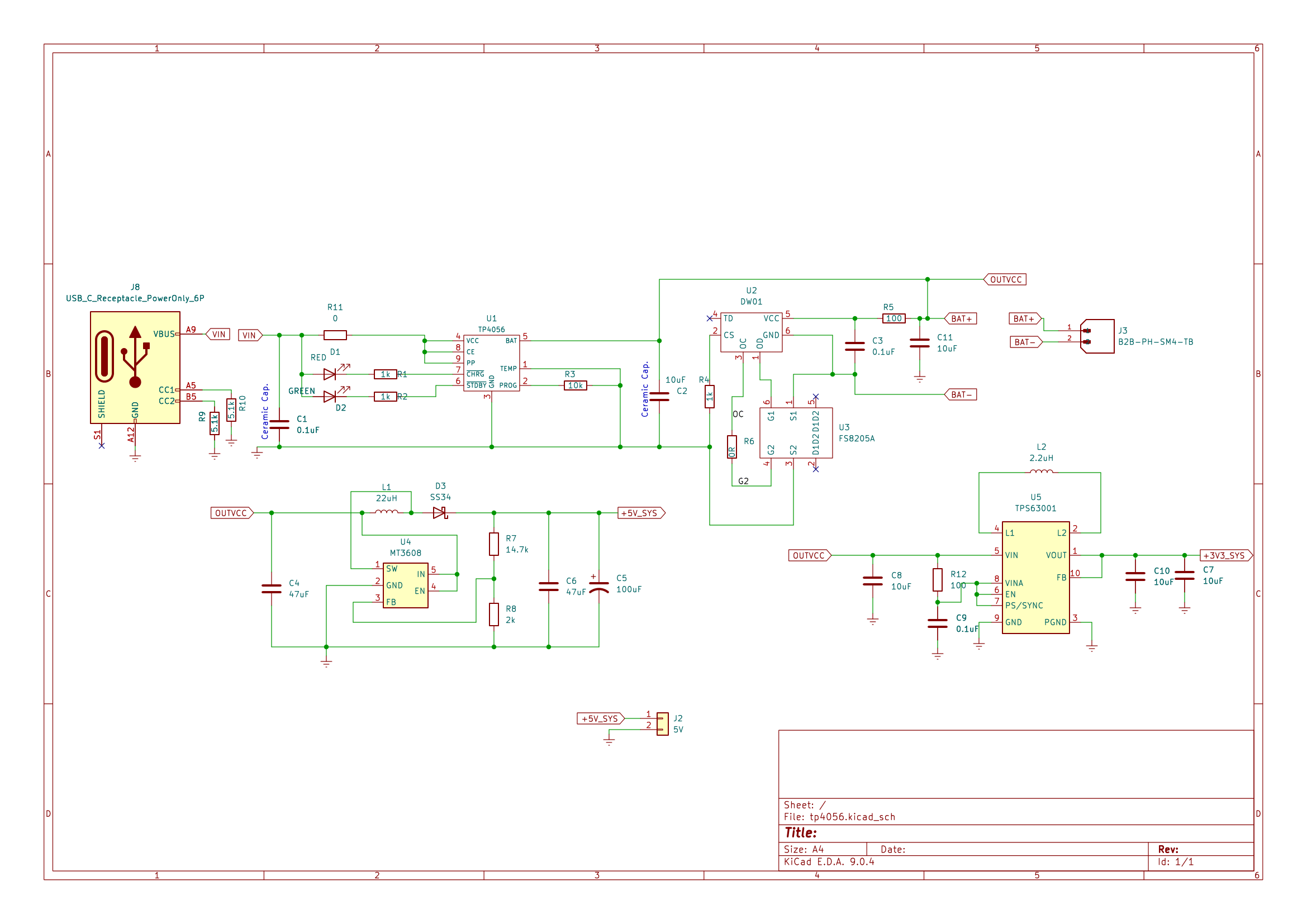
Hallo zusammen, ich plane derzeit eine Stromversorgung für ein Mikrocontroller-Projekt (ESP32C3 super Mini lipo Versorgung)und würde mich über einen kurzen Blick auf den Schaltplan freuen. Eckdaten: Versorgung über USB-C (CC-Pins sind mit 5.1k abgeschlossen). Akku-Ladung via TP4056, Schutzschaltung über DW01. Systemspannungen: 5V (MT3608) und 3.3V (LD1117). Meine Fragen: LDO Stabilität: Der LD1117 ist ja bekannt dafür, bei Keramikkondensatoren am Ausgang zum Schwingen zu neigen. Reicht hier ein kleiner Serienwiderstand oder sollte ich besser auf Tantal/Elektrolyt setzen? Ladestrom: Aktuell ist der TP4056 auf ca. 130mA konfiguriert (R_{prog} = 10k). Erscheint das sinnvoll oder ist die thermische Last bei 1A (1.2k) auf einem 2-Layer Board erfahrungsgemäß unproblematisch? MT3608: Die Feedback-Widerstände sind für 5.0V berechnet. Gibt es hier Anmerkungen zum Layout des Boost-Konverters bezüglich EMV? Den Schaltplan habe ich als PDF/Bild angehängt. Vielen Dank vorab für konstruktive Kritik! https://www.transfernow.net/dl/20260106mhf1YpCe
:
Verschoben durch Moderator
Mal abgesehen davon, dass du dir mal eine Tüte Leerzeichen gönnen solltest, um diese nach den Interpunktionen einzustreuen: bitte häng einen Schaltplan hier als PNG an, statt irgendwelche ominösen Links zu posten, bei denen keiner weiß, was wirklich dahinter steht und die vielleicht nächste Woche schon nicht mehr gültig sind.
Martin L. schrieb: > LDO Stabilität: Der LD1117 ist ja bekannt dafür, bei > Keramikkondensatoren am Ausgang zum Schwingen zu neigen. Reicht hier ein > kleiner Serienwiderstand oder sollte ich besser auf Tantal/Elektrolyt > setzen? ST empfiehlt 0,5-2 Ohm.
Martin L. schrieb: > Ladestrom: Aktuell ist der TP4056 auf ca. 130mA konfiguriert (R_{prog} > = 10k). Erscheint das sinnvoll oder ist die thermische Last bei 1A > (1.2k) auf einem 2-Layer Board erfahrungsgemäß unproblematisch? Wichtig ist erstmal, welchen Ladestrom Deine Lipozelle mag.
Ralf X. schrieb: > Martin L. schrieb: >> Ladestrom: Aktuell ist der TP4056 auf ca. 130mA konfiguriert (R_{prog} >> = 10k). Erscheint das sinnvoll oder ist die thermische Last bei 1A >> (1.2k) auf einem 2-Layer Board erfahrungsgemäß unproblematisch? > > Wichtig ist erstmal, welchen Ladestrom Deine Lipozelle mag. Max 1A steht in den technischen Daten
Martin L. schrieb: > Ralf X. schrieb: >> Martin L. schrieb: >>> Ladestrom: Aktuell ist der TP4056 auf ca. 130mA konfiguriert (R_{prog} >>> = 10k). Erscheint das sinnvoll oder ist die thermische Last bei 1A >>> (1.2k) auf einem 2-Layer Board erfahrungsgemäß unproblematisch? >> >> Wichtig ist erstmal, welchen Ladestrom Deine Lipozelle mag. > > Max 1A steht in den technischen Daten Da muss der TP4056 über 2W verheizen können, das ist selbst mit gutem Layout schwierig.
H. H. schrieb: > Martin L. schrieb: >> Ralf X. schrieb: >>> Martin L. schrieb: >>>> Ladestrom: Aktuell ist der TP4056 auf ca. 130mA konfiguriert (R_{prog} >>>> = 10k). Erscheint das sinnvoll oder ist die thermische Last bei 1A >>>> (1.2k) auf einem 2-Layer Board erfahrungsgemäß unproblematisch? >>> >>> Wichtig ist erstmal, welchen Ladestrom Deine Lipozelle mag. >> >> Max 1A steht in den technischen Daten > > Da muss der TP4056 über 2W verheizen können, das ist selbst mit gutem > Layout schwierig. Gebe ich dir Recht deswegen ja habe ich die 130mA gewählt, das sollte ja kein Problem darstellen
Martin L. schrieb: > Max 1A steht in den technischen Daten Die maximale Ladeleistung nicht auszunutzen erhöht die Lebensdauer der Zelle, diese lässt sich aber gerade beim Eigenbau auch leicht mal erneuern. Und kurze Ladezeiten sind oft für den Nutzer angenehmer.. Die TP4056 Module sind eh auf 1 A ausgelegt, bei Eigenkonstruktion sehe ich auch null Probleme.
Ralf X. schrieb: > Die TP4056 Module sind eh auf 1 A ausgelegt, Die Billigplatinchen? Nö, die werden zwar üblicherweise mit 1,2kOhm (->1A) ausgeliefert, aber damit die die Wärme auch loswerden muss man sie auf einen Kühlkörper kleben.
Mal nur das Konzept betrachtet: von Lipo auf 5V mit nem Stepup, dann mit nem LDO wieder runter auf 3,3V? Gerade bei Batteriebetrieb sollte man ja schon einigermaßen auf Effizienz achten. Für die 3,3V wird so schon einiges unnötig verheizt. Wie sind denn ungefähr die zu erwartenden Verhältnisse des Strombedarfs auf diesen beiden Rails? Wenn 3,3V den Hauptteil ausmacht, dann vielleicht schauen ob auch ein klein bischen weniger möglich ist, also z.B. 3V. Dann ein Buck-Regler direkt von Lipo auf die 3V verwenden. Auch bedenken: Stromverbrauch im Aus-Zustand. Ist da ein physischer Schalter dran der alles ausschaltet oder ist das ein Soft-Poweroff? Bei letzterem unbedingt den Eigenverbrauch der Regler beachten und besser eine Selbsthaltungsschaltung etc. vorsehen bei der die Regler ganz getrennt werden.
Martin L. schrieb: > Schutzschaltung über DW01. Hast Du beachtet, dass die Schutzschaltung im Minus des Akkus sitzt und damit der Akku nicht die Masse der Schaltung wird? H. H. schrieb: >> Die TP4056 Module sind eh auf 1 A ausgelegt, > Die Billigplatinchen? Nö, die werden zwar üblicherweise mit 1,2kOhm > (->1A) ausgeliefert, aber damit die die Wärme auch loswerden muss man > sie auf einen Kühlkörper kleben. Im Datenblatt des TP4056 wird ein Widerstand in der 5V-Leitung empfohlen, der auf vielen Chinaplatinchen fehlt oder 0 Ohm ist. Der nimmt dem 4056 im CC-Betrieb etwas Leistung ab und darf gerne auch ein ganzes Ohm haben. Gerd E. schrieb: > Mal nur das Konzept betrachtet: von Lipo auf 5V mit nem Stepup, dann mit > nem LDO wieder runter auf 3,3V? Ungeschickt, und der LM1117 ist auch kein Wunder an DropOut und Querstrom. Es gibt weitaus bessere LDO, fraglich ist nur, ob diese genug Strom liefern können bzw. wie er seinen ESP32 nutzt.
https://www.analog.com/media/en/technical-documentation/data-sheets/MAX15102.pdf https://www.analog.com/media/en/technical-documentation/data-sheets/max38904a-max38904d.pdf
Gerd E. schrieb: > Mal nur das Konzept betrachtet: von Lipo auf 5V mit nem Stepup, dann mit > nem LDO wieder runter auf 3,3V? > > Gerade bei Batteriebetrieb sollte man ja schon einigermaßen auf > Effizienz achten. Für die 3,3V wird so schon einiges unnötig verheizt. > > Wie sind denn ungefähr die zu erwartenden Verhältnisse des Strombedarfs > auf diesen beiden Rails? Esp32c3 super mini max 400mA spitze und 5V max. 200mA > > Wenn 3,3V den Hauptteil ausmacht, dann vielleicht schauen ob auch ein > klein bischen weniger möglich ist, also z.B. 3V. Dann ein Buck-Regler > direkt von Lipo auf die 3V verwenden. > > Auch bedenken: Stromverbrauch im Aus-Zustand. Ist da ein physischer > Schalter dran der alles ausschaltet oder ist das ein Soft-Poweroff? Bei > letzterem unbedingt den Eigenverbrauch der Regler beachten und besser > eine Selbsthaltungsschaltung etc. vorsehen bei der die Regler ganz > getrennt werden. Nein, kein Schalter vorgesehen da meistens im deep sleep der EsP32c3 Supermini bleiben soll....
Martin L. schrieb: > Esp32c3 super mini max 400mA spitze und 5V max. 200mA [...] > Nein, kein Schalter vorgesehen da meistens im deep sleep der EsP32c3 > Supermini bleiben soll.... Nun, dann finde ich das vorgeschlagene Konzept suboptimal. Denn dann müssen beide Regler die ganze Zeit an sein und verbraten dabei einiges an Energie. Nix mit Deep-Sleep. Vorschlag: Geh mit der Versorgung des ESP32c3 auf 3V runter, lt. Datenblatt die untere Grenze. Dann von der Lipo-Spannung direkt auf die 3V runter. Besonders ruhestromarmer LDO oder auf niedrige Lastbereiche optimierter Schaltregler, musst Du schauen und rechnen was besser funktioniert. Spannend ist vor allem dass der ESP32 sehr kurze und steile Strompulse zieht wenn er senden will und sonst im Deep-Sleep kaum Strom aufnimmt. Das muss der Regler können, evtl. mit nem dicken Polymerkondensator puffern. Die 5V werden ja vermutlich nur gebraucht wenn der ESP32 nicht im Sleep ist. Daher den ganzen Stepup-Regler mit nem Mosfet davor abschalten. Das Enable ist für Stepups zum stromsparenden Abschalten meist (und auch für den MT3608) nicht ausreichend, denn dann ist nur das Hochregeln abgeschaltet, die niedrigere Eingangsspannung wird unverändert durchgeleitet. Viele Verbraucher ziehen in dem Zustand dann weiter munter Strom.
Gerd E. schrieb: > Martin L. schrieb: >> Esp32c3 super mini max 400mA spitze und 5V max. 200mA > [...] >> Nein, kein Schalter vorgesehen da meistens im deep sleep der EsP32c3 >> Supermini bleiben soll.... > > Nun, dann finde ich das vorgeschlagene Konzept suboptimal. Denn dann > müssen beide Regler die ganze Zeit an sein und verbraten dabei einiges > an Energie. Nix mit Deep-Sleep. > > Vorschlag: > > Geh mit der Versorgung des ESP32c3 auf 3V runter, lt. Datenblatt die > untere Grenze. Dann von der Lipo-Spannung direkt auf die 3V runter. > > Besonders ruhestromarmer LDO oder auf niedrige Lastbereiche optimierter > Schaltregler, musst Du schauen und rechnen was besser funktioniert. > Spannend ist vor allem dass der ESP32 sehr kurze und steile Strompulse > zieht wenn er senden will und sonst im Deep-Sleep kaum Strom aufnimmt. > Das muss der Regler können, evtl. mit nem dicken Polymerkondensator > puffern. > > Die 5V werden ja vermutlich nur gebraucht wenn der ESP32 nicht im Sleep > ist. Daher den ganzen Stepup-Regler mit nem Mosfet davor abschalten. Das > Enable ist für Stepups zum stromsparenden Abschalten meist (und auch für > den MT3608) nicht ausreichend, denn dann ist nur das Hochregeln > abgeschaltet, die niedrigere Eingangsspannung wird unverändert > durchgeleitet. Viele Verbraucher ziehen in dem Zustand dann weiter > munter Strom. Danke... anbei mein neuer Vorschlag fuer layout
:
Bearbeitet durch User
Martin L. schrieb: > MT3608: Die Feedback-Widerstände sind für 5.0V berechnet. Warum so niederohmig? Mit den Werten aus dem Datenblatt (110k/15k), braucht der Schaltungsteil mit dem MT3608 ohne Last 125µA für 3,6V auf 5V, mit Deinen Werten braucht er schon 700µA. Allerdings mit 4,7µH statt Deinen 22µH gemessen.
:
Bearbeitet durch User
Anton schrieb: > Martin L. schrieb: >> MT3608: Die Feedback-Widerstände sind für 5.0V berechnet. > > Warum so niederohmig? Mit den Werten aus dem Datenblatt (110k/15k), > braucht der Schaltungsteil mit dem MT3608 ohne Last 125µA für 3,6V auf > 5V, mit Deinen Werten braucht er schon 700µA. Allerdings mit 4,7µH statt > Deinen 22µH gemessen. Da ke ist angepasst siehe Anhang
Martin L. schrieb: > test.png Martin L. schrieb: > Mil-1.png Leeres Papier kann man immer gut als Schmierpapier brauchen - nicht wegschmeißen scnr
Rainer W. schrieb: > Martin L. schrieb: >> test.png > > Martin L. schrieb: >> Mil-1.png > > Leeres Papier kann man immer gut als Schmierpapier brauchen - nicht > wegschmeißen > scnr Gibt es denn noch was zu verbessern?
Bitte melde dich an um einen Beitrag zu schreiben. Anmeldung ist kostenlos und dauert nur eine Minute.
Bestehender Account
Schon ein Account bei Google/GoogleMail? Keine Anmeldung erforderlich!
Mit Google-Account einloggen
Mit Google-Account einloggen
Noch kein Account? Hier anmelden.


