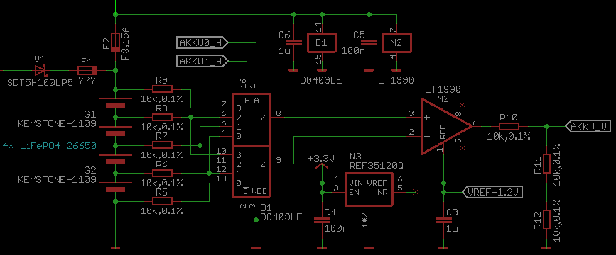
Hallo Bastelnde! Nett, keine roten Kringel unter "Bastelnde" :) Aber jetzt kommt's: ich brauche einen Widerstand mit 1 Pin (Lötauge, Bohrung), aber 2 Anschlüssen im Schaltbild. Das Schaltbild soll natürlich ganz normal aussehen, wie im Bild. Die Widerstände R5 bis R9 sollen stehende 0204 oder 0207 werden, ein Ende in der Platine und das andere in der Lötöse vom Akkuhalter. Mechanisch kein Problem, aber wie sage ich das dem Eagle? Man könnte die Widerstände und Akkus "malen" -- ERC-Fehler, die Eingänge vom Multiplexer hängen in der Luft und die Teile fehlen in der Stückliste. Man könnte stehende Widerstände mit 2 Lötaugen verwenden -- DRC-Fehler, es bleibt je eine Luftlinie übrig. Man könnte ein Modul aus 2x Akkuhalter, 5x Widerstand und 1x Sicherung bauen -- keine Fehler, aber ein seltsames Schaltzeichen und eine lückenhafte Stückliste. Gut, dass ich nur 2 Stück bauen will; wie würde man das für 100 Stück machen? Für die Großserie wäre es wieder einfach. Die Akkuhalter gefallen mir eigentlich ganz gut. Die sind sehr stabil, mit 2x M3 anschraubbar und die Querverbindungen von Akku zu Akku werden freitragend verdrahtet. Wenn ich eine bedrahtete Sicherung genau wie die Widerstände einbaue, kann man auf der Platine nirgends gefährliche Kurzschlüsse machen.
:
Bearbeitet durch User
Bauform B. schrieb: > Aber jetzt kommt's: ich brauche einen Widerstand mit 1 Pin > (Lötauge, Bohrung), aber 2 Anschlüssen im Schaltbild. Hä? Was soll das sein?
Bauform B. schrieb: > ich brauche einen Widerstand mit 1 Pin (Lötauge, Bohrung), aber 2 > Anschlüssen im Schaltbild. Dann passt der Schaltplan nicht zur Leiterplatte. Du kannst mit Eagle aber alle mögliche Symbole malen, denen keine Pins geben und sie auch nicht mit "wire" verdrahten, sondern nur mit lines "aneinandermalen". Ich würde ein Symbol/Device malen, das alles enthält, was nicht auf der Leiterplatte ist. Nämlich Batteriehalter und je ein Pin der Widerstände. Der zweite Pin der Widerstände ist dann ein Pad im Makro. Das wäre technisch korrekt und käme auch anstandslos durch den ERC/DRC.
Bauform B. schrieb: > Aber jetzt kommt's: ich > brauche einen Widerstand mit 1 Pin (Lötauge, Bohrung), aber 2 > Anschlüssen im Schaltbild. Tja, wenn man so bekloppt ist, die Grundsätze der formalen Logik außer Acht zu lassen, dann können solche Wünsche auftauchen. Man muss ich nicht wundern, wenn generische Software diesen himmelschreienden Schwachsinn nicht unterstützen mag. Denn die kann nur logisch konsistent funktionieren (im Idealfall tut sie das auch). Also: Wenn du auf diesem unlogischen Schwachsinn beharrst, dann schreib dir gefälligst die passende Software selber, du Honk.
Bauform B. schrieb: > brauche einen Widerstand mit 1 Pin Bei Widerständen mit geringer Toleranz ist das Mist, diese so frei in der Luft unter verschiedener mechanischer Spannung mit einem Pin in die Platine zu löten. Daher zweiseitig auf der Platine verlöten und ein drittes Loch für das Kabel zum Akkuanschluss vorsehen.
Bauform B. schrieb: > Die Widerstände R5 bis R9 sollen stehende 0204 > oder 0207 werden, ein Ende in der Platine und das andere in der Lötöse > vom Akkuhalter. Mechanisch kein Problem, aber wie sage ich das dem > Eagle? Du möchtest mit Eagle eine Platine designen, die nicht zu dem Schaltbild passt? Ist das so richtig zusammengefasst?
Bauform B. schrieb: > Die Widerstände R5 bis R9 sollen stehende 0204 oder 0207 werden, ein > Ende in der Platine und das andere in der Lötöse vom Akkuhalter. > Mechanisch kein Problem Das solltest du nochmal überdenken. Widerstände sind keine Montagewinkel.
> Bei Widerständen mit geringer Toleranz ist das Mist, diese so frei in > der Luft unter verschiedener mechanischer Spannung mit einem Pin in die > Platine zu löten. Daher zweiseitig auf der Platine verlöten und ein > drittes Loch für das Kabel zum Akkuanschluss vorsehen. Eventuell bietet sich für R5 bis R9 auch ein Mehrfach-Widerstand (gern in die Rubrik "Widerstand-Netzwerk" "Widerstands-array" sortiert" an, die sind dann auch thermisch gekoppelt.
N. M. schrieb: > Pinheader (das wäre das Lötpad) und dann einen Widerstand der n.b. > ist? Naja... in Wirklichkeit wird der n.b.-Widerstand bestückt aber der Pinheader nicht. Also übersichtlicher wird das nicht gerade.
Nemopuk schrieb: > Bauform B. schrieb: >> Die Widerstände R5 bis R9 sollen stehende 0204 oder 0207 werden, ein >> Ende in der Platine und das andere in der Lötöse vom Akkuhalter. >> Mechanisch kein Problem > > Das solltest du nochmal überdenken. Widerstände sind keine > Montagewinkel. Bauform B. schrieb: > Die Akkuhalter gefallen mir eigentlich ganz gut. Die sind sehr stabil, > mit 2x M3 anschraubbar...
Ob S. schrieb: > Wenn du auf diesem unlogischen Schwachsinn beharrst, dann schreib > dir gefälligst die passende Software selber, du Honk. Es tut mir leid, dass ich dich so verwirrt habe. Hefte den Thread einfach unter "Freitag" ab.
Dieter D. schrieb: > Bei Widerständen mit geringer Toleranz ist das Mist, diese so frei in > der Luft unter verschiedener mechanischer Spannung mit einem Pin in die > Platine zu löten. Bradward B. schrieb: > Eventuell bietet sich für R5 bis R9 auch ein Mehrfach-Widerstand (gern > in die Rubrik "Widerstand-Netzwerk" "Widerstands-array" sortiert" an, > die sind dann auch thermisch gekoppelt. Gute Einwände, danke, aber man soll ja nicht übertreiben. Die Widerstände im LT1990 haben 1MΩ und Fehler von meinen Widerständen nagen nur minimal am CMRR.
Lothar M. schrieb: > Bauform B. schrieb: >> ich brauche einen Widerstand mit 1 Pin (Lötauge, Bohrung), aber 2 >> Anschlüssen im Schaltbild. > Dann passt der Schaltplan nicht zur Leiterplatte. Das geht ja mal garnicht, daher meine Frage. > Ich würde ein Symbol/Device malen, das alles enthält, was nicht auf der > Leiterplatte ist. Nämlich Batteriehalter und je ein Pin der Widerstände. > Der zweite Pin der Widerstände ist dann ein Pad im Makro. Das wäre > technisch korrekt und käme auch anstandslos durch den ERC/DRC. Ja klar, aber langweilig ;) Aber nur so geht's. In der Stückliste fehlen dann eben 2 Positionen mehr, die Akkus selbst und Schrauben und Muttern gibt es im Schaltbild ja auch nicht.
Bauform B. schrieb: > Ja klar, aber langweilig ;) Aber nur so geht's. In der Stückliste fehlen > dann eben 2 Positionen mehr, die Akkus selbst und Schrauben und Muttern > gibt es im Schaltbild ja auch nicht. Wie gesagt: du kannst die Akkus und die Befestigungsmittel ja auch als einzelne Symbole und Devices ohne Pads malen und in deinen Schaltplan einfügen. Dann tauchen die auch auf dem Board und in der BOM auf. Ob die Montagemittel aber tatsächlich zur BOM der Leiterplatte gehören, darüber dürfte sich dann streiten lassen...
Bauform B. schrieb: > Die Widerstände R5 bis R9 sollen stehende 0204 oder 0207 werden, ein > Ende in der Platine und das andere in der Lötöse vom Akkuhalter. > Mechanisch kein Problem, aber wie sage ich das dem Eagle? Du setzt 4 einzelne Widerstände oder 1 stehendes Widerstandsarray 4x1 in die Platine mit dem gemeinsamen Anschluss aller und von dort einen Drahtanschluss zum Batteriehalter, und bestückst einfach unter Umgehung dieser Verbindung direkt.
Lothar M. schrieb: > Ob die Montagemittel aber tatsächlich zur BOM der Leiterplatte > gehören, darüber dürfte sich dann streiten lassen... Au ja :) Dabei ist es doch ganz einfach: wenn die Schrauben vor dem Löten verbaut werden, gehören sie rein. Deshalb müssen die auch ins Schaltbild, sonst passt das wieder nicht 1:1 zusammen. Mit Eagle ist alles machbar, aber es gibt keine Vorgaben, man muss sich alles selber ausdenken. Wie genau ist sowas eigentlich in KiCad geregelt?
Bitte melde dich an um einen Beitrag zu schreiben. Anmeldung ist kostenlos und dauert nur eine Minute.
Bestehender Account
Schon ein Account bei Google/GoogleMail? Keine Anmeldung erforderlich!
Mit Google-Account einloggen
Mit Google-Account einloggen
Noch kein Account? Hier anmelden.

