Ich hab mal'ne Frage zum HP461. Laut Datenblatt hat das Ding ja nur 7 Transistoren. Der Eingang mit PNP rauscht weniger als NPN. Danach kommen 5 NPN Stufen und eine NPN-Emitterfolger als Ausgang. Ich habe mal die ersten 3 Stufen in eine LTSpice-Datei gegossen und dabei auf +/-5V und heutige Bauteile heruntergebrochen. Meine Probleme die ich gerne nachfragen möchte sind: - der Frequenzgang für niedrige Frequenzen ist gruselig, ich möchte aber alle C's unter 10µF halten, wie kann ich das ändern? - stimmen meine bisherigen Dimensionierungen soweit? - hat jemand mal eine Spektrum für bestimmte Frequenzen, so dass man mal vergleichen kann oder k3-Werte oder irgend so etwas? Ich bin mal gespannt - ich habe gesucht und wenig gefunden. Vielen Dank Jens
Generell wäre es hilfreich Screenshots der LTSpice Simulation zu zeigen, nicht jeder hat LTSpice installiert oder will es installieren, außerdem den Schaltplan des Originals auf den du dich beziehst. Jens schrieb: > - der Frequenzgang für niedrige Frequenzen ist gruselig, ich möchte aber > alle C's unter 10µF halten, wie kann ich das ändern? Wo liegt denn die Grenzfrequenz deines Verstärkers in der Simulation?
noch eine Fundstelle des Schaltplans: https://www.eevblog.com/forum/testgear/hewlett-packard-hp461a-wide-band-amplifier/?action=dlattach;attach=1971615;image Hier die ganze Diskussion dazu: https://www.eevblog.com/forum/testgear/hewlett-packard-hp461a-wide-band-amplifier/ Im Radiomuseum (will erst eine Registrierung): https://www.radiomuseum.org/r/hewlett_pa_amplifier_461a.html "Jahr 1972 ??" "Originalpreis 7,200.00 DM"
Der HP 461A ist mit 1kHz bis 150MHz spezifiziert (+/-1db, 50 Ohm rein -
50 Ohm raus).
Die Stufen sind stark und frequenzabhängig gegengekoppelt, wobei die
Spulen L2 bis L6 zur Frequenzkompensation Werte zwischen 1,2µH bis 0,1µH
aufweisen ("stagger tuning").
Das zu simulieren, dürfte ziemlich herausfordernd sein.
Hier gibt's einen Link zum Manual:
http://bee.mif.pg.gda.pl/ciasteczkowypotwor/HP/46X-series/HP%20461A%20462A%20Operating%20&%20Service.pdf
Bernhard S. schrieb: > Generell wäre es hilfreich Screenshots der LTSpice Simulation zu zeigen, > nicht jeder hat LTSpice installiert oder will es installieren, außerdem > den Schaltplan des Originals auf den du dich beziehst. et voila!
Gunnar F. schrieb: > et voila! Das sieht doch nicht vollkommen verkehrt aus, die untere Grenzfrequenz liegt zumindest in der Größenordnung, wo sie sein soll.
Bernhard S. schrieb: > as sieht doch nicht vollkommen verkehrt aus Ich kann im Diagramm keine Verstärkung erkennen, wenn die Linie hauptsächlich im Bereich um -40dB (minus!) verläuft.
Das Teil ist von 1963, dafür ist der Frequenzgang beachtlich. Wenn du das Gerät mit wesentlich kleineren Koppelkondensatoren nachbauen willst, nutze geeignete Bauelemente (FETs). Ist völlig sinnlos, sich an einem Design aus der Transistor-Steinzeit zu orientieren.
Wastl schrieb: > Linie hauptsächlich im Bereich um -40dB (minus!) verläuft. Ist bei einer Eingangsspannung von 1mV doch völlig plausibel.
> Ist völlig sinnlos, sich an einem Design aus der Transistor-Steinzeit > zu orientieren. Man koennte heute auch auf die Idee kommen 3-4 moderne OPVs zu nehmen... Vanye
Clara schrieb: > Ist bei einer Eingangsspannung von 1mV doch völlig plausibel. Genau, sorry ich bin ja gar nicht der TO, habe das nur schnell simuliert und den Sceenshot erstellt. Klar die Anregung mit 1mV liegt bei -60dB, alles darüber ist Verstärkung!
Hallo Jens Was möchtest Du genau mit diesen alten Ding? Nur die untere Grenzfreuenz tiefer unten haben? Dann nimm Keramik-SMD-C die gibt es in 100µF/16V in Bauform 1210, somit gut lötbar... auch mit klassischem Equipment. https://de.farnell.com/yageo/cc1210mkx5r7bb107/kondensator-100uf-16v-mlcc-1210/dp/3873458 Somit bist Du zirka Faktor 20 tiefer. Die unterschiedlichen Steilheiten beim unteren Frequenzabfall... so sieht das eben aus, wenn mehrere Grenzfrequenzen an unterschiedlichen!! Frequenzen eingreifen. Und auch die "komische" (serielle) Betriebsspannungsentkopplung wird das ihre dazu beitragen - vermute ich zumindest. Sternförmige Verteilung der Speisespannungen wäre viel besser. Größere C's auch. Alles in allen ein uraltes Konzept.. Heute zum Beispiel OPA 855/858 oder auch LMH6702 (der ist lötbar besser, gibt es in SOIC-8) erste Stufe 20 dB fix, dann noch mal 20dB fix und schaltbar die dritte Stufe mit nochmal 20 dB. Oder alle Stufen umschaltbar.... 1000 Wege führen nach Rom. Oder mit MMIC von Minicircuits zum Beispiel ERA-3+, ERA-4+ etc. etc. Oder geht es wirklich nur ums Verstehen? Oder wenn man nicht selbst bauen will: https://www.femto.de/spannungsverstaerkung/?f=d&gad_source=1 HVA-200M-40-B (und einen HVA-500M-20-B falls man 20/40/60 dB haben will einfach hintereinander schalten) Das ergibt dann auch ein schönes modernes kleines und flexibles Messkonzept mit auch für heute richtig guten Daten und DC bzw. 1 kHz untere Grenzfrequenz. Achja den gibt es da auch noch: https://www.femto.de/spannungsverstaerkung/breitband-spannungsverstaerker-dhpva/?f=d&gad_source=1j Schöne Grüße Lothar
:
Bearbeitet durch User
Wer den Verstärker mal von innen sehen will, es gibt ein Reparaturvideo bei Youtube. (Der Eingangstransistor ist/war dort zerstört.) https://www.youtube.com/watch?v=UbnW6iOlHs4
Erst mal Dank an Alle mit konstruktiven Beiträgen. Vor allem die deutlich besseren lesbaren Schaltpläne sind ein echter Gewinn für mich. Das ich auch mit ein paar AD8000 oder LMH6702 zum Ziel komme ist keine Frage, nur warum sollte ein Teil aus den 60igern nicht eben auch mal nachbaubar sein. Bei dem heute verfügbaren BC847/857 muss doch locker das Ergebnis von 1963 machbar sein. Eigentlich geht es mir ums verstehen, dann alles in Hardware gießen und mit dem Specki mal drüber schauen. Wenn ich das 6GHz-Transistorzeug einbaue wird der wohl besser schwingen wie jeder Oszillator :)) Ich habe auch schon den ersten Dimensionierungsfehler dank Euch gefunden. (Kollektor von T1 liegt bei -0.7V statt ca. -2V. Danke noch mal an ALLE. Jens
Jens schrieb: > nur warum sollte ein Teil aus den 60igern nicht eben auch mal > nachbaubar sein. Kann man machen, wenn man sich das wirklich antun muss... Jens schrieb: > Bei dem heute verfügbaren BC847/857 muss doch locker das Ergebnis von > 1963 machbar sein. Nein, mit denen geht das nicht. Wie soll eine Schaltung mit 100MHz-Transistoren (ftmin bei 5V, 10mA) bei 150MHz 40dB Verstärkung machen? Jens schrieb: > auf +/-5V und heutige Bauteile heruntergebrochen. Du willst also gar nicht wirklich nachbauen? Was willst du denn genau?
Jens schrieb: > Das ich auch mit ein paar AD8000 oder LMH6702 zum Ziel komme ist keine > Frage, nur warum sollte ein Teil aus den 60igern nicht eben auch mal > nachbaubar sein. Die Schaltung ist heute gerade noch nachbaubar, wahrscheinlich aber nur mehr mit reduzierter Verlusstleistung (= mehr Rauschen). Anspruchsvollere schnellere Transistorschaltungen aus den 70'ern sind nicht mehr nachbaubar. Schnelle PNP Transistoren sind heute einfach nicht mehr lieferbar. Da sind wir wieder am Stand der 60'er Jahre angekommen.
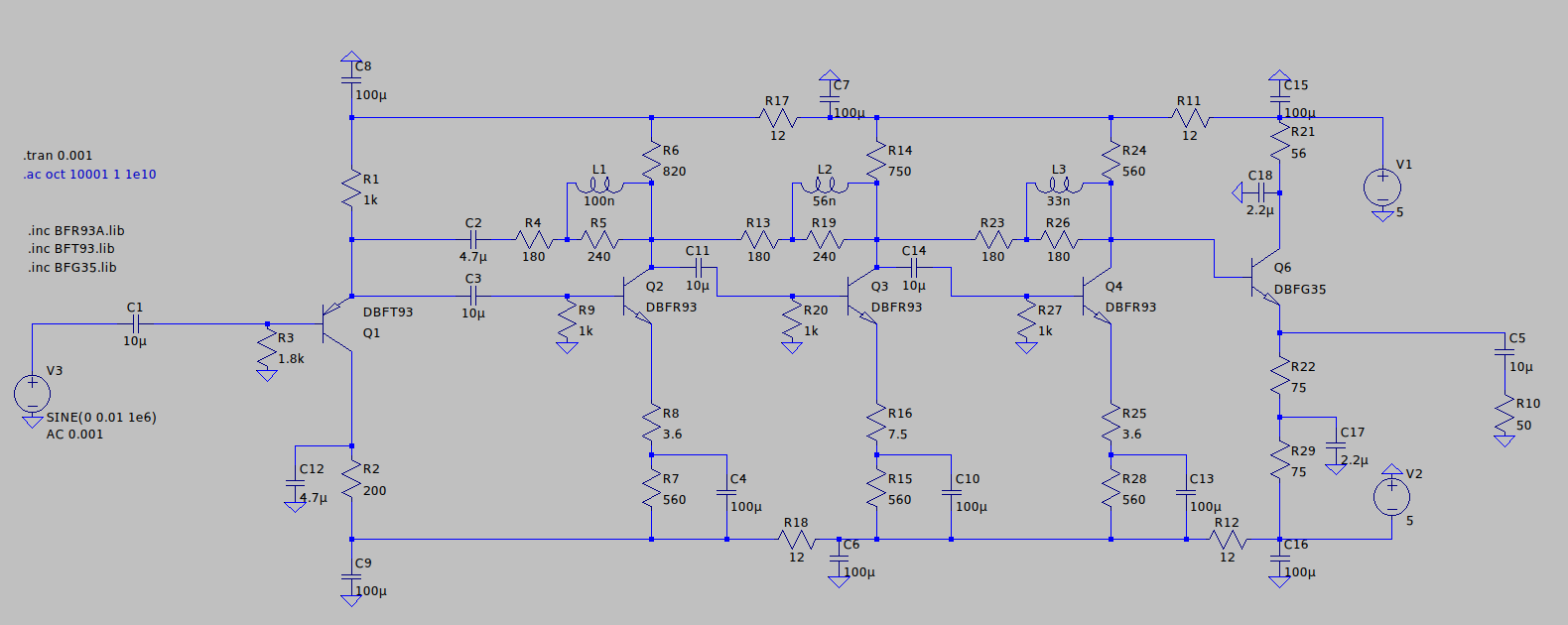
So, ich habe noch mal ein wenig an der Werten gefeilt und eine Ausgangsstufe für 50 Ohm dran gehängt. Die grundsätzliche Verstärkung ist auch erst mal egal - ob 20dB, 22dB ... Hier meine Frage: habe ich wohlwollend betrachtet die 50 Ohm getroffen oder wie muss ich den Ausgang sonst ändern. Achtung: meine BFG35.lib ist nicht wirklich gut ist einfach nur zusammengefrickelt.
> > Hier meine Frage: habe ich wohlwollend betrachtet die 50 Ohm getroffen > oder wie muss ich den Ausgang sonst ändern. > > Achtung: meine BFG35.lib ist nicht wirklich gut ist einfach nur > zusammengefrickelt. Du bist weit von 50 Ohm entfernt, eher in der Gegend von 1 Ohm. Was soll die Änderung der Versorgung auf 5 Volt bringen, ausser eine noch schlechtere Schaltung - schon das Orignal kann nur 2 Vpp am Eingang. Deine Schaltung klippt schon bei 100 mV. Warum nimmst du nicht heute erhältliche Transistoren, oder besser noch die Originaltransistoren für deine Simulation. Das Besondere der im Prinzip einfachen HP461 Schaltung ist doch, dass sie das Bestmögliche aus den sehr bescheidenen und sauteuren Transistoren der damaligen Zeit rausholt. Dazu gehört auch die Frequenzkompensation mit den Spulen, die du ignorierst. Das Schaltungskonzept macht aber heute keinen Sinn, weil die Schaltung für heutige Anforderungen viel zu viel Temperaturabhängigkeit und Verzerrungen hat. Auch gibt es keine schnellen PNP Transistoren mehr und 10 GHz NPN Transistoren kosten heute keine 10 Cent.
Jens schrieb: > Hier meine Frage: habe ich wohlwollend betrachtet die 50 Ohm getroffen > oder wie muss ich den Ausgang sonst ändern. Die 50 Ohm Eingangsanpassung fehlt. Und ein Generator (hier V3) hat üblicherweise auch einen Innenwiderstand, nämlich 50 Ohm. Erst dann kann die Bestimmung der Verstärkung korrekt sein. Die hohe Betriebsspannung im Origonal hat schon seinen Sinn wegen der Aussteuerbarkeit. Wahrscheinlich wird die Intermodulations- festigkeit auch besser sein.
Jens schrieb: > So, ich habe noch mal ein wenig an der Werten gefeilt und eine > Ausgangsstufe für 50 Ohm dran gehängt. Die grundsätzliche Verstärkung > ist auch erst mal egal - ob 20dB, 22dB ... Boh ej, was für ein Aufwand für ein erbärmliches Ergebnis. Da du ja meine Frage oben nicht beantwortet hast, hänge ich einfach mal einen Gegenentwurf an, der bei nichtmal halbem Aufwand etwa die Eigenschaften des HP461 liefert. Die 2V4 macht man mit einer LED und den Arbeitspunkt der Schaltung stellt man mit dem 15k auf gleichen Strom in den Diff-Transistoren ein.
:
Bearbeitet durch User
Udo K. schrieb: > schon das Orignal kann nur 2 Vpp am Eingang. Das ist wohl die Zerstörschwelle, nicht das sauber verarbeitbare Signal. Der HP461A kann am Ausgang ja nur 0,5Vrms liefern, verträgt am Eingang also nur 5mV bzw 50mV. Udo K. schrieb: > Du bist weit von 50 Ohm entfernt, eher in der Gegend von 1 Ohm. Das stimmt zwar, ist aber egal. Um ein 50Ohm-Kabel oder eine 50Ohm-Last zu treiben, muss der Ausgang nicht 50Ohm Innenwiderstand haben.
Arno R. schrieb: > Boh ej, was für ein Aufwand für ein erbärmliches Ergebnis. Dein Ansatz ist aber auch nicht besser. Am Eingang hast du schon mal einen Miller Effekt, der die mögliche Bandbreite ordentlich reduziert. Die zweite PNP Stufe verschenkt die halbe Verstärkung. Der Stromverbrauch von knapp 80 mA ist exzessiv hoch. Bei mehr als 2 Vpp am Ausgang klippt die Schaltung. Für höhere Frequenzen kriegst du die Schaltung kaum stabil. Da finde ich die HP Schaltung noch etwas besser, die hat wenigstens als erste und letzte Stufe einen Emitterfolger für eine gute Isolation. Warum verwenden alle Transistoren, die nicht mehr erhältlich sind? Da kann ich genauso gut eine Black-Box hinzeichen mit der Aufschrift "Magischer Unobtainium Verstärker von 0-1000Ghz mit Verstärkung 40dB". Arno R. schrieb: > Udo K. schrieb: >> Du bist weit von 50 Ohm entfernt, eher in der Gegend von 1 Ohm. > > Das stimmt zwar, ist aber egal. Um ein 50Ohm-Kabel oder eine 50Ohm-Last > zu treiben, muss der Ausgang nicht 50Ohm Innenwiderstand haben. Mit nur einem 50 Ohm Abschlusswiderstand bekommst du bei höheren Anforderungen Reflexionen nicht in den Griff.
Udo K. schrieb: > Dein Ansatz ist aber auch nicht besser. Aha. Udo K. schrieb: > Am Eingang hast du schon mal > einen Miller Effekt, der die mögliche Bandbreite ordentlich reduziert. Ein 50Ohm-Eingang hat nur bei 50Ohm-Quellen einen Sinn. Damit reduziert sich die Bandbreite kaum merklich. Udo K. schrieb: > Die zweite PNP Stufe verschenkt die halbe Verstärkung. Der Diff ist nötig, um das phasenrichtige Signal zur Einstellung und Stabilisierung des Arbeitspunkts zu erzeugen. Die Verstärkung der Schleife ist groß genug dafür, Gesamtverstärkung >40dB. Udo K. schrieb: > Der Stromverbrauch von knapp 80 mA ist exzessiv hoch. Aber braucht nur +15V, nicht zweimal, wie die Originalschaltung. Weniger Leistung. Udo K. schrieb: > Bei mehr als 2 Vpp am Ausgang klippt die Schaltung. Bei mir in der Simu sind es 3Vpp, deutlich mehr als die Originalschaltung. Man kann den AP auch einfach weiter nach oben schieben, um mehr Aussteuerbarkeit zu bekommen. Udo K. schrieb: > letzte Stufe einen Emitterfolger für eine gute Isolation. Hat meine auch. Udo K. schrieb: > Mit nur einem 50 Ohm Abschlusswiderstand bekommst du bei höheren > Anforderungen Reflexionen nicht in den Griff. Nur, wenn das Kabel und die Last nicht passen. Übrigens macht die Originalschaltung das genauso. Das ist auch kein Abschlußwiderstand, sondern die Last.
:
Bearbeitet durch User
Ich habe meine Drohung war gemacht und "kurzen" Aufbau mal in Hardware gegossen. Bei den Messungen läuft der TG mit -20dB und die 3 "Perlen" am Eingang dämpfen um 40dB. Die Spule L3 ist mit 220nH bestückt. Setze ich L1 mit verschiedenen Werten von 220nH bis 1,5µH auf die Platine dann wird der je nach Wert der tiefere Frequenzbereich weniger verstärkt mithin verschlechtere ich die Linearität. Selbiges passiert natürlich auch bei L2. Wie bekomme ich das untere Ende angehoben bzw. den Teil bis 300MHz gedämpft? Vielen Dank für Eure Mühe. Jens
Jens schrieb: > Wie bekomme ich das untere Ende angehoben bzw. den Teil bis 300MHz > gedämpft? In den Bildern sieht es so aus als ginge der Freuqnzgang zu tiefen Frequenzen hin hoch und nicht runter, sehe ich das richtig und wenn ja, was willst du da weiter anheben? Und denn sag mal genauer was du meinst mit "den Teil bis 300 MHz gedämpft", was möchtest du genau besser haben?
Ich wollte zwar etwas anderes zeigen (Verhalten mit verschiedenen L's) an L1, hatte aber das Verhalten des Rigol nicht richtig eingeschätzt. Es wäre aber schade, die Bilder wegzuwerfen. Ich muss noch mal Anlauf nehmen: ich will eine bessere Linearisierung - am besten durch "aufkleben" weiterer Bauelemente. Der Rigol kann erst ab 9kHz. Bitte bei Bild gf beachten. Danach kommen die Buckel - die ich weg haben möchte oder ist das eher ein Problem meines Aufbaus? Schick wäre auch eine Ausweitung auf 300MHz. Vielen Dank. Jens
Einer meiner Freunde, RIP, hat $DAMALS Platinenfolien 1:1 vom Original gemacht und das hat auch wie erwartet funktioniert. Aber current feedback op amps sind mittlerweile erfunden und da muss man nicht schon bei diesen popeligen Frequenzen mit inductor peaking anfangen. Die GHz-CFBs von TI haben allerdings teilweise schlimmes 1/f-Rauschen. Sollte man zumindest abchecken. Wenn's nur ums Lernen geht: < https://www.amazon.de/Wideband-Amplifiers-Peter-Staric/dp/1489995978/ref=sr_1_1?__mk_de_DE=%C3%85M%C3%85%C5%BD%C3%95%C3%91&crid=1YEC27SQ8JTO7&dib=eyJ2IjoiMSJ9.P573fY4zhxCKBI8NIXlL9TP3SLe5T0qIXjJM4NtMbSQ.j9osy9rovci43RYDJKzB7e16F5p4h1oh2aAVTAWImz4&dib_tag=se&keywords=peter+staric+-+wideband+amplifiers&qid=1770602649&sprefix=peter+staric+-+wideband+amplifiers%2Caps%2C97&sr=8-1 > Ja, ist teuer, aber eigentlich nicht soooo. Die gebundene Version ist billiger als das Taschenbuch??? Da liegt wohl ein Fehler zugrunde. Ich glaub' ich hab's auch schon als .pdf im Netz gesehen. Ich hab noch eine Rolle SOT89 RF PNP rechtzeitig besorgt, aber die sind zu schade für sowas. Gerhard DK4XP
:
Bearbeitet durch User
Jens schrieb: > Ich muss noch mal Anlauf nehmen: ich will eine bessere Linearisierung - > am besten durch "aufkleben" weiterer Bauelemente. ... > Danach kommen die Buckel - die ich weg haben möchte oder ist das eher > ein Problem meines Aufbaus? > Schick wäre auch eine Ausweitung auf 300MHz. > Hallo Jens, erst einmal herzlichen Glückwunsch zur Tatkraft und zum schönen Durchziehen deines Projektes. Was mir sofort auffällt (Eigentlich ganz vieles, obwohl es viel besser aussieht, als ich nach dem Eröffnungspost erwartet habe): a) Der erste Transistor Q1 und dessen Anbindung/Ausrichtung - ungünstig. Besser um 135° nach rechts drehen und dann ist zwar im 45 Grad Winkel auf der Platine, aber HF-mäßig viel besser. b) Der zugehörige Kollektorabblockkondensator gehört DIREKT an den Kollektoranschluss und nicht 1...2 cm weit weg. Höchstens! 2mm weit weg. c) zu lange Leiterzüge überall, siehe z.B. Basis Q1 und zwischendrin und am Ausgang d) Viel zu wenige Durchkontaktierungen !!! An jeden Abblockkondensator gehören mindestens 2 besser 3 Durchkontaktierungen in Richtung GND ran. Du unterschätzt deren Induktivität - wahrscheinlich je zirka 1,5 nH, da die Platine 1,5(?) mm dick ist. Dazu kommt die Leiterzuglänge für deren Anbindung und die Länge des 0805-MLCC Abblockkondensators. Die Faustregel ist: je mm Länge 1 nH Induktivität. Da kommen ganz schnell 5...10 nH zusammen. Und die ergeben zusammen mit dem Abblock C einen schönen Schwingkreis!! Und das sieht man im F-Gang. d) Abblockkondensatoren NIE, NIE, NIE !!! parallelschalten !!! Das wird immer wieder falsch propagandiert, das das gut sei. Ein Ahnungsloser schreibt, da beim anderen Ahnungslosen ab (Höchstens noch bei NF, aber ab 1..10 MHz nicht gut!). Es ergibt sich dann wieder ein Schwingkreisproblem. Diesmal zwischen den parallen C (der Schwingkreis bestimmende Wert ergibt sich dann aus deren Reihenschaltung) und den sie verbindenen Leiterzügen. Gegen das Schwingkreisproblem helfen auch Snubberglieder. Einfach parallel zum HF-Abblockkondensator (1 µF sind besser als die historisch alten 100 nF - damals vor 50 Jahren waren 100 nF einfach die größten Keramik-C's die man bekam - und auch hier schreibt wieder seit 50! Jahren! ein Ahnungsloser vom anderen ab, ohne Ahnung zu haben und ohne Ehrgeiz es mal besser zu machen.) eine RC-Kombination parallel schalten. Werte 4,7µ ... 22µ + 2 ... 20 Ohm. Und schon schwingt und peakt nichts mehr. e) Du hast Kupfer-Pads = Flächen für die Spule in der Original-Gegenkopplung vorgesehen. Böse Falle, wieder eine Kombination aus Längen (Induktivitäten) und Kapazitäten. Ein Cuttermesser würde für eine erste Probe helfen, um die Flächen weg zu schnitzen. d) Dann sind diese Gegenkopplungs-Zweige teilbestückt. Raus damit! In der HF ist weniger meist besser. Wie wirken sich beide Maßnahmen runterlöten aus? e) Speisespannung nicht seriell, sondern sternförmig ! führen und entkoppeln. Ich würde mir eine Leiterplatte bei AISLER machen lassen, möglichst dünner als 1,5 mm, wegen der dann kleineren Induktivität der Durchkontaktierungen. Je drei VIA parallel = nochmal Faktor drei weniger. Und VIAs kosten nichts, also ganz viele auch in der Massefläche wild verteilt. Nicht regelmäßig, alles regelmäßige könnte resonieren. Insgeamt alles etwas enger und damit kürzer und weniger induktiv. Ich hänge mal als Anregung ein Foto und zugehörigen Screenshot eines aktuelles Projektes (Impedanzwandler) ran. Die Snubber sind 2R7 und 4µ7, die Abblock-C in noch induktivitätsärmerer Bauform 0306 - und ja je zwei parallel gelötet - aber eben mit Snubber. Frequenzgang -3 dB 80 Hz ... 4,5 GHz. Aufgebaut auf Rogers 4003 0,8 mm dick.
:
Bearbeitet durch User
Hast du eine Hochpassbegrenzung vom Rigol versehentlich eingeschaltet, oder falsche Koppelkondensatoren eingelötet? Mach mal einen Test, wo nur Ausgang mit Eingang verbunden ist.
Lothar schrieb: > d) Abblockkondensatoren NIE, NIE, NIE !!! parallelschalten !!! > Das wird immer wieder falsch propagandiert, das das gut sei. Ein > Ahnungsloser schreibt, da beim anderen Ahnungslosen ab (Höchstens noch > bei NF, aber ab 1..10 MHz nicht gut!). ... und hier wurden die Blinden gerade von dem mit den -12 Dioptrien geführt. Entscheidend ist, was an absoluten Zahlen rauskommt und nicht was man sich einer schlaflosen Nacht ausmalt. Parallele Kondensatoren können das bewältigen. Bei genügend vielen findet sich für jede Frequenz eine Serienresonanz. Und nein, einem Kurzschluss ist es völlig egal was man parallel dazu schaltet. Da hilft nur nachmessen, und zwar den isolierten Effekt und nicht einen unbotmäßigen Breitbandverstärker. Ich hab das mal vor 20 Jahren gemacht: < http://www.hoffmann-hochfrequenz.de/downloads/experiments_with_decoupling_capacitors.pdf > Gruß, Gerhard DK4XP
Dank an Euch vier! Die hohe untere Grenzfrequenz rührt wohl von C10 im Orginalplan her. Den muss ich deutlich verkleinern. @Udo: Ich habe am Rigol unter BW/Det einen ausgegrauten Filtereintrag (Der Zusatz ist eben nicht bezahlt.) Im (AMPT)->Input findet sich zwar der Verstärker aber keinen Filter. Wo gibt es noch was? @Lothar: Wenn man die Punkte a-c liest und dann wieder auf die Platte schaut, da fällt es einem erst so richtig auf. Ein Muster an Dusseligkeit :)) Die freien Lötstellen sind eigentlich für L1 und L2 vorgesehen. Der Aufbau sollte auch nur bis ca. 150MHz mitmachen, alles andere ist Bonus und ich wollte noch etwas Platz haben um zusätzlich Zeug einkleben zu können. Mit den Vias ist das so eine Sache. Platine am Vortag entworfen und dann am Abend geätzt und bestückt. Da ist dass mit den vielen Nieten manchmal nicht ganz so einfach. Außerdem muss ich mit Target noch etwas üben, dass die Dinger näher dran sind. @Gerhard: ich habe das Buch gefunden - aber bis ich das gelesen und wirklich so verstanden habe, dass ich es voll umsetzen kann brauche ich wohl noch ein zweites Leben. Mal schauen, ob ich einen Schnelldurchlauf finde. Ihr habt jetzt erst mal Ruhe von mir, da ich über alles nachdenken muss. Dann muss ich meine Vorräte an Vogelfutter auffüllen (0805 und 0603) und dabei noch mal die Platine neu routen. Vielen Dank für Eure Mühe und ich schlage dann demnächst mit einer neuen Variante wieder auf. Viele Grüße. Jens
:
Bearbeitet durch User
Hallo Garhard, also ich verstehe deinen Beitrag nicht - sehe ich doch gerade in deinen schon zwanzig jahre alten Messungen zig Fälle von Parallelresonazen. Und Du siehst schon, wie es bei mir bis 6 GHz und Auflösung von 1 dB aussieht? Da kann ich ja wohl nicht allzuviel falsch machen. Und die Restwelligkeit bei mir ist, weil es eben kein 50 Ohm Eingang ist (Buffer=Impedanzwandler!) und dann gibt es trotz 10 dB Dämpfungsglied eben doch "Rest-Reflexionen auf der Eingangsleitung. Also was ist den deine Meinung? Paralleschalten gut oder nicht oder egal? Deinen eigenen Messungen nach müsstest Du zur Schlussfolgerung kommen, nicht gut. Du hast auch keine Messungen eines Verstärkerfrequenzganges vorgenommen. Ich habe da schon übelste Resonanzen im Frequnzgängen gesehen, sobald MLCC parallel waren (Sogar parallel im Signalweg, wirkt sich das aus, nicht nur in der Speisespannung). Deine MLCC liegen sehr günstig dicht beieinander, direkt gegenüber an einen Leiterzug. Wie sah es denn aus, wenn Du eine Pad weiter weg gegangen bist? Also 2 cm Leiterzug dazwischen hattest? Hast Du die Messungen nicht gemacht oder lieber weggelassen, weil sie zu brutal aussahen? Und Du hast sogar ACHT VIA pro C gemacht, statt der von mir vorgeschlagenen drei. Sieh an. Beim Elko parallel zu einen MLCC - da spielt dann der Serienwiderstand des Elkos als Snubberwiderstand mit rein. Das sieht meistens recht gut aus. Oder warst Du jetzt einfach sauer, weil jemand etwas schreibt, dass du seit zwanzig Jahren weißt? Was denkst Du wieviele das schon seit 20 Jahren wissen? Nicht nur Du und ich, aber eben 95 % nicht. Ehrlich ich verstehe deinen Beitrag nicht-auf was willst Du hinaus, was willst Du denn sagen? Schönen Gruß Lothar Hallo Jens, steige doch aufs kostenlose KICAD um. Mit Target habe ich auch mal angefangen, Ist mir inzwischen privat viel zu teuer. Und wir nutzen auch auf Arbeit KICAD. Und dann scheue nicht bei AISLER zu bestellen - es ist so preiswert, das sich die ganze Mühe und Rumsauerei mit dem Entwickler und Ätzzeug ECHT nicht mehr lohnt. Und die photobeschichteten Platinen sind auch teuer, wieviel habe ich davon versaut? Über- oder unterbelichet, oder Entwicklerbad zu scharf angesetzt... Dann lieber 14 Tage warten und Profiqualität kriegen. Und man spart am Ende echt Geld und Freizeit. Den Speki - hast du aber schon vorher kalbriert?? - nehme ich an. Dann sollte der F-Gang unten rum etwas schöner aussehen. Aber Vorsicht, jetzt kenne ich RIGOL nicht (Hat der echte 9 kHz oder eher 60? Mal ins Manual und nicht auf den Bildschirm gucken.), aber selbst bei R&S muss man erst alles einstellen, oberer, untere Grenzfrequenz, Bandbreite etc. und dann mit den beiden zur Messung vorgesehen Kabeln kalibrieren. Sobald man bei R&S irgendeine Frequenzeinstellung (obere/untere) ändert, ist die Wahrheit der Kalibrierung weg und man muss neu kalibrieren. Schönen Gruß auch an Dich!
:
Bearbeitet durch User
Lothar schrieb: > Ehrlich ich verstehe deinen Beitrag nicht-auf was willst Du hinaus, was > willst Du denn sagen? Wenn -33 dB schon 0.5 Ohm Impedanz entsprechen, dann sind wir bei -60dB bereits im niedrigen Milli-Ohm-Bereich. Klar kann man da unten im Gras noch Resonanzen sehen, aber mit Milli-Ohm-Amplituden ist das nix als ein Zwergenaufstand. Das interessiert in der VCC niemanden. Das Problem ist, dass man mit einem Kondensator keinen nieder- ohmigen Abklatscher über viele Frequenzdekaden hinbekommt. Auf der Serienresonanzfrequenz ist er ganz toll, aber bei +-50% ist die Herrlichkeit dahin. Arbeitsteilung muss also sein und ergibt sich bei Platinen mit vielen Stufen zwangsweise, damit muss man halt klarkommen. > Und Du siehst schon, wie es bei mir bis 6 GHz und Auflösung von 1 dB > aussieht? Da kann ich ja wohl nicht allzuviel falsch machen. Mit 6 GHz bin ich echt nicht sehr zu beeindrucken. Ich messe die Striplines mittlerweile mit dem TDR, dann sehe ich auch, WO die Impedanzsprünge stattfinden. Die Platine im Bild hat 4 Stk. LMX2594/95 Synthesizer und als Beifang in der Mitte noch ein paar Test-Microstrips. Im TDR-Plot sind die beiden Ohren bei t-Division 7 und 8 die beiden Precision-SMA-Stecker, dazwischen ist die Platine. Die SMAs sind noch etwas überkompensiert; mit den üblichen Löt-Wohlfühlpads sackt die Impedanz auf einem knappen Zentimeter unter 30 Ohm ab. Für den JLCpcb-4-Lagen-Billig-prozess errechnet deren Stripline-Rechner 11.5 mil Leiterbahnbreite für 50 Ohm. Das ist ohne die "controlled impedance"-Option. 5 Stk. 100 * 100 mm für € 6,50. Ich hab' die Leiterbahn nur 10 mil breit gemacht weil ich sehen wollte ob ich unter einem BGA damit rauskomme ohne viel Haue einzustecken. Geht. Die mutwilligen Winkel in der Leitung werden auch nicht wirklich bestraft, ganz ohne abgeschrägte Ecken und so. Die Impedanz ist wegen den 10 mil geringfügig höher als das SemiRigid-Kabel. > Also was ist den deine Meinung? > Paralleschalten gut oder nicht oder egal? > Deinen eigenen Messungen nach müsstest Du zur Schlussfolgerung kommen, > nicht gut. Nein, siehe oben. > Du hast auch keine Messungen eines Verstärkerfrequenzganges vorgenommen. > Ich habe da schon übelste Resonanzen im Frequnzgängen gesehen, sobald > MLCC parallel waren (Sogar parallel im Signalweg, wirkt sich das aus, > nicht nur in der Speisespannung). Wenn überhaupt, dann wirkt sich das im Signalweg aus. > Deine MLCC liegen sehr günstig dicht beieinander, direkt gegenüber an > einen Leiterzug. > Wie sah es denn aus, wenn Du eine Pad weiter weg gegangen bist? Also 2 > cm Leiterzug dazwischen hattest? > Hast Du die Messungen nicht gemacht oder lieber weggelassen, weil sie zu > brutal aussahen? > > Und Du hast sogar ACHT VIA pro C gemacht, statt der von mir > vorgeschlagenen drei. Sieh an. Die Platine war nie für Kondensatormessungen gemacht sondern als Experimentierboard für MiniCircuits ERA-x oder GALI-MMICs, im Stil von Meterware. > Den Speki - hast du aber schon vorher kalbriert?? - nehme ich an. Dann > sollte der F-Gang unten rum etwas schöner aussehen. Aber Vorsicht, jetzt > kenne ich RIGOL nicht (Hat der echte 9 kHz oder eher 60? Mal ins Manual Die 9 KHz kommen von vielen Störfestigkeits-Normen, darum fangen bei vielen Messgeräten die garantierten Specs dort an; sonst ist man nicht konform.
Jens schrieb: > @Gerhard: ich habe das Buch gefunden - aber bis ich das gelesen und > wirklich so verstanden habe, dass ich es voll umsetzen kann brauche ich > wohl noch ein zweites Leben. Mal schauen, ob ich einen Schnelldurchlauf > finde. Lass Dich von dem Buch nicht einschüchtern. Um den berühmten Kommentar aus der Task-Switching-Routine des Unix-Betriebsystems zu bemühen: "You are not expected to understand this". Zumindest nicht alles davon. Staric und Margan waren bei Tektronix in der Osilloskop-Entwicklung und haben dafür gesorgt, dass die Konkurrenz von Hewlett-Packard für mehr als 10 Jahre kein Bein auf den Boden bekommen hat. Allen Hollister war wohl auch bei der Gruppe. Sein Buch ist etwas zugänglicher. Ich hab' mein Exemplar leider verliehen mit den üblichen Folgen. < https://www.amazon.de/Wideband-Amplifier-Materials-Circuits-Devices/dp/1891121510/ref=sr_1_1?__mk_de_DE=%C3%85M%C3%85%C5%BD%C3%95%C3%91&crid=11JD5FAYK6TS4&dib=eyJ2IjoiMSJ9.xk_mUY_w1QKAocyXRC8luewtcuQygdSyQcch2WD5SV1lAKevs_PD4hFvsxPnRXvZxPWZN90OHWA6UdAbZg1M7w.Vc4CcqSZk973GR5xfwuqkgBPMw3AdQDUP4dKRbDcwKo&dib_tag=se&keywords=Allen+Hollister+wideband+Amplifier+design&qid=1770714251&s=books&sprefix=allen+hollister+wideband+amplifier+design%2Cstripbooks%2C102&sr=1-1 >
Der zu den 95% zugehörige Gerhard H. schrieb: > Wenn -33 dB schon 0.5 Ohm Impedanz entsprechen, dann sind wir bei -60dB > bereits im niedrigen Milli-Ohm-Bereich. Das ist ja gerade ein Teil des Problemes, die niedrigen Milliohm und Induktivitäten ergeben fast unbedämpfte Serienschwingkreise (Saugkreise). Die bekommt man dann z.B. mit RC-Snubbern gedämpft und weg. Oder auch mit einen >200µF Elko parallel. Gerhard H. schrieb: > Das Problem ist, dass man mit einem Kondensator keinen nieder- > ohmigen Abklatscher über viele Frequenzdekaden hinbekommt. Ja, aber das braucht ein HF-Verstärker auch nicht, eine Speisespannung im Milliohmbereich. Deshalb ist des egal. Und wenn die Speisespannung sternförmig verteilt wird... ist das noch unwichtiger bis egal. Gerhard H. schrieb: >> Du hast auch keine Messungen eines Verstärkerfrequenzganges vorgenommen. >> Ich habe da schon übelste Resonanzen im Frequnzgängen gesehen, sobald >> MLCC parallel waren (Sogar parallel im Signalweg, wirkt sich das aus, >> nicht nur in der Speisespannung). > > Wenn überhaupt, dann wirkt sich das im Signalweg aus Es wirkt sich in beiden aus... in der Speisespannung und im Signalweg. Speisespannungsbeispiel: In einen Photoempfänger waren von meinen Vorgänger zur guten Abblockung der Biasspannung der Photodiode 1µF und 100 nF parallel vorgesehen - er wollte ja, wie Du, breitbandig abblocken. Ergebnis ein 1 dB Schlenker nach oben und dann nach unten bei ca. 110 MHz- aus der sich ergebenden Resonanz der 100nF/1µF und deren Längen plus den verbindenden mm kurzen Leiterzügen. Die 100 nF entfernt und schon war der Schlenker weg und der Photoempfänger lief mit der gleichen Grenzfrequenz wie vorher, da haben die bei Dir theoretisch so bösen mehr zig Milliohm überhaupt nicht interessiert. Der Photoempfänger wird heute noch so in Serie produziert. Im Signalweg. Der gezeigte Buffer hat 100 µF Koppel-MLCC drin. (Es ist eine möglichst tiefe untere Grenzfrequenz gefordert.) Dann habe ich mal aus Neugier einige pf (15...100? genauen Wert vergessen) parallel rangelötet. Erebnis Resonanz im Frequenzgang bei 2,5 GHz. Ich schreib nicht umsonst, ob Du es Dir mal angesehen hast, wenn ein Kondensator eine Pad weiter weg dran ist. Aber da gehst du doch recht selbstherrlich drüber weg. Schön wenn einer alles weiß. Das erfreut einen doch soooo richtig. Egal, früher war ich über sowas sauer. Heute denke ich... soll er doch dumm bleiben und dumm sterben, es ist sein Leben nicht meines. Man kann manchen Leuten freundlich die Hand geben und sie hauen Dir da drauf... dann eben nicht. Aber jetzt dennoch folgendes: Man kann schon parallel schalten, wenn man es nicht bedenkenlos macht, wenn man also recht genau weiß, was man da tut und weshalb und in welchen Frequenzbereich man es tut. Aud dem kleine Bufferplatinchen von mir sind auch in den Plus- und Minusleitungen je zwei Bauform 0306 parallel (Direkt an einen Pad), - aber ein kleines Stück weiter weg gesnubbert. Schönen Tag an alle noch!
Bitte melde dich an um einen Beitrag zu schreiben. Anmeldung ist kostenlos und dauert nur eine Minute.
Bestehender Account
Schon ein Account bei Google/GoogleMail? Keine Anmeldung erforderlich!
Mit Google-Account einloggen
Mit Google-Account einloggen
Noch kein Account? Hier anmelden.















