Aufgebaut habe ich 24 gleiche Module, entsprechend Schaltung, zum Betätigen jeweils einer Modellbau-Doppelspulenweiche mit nur einer Taste. Alle Module funktionieren! Bei Zweien aber, erhitzt sich der Schaltkreise CD4001 nach einer Minute auf über 90°C (Thermokamera). Die Schaltung ist als statisch zu bezeichnen, mit dem Oszi sehe ich kein Schwingen bei den Problemteilen, deshalb bin ich ratlos. Mein Gedanke war, dass einer der Komplementär-Transistoren dauerhaft leitfähig ist, aber wenn ich alle Gatter umschalte, bleibt die Erhitzung trotzdem. Kennt jemand dieses Fehlerbild bei CMOS-Schaltkreisen? Kann es sein, dass diese logisch funktionieren, aber trotzdem ein hoher Strom irgendwie fließt? Die Schaltkreise arbeiten bei 12V und sind von Aliexpress. Bitte mich nicht steinigen.
:
Bearbeitet durch User
Eigentlich könnte ich mir nur vorstelle, wenn fast alle Baugruppen funktionieren, daß es sich in diesen Fällen lediglich um aus irgendeinen Grund schadhafte ICs geht. Vielleicht wurden sie durch Statik angeknackst, oder der IC ist intern falsch gepolt und erhitzt sich über die CMOS Body Diodes. Ich würde einfach die Übeltäter ersetzen. Wenn man den IC ungeschadet auslöten könnte, vergleiche die Widerstände zwischen dem guten und dem Schlechten zwischen Masse und Pins und VDD und den Pins. Da dürften sich nennenswerte Unterschiede zeigen. Wenn Du mit dem DMM im Dioden Modus zwischen Masse/Vdd und den verbleibenden Pins misst, müssten sich je nach Polarität des DMM ca. 0.7V messen lassen. Miss den Widerstand zwischen Vdd und Vss. Du kannst auch interessehalber die ausgebauten 4001er am Steckbrett anschliessen und feststellen ob sie dort auch so viel Strom ziehen. Natürlich dürfen Eingangspins nicht in der Luft schweben. Wie gesagt, wechsle die beiden ICs aus und wahrscheinlich gut ist. Andernfalls, check Deine Bestückung und Lötqualität. Polarität von Dioden kann auch Ströme hinführen wo keiner fliessen sollte. Jeder ist verdächtig, oder auch nicht;-)
:
Bearbeitet durch User
Hallo, wie alt sind die blauen 100nF (100nS Aufdruck) ? Ich sehe ein Problem beim U5 CD4001 rechts. Da berührt der Anschluss des ockernen Keramik-C das IC U5 so das zu einem Kurzschluss mit dem IC kommen kann. Manchmal schaut bei den IC links und rechts Metall von innen heraus. Ansonsten die blauen 100nF als erster Verdacht, die müssen doch 40 Jahre alt sein ? Kapazität, ESR und Reststrom messen. Gibt's so etwas noch neu zu kaufen ?
Maximilian schrieb: > Bei Zweien aber, erhitzt sich der Schaltkreise CD4001 nach einer Minute > auf über 90°C (Thermokamera). Die Schaltung ist als statisch zu > bezeichnen, mit dem Oszi sehe ich kein Schwingen bei den Problemteilen, > deshalb bin ich ratlos. Falls du einen Schaltplan besitzt, der diesen Namen verdient und nicht ein unübersichtliches Knäuel von Schaltsymbolen darstellt, würde das die Fehlersuche schon einmal erleichtern. Sonst zeichne dir einen. Es muss keine nach außen sichtbare Schwingung sein, die den Strom verursacht. Die CMOS-Gatter der CD40xx-Serie arbeiten auch als Analogbausteine, d.h. bei Signalpegel, die keinen vernünftigen Logikpegeln entsprechen. Dann fließt ein Querstrom in einer Push-/Pull-Stufe, d.h. beide FETs leiten gleichzeitig und die Verlustleistung steigt auch im statischen Fall kräftig an. Zeichne also als erstes einen vernünftig lesbaren Schaltplan. Dann prüfe die Qualität der Versorgungsspannung an den ICs un dann als nächstes entlang der Signalkette bei dem fraglichen IC die Signalpegel an ALLEN Ein- und Ausgängen, am besten mit dem Oszi.
Zuerst die Schaltkreise ersetzen (oder aus der Schaltung nehmen und extern testen). Wie schon gesagt wurde, CMOS ICs sind extrem empfindlich was statische Entladungen angeht, ich habe da auch Erfahrung mit einer Schaltung, die um einen CD4093 herum aufgebaut war. Einmal unglücklich angefasst - funktioniert nicht mehr, IC im Arsch. Zum Glück gibts für sowas heute kleine µCs (ich hätte Deine Weichensteuerung auch mit einem kleinen µC aufgebaut und die ganze Logik da drin in Software umgesetzt), da ist mir noch nie ein ESD-Schaden durch einfach unvorsichtig anfassen entstanden.
:
Bearbeitet durch User
Die alten CD4000 lassen sich relativ leicht in den Latch-up manövrieren. Dann schliesst das IC per parasitärem Thyristor die Versorgung kurz. Beenden lässt sich das nur durch abschalten. Da diese Typen vergleichsweise hochohmig sind, wird es zwar arg heiss, es fliegt aber nicht gleich der Deckel weg, sie können es überleben. https://de.wikipedia.org/wiki/Latch-up-Effekt
:
Bearbeitet durch User
Ich habe mir bei (schwierig beschaffbaren) Halbleitern auch einige Male die Finger verbrannt. Die Fake-Wahrscheinlichkeit auf Aliexpress bei westlichen Halbleiter-Herstellern liegt bei gefühlten 90%. Wenn schon dann bei LCSC kaufen.
Maximilian schrieb: > Die Schaltkreise arbeiten bei 12V und sind von Aliexpress. Bitte mich > nicht steinigen. Wenn du NOS Originale (ST/Philips) haben willst, melde dich per PN. Ich habe noch >50 am Lager.
Sind das kleine DDR-Dioden (organge, rot: SAY irgendwas?). Sind die richtigrum drin? Wie schon geschrieben; ein Schaltplan muss nicht genauso gemalt werden, wie die Bauteile auf der Platine geroutet sind. Würde ich auch mal von "links nach rechts" (Signalfluss) neu zeichnen. Wenn die CD4001 als RS-FlipFlop verwendet werden, würde ich das so - wie sonst üblich - zeichnen. Wer weiss, was da los ist. Ich würde evtl. auch auf Überspannungsspitzen --> Latch-Up tipppen. Abner sonst recht ordentlich aufgebaut und gutes Bild geworden. Kannst ja mal noch n Foto von etwas weiter weg machen.
:
Bearbeitet durch User
Oder gehören dort garnicht ZWEI CD4001er rein, sondern ein 40106 und ein 4001?
Axel R. schrieb: > Oder gehören dort garnicht ZWEI CD4001er rein, sondern ein 40106 und ein > 4001? Auf dem Foto sind Teile von drei Modulen zu sehen, alle ohne den Bereich mit dem 40106.
:
Bearbeitet durch User
Betriebstemperaturbereich (°C) -55 to 125 Ich könnte mir vorstellen, dass die "buffered" (BE) nicht so heiß werden dürften. Die Nicht-gepufferten schon. https://www.ti.com/lit/an/scha004/scha004.pdf?ts=1770927551695 Also: Bauteil defekt. ciao gustav
Karl B. schrieb: > Betriebstemperaturbereich (°C) -55 to 125 > Ich könnte mir vorstellen, dass die "buffered" (BE) nicht so heiß werden > dürften. Das hat nichts mit "heiß werden dürfen" zu tun. Die Verlustleistung der Dinger ist im statischen Betrieb bei ordnungsgemäßer Funktion so gering, dass sie sich so gut wie nicht messbar erwärmen. Die Umgebungstemperatur beim TO dürfte wohl kaum bei 90 °C liegen, sonst hätte er das bestimmt erwähnt ;-) Karl B. schrieb: > https://www.ti.com/lit/an/scha004/scha004.pdf?ts=1770927551695 Wo liest du da etwas über die Verlustleistung?
:
Bearbeitet durch User
Ich bin der Meinung das an der von mir ROT markierten Stelle (BILD) ein Kurzschluss mit den Metallschnittkanten vom CD4001 an der Seite ist. Entweder gegen Masse oder VCC. Bei einem EPROM sind da zwei kleine Metallteile die nach Vss bzw. Masse gehen.
:
Bearbeitet durch User
H. H. schrieb: > Michael K. schrieb: >> Metallschnittkanten vom CD4001 an der Seite > > Es gibt da keine. Woher willst das wissen, liegt so ein IC vor dir ? Hast du schon mal ein DIL IC gesehen ? Hier ein EPROM wo 2 Kupferteile rausschauen, die nach Vss (Masse) Verbindung haben. Sehe ich an fast jedem IC !
Bei vielen ICs im PDIP-Gehäuse gibt es an den Stirnflächen ein oder zwei winzige blanke Metallstellen, einen Kontakt zu einem Bauteil daneben halte ich aber für sehr unwahrscheinlich. Bei EPROMs und anderen ICs im CERDIP-Gehäuse habe ich sie noch nie gesehen. Auf dem Bild von zufällig aus der Grabbelkiste geklaubten ICs sind von oben nach unten: Latice GAL22V10B Harris CD74HCT541E Maxim MAX233EPP Texas Instruments F16L8-25CN Linear Technology LTC691CN
Michael K. schrieb: > Hier ein EPROM wo 2 Kupferteile rausschauen, die nach Vss (Masse) > Verbindung haben. Hmm, eine Verbindung zu einem benutzen Pin halte ich für eher unwahrscheinlich. https://www.htv-gmbh.de/wp-content/uploads/2020/03/Analytik-Roentgen-3.jpg
Klaus F. schrieb: > Michael K. schrieb: >> Hier ein EPROM wo 2 Kupferteile rausschauen, die nach Vss (Masse) >> Verbindung haben. > > > Hmm, eine Verbindung zu einem benutzen Pin halte ich für eher > unwahrscheinlich. > > https://www.htv-gmbh.de/wp-content/uploads/2020/03/Analytik-Roentgen-3.jpg Ich konnte eine Kurzschlussverbindung zu Vss mit dem Ohmmeter beim EPROM feststellen. Am Samstag gehe ich in ein Labor wo Hunderte solcher 4xxx IC liegen.
Stefan K. schrieb: > Bei vielen ICs im PDIP-Gehäuse gibt es an den Stirnflächen ein oder zwei > winzige blanke Metallstellen, einen Kontakt zu einem Bauteil daneben > halte ich aber für sehr unwahrscheinlich. Bei EPROMs und anderen ICs im > CERDIP-Gehäuse habe ich sie noch nie gesehen. > Auf dem Bild von zufällig aus der Grabbelkiste geklaubten ICs sind von > oben nach unten: > Latice GAL22V10B > Harris CD74HCT541E > Maxim MAX233EPP > Texas Instruments F16L8-25CN > Linear Technology LTC691CN Selbst bei SMD ICs gesehen, unsere Leiterplatten haben aber keine solche merkwürdige Bestückungen. Trotzdem gab es in der (Massen)Fertigung die tollsten Fehler.
:
Bearbeitet durch User
Klaus F. schrieb: > Hmm, eine Verbindung zu einem benutzen Pin halte ich für eher > unwahrscheinlich. > > https://www.htv-gmbh.de/wp-content/uploads/2020/03/Analytik-Roentgen-3.jpg Wenn dass Die auf den zentralen Teil des Leadframes aufgelötet ist gibt es eine sehr gut leitende Verbindung zum Substrat, wenn es geklebt ist eine eher weniger gute oder keine. Bei einem PDIP-Gehäuse würde ich eine Klebung vermuten, bei einem Gehäuse mit exposed Pad eine Lötung erwarten. Informationen zum Befestigen des Halbleiterchips auf dem Lead Frame (Die Attach) finden sich z.B. hier: https://intech-technologies.com/was-ist-die-attach-in-der-halbleiterverpackung/ https://www.ti.com/lit/pdf/SNOA286
Ben B. schrieb: > CMOS ICs sind extrem empfindlich > was statische Entladungen angeht, ich habe da auch Erfahrung mit einer > Schaltung, die um einen CD4093 herum aufgebaut war. 4093, nett, um für Bastelkram Takte und Töne zu erzeugen und vollkommen problemlos. (prx) A. K. schrieb: > Die alten CD4000 lassen sich relativ leicht in den Latch-up manövrieren. Von 40xx habe ich beruflich hunderte oder mehr verbaut, viele Einzelstücke auf Lochraster oder in WireWrap. Die sind weder "extrem empfindlich" noch habe ich Latch-up-Effekte in Erinnerung. Michael K. schrieb: > Ich bin der Meinung das an der von mir ROT markierten Stelle (BILD) ein > Kurzschluss mit den Metallschnittkanten vom CD4001 an der Seite ist. Michael K. schrieb: > Selbst bei SMD ICs gesehen, unsere Leiterplatten haben aber keine solche > merkwürdige Bestückungen. > Trotzdem gab es in der (Massen)Fertigung die tollsten Fehler. Stefan K. schrieb: > Wenn dass Die auf den zentralen Teil des Leadframes aufgelötet ist gibt > es eine sehr gut leitende Verbindung zum Substrat, Kasperletheater und sicher nicht das Problem. Maximilian schrieb: > Bild1.png R7-C7 / R8-C8, ein RC-Glied an einem Logikeingang ist Pfusch außerhalb dessen gerantiertem Verhalten. So etwas hatten wir in einem Seriengerät, was damit viele Jahre klaglos lief. Eines schönen Tages fielen die bei der Erstinbetriebnahme aus, der Kram war undefiniert am Schwingen. Über den Low-Pegel hinter D5/D6 können wir auch streiten. Das ganze Gebilde ist ziemlich gebastelt und kann funtionieren, oder auch nicht, je nach Toleranz und Tageslaune der ICs.
Ist ja wie beim Arzt hier, messt doch einfach wo die herausschauenden Metallteile zu den PIN Verbindung haben. Am Samstag komme ich zu einem Lab wo noch solche 4001 rumliegen. In der Fertigung hatte ich 0207er Widerstände bei denen eine abstehende Spitze auf die Schirmmasse der Leiterplatte gedrückt hat. Je nach Biegung der LP. Dann feine Ätzfehler die zu Kurzschlüssen bis 1kOhm geführt haben (Grundig MO100 Oszi). Hab noch nie gesehen das bei einer THT Bestückung Bauteile Anschlüsse von Nachbarbauteilen so dicht ans IC gehen.
:
Bearbeitet durch User
Michael K. schrieb: > Hab noch nie gesehen das bei einer THT Bestückung Bauteile Anschlüsse > von Nachbarbauteilen so dicht ans IC gehen. Die pragmatische Vorgehensweise wäre doch, den fraglichen Anschluss prophylaktisch einfach ein paar 1/10 mm weg zu biegen oder versuchsweise ein Stück Polycarbonatfolie dazwischen zu schieben, um klare Verhältnisse zu schaffen. Was soll diese Diskussion? Ob es etwas ändert (falls nicht ein Bauteildefekt entstanden ist), ist möglicherweise unmittelbar an der Stromaufnahme zu sehen.
:
Bearbeitet durch User
Rainer W. schrieb: > Die pragmatische Vorgehensweise wäre doch, Noch pragmatischer wäre es, das IC zu wechseln. Wohl geradezu verwirrend wäre es, wenn sich der TO doch nochmal zum Thema äussert.
Manfred P. schrieb: > (prx) A. K. schrieb: >> Die alten CD4000 lassen sich relativ leicht in den Latch-up manövrieren. > > Von 40xx habe ich beruflich hunderte oder mehr verbaut, viele > Einzelstücke auf Lochraster oder in WireWrap. Die sind weder "extrem > empfindlich" noch habe ich Latch-up-Effekte in Erinnerung. National CD40xxN und MM74CxxN waren in der Tat problematisch. Mit den 40xxB waren die Probleme bzgl Latchup abgestellt. Die hatten dann auch passivierte Oberflächen, so dass in feuchter Umgebung nicht mehr die Alu-Lage wegkorrodiert. Heute gibt es nur noch B-Typen, auch wenn vielleicht mal kein B mehr dransteht.
Nick schrieb: > Noch pragmatischer wäre es, das IC zu wechseln. Lehrreicher wäre es, den Fehler zu verstehen und nicht drauf zu hoffen, dass er durch irgendwelche blind getroffenen Maßnahmen zufällig verschwindet. Mal eben den Pin weg zu biegen, dauert ein paar Sekunden. Die Signalpegel an Ein- und Ausgängen zu messen, ist ebenfalls innerhalb einer Minute gemacht. Ein Versuch das IC zu wechseln, kann bei mangelnder Übung, falscher Vorgehensweise oder unzureichendem Werkzeug schnell die Platine kosten. Da fängt man doch erstmal minimalinvasiv an und nur wenn das keine Erkenntnise liefert, guckt man weiter. Maximilian schrieb: > Bei Zweien aber, erhitzt sich der Schaltkreise CD4001 Welcher von den beiden?
Nick schrieb: > Rainer W. schrieb: >> Die pragmatische Vorgehensweise wäre doch, > > Noch pragmatischer wäre es, das IC zu wechseln. Gegen eines aus einer vertrauenswürdigen Quelle. CD4001BE werden von TI immer noch hergestellt und sind daher problemlos zu niedrigen Stückpreisen beschaffbar ohne auf dubiose Händler auf irgendwelchen Handelsplattformen zurückzugreifen.
:
Bearbeitet durch User
Fritz G. schrieb: > Fehlt da nicht die Freilaufdiode an den Mosfets? Vielleicht D9 und D10 - was auch immer VPP ist und wie dort die Energie aufgenommen werden kann. Man kann im Interesse des TO nur hoffen, dass er jetzt zum Wochenende Zeit findet, sich mal um seinen Thread zu kümmern :-(
:
Bearbeitet durch User
Stefan K. schrieb: >> Noch pragmatischer wäre es, das IC zu wechseln. > > Gegen eines aus einer vertrauenswürdigen Quelle. Und Beine abzwicken und diese einzeln auslöten, kann sogar ein Kind ohne viel Übung.
Viele Gedanken von euch, aber ich werde nun doch die beiden Schaltkreise ersetzen müssen. Da ich sie nicht am Stück aus ihren Bohrlöchern bekomme, habe ich mir bei TME eine spezielle Knipszange TR-20-TM zum trennen der Beine vom Gehäuse bestellt. Danach dann Bein für Bein auslöten und die Löcher ausbohren. Die Vermutung der Berührung eines Beins der gelben Kondensatoren mit einem Metallblech an der Längsseite der ICs hat sich nicht bestätigt. Die ICs sind Vollplastik. Und ja, ich erinnere mich an ICs mit winzigem Blech an der Längsseite. Die Pegel an den heißen ICs entsprechen genau denen der Kalten. Sie schalten wie gewünscht und erfüllen ihre Aufgabe mit Schweißtropfen. Die funktionierenden IC haben Raumtemperatur. Gute Beobachter haben uralte Bauteile gesehen. Ja die blauen Kondensatoren und die SAY-Dioden stammen noch aus DDR-Beständen und wurden nun aufgearbeitet. Diese Teile habe ich aber vor Einbau alle ausgemessen. Das war noch Friedensware und hält ewig. Der Stromlaufplan ist etwas beengt dargestellt, aber ich wollte 6 dieser Module auf ein Blatt Papier bekommen, die dann eine Leiterplatte füllen. Das Bild zeigt die Gesamtanordnung. Die Freilaufdioden sind D9 und D10. Sie liegen parallel zu den Spulen im Weichenantrieb.
Fritz G. schrieb: > Maximilian schrieb: >> Doppelspulenweiche > Fehlt da nicht die Freilaufdiode an den Mosfets? Bei einem Relais als Last sollten echte IRF3205 den Lawinendurchbruch bei fehlenden Freilaufdioden problemlos verkrafen.
:
Bearbeitet durch User
Maximilian schrieb: > Ja die blauen > Kondensatoren und die SAY-Dioden stammen noch aus DDR-Beständen und > wurden nun aufgearbeitet. Die DDR hat Kerkos von Siemens importiert?
Rainer W. schrieb: > Lehrreicher wäre es, den Fehler zu verstehen und nicht drauf zu hoffen, > dass er durch irgendwelche blind getroffenen Maßnahmen zufällig > verschwindet. Bin ich ganz bei dir, bei einem potentiellen Fake ist das aber vergebliche Liebesmüh. Rainer W. schrieb: > Mal eben den Pin weg zu biegen, dauert ein paar Sekunden. Die > Signalpegel an Ein- und Ausgängen zu messen, ist ebenfalls innerhalb > einer Minute gemacht. Ein Versuch das IC zu wechseln, kann bei > mangelnder Übung, falscher Vorgehensweise oder unzureichendem Werkzeug > schnell die Platine kosten. Wenn man das IC "schlachten" und nicht "transplantieren" will, ist das Risiko deutlich geringer. Pins am Gehäuse abzwicken und einzeln entfernen, ist deutlich entspannter, als 14 auf einen Streich ;-)
Manfred P. schrieb: > Von 40xx habe ich beruflich hunderte oder mehr verbaut, viele > Einzelstücke auf Lochraster oder in WireWrap. Die sind weder "extrem > empfindlich" noch habe ich Latch-up-Effekte in Erinnerung. Das hat mit der Einführung der B Variante stark nachgelassen, weil sie seit dem Schutzdioden enthalten. Mit genug Strom kann man die allerdings immer noch "überfahren". Das passiert am ehesten aus Versehen, wenn man Spannung direkt an einen Eingang anlegt, während die Stromversorgung noch aus ist.
:
Bearbeitet durch User
Michael K. schrieb: > Da berührt der Anschluss des ockernen Keramik-C das IC U5 so das zu > einem Kurzschluss mit dem IC kommen kann. Wie soll es da zu einem Kurzschluß kommen? Der C berührt lediglich das Gehäuse des IC und das ist i.d.R. aus Kunststoff.
Maximilian schrieb: > Der Stromlaufplan ist etwas beengt dargestellt, aber ich wollte 6 dieser > Module auf ein Blatt Papier bekommen, die dann eine Leiterplatte füllen. Das ergibt doch keinen Sinn. Zweck eines Stromlaufplans ist es, die Funktion einer Schaltung leicht nachvollziehen zu können. Deswegen malt man den auch so, daß links die Eingangssignale und recht die Ausgangssignale sind. Der Signalfluß ist dann i.A. von links nach rechts. Ähnlich die Versorgungsspannungen. Positive Rail oben, negative Rail (bzw. GND) unten. Es gibt ein dediziertes GND-Symbol, das sollte man auch verwenden. Last not least: wenn eine Schaltung aus mehreren identischen Blöcken besteht, dann zeichnet man nur einen!
Axel S. schrieb: > Das ergibt doch keinen Sinn. Er wollte halt einfach den wertvollen Bildschirmplatz sparen. Sein Rechner war wohl vermutlich ein Psion 3 oder sowas.
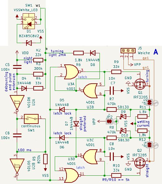
@TO Schau Dir mal die Pegel am Gatter U3B/Pin6 und U3C/Pin8 an. Da könnte ich mir vorstellen das diese im verbotenen Bereich liegen und das Gatter deshalb im analogen Bereich arbeitet. Müssen R7 und R8 wirklich so groß sein? Mach die mal deutlich kleiner, nicht mehr als 100k.
Nemopuk schrieb: > Das hat mit der Einführung der B Variante stark nachgelassen, weil sie > seit dem Schutzdioden enthalten. Auch die A-Varianten der meisten CMOS-IC enthielten schon Schutzdioden. Siehe z.B. https://www.ti.com/lit/an/scha004/scha004.pdf Den Latch-Up Effekt von CMOS verursacht die CMOS-Inverter Struktur. Egal ob Schutzdioden oder nicht: https://de.wikipedia.org/wiki/Latch-up-Effekt Hans schrieb: > Wie soll es da zu einem Kurzschluß kommen? Der C berührt lediglich das > Gehäuse des IC und das ist i.d.R. aus Kunststoff. Jein. Das Epoxidharz wird um den Lead Frame (https://de.wikipedia.org/wiki/Leadframe) herum gespritzt. Neben den Beinchen schaut da noch der Träger für den Chip raus. Der wird nach dem Aushärten des Epoxys bündig abgeschnitten und schaut dann mehr oder weniger prominent raus.
Axel S. schrieb: > schaut dann mehr oder > weniger prominent raus. Oder auch gar nicht. Haben nur wenige Hersteller so gemacht.
Maximilian schrieb: > und die Löcher ausbohren. Nicht ausbohren, da machst Du die Metallisierung zwischen den Lagen kaputt. Die Löcher bekommt man sehr gut mit einer Injektionskanüle frei. Besorge Dir in der Apotheke einen Satz Kanülen mit verschiedenen Durchmessern. Wenn man diese als Auslötwerzeug benutzen will, schleift man die Spitzen gerade (danach das Entgraten mit einem feinem Schmirgelpapier und kleinem Bohrer nicht vergessen). Bei einlagigen Leiterplatten schiebman die Kanüle auf den Anschluß, erwärmt selbigen und schiebt dabei die Kanüle unter ständigem Hin- und Herdrehen durch die Bohrung. So bekommt man jeden IC zerstörungsfrei heraus. Bei 2- oder mehrlagigen Platinen funktioniert das so leider nicht mehr, weil auf der Bestückungesseite meist noch Zinn am Pin kleben bleibt. Hier hilft bei IC's wirklich nur das Abschneiden der Pins dicht am Gehäuse. Dann kann man mit der Kanüle die Pins von der Lötseite her durchschieben. Die Pins mit einer kleinen Zange/Pinzette aus der Kanüle ziehen und die Kanüle aus der LP ziehen. Für IC's sind die Kanülen mit den grünen Kappe passend. Um Lötaugen vom Zinn zu befreien nutze ich die Kanülen so wie sie sind, also mit dem Anschliff.
H. H. schrieb: > Die DDR hat Kerkos von Siemens importiert? Die DDR hat einiges aus dem "Westen" importiert, da wurde der Hinz auch nicht gefragt.
Axel S. schrieb: > Beinchen schaut da noch der Träger für den Chip raus. Der wird nach dem > Aushärten des Epoxys bündig abgeschnitten und schaut dann mehr oder > weniger prominent raus. Ja, aber da muß man schon sehr genau die Position treffen. Ich habe mir mal ein paar IC angeschaut und da sieht es eher so aus, das der Kunststoff weiter vorsteht als das Metall. Kann aber auch eine optische Täuschung sein, da möchte ich micht jetzt nict festlegen. Da wirklich den Punkt genau zu treffen ist schon recht schwierig, wenn auch nicht ausgeschlossen.
Hans schrieb: > H. H. schrieb: >> Die DDR hat Kerkos von Siemens importiert? > > Die DDR hat einiges aus dem "Westen" importiert, da wurde der Hinz auch > nicht gefragt. Deshalb war die DDR pleite.
Axel S. schrieb: > Jein. Das Epoxidharz wird um den /Lead Frame/ > (https://de.wikipedia.org/wiki/Leadframe) herum gespritzt. Neben den > Beinchen schaut da noch der Träger für den Chip raus. Der wird nach dem > Aushärten des Epoxys bündig abgeschnitten und schaut dann mehr oder > weniger prominent raus. Es gab früher Varianten, die anscheinend als Meterware produziert und dann durch Sägen vereinzelt wurde. Da sind die Schmalseiten sägerauh und man sieht den Verbindungssteg des Leadframes. Heutzutage wird erst vereinzelt und dann umspritzt, da umhüllt das Epoxy alle Seiten. Das Substrat, also dieser selten vorhandene seitliche Kontakt, ist bei den heute üblichen p-dotierten Wafern meist mit der niedrigsten vorhandenen Spannung verbunden. Also bei Digitaltechnik mit Masse.
Hans schrieb: > da wurde der Hinz auch nicht gefragt. Soweit ich weiß, laufen alle Bauteile erst einmal über Herrn Hinz seinen Schreibtisch und werden in seine "Wunderdokumentationsliste" eingetragen, bevor sie von Herrn Hinz genehmigt werden und von ihm eine internationale RoHS-Konformität erhalten.
Marcel V. schrieb: > von Herrn Hinz genehmigt werden ist oft schon mit moderativer Unterstützung recht hilfreich, aber nicht allwissend, ich habe auch schon von ihm Fehler entdeckt und er selbst auch eingeräumt, also stets wachsam bleiben. Also Pins abkneifen einzeln mit Lötkolbenhilfe raus ziehen, mit Kanüle ohne Bohren das Lot rausschieben ind eine Präzisonsfassung mit gedrehten Kontakten einlöten und vertrauenswürdige Ersatzchips beschaffen.
:
Bearbeitet durch User
Hallo, an einen langweiligen Samstagnachmittag mit Ekeltemperaturen um Null Grad und Schneergen in Berlin ... will ich auch meinen Senf dazugeben. Die Diskussion, ob das B-Typen sind ergibt - wenn man sich das Foto betrachtet - es sind B-Typen. Also nicht mit sagenhafter Empfindlichkeit gegenüber statischen Aufladungen. Die ballern nicht vom Anfassen durch. Dann DIE Frage: Hat sich der Besitzer mal die Mühe gemacht, mit dem Multimeter die Spannungen Pin für Pin zu messen? Ich glaube nicht. Dann würde man schnell einen Eingangspin finden, der im Umschaltbereich zwischen L und H liegt und somit wildes Schwingen erzeugt. Damit verbunden ist dann QUERSTROM und als weitere Folge Hitze --- bis 100 °C. Ähnliches passiert gern, wenn man meint, Eingänge frei in der Luft schweben lassen zu können (Wie bei der 74xx Serie). Bei CMOS gehört jeder Eingang mit irgendwas verbunden!! (Masse, Plus oder einen anderem Signal, bzw. einen Ausgang.) Ansosnten wirkt dieser Eingang als schöne hochohmih´ge Antenne und das folgende Gatter schaltet wild mit der HF die der Pin einfängt. Noch besser als ein Multimeter wäre ja ein Oszilloskop. Ist das vorhanden? Wo treten die Schwingungen das erste Mal auf? Noch was, wer glaubt, dass sich dafür Leute Mühe geben, die Dinger zu fälschen? Kosten die nicht so um die 50 Cent? Da gibt es andere IC, die man fälschen kann, die dann mindestens 10...25 Euro kosten. OPA 627, AD797 zum Beispiel. Ich würde dann sowas fälschen. Ansonsten C7 und C8, haben zwar nur 10 nF... aber das ist die einzige Stelle, an dem mir früher mal CMOS gestorben sind, weil ich den internen Schutzwiderstand des Einganges zur Strombegrenzung genutzt hatte - was man natürlich nicht tun darf. Da gehört direkt vor Pin 6 und 8 ein Widerstand hin. 10 kOhm wären hier okay. Ansonsten könnte es irgenwann wieder passieren. Aber sowas hält erst mal einige Zeit bis einige Jahre bis das kaputt geht. Joachim hat ja gerade gute Tips zum Auslöten gegeben. Die Pins einzeln abkneifen. Ich habe dafür früher eine spitze Nagelzange benutzt, um gut von oben ranzukommen und direkt das kurze waagerechte Stück in den IC rein abgekniffen. Wie sieht den eigentlich deine Spannungsversorgung aus? Schaltnetzteil? Liefert das Peaks? Was sind das für Tropfentantal-Kondensatoren? Die sterben auch SEHR gern. Die baut heute keine Entwickler mehr ein, der auf Langlebigkeit seines Produktes bedacht ist. Außerdem die nervige Bürokratie -Lieferkettengesetz - Tantal aus Kongo ist ein Konfliktmetall. Lieber MLCC rein.
Lothar schrieb: > wer glaubt, dass sich dafür Leute Mühe geben, die Dinger zu fälschen? Dann wäre noch die Frage, welcher Hersteller das Original produziert.
Auch vor Pin 1 und 3 des 40106 fehlen serielle Widerstände als Strombegrenzung in die Eingänge hinein.
Lothar schrieb: > Noch was, wer glaubt, dass sich dafür Leute Mühe geben, die Dinger zu > fälschen? Kosten die nicht so um die 50 Cent? Das reicht den Fälschern schon. Die fälschen sogar noch viel billigere Teile.
H. H. schrieb: > Das reicht den Fälschern schon. Die fälschen sogar noch viel billigere > Teile. unterschreibe ich, erst Recht wenn da NOS oder selten drauf steht, es lohnt sich sogar zu fälschen wenn es irgendwelche ICs sind, jeder gewonnene Cent ist Verdienst und die Masse bringts.
Nemopuk schrieb: > Lothar schrieb: >> wer glaubt, dass sich dafür Leute Mühe geben, die Dinger zu fälschen? > > Dann wäre noch die Frage, welcher Hersteller das Original produziert. Ich frage mich auch immer, immer wieder beim Gehäusebau: Wer zum Teufel ist eigentlich der Original-Hersteller einer M3 x 10 Schraube. Den nur diese will ich benutzen. Alles andere ist ja eine Fälschung. Geht ja gar nicht. Ob es den ersten Originalhersteller noch gibt, ist eine andere Frage. Die einfachen CMOS-Gatter sind ein Brot- und Butterprodukt, das kein großes KnowHow erfordert. Zum sonstigen Fälscherthema: Ja, vielleicht habt ihr damit sogar recht...ich würde mir eben größere Ziele suchen. Nur wer nach den Sternen greift, kann sie erreichen!
:
Bearbeitet durch User
Lothar schrieb: > Zum sonstigen Fälscherthema: Ja, vielleicht habt ihr damit sogar > recht...ich würde mir eben größere Ziele suchen. Wie Kujau oder Beltracci...
Lothar schrieb: > Ich frage mich auch immer, immer wieder beim Gehäusebau: > > Wer zum Teufel ist eigentlich der Original-Hersteller Darum geht es hier garnicht. Ein CD4001 ist quasi generisch, wenn er sich elektrisch so verhält und diesen ersetzten kann. Bei einer Fälschung kann alles mögliche in dem Gehäuse sein. Von garnichts, einem anderen CMOS IC, was gerade greifbar war, ein Operationsverstärker, alles mögliche halt, was 14 Pins hat und sich abschleifen und neu bedrucken lässt.
Gerald B. schrieb: > Lothar schrieb: >> Ich frage mich auch immer, immer wieder beim Gehäusebau: >> >> Wer zum Teufel ist eigentlich der Original-Hersteller > einer M3 x 10 Schraube? - ging es original weiter-Wenn dann möchte ich schon vollständig zitiert werden Ist es soo schwer Ironie zu erkennen? Lieber Gerald, hast Du etwas zum künstlich aufregen gebraucht? Da kann ich ja mal schnell ein Zitat sinnentfremdend verkürzen, dachtest Du dir wohl? Geanu deshalb, Gerald, habe ich das mit der M3 Schraube geschrieben. Und in so einer Schaltung, ist es wirklich völlig egal von welchen Hersteller der 4001 kommt. Hier wird keine Grenzfrequenz ausgereizt, keine Laufzeit ist von Interesse.
Marcel V. schrieb: > Soweit ich weiß, laufen alle Bauteile erst einmal über Herrn Hinz seinen > Schreibtisch und werden in seine "Wunderdokumentationsliste" > eingetragen, bevor sie von Herrn Hinz genehmigt werden und von ihm eine > internationale RoHS-Konformität erhalten. So wird es wohl sein.
Lothar schrieb: > Was sind das für Tropfentantal-Kondensatoren? Wenn Du die Gelben meinst, das sind keine Tantal, sondern Keramik C's.
Lothar schrieb: > Und in so einer Schaltung, ist es wirklich völlig egal von welchen > Hersteller der 4001 kommt. Hier wird keine Grenzfrequenz ausgereizt, > keine Laufzeit ist von Interesse. Es sollte aber ein 4001B-kompatibles Bauteil im Gehäuse stecken. Kein leeres Package, kein Operationsverstärker und auch kein auf 14 Pins zurechtgesägter GAL20V8. Eben nicht das, was Du üblicherweise als China-Fake bekommst.
:
Bearbeitet durch User
Soul E. schrieb: > Es sollte aber ein 4001B-kompatibles Bauteil im Gehäuse stecken. Da es heiß wird und nicht funktioniert, weiß man es nicht. Es ist aber kein Hexenwerk, zumindest die Logikfunktion eines solchen ICs zu testen. Er doch recht komfortabel Ersatz bekommen: Helmut K. schrieb: > Wenn du NOS Originale (ST/Philips) haben willst, melde dich per PN. Ich > habe noch >50 am Lager. Ändert nichts an der windigen Schaltung: Manfred P. schrieb: > der Kram war undefiniert am Schwingen. Hans schrieb: > Schau Dir mal die Pegel am Gatter U3B/Pin6 und U3C/Pin8 an. Da könnte > ich mir vorstellen das diese im verbotenen Bereich liegen und das Gatter > deshalb im analogen Bereich arbeitet. Lothar schrieb: > Dann DIE Frage: Hat sich der Besitzer mal die Mühe gemacht, mit dem > Multimeter die Spannungen Pin für Pin zu messen? > Ich glaube nicht. Dann würde man schnell einen Eingangspin finden, der > im Umschaltbereich zwischen L und H liegt und somit wildes Schwingen > erzeugt.
Soul E. schrieb: > Lothar schrieb: >> Und in so einer Schaltung, ist es wirklich völlig egal von welchen >> Hersteller der 4001 kommt. Hier wird keine Grenzfrequenz ausgereizt, >> keine Laufzeit ist von Interesse. > > Es sollte aber ein 4001B-kompatibles Bauteil im Gehäuse stecken. Kein > leeres Package, kein Operationsverstärker und auch kein auf 14 Pins > zurechtgesägter GAL20V8. Eben nicht das, was Du üblicherweise als > China-Fake bekommst. Da kann durchaus ein 4001B drin sein, gebraucht, ausgelötet und aufpoliert, mit hübschem neuen Marking. Und so wie mit denen dabei umgegangen wird, da kann der eben vorgeschädigt sein.
Hans schrieb: > Lothar schrieb: >> Was sind das für Tropfentantal-Kondensatoren? > > Wenn Du die Gelben meinst, das sind keine Tantal, sondern Keramik C's Ich kenne diese Bauform bisher nur als Tantal-C - mit einen Pluszeichen in der Nähe eines Anschlußes. Aber mag sein, das es die auch als Keramik-C gab. Mir bisher nicht bekannt, Aber man lernt ja täglich dazu. Vielleicht gibt es ja noch ein paar Fotos, wo man die von der Beschriftungsseite her sieht. Das sollte dann Sicherheit schaffen.
Lothar schrieb: > Aber mag sein, das es die auch als Keramik-C gab. Mir bisher nicht > bekannt, Aber man lernt ja täglich dazu. So.
Manfred P. schrieb: > Da es heiß wird und nicht funktioniert ... gelesen? Maximilian schrieb: > Alle Module funktionieren!
Weniger als 24 Stunden hat es gedauert und die bei TME bestellte Knipszange TR-20-TM war bei mir. Innerhalb Sekunden konnte ich den ersten IC von seinen Beinen befreien. Auch in der Enge, mit den drumherum stehend angeordneten Bauelementen, war das kein Problem. Das Teil ist ähnlich einem Schrägschneider, aber aus 2 mm Blech und die Schneide liegt auf der Innenseite des Knick. Leider ist schon beim ersten IC etwas von der Spitze einer Schneide abgebrochen. Nicht dramatisch viel, aber erwähnenswert. Da ich nun vorsichtig geworden bin, habe ich alle 22 übrigen CD4001, aus der Aliexpress Charge, auf Logik und Temperatur geprüft. Alle funktionieren! Statistisch hätte mindestens Einer heiß werden sollen. Da das nicht der Fall ist, bin ich stark im Zweifel, was die Vermutung schlechter ICs angeht. Als Nächstes ersetze ich nur einen der heißen ICs. Die gelben Kondensatoren sind 10 nF keramisch von Aliexpress. Leider nicht im 2,5 mm Raster wie ich es brauche.
Maximilian schrieb: > Weniger als 24 Stunden hat es gedauert und die bei TME bestellte > Knipszange TR-20-TM war bei mir. Innerhalb Sekunden konnte ich den > ersten IC von seinen Beinen befreien. Auch in der Enge, mit den > drumherum stehend angeordneten Bauelementen, war das kein Problem. Das > Teil ist ähnlich einem Schrägschneider, aber aus 2 mm Blech und die > Schneide liegt auf der Innenseite des Knick. Leider ist schon beim > ersten IC etwas von der Spitze einer Schneide abgebrochen. Nicht > dramatisch viel, aber erwähnenswert. > > Da ich nun vorsichtig geworden bin, habe ich alle 22 übrigen CD4001, aus > der Aliexpress Charge, auf Logik und Temperatur geprüft. Alle > funktionieren! Statistisch hätte mindestens Einer heiß werden sollen. Da > das nicht der Fall ist, bin ich stark im Zweifel, was die Vermutung > schlechter ICs angeht. Als Nächstes ersetze ich nur einen der heißen > ICs. > > Die gelben Kondensatoren sind 10 nF keramisch von Aliexpress. Leider > nicht im 2,5 mm Raster wie ich es brauche. Ich rate Dir aber vorher einen DIP Sockel einzubauen, dann kannst Du alle Kanditaten in dieser Schaltung auf Herz und Nieren prüfen. Das unnötige Löten leiden LP im allgemeinen. Was mich betrifft, machte ich noch kaum schlechten Erfahrungen mit möglichen Fälschungen. Auch bin ich der Überzeugung, dass es sich auch dort nicht wirklich lohnt, billigst Ics zu fälschen. Sonst bestellt man, wenn man Gewissheit geben will, von den Platzhirschen, oder übt halt im Hobby eine gewisse Toleranz für "Überraschungen".
H. H. schrieb: > Lothar schrieb: >> Aber mag sein, das es die auch als Keramik-C gab. Mir bisher nicht >> bekannt, Aber man lernt ja täglich dazu. > > So. Dann hat mich die Perspektive der Aufnahme getäuscht, den von Dir gezeigten Typ kenne ich. Ich hätte eher an so einen wie den mit Bild angehängten gedacht.
> dass es sich auch dort nicht wirklich lohnt, > billigst Ics zu fälschen Gefälscht wird leider alles. Wirklich alles. Ich hätte auch nicht erwartet, daß es sich lohnt, den Sicherungsdraht einer Sicherung durch dünnen Stahldraht zu ersetzen - bis irgendwer hier vor recht kurzer Zeit entsprechende Bilder gezeigt hat, wie der Draht bei Überlastung im Inneren so einer Sicherung glüht...
Ben B. schrieb: > Gefälscht wird leider alles. Wirklich alles. Das ist auch eine Form des Wirschaftskrieges. Das hat nur noch niemand begriffen. Das soll Ressourcen beim Gegner binden.
Dieter D. schrieb: > Ben B. schrieb: >> Gefälscht wird leider alles. Wirklich alles. > > Das ist auch eine Form des Wirschaftskrieges. Das hat nur noch niemand > begriffen. Das soll Ressourcen beim Gegner binden. Vor allem Pflegekräfte in psychiatrischen Kliniken.
Dieter D. schrieb: > Ben B. schrieb: >> Gefälscht wird leider alles. Wirklich alles. > > Das ist auch eine Form des Wirschaftskrieges. Das hat nur noch niemand > begriffen. Das soll Ressourcen beim Gegner binden. Jaja. Die Chinesen mal wieder. Jetzt führen die auch schon "hübried" Krieg gegen uns!!1elf!
H. H. schrieb: > Vor allem Pflegekräfte in psychiatrischen Kliniken. Schreibt jener, der letzte Woche von seinen Pflegekräften erwischt wurde, sich abmelden mußte und am 11.02.26 sich wieder anmeldete. ;) (Danke für Deine schöne Vorlage dafür.)
Ob wir von diesem Dieter/Pucki/Schlaumeier-Projekt mal irgendwann eine Auswertung bekommen? Da stecken doch irgendwelche Sozialpädagogen hinter, die untersuchen wollen wie das Forum auf diese konsequent abgrundtief dämlichen Kommentare reagiert. Irgendwann schreibt da eine ihre Doktorarbeit drüber. Oder habilitiert, so lange wie das Experiment schon läuft.
:
Bearbeitet durch User
H. H. schrieb: > Dieter hat wohl gefälschte Medikamente bekommen... Das wäre dann auch eine Form des Wirschaftskrieges. Das hat nur noch niemand begriffen. Das soll Ressourcen beim Gegner binden. Zum Beispiel Hinz als Fäschungsspezialist ist so ein Gegner.
Soul E. schrieb: > irgendwelche Sozialpädagogen Der Seniorenbeauftrage soll einen guten Draht zur Fachhochschule für Sozialpdagogik haben. Vielleicht sollte ich ihm Deine Idee zukommen lassen.
Anbei noch ein überfordernder Beitrag aus dem Radio, wenn es interessiert: Fr 13.02.26, 16:04 - 17:00, Bayern 2 Eins zu Eins. Der Talk, Gast: Felix Lee, Journalist und China-Experte.
Ben B. schrieb: > Gefälscht wird leider alles. Wirklich alles. Ich hätte auch nicht > erwartet, daß es sich lohnt, den Sicherungsdraht einer Sicherung durch > dünnen Stahldraht zu ersetzen - bis irgendwer hier vor recht kurzer Zeit > entsprechende Bilder gezeigt hat, wie der Draht bei Überlastung im > Inneren so einer Sicherung glüht... Sicherungen mit Glühdrähten gibts aber schon ziemlich lange. Da waren eigentlich die Chinesen diesbezüglich noch lange nicht so aktiv ...
Jens G. schrieb: > Ben B. schrieb: >> Gefälscht wird leider alles. Wirklich alles. Ich hätte auch nicht >> erwartet, daß es sich lohnt, den Sicherungsdraht einer Sicherung durch >> dünnen Stahldraht zu ersetzen - bis irgendwer hier vor recht kurzer Zeit >> entsprechende Bilder gezeigt hat, wie der Draht bei Überlastung im >> Inneren so einer Sicherung glüht... > > Sicherungen mit Glühdrähten gibts aber schon ziemlich lange. Da waren > eigentlich die Chinesen diesbezüglich noch lange nicht so aktiv ... Pilotlampe...
Dieter D. schrieb: > Schreibt jener, der letzte Woche von seinen Pflegekräften erwischt wurde, sich abmelden mußte und am 11.02.26 sich > wieder anmeldete. ;) > (Danke für Deine schöne Vorlage dafür.) Aber wenn der Herr Hinz wegen flegelhaften Betragens gesperrt wurde und sich anschließend ausgerechnet wieder mit dem gleichen Namen neu anmeldet, dann merken die Moderatoren doch normalerweise, dass es sich mit an Sicherheit grenzender Wahrscheinlichkeit wieder um ein- und dieselbe Person handelt, oder nicht?
Marcel V. schrieb: > merken die Moderatoren doch normalerweise Die Moderatoren würden es, aber nicht die Pflegekräfte. Stichwort Sprachkenntnisse.
Marcel V. schrieb: > Dieter D. schrieb: >> Schreibt jener, der letzte Woche von seinen Pflegekräften erwischt wurde, >> sich abmelden mußte und am 11.02.26 sich wieder anmeldete. ;) >> (Danke für Deine schöne Vorlage dafür.) > > Aber wenn der Herr Hinz wegen flegelhaften Betragens gesperrt wurde und > sich anschließend ausgerechnet wieder mit dem gleichen Namen neu > anmeldet, dann merken die Moderatoren doch normalerweise, dass es sich > mit an Sicherheit grenzender Wahrscheinlichkeit wieder um ein- und > dieselbe Person handelt, oder nicht? Guck mal an. Der Dieter hat sich geklont und führt Selbstgespräche.
:
Bearbeitet durch User
Michael L. schrieb: > Guck mal an. Der Dieter hat sich geklont und führt Selbstgespräche. Nur lässt ihm das jetzt Raum für 3 Meinungen :-)
H. H. schrieb: >> Sicherungen mit Glühdrähten gibts aber schon ziemlich lange. Da waren >> eigentlich die Chinesen diesbezüglich noch lange nicht so aktiv ... > > Pilotlampe... Nee nee, waren schon Sicherungen. Bestimmt schon 20 Jahre her, wo ich mal einen Satz solcher hitze-resistenten Sicherung hatte. Habe ich bestimmt noch im Bestand, will aber jetzt nicht alle durchtesten ... ;-)
Gerhard O. schrieb: > Ich rate Dir aber vorher einen DIP Sockel einzubauen, dann kannst Du > alle Kanditaten in dieser Schaltung auf Herz und Nieren prüfen. Das > unnötige Löten leiden LP im allgemeinen. Der Gerhard hat halt immer wieder gut Tips - halt ein Praktiker durch und durch. Ich würde sogar noch einen Schritt weiter gehen und eine Platine nur mit einem Kanal bestücken. An kritischen Stellen dann Fassungen einlöten. So könnte man schnell testen ob die Bauteilkombination wie gewünscht funktioniert.
H. H. schrieb: > Vor allem Pflegekräfte in psychiatrischen Kliniken. Dieser Seitenhieb gegen Dieter war nun wirklich nicht nötig, zumal der Dieter hier mal nicht ganz Unrecht hat.
Hans schrieb: >> Ich rate Dir aber vorher einen DIP Sockel einzubauen, dann kannst Du >> alle Kanditaten in dieser Schaltung auf Herz und Nieren prüfen. Das >> unnötige Löten leiden LP im allgemeinen. > > Der Gerhard hat halt immer wieder gut Tips - halt ein Praktiker durch > und durch. Ganz sicher ein Mann mit erheblicher Erfahrung. > Ich würde sogar noch einen Schritt weiter gehen und eine Platine nur mit > einem Kanal bestücken. An kritischen Stellen dann Fassungen einlöten. So > könnte man schnell testen ob die Bauteilkombination wie gewünscht > funktioniert. Das hilft nichts, solange sich die Beschaltung des ICs außerhalb dessen Spezifikation bewegt.
Manfred P. schrieb: > Ganz sicher ein Mann mit erheblicher Erfahrung. Ja das darf man dem Gerhard schon zu gestehen. Manfred P. schrieb: > Das hilft nichts, solange sich die Beschaltung des ICs außerhalb dessen > Spezifikation bewegt. Das ist immer eine kritische Sache, deshalb kann man da auch keine Garantien geben. Kann funktionieren muß es aber nicht. Ich erinnere mich da immer an einen Herrn Jakubasck. Da gab es auch immer wieder mal Schaltungen wo er irgendwelche, eigentlich ungewollte, Eigenschaften von Bauteilen ausgenutzt hat. Diese Schaltungen haben eben auch nicht immer funktioniert. Allerdings hatte er oftmals gute Ideen, wie man bestimmte Dinge elektronisch umsetzen könnte. Bei der Lösungsfindung hat das durchaus weiter geholfen, auch am wenn am Ende schaltungstechnisch was ganz Anderes heraus kam.
H. H. schrieb: > Pilotlampe... In der JBL Control One wird damit der Hochtöner geschützt. http://bilder.hifi-forum.de/max/702260/jbl-control-one-pro-weiche_654668.jpg
H. H. schrieb: > Maximilian schrieb: >> sind von Aliexpress. > > Auf jeden Fall Fälschungen. Woran siehst du das?
Anordnung "Logo" und Rest des Drucks, vor allem aber an der Form der linken Vertiefung am blauen Kondensator. Hört endlich auf diesen Chinafakescheiss zu kaufen und dann auch noch zu jammern. Oder zu fragen, ob sie denn echt seien.
Gähn... schon wieder das Fälschungsthema. Das ist wie beim PC. Meist sitzt das Problem nicht im selbigen, sondern davor. Aber bei Unfähigkeit steht man doch besser da, wenn man nicht schuld ist, sondern etwas anderes.
Veit D. schrieb: > Woran siehst du das? Wenn er das hier sagen würde, würde das auch die KI mitbekommen und die Fälscher würden Antworten bekommen, wie sie es besser machen können.
Da müssten die alten,gebrauchten Originale doch gut verkaufbar sein. Aber mich interessiert als alter Bastler, warum diese relative Aufwändige Lösung? MfG Ein 81 Jähriger
Zum Beispiel ein Teil von Fälschungen entsteht aus Resten. Weil es im Ausland viel billiger ist, werden die großen Wafer dort geschnitten, die Chips geprüft und verhaust. Der Ausschuss an Chips landet beim Fälscher. Ob diese Variante heutzutage einen relevanten Marktanteil hat, ist mir unbekannt.
:
Bearbeitet durch User
Ich kenn das nur so: Wenn CMOS heiß werden, dann Latchup-Effekt. https://de.wikipedia.org/wiki/Latch-up-Effekt Evtl. hat die Schaltung sich von irgendwoher eine Spannungsspitze eingefangen, die den Effekt auslöste. Also: Teil raus und durch neues IC ersetzen. Gerade meine Experimente mit dem CD 4007 hatten das oft. ciao gustav
Ich würde die Beinchen nicht abknipsen (wenn es nun nicht schon geschah), sondern den Tipp mit der Kanüle aufgreifen. Die Kanüle passt als "Rohr" quasi über den Bauteilanschluss und trotzdem noch mit in's Loch, wo es drin steckt. Ordentlich Flussmittel verwenden und alles etwas mit Heissluft vorwärmen... Wenn du magst, schick mir die Platinen zu und ich mach das rasch für dich. . Eben nachgesehen; ich habe keine CD(V)4001er am "Lager", hab ich wohl versäumt, mit abzugreifen, seinerzeit. Wenn Du aus der Ecke bist, kannst Du auch nach Teltow vorbeikommen. Gruß Axelr
Karl B. schrieb: > Gerade meine Experimente mit dem CD 4007 hatten das oft. Da hast du dir aber auch den empfindlichsten 14-Beiner ausgesucht, der je gebaut wurde. Sogar in der originalen ungefälschten Version ;) Schwierig schrieb: > Hört endlich auf diesen Chinafakescheiss zu kaufen und dann auch noch zu > jammern. Oder zu fragen, ob sie denn echt seien. Unterschreib. Oder seht das als Abenteuer und macht einen Wettkampf draus, wer das am raffiniertesten gefälschte Teil erwischt hat. Oder das kaputteste.
Bauform B. schrieb: > Oder seht das als Abenteuer und macht einen Wettkampf > draus, wer das am raffiniertesten gefälschte Teil erwischt hat. Da liegt der TE ziemlich weit hinten.
Wenn es wenigstens ein MOS 6501 wäre, der wäre pinkompatibel. Aber den hat Motorola vom Markt geklagt.
Axel R. schrieb: > Die Kanüle passt > als "Rohr" quasi über den Bauteilanschluss und trotzdem noch mit in's > Loch, wo es drin steckt. So ist es gedacht und so wird es auch seit vielen Jahren praktiziert. Bei einlagigen Platinen funktioniert das auch bestens. Bei zweilagigen hängt es davon ab wie der IC eingesteckt ist und wie es verlötet wurde. Ist der IC bis zu Aufsetzkante eingesteckt, dann wird selbige meist an der Unterkante mit dem Lötauge der Bestückungsseite verlötet und da greift die Kanüle dann leider nicht. Bei zweilagig und gut "durchgelöteten" Anschlüssen kommt man meist mit einer Absaugpumpe besser zu Ziel. Notfalls vor dem Absaugen noch mal frisches Zinn aufbringen. Nach dem man so alle Pins freigelegt hat, vorsichtig hebeln - man sieht schnell wo es noch hängt. Aber ein bischen Erfahrung gehört schon dazu.
Dieter D. schrieb: > Wenn Al. K. schrieb: > Da OMG hier wird soviel gequirlter Mist verzapft, das verbraucht ja alle gesammelten +Punkte Eigentlich soll sich Dieter und Knacker in einem speziellen Raum austauschen würde hier echt helfen.
Der erste IC ist ersetzt. Zuerst die Beine abgekniffen, dann einzeln ausgelötet, mit Entlötlitze soviel wie möglich Zinn entfernt, danach von oben in die heiße Lötstelle den 0,6 mm Schaft eines Bohrers geschoben, mit der Drillseite des Bohrers noch etwas geweitet und dann den IC hinein. Ergebnis positiv. Der IC bleibt kalt und die Weichen schalten. Nun noch der zweite IC. Das Geheimnis, warum die ICs heiß wurden, wird wohl ein Geheimnis bleiben. Warum kann nicht alles sofort funktionieren? Oder ist das die Prüfung des Lebens? Um die Sache vollständig zu machen, hier noch zwei Bilder des Weichen-Stellpults. Blau sind einzelne Weichen, weiß Weichenkombinationen und rot Entkuppler sowie Anlagenlicht. Mit aktivem Test-Schalter, werden alle Weichen innerhalb 5 Sekunden ein mal geschaltet. Nach 15 Minuten sind selbst die Eingerosteten wieder frisch.
Maximilian schrieb: > Das Geheimnis, warum die ICs heiß wurden, wird wohl ein > Geheimnis bleiben. Du hast ausgelötete ICs bekommen, aufpoliert und als TI markiert. Da sind dann eben auch vorgeschädigte dabei. > Warum kann nicht alles sofort funktionieren? Oder ist > das die Prüfung des Lebens? Sowas einfach nur aus verlässlicher Quelle kaufen.
Joachim B. schrieb: > OMG Der Meister hat doch schon oft genug gepostet, dass eventuell Nachahmer hier mitlesen. Aus dem Grunde werden Fragen unbeantwortet bleiben. Und welche Rolle spielt die KI? Koennen die fliessend Deutsch?
Wieviel hast du bei Ebay oder Ali bezahlt? Hier mal die Preise von TME und LCSC: https://www.tme.eu/de/katalog/tore-inverter_113427/?onlyInStock=1¶ms=10:1436576;2428:1494631;2826:1931740;35:1437841;383:1443902 Von Texas Instruments, ab 25 Stck a 36,5 Cent https://www.lcsc.com/search?q=cd4001&s_z=n_cd4001 Bei LCSC, Texas ab 10 Stck 32 Cent, kannst aber auch von chinesischen Firmen ab 5 Cent welche bekommen - wohlgemerkt im DIP Gehäuse. SMD geht nochmal billiger. Und denen für 5 Cent von LCSC würde ich 10x eher trauen, als den Dingern von Alis Resterampe. Oft ist es sogar so, das du die Wahl zwischen mehreren etablierten Marken hast. Bei den Logikgattern kommt erschwerdend hinzu, das viele westliche Produzenten die Dinger inzwischen aus dem Programm genommen haben.
Gerald B. schrieb: > Wieviel hast du bei Ebay oder Ali bezahlt? > Hier mal die Preise von TME und LCSC: Vollkommen sinnlose Diskussion. Morgen kommt der nächste, bei dem irgendwas nicht funktioniert, weil er billich eingekauft hat. Viele kennen es gar nicht anders, als bei Ebay oder Ali zu kaufen und andere lassen sich halt durch die niedrigen Versandkosten locken. Selbst Foristen, die es eigentlich besser wissen müßten, fallen immer wieder drauf rein.
:
Bearbeitet durch User
Karl B. schrieb: > Ich kenn das nur so: > Wenn CMOS heiß werden, dann Latchup-Effekt. DU kennst das so, andere Leute eher, dass der Krempel schwingt. CMOS brauchen statisch keinen Strom, dafür aber viel in ihren kurzen Umschaltmomenten. Schaue mal z.B. ins Datenblatt einer 65C02-CPU, da steht als Stromaufnahme ein Wert mA pro MHz drin. Maximilian schrieb: > Das Geheimnis, warum die ICs heiß wurden, wird wohl ein > Geheimnis bleiben. Auch, weil Du nicht genügend gemessen hast. H. H. schrieb: >> Das Geheimnis, warum die ICs heiß wurden, wird wohl ein >> Geheimnis bleiben. > Du hast ausgelötete ICs bekommen, aufpoliert und als TI markiert. Da > sind dann eben auch vorgeschädigte dabei. Kann sein, aber muß nicht ursächlich sein. Ich denke nach wie vor an Exemplarstreuungen der windigen Schaltung.
Manfred P. schrieb: > CMOS brauchen statisch keinen Strom, dafür aber viel in ihren kurzen > Umschaltmomenten. Vielleicht hat noch jemand den Artikel aus der ELO dazu, weil dieser auch Gegenmaßnahmen nannte.
Soul E. schrieb: > Es gab früher Varianten, die anscheinend als Meterware produziert und > dann durch Sägen vereinzelt wurde. Da sind die Schmalseiten sägerauh und > man sieht den Verbindungssteg des Leadframes. Heutzutage wird erst > vereinzelt und dann umspritzt, da umhüllt das Epoxy alle Seiten. Irgendwie stehe ich da verständnismäßig auf dem Schlauch. Wenn erst vereinzelt und damit der Rahmen entfernt wird, was hält dann die Beinchen und das Die bis zum Umspritzen in Position?
Stefan K. schrieb: > was hält dann die > Beinchen und das Die bis zum Umspritzen in Position? Die Beinchen sitzen in einem Rahmen, der dann abgeschnitten wird und somit die Beinchen elektrisch nicht mehr verbunden sind.
H. H. schrieb: > Deshalb war die DDR pleite. Also war der Staatsfeind schuld. Ohne den Westen haette es das Paradies gegeben. Das erklaert manche Verklaerungen die wieder hochkommen.
H. H. schrieb: > ausgelötete ICs Gegen Recycling ist nichts einzuwenden. Das sind doch die Guten. Traurig ist doch nur, das man noch etwas manipulieren muss, um die Teile zu verkaufen. Wenn sich die Teile fuer 4ct/Stueck recycled bei Ali nicht verkaufen lassen, aber fuer 5ct/Stueck gefaelscht schon, dann gehoeren Ali-Besteller beschimpft fuer deren Fehlverhalten und nicht der Anbietende, der sich nur den Nachfragewuenschen gezwungenermassen anpasst. So schnell drehen sich die Verhaeltnisse um. „Jetzt wird der Spieß umgedreht“
:
Bearbeitet durch User
Nick schrieb: > Die Beinchen sitzen in einem Rahmen, der dann abgeschnitten wird und > somit die Beinchen elektrisch nicht mehr verbunden sind. Das schaut dann aus wie im Anhang. Das Bild ist aus https://www.caplinq.com/leadframes.html Da erkennt man auch den Substratkontakt. Wenn man das Package nach dem Umspritzen an der Schmalseite nochmal absägt, dann ist der potentiell erreichbar. So wie oben im Foto https://www.mikrocontroller.net/attachment/690147/20260213_152454.jpg
:
Bearbeitet durch User
Maximilian schrieb: > Da ich sie nicht am Stück aus ihren Bohrlöchern > bekomme, habe ich mir bei TME eine spezielle Knipszange TR-20-TM zum > trennen der Beine vom Gehäuse bestellt. Danach dann Bein für Bein > auslöten und die Löcher ausbohren. Kaufe dir eine JBC Lötstation und das Problem bist du los. Spätestens wenn du die Beine eh abzwickst, wird es zum Kinderspiel die heraus zu bekommen. Einfach erhitzen, ggf. etwas frisches Lötzinn dazu, dass wieder Flussmittel dabei ist, wenn heiß mit der Zange oder Pinzette raus ziehen und mit der Entlötsaugpumpe die Bohrung frei legen. Mit Bohrern hat man immer das Risiko Vias zu beschädigen und Metallkrümel auf der Leiterplatte an versteckten Stellen zu verteilen, was dann wieder Kurzschlüsse geben kann. Maximilian schrieb: > Ergebnis positiv. Der IC bleibt kalt und die Weichen schalten. Nun noch > der zweite IC. Das Geheimnis, warum die ICs heiß wurden, wird wohl ein > Geheimnis bleiben. Warum kann nicht alles sofort funktionieren? Oder ist > das die Prüfung des Lebens? Das ist halt die große Frage. Falls es wegen schlechter/falscher IC war, hast du das Problem los. Falls es wegen Designfehlern ist, kann es sein, dass die neuen IC toleranzbedingt gerade so funktionieren und irgendwann doch wieder nicht mehr. Wenn sie z.B. mal anderen Temperaturen ausgesetzt sind. Nach dem Umbau wirst du die Ursache nicht mehr heraus finden. Es sei denn, du kannst an den ausgebauten IC noch etwas messen. Maximilian schrieb: > Die > Schaltung ist als statisch zu bezeichnen, mit dem Oszi sehe ich kein > Schwingen bei den Problemteilen, deshalb bin ich ratlos. Welches Oszi und welcher Tastkopf waren das denn? Wenn eine Schaltung zum Beispiel schwingt, gibt es mindestens 2 Szenarien, warum du mit dem Oszi nichts siehst: 1. In dem Moment wenn du mit dem Tastkopf kontaktierst, stoppt die Schwingung. Da die Wärme so träge ist, wirst du das aber in dem Moment am IC nicht sehen. Und auch dass in dem Moment eine korrekte Funktion der Schaltung hergestellt wird, kannst du nicht erwarten, wenn sich die Schaltung in einem undefinierten Zustand befindet. Während so einer Messung ist es hilfreich, wenn du die Stromaufnahme misst. Ein Labornetzteil mit Anzeige auf 1 mA genau ist da hilfreich. Wenn die Stromaufnahme deutlich runter geht in dem Moment wenn du mit dem Tastkopf auf verschiedene Pins gehst, dann ist das ein starker Indikator für ein Schwingen. 2. Die Schwingung ist so hochfrequent, dass die Bandbreite von Oszi und/oder Tastkopf nicht ausreicht. Wenn die Frequenz deutlich höher ist als das Messequipment auflösen kann, sieht man einfach nur einen DC Strich.
M. E. schrieb: > Kaufe dir eine JBC Lötstation und das Problem bist du los. Ich finde JBC zwar auch gut und habe selbst eine, aber man braucht keine JBC um einen abgekniffenen Pin aus einer Leiterplatte zu entfernen. Das funktioniert mit jedem X-beliebigen Lötkolben, der es schafft das Zinn zu erweichen. Wir haben das schon vor 50 Jahren geschafft, mit ganz normalen Lötkolben. Ging völlig problemlos wenn man Löten konnte. Man braucht nicht unbedingt eine JBC um löten zu können, auch wenn es sich mit einer solchen Station sehr angenehm arbeiten läßt. Es gibt sogar Einsatzfälle wo eine Lötstation, völlig Wurscht welches Fabrikat, eher suboptimal ist. Wenn man an einer Anlage in 3m Höhe was löten muß, dann lernt man ganz schnell den klassischen Lötkolben zu schätzen, idealerweise natürlich mit Regelung (geht aber auch ohne). M. E. schrieb: > it Bohrern > hat man immer das Risiko Vias zu beschädigen Das hatte ich ja bereits geschrieben. Mit einer Injectionskanüle (grün oder auch ne Nummer kleiner) oder falls vorhanden eben mit einer Lötabsaugpumpe und einem ganz normalen Lötkolben funktioniert das sehr gut ohne die Leiterplatte zu beschädigen.
Manfred P. schrieb: > dafür aber viel in ihren kurzen > Umschaltmomenten. Wichtige Maßnahmen zur Unterdrückung von CMOS-Strompeaks: Abblockkondensatoren (Blocking Capacitors): Platzierung von kleinen Keramikkondensatoren direkt an den Versorgungsspannungs-Pins (-GND) jedes ICs, um den momentanen Strombedarf lokal zu decken. Vorwiderstände (Serienwiderstände): In Signalleitungen (z.B.) können Vorwiderstände genutzt werden, um Umladeströme von Eingangskapazitäten zu begrenzen und Resonanzen zu dämpfen, was die Belastung des Treibers verringert. Flankensteilheit optimieren: Zu langsame Signallängen führen zu langen Zeiten, in denen beide Transistoren (P- und N-Kanal) gleichzeitig leiten. Schnelle Flanken (steile Schaltvorgänge) sind vorteilhaft. Es gibt aber auch Typen bei denen schnelle Flanken schlechter sind. Da ist der Übergang von den komplementären Mosfet-Stufen so weit gezogen, dass nur das langsamere Gate-Enladen zum Gate-Laden eine Rolle spielt. Also ganz so einfach sind die Lösungen auch nicht.
Dieter D. schrieb: > In Signalleitungen (z.B.) können > Vorwiderstände genutzt werden, um Umladeströme von Eingangskapazitäten > zu begrenzen Dieter D. schrieb: > Zu langsame Signallängen führen zu langen Zeiten, in denen beide > Transistoren (P- und N-Kanal) gleichzeitig leiten. Schnelle Flanken > (steile Schaltvorgänge) sind vorteilhaft. ja, beides unter einen Hut zu bringen, ist nicht einfach.
Hans schrieb: >> Kaufe dir eine JBC Lötstation und das Problem bist du los. > Ich finde JBC zwar auch gut und habe selbst eine, aber man braucht keine > JBC um einen abgekniffenen Pin aus einer Leiterplatte zu entfernen. Die hilft auch nicht, wenn man es nicht kann. > Das > funktioniert mit jedem X-beliebigen Lötkolben, der es schafft das Zinn > zu erweichen. Wir haben das schon vor 50 Jahren geschafft, mit ganz > normalen Lötkolben. Auch damals hatte man (mit Glück oder viel Geld) eine Station, Weller-TCP. Ich habe bis heute keine JBC, sondern einen Eigenbau mit direktbeheizter Weller RT. Ich sehe beide als gleichwertig mit der Folge, dass man den "normalen Lötkolben" nicht mehr benutzen mag. Hans schrieb: > M. E. schrieb: >> it Bohrern >> hat man immer das Risiko Vias zu beschädigen > Das hatte ich ja bereits geschrieben. Mit einer Injectionskanüle (grün > oder auch ne Nummer kleiner) oder falls vorhanden eben mit einer > Lötabsaugpumpe und einem ganz normalen Lötkolben funktioniert das sehr > gut ohne die Leiterplatte zu beschädigen. Lötpumpe aus 70er / 80er, neulich musste ich die Dichtscheibe am Kolben ersetzen - hatte ich noch im Vorrat. Wenn es denn mal sehr knapp zugeht und das neue Bauteil wegen Zinnresten nicht in das abgesaugte Loch will, hilft meine Stahlnadel. Dieses Ding hat mal ein Kollege aus Federdraht schleifen lassen.
Manfred P. schrieb: > Ich sehe beide als gleichwertig mit der Folge, dass man den > "normalen Lötkolben" nicht mehr benutzen mag. Kommt halt darauf an, was man macht. Wenn ich zu Hause in der Werkstatt am Tisch sitze, möchte ich auf meine Lötstation, in meinem Fall eine JBC, nicht verzichten. Wenn ich aber mal was am Auto löten muß oder, als ich noch arbeitete, beim Kunden an der Maschine in 3m Höhe was zu löten war, dann ist ein ganz normaler Lötkolben einfach die bessere Wahl, weil er viel handlicher als eine Lötstation ist. Idealerweise hat er eine Temperaturregelung, aber es geht auch ohne und wenn man Löten kann bekommt man auch mit so einem Löterich eine ordentliche Lötstelle hin. Vor 40 Jahren hatten wir gar keine geregelten Lötkolben und da haben wir auch ordentliche Lötstellen hinbekommen. Manfred P. schrieb: > Wenn es denn mal sehr knapp zugeht > und das neue Bauteil wegen Zinnresten nicht in das abgesaugte Loch will, > hilft meine Stahlnadel. Dieses Ding hat mal ein Kollege aus Federdraht > schleifen lassen. Wenn man so was hat kann man das sicher so machen. Allerdings ein Satz Kanülen in verschiedenden Größen kostet nur ein paar Cent und erfüllt den gleichen Zweck. Auch eine Stopfnadel in einem kleinen Holzheft würde funktionieren. Ich habe auch so eine von Dir gezeigte Absaugpumpe, benutze ich aber nicht so oft, mit meiner grünen Kanüle bin ich schneller. Soll aber jeder so machen wie er mag, das Ziel ist der Weg und am Ende zählt nur das Ergebnis.
Hans schrieb: > Stopfnadel in einem kleinen Holzheft Stopfnadel OK, wozu das Holzheft? jaeder hat doch eine Zange oder Finger, so groß wird der Wärmeeintrag nicht werden.
M. E. schrieb: > Da die Wärme so träge ist, wirst du das aber in dem Moment > am IC nicht sehen. Eine Strommessung der Versorgung hätte das Trägheitsproblem nicht und würde eine Änderung der Stromaufnahme innerhalb von Bruchteilen von Millisekunden bemerken. Hans schrieb: > Idealerweise hat er eine Temperaturregelung, ... In den letzten 40 Jahren hat sich die Elektronikwelt weiter entwickelt, so dass eine Regelung heute eigentlich Standard sein sollte, zumal auch noch ausgesprochen bezahlbar, z.B. https://www.reichelt.de/de/de/shop/produkt/loetkolben_80_w_temperaturgeregelt_mit_lcd_display-301383
:
Bearbeitet durch User
Bitte melde dich an um einen Beitrag zu schreiben. Anmeldung ist kostenlos und dauert nur eine Minute.
Bestehender Account
Schon ein Account bei Google/GoogleMail? Keine Anmeldung erforderlich!
Mit Google-Account einloggen
Mit Google-Account einloggen
Noch kein Account? Hier anmelden.













