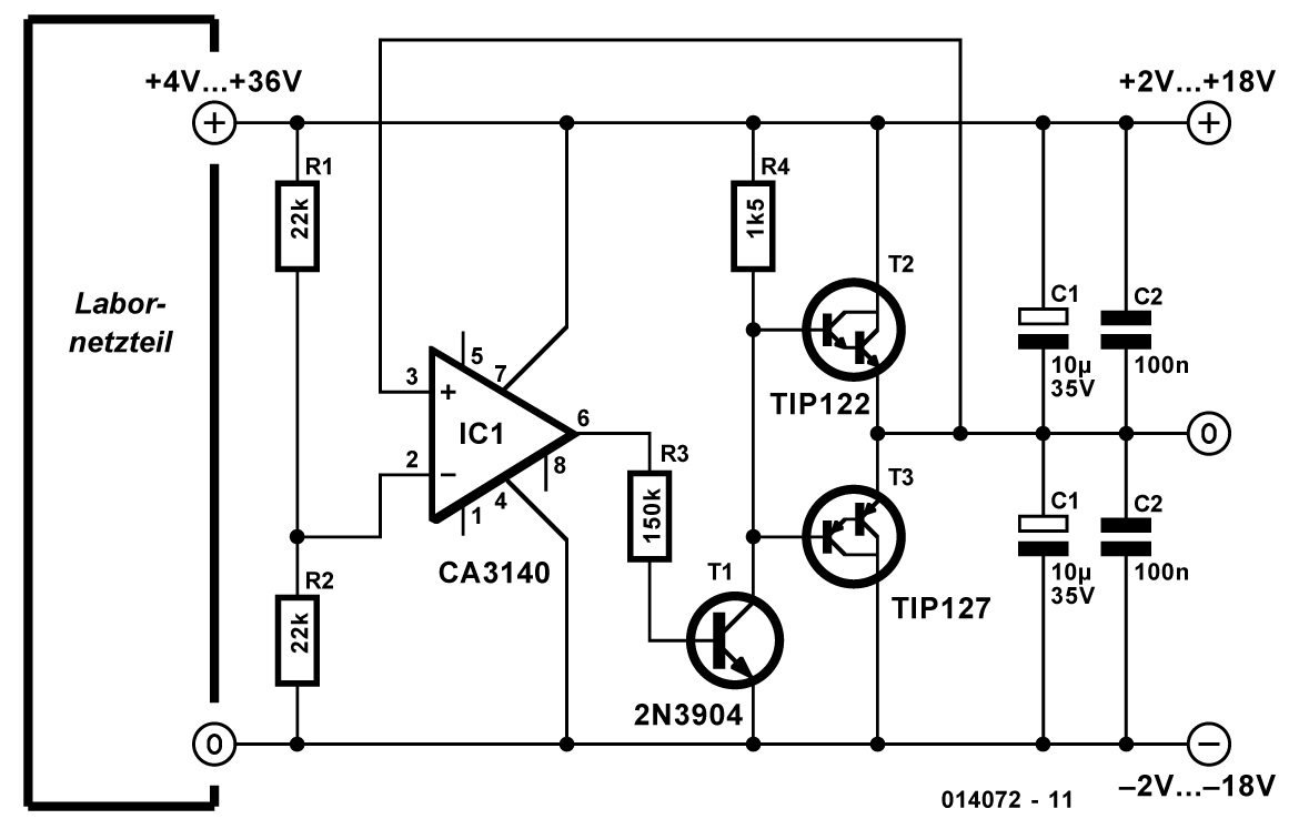
Guten Morgen liebes Forum, die in der Abbildung gezeigte Schaltung zur Erzeugung einer symmetrischen Stromversorgung (Schaltung aus Elektor Magazin) würde ich gerne absichern, um den Strom zu begrenzen. An welcher Stelle würdet Ihr eine bzw. zwei ( + und - absichern?) Schmelzsicherungen einfügen. Ich wollte eigentlich eine Sicherung am Ausgang am virtuellen Nullpunkt einfügen. Wie würdet Ihr das machen? Ich wünsche Euch noch einen schönen Ostermontag
:
Bearbeitet durch User
Eine Sicherung im Plus vom Netzteil sollte reichen. Warum nicht ein Labornetzteil mit Strombegrenzung benutzen? Was ist denn als Last vorgesehen, Spannung, Strom? Wie stark unsymmetrisch ist die Last? Wenn es nicht ab 2V funktionieren muss: Bis 70mA Unsymmetrie reicht ein NJM4556 als OP ohne Ausgangstreiber. Ein TCA0372 kann bis 1A.
Andreas U. schrieb: > Ich wollte eigentlich eine Sicherung am Ausgang am virtuellen Nullpunkt > einfügen. Wenn die Sicherung ausgelöst hat, verschiebt sich deine Ausgangs-"0" unkontrolliert und der Strom fließt direkt von "+" nach "-". Verträgt deine Schaltung das? Wogegen willst du absichern?
Es soll der Strom der Ausgänge begrenzt werden, um die beiden Spannungsregler nicht zu überlasten, wenn z.B: eine Autobatterie zur Versorgung als Quelle dient. Eventuell ist der einfachste Weg den Eingang abzusichern oder könnte die Reaktion der Sicherung in diesem Fall zu spät erfolgen bei einem hohen Stromanstieg an den Ausgängen, u.a. bei einem Kurzschluß?
:
Bearbeitet durch User
Andreas U. schrieb: > Es soll der Strom der Ausgänge begrenzt werden, um die beiden > Spannungsregler nicht zu überlasten, wenn z.B: eine Autobatterie zur > Versorgung als Quelle dient Salami, Salami! Bitte unbedingt das GESAMTE Projekt beschreiben! Welche Spannungsregler? Welche Ausgangsspannung? Welcher Strom? 12V reichen nicht für 7805 plus 7905. Die hätten "Internal Thermal-Overload Protection" und "Internal Short-Circuit Current Limiting"
:
Bearbeitet durch User
Die Stromquelle "Autobatterie" wurde nur als Beispiel gewählt
("unendlich" hoher Strom eingangsseitig).
Es geht mir nur um die Strombegrenzung / Schutz an den Ausgängen, um die
Schaltung bzw. Spannugsregler zu schützen, falls kein Labornetzteil mit
einer Strombegrenzung zur Verfügung steht.
Ich benötige eine einfach zu realisierende symmetrische Stromversorgung
für Testaufbauten mit OP Amps für Messzwecke (eingangsseitig mit einem
einfachen Netzteil)
:
Bearbeitet durch User
Andreas U. schrieb: > Es soll der Strom der Ausgänge begrenzt werden, um die beiden > Spannungsregler nicht zu überlasten, wenn z.B: eine Autobatterie zur > Versorgung als Quelle dient. Eventuell ist der einfachste Weg den > Eingang abzusichern Ja. > oder könnte die Reaktion der Sicherung in diesem > Fall zu spät erfolgen bei einem hohen Stromanstieg an den Ausgängen, > u.a. bei einem Kurzschluß? Eine Schmelzsicherung ist immer als "zu spät" zu betrachten, es sei denn, man hat ihr Zeitverhalten konkret mit eindesigned (z.B. Crowbar). Eigentlich soll die nur schlimmeres verhindern, wenn die Verbrauchserseite ehh schon ein Problem hat. Wolf17 schrieb: > Warum nicht ein Labornetzteil mit Strombegrenzung benutzen? Ist mit Vorsicht zu genießen, je nachdem, was die nachfolgende Schaltung daraus macht. Schalt-MOSFETs, die nicht mehr die nötige Ansteuerspannung sehen, werden dann ganz schnell ganz heiß ...
Andreas U. schrieb: > Wie würdet Ihr das machen? Andere Schaltung wählen. Die Transistorstufe hat einen Totbereich, die Regelung musste ständig durch diesen Totbereich laufen und flattert dann. Es ist also eine kotzüble Schaltung von Elektor von Laien für Laien. Bau was, bei dem wenigstens die Grundlagen stimmen. http://www.dse-faq.elektronik-kompendium.de/dse-faq.htm#F.9.2 Andreas U. schrieb: > Es soll der Strom der Ausgänge begrenzt werden Begrenzen ist was ganz anderes als absichern. Spannungsregler wie 7812 begrenzen den Strom schon selbst (auf irgendwas zwischen 2 und 3 A). Eine Sicherung soll NUR vor Brand im falle einer lang genug andauernden Überlastung (durch Kurzschluss oder Defekt) schützen. z.B. wenn dein 'Labornetzteil' in Wirklichkeit nur ein Trafo mit Gleichrichter und Siebelko ist, könnte der Trafo überhitzen wenn länger mehr Strom gezogen wird als er verträgt. Dafür steht dann der Sicherungswert auf dem (besseren) Trafo, und die Sicherung kommt direkt hinter ihn, noch vor den Gleichrichter.
Andreas U. schrieb: > Ich benötige eine einfach zu realisierende symmetrische Stromversorgung > für Testaufbauten mit OP Amps für Messzwecke Dann empfehle ich zwei 12V 0,5A Steckernetzteile für zusammen 4€ von Pollin zu kaufen, fertig ist die +-12V Versorgung. https://www.pollin.de/p/netgear-steckernetzteil-332-10692-01-12-v-0-5-a-mit-hohlstecker-353342
Die Schaltung, welche die Ausgänge des OP-Amp verstärkt, kenne ich anders. Weiss jemand, welche Variante für den Anwendungsfall hier besser ist?
Michael B. schrieb: > Die Transistorstufe hat einen Totbereich, die Regelung musste ständig > durch diesen Totbereich laufen und flattert dann. Das wird am Ausgang aufgrund der Cs kaum bemerkbar sein ... Hans W. schrieb: > Die Schaltung, welche die Ausgänge des OP-Amp verstärkt, kenne ich > anders. Weiss jemand, welche Variante für den Anwendungsfall hier besser > ist? Das nimmt man eher bei Hochleistungs-OPVs, um deren Stromfähigkeiten weiter zu erhöhen (was dann aber auch deren internen Schutzschaltungen aushebelt).
Andreas U. schrieb: > um die Schaltung bzw. Spannugsregler zu schützen, Andreas U. schrieb: > An welcher Stelle würdet Ihr Schmelzsicherungen einfügen. Gar nicht. Schmelzsicherungen sind kaum geeignet, um derartige Komponenten zu schützen. Letztere sind schon lange kaputt, bevor flinke Sicherungen auslösen. Dafür nimmt man elektronische Strombegrenzungen. z.B. Beitrag "Schaltung für Strombegrenzung" Andreas U. schrieb: > Ich wollte eigentlich eine Sicherung am Ausgang am virtuellen Nullpunkt > einfügen. Überall, nur da nicht. Weil dann im Fehlerfall die Masse floatet und eine der beiden Rails gegenüber Gnd doppelt so hoch wie normal werden kann. HTH (re)
Jens G. schrieb: > Das wird am Ausgang aufgrund der Cs kaum bemerkbar sein ... Doch, deren Kapazität ist klein gegenüber dem durch die Darlingtons geleiteten Strom. Zudem ist die zusätzliche Verstärkung von T1 nirgends kompensiert, das Ding schwingt also sowieso.
Andreas U. schrieb: > Ich > wollte eigentlich eine Sicherung am Ausgang am virtuellen Nullpunkt > einfügen. Das geht nur richtig, wenn man elektronisch absichert und zwar für den positiven wie für den negativen Ausgang separat, und beide Ausgangssignale dann verodert zu einer Abschaltung am Eingang aber nach dem nicht gezeigten Elko. Zur Absicherung wurde die SChaltung an ein strombegrenztes Labornetzgerät angeschlossen. Andreas U. schrieb: > Ich benötige eine einfach zu realisierende symmetrische Stromversorgung > für Testaufbauten mit OP Amps für Messzwecke (eingangsseitig mit einem > einfachen Netzteil) Sowas brauchte ich auch mal und habe dafür relativ aufwändig mittels vierfach OPV, zwei Transitoren und Spannungsreferenz eine einstellbare spannungsvariable und strombegrenzungsvariable symmetrische Stromversorgung aufgebaut, die man mittels zweier Potis einstellen kann. Gedacht für vielleicht 100 mA. Auch die war nicht unzerstörbar. Die gezeigte Schaltung ist das absolute Minimum und der gezeigte OPV dürfte nicht mehr zu bekommen sein. Also sollte ein Ersatztyp die Aufgabe können. mfg
:
Bearbeitet durch User
Andreas U. schrieb: > Es geht mir nur um die Strombegrenzung / Schutz an den Ausgängen, um die > Schaltung bzw. Spannugsregler zu schützen, falls kein Labornetzteil mit > einer Strombegrenzung zur Verfügung steht. Es gibt nicht DIE Spannungsregler. Was haben deine für Eigenschaften (Verhalten bei Überstrom, Verhalten bei Übertemperatur)? Welche Schaltung willst du wovor genau schützen, d.h. was ist der Grund für den Überstrom. Bessere Netzgeräte verfügen über einen elektronischen Überstromschutz, bei dem man zwischen Überstrombegrenzung und Überstromabschaltung wählen kann.
Beitrag #8035145 wurde vom Autor gelöscht.
Bitte melde dich an um einen Beitrag zu schreiben. Anmeldung ist kostenlos und dauert nur eine Minute.
Bestehender Account
Schon ein Account bei Google/GoogleMail? Keine Anmeldung erforderlich!
Mit Google-Account einloggen
Mit Google-Account einloggen
Noch kein Account? Hier anmelden.

