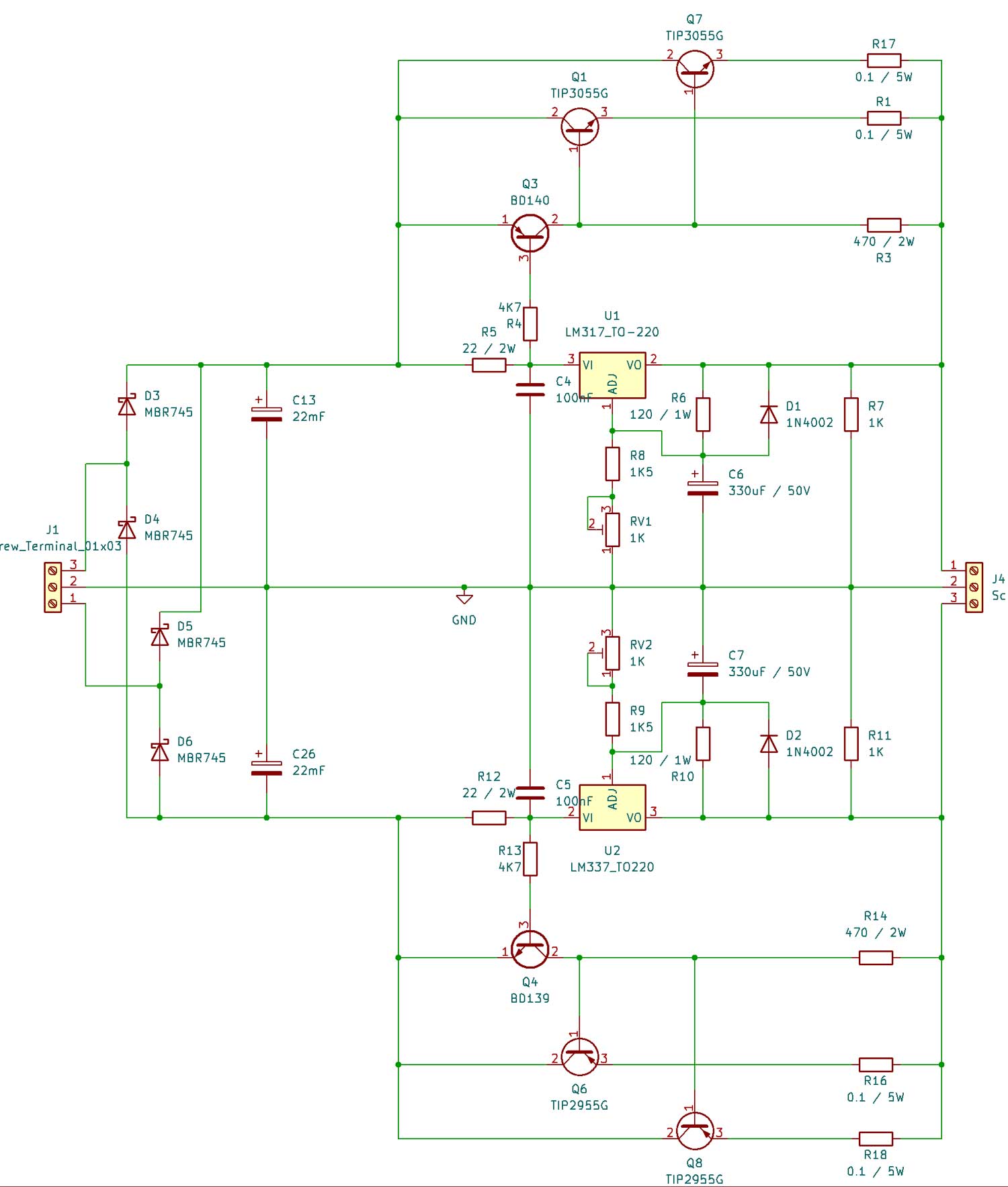
Hallo Leute, ich versuche schon seit Tagen ein einfaches Symetrisches Netzteil zum laufen zu bekommen. Aufgebaut mit den LM317 und LM337. Die Positive Spannung funktioniert, ich kann sie mit dem Trimmer einstellen. Doch die Negative will nicht, die liegt immer so um die 4 bis 4.5 Volt, egal was ich am Trimmer einstelle, höher gehts nicht und auch nicht niedriger. Der LM337 ist in Ordnung, habe den auf einem Steckbrett getestet, aber auch noch durch einen neuen ersetzt. Auf dem Steckbrett in einer im Datasheet angegebenen Beschaltung klappt alles. An ein einzelnen Bauteil kann es glaube ich auch nicht liegen, da ich 2 von den Netzteilplatinen aufgebaut habe und der Fehler bei beiden auftritt. Platinen sind mit KiCAD gemacht (und von JLCPCB) und entsprechen genau dem Schaltplan. Wo denke ich falsch, oder was könnte es noch sein. Einer vielleicht eine Idee / Vorschlag ? Grüße Dirk
Dirk schrieb: > Einer vielleicht eine Idee / Vorschlag ? Es wäre hilfreich wenn man wüsste, was genau vorne rein geht.
Norbert schrieb: > Dirk schrieb: >> Einer vielleicht eine Idee / Vorschlag ? > > Es wäre hilfreich wenn man wüsste, was genau vorne rein geht. 18V Wechselspannung :-) Und raus kommen sollen später +/-18 bis 20V Gleichspannung
:
Bearbeitet durch User
Dirk schrieb: > Wechselspannung Damit war aufgrund der Dioden beinahe zu rechnen. ;-) Zwei unabhängige Sekundärwicklungen an 1-2 und 2-3? Vi-Vo (der Regler) einmal an 3-2 und einmal an 2-3? Hab gerade keine Datenblätter zur Hand.
:
Bearbeitet durch User
Der negative Regler wird schwingen, wegen fehlendem Kondensator am Ausgang. Im positiven Zweig gehört auch einer rein.
Dirk schrieb: > 18V Wechselspannung :-) > > Und raus kommen sollen später +/-18 bis 20V Gleichspannung Das ist zu knapp.
Schau Dir mal D2 an, ist die richtig rum drin? Sieht mir falsch aus. Ansonsten erscheinen mir C6 und C7 ein wenig groß, dafür sollten eher direkt an die beiden Ausgänge Kondensatoren hin, ich würde aus dem Bauch raus mal so 10 bis 47µF probieren.
:
Bearbeitet durch User
Der Kondensator am Ausgang fehlt, wie H.H hhinz schon schrieb. Irgendetwas um 10µ müsste reichen. Die 100nF am Eingang ist auch zu wenig.
Norbert schrieb: > Zwei unabhängige Sekundärwicklungen an 1-2 und 2-3? > > Vi-Vo (der Regler) einmal an 3-2 und einmal an 2-3? Hab gerade keine > Datenblätter zur Hand. Ein Trafo mit Mittelanzapfung. H. H. schrieb: > Dirk schrieb: >> 18V Wechselspannung :-) >> >> Und raus kommen sollen später +/-18 bis 20V Gleichspannung > > Das ist zu knapp. Ist 18V Wechselspannung Effektiv nicht = 18V * 1.414 = 25.5V Gleichgerichtet Spannung ? Aber wäre auch kein problem, ein Trafo mit mehr Spannung wäre auch vorhanden. Aber es geht ja darum, das die Postitive Spannung klappt, nur die Negative nicht. Und da ist mein Problem. :-(
Die Pinnummerierung beider Regler scheint mir suspekt, ich habe diese anders im Kopf. Old-Papa
Dirk schrieb: > Ist 18V Wechselspannung Effektiv nicht = 18V * 1.414 = 25.5V > Gleichgerichtet Spannung ? Schon, aber nur in den Spitzen.
Old P. schrieb: > Die Pinnummerierung beider Regler scheint mir suspekt, ich habe > diese > anders im Kopf. Dein Kopf braucht einen Refresh.
Old P. schrieb: > Die Pinnummerierung beider Regler scheint mir suspekt, ich habe diese > anders im Kopf. > > Old-Papa Laut Datenblatt : LM317 1 2 3 = ADJ OUT IN LM337 1 2 3 = ADJ IN OUT die Pins hat mir KiCAD so vorgegeben.
H. H. schrieb: > Old P. schrieb: >> Die Pinnummerierung beider Regler scheint mir suspekt, ich habe >> diese >> anders im Kopf. > > Dein Kopf braucht einen Refresh. Hast Recht, ich hatte mit 78xx verwechselt. Wollte noch korrigieren, ging aber ca. 2Min. später nicht mehr.
Dirk schrieb: > Old P. schrieb: >> Die Pinnummerierung beider Regler scheint mir suspekt, ich habe diese >> anders im Kopf. >> >> Old-Papa > > Laut Datenblatt : > LM317 1 2 3 = ADJ OUT IN > LM337 1 2 3 = ADJ IN OUT > > die Pins hat mir KiCAD so vorgegeben. Hatte jetzt auch noch einmal nachgesehen, deckt sich mit den Datenblättern.
Kappe mal das Gedöns mit den Treibertransistoren und schau, ob es dann funktioniert. Dann hast du quasi die selben Bedingungen, wie auf dem Steckbrett und die Grundschaltung sollte funktionieren. Wenn das geht, dann den BD139 dazu, wieder testen und dann einzeln die beiden "Dicken" TIP. Langsam komplexer werden, hilft rauszufinden, wo es genau hakt.
Gerd E. schrieb: > Schau Dir mal D2 an, ist die richtig rum drin? Sieht mir falsch aus. > > Ansonsten erscheinen mir C6 und C7 ein wenig groß, dafür sollten eher > direkt an die beiden Ausgänge Kondensatoren hin, ich würde aus dem Bauch > raus mal so 10 bis 47µF probieren.
Gerd E. schrieb: > Gerd E. schrieb: >> Schau Dir mal D2 an, ist die richtig rum drin? Sieht mir falsch aus. >> >> Ansonsten erscheinen mir C6 und C7 ein wenig groß, dafür sollten eher >> direkt an die beiden Ausgänge Kondensatoren hin, ich würde aus dem Bauch >> raus mal so 10 bis 47µF probieren. Diode ist schon richtigrum, aber 330µF sind in der Tat viel zu viel. Die Hersteller empfehlen 10µF.
H. H. schrieb: > Gerd E. schrieb: > Diode ist schon richtigrum, aber 330µF sind in der Tat viel zu viel. Die > Hersteller empfehlen 10µF. Die 330uF sollen dafür da sein, das die Spannung langsam hochgefahren wird und nicht ruckartig. In der Simulation hat das auch einwandfrei geklappt. Habe die Kapazität nur erhöht damit diese langsamer hochfährt. Das ganze ist ein Netzteil für eine JLH Endstufe.
Dirk schrieb: > An ein einzelnen Bauteil kann es glaube ich auch nicht liegen, da ich 2 > von den Netzteilplatinen aufgebaut habe und der Fehler bei beiden > auftritt. Klingt aber auch nach Fehler im Layout.
Der negative Regler ist in der Regel "schwingungsfreudiger" als der positive Regler. Ein Oszi wird vermutlich nicht greifbar sein. Aber Du könntest mit dem Digitalmultimeter an ein paar Stellen die Spannungen kontrollieren. Einige Digitalvoltmeter können im AC-Bereich doch etwas mehr messen als gedacht und bekommt so noch heraus, ob die Schaltung schwingt oder nicht.
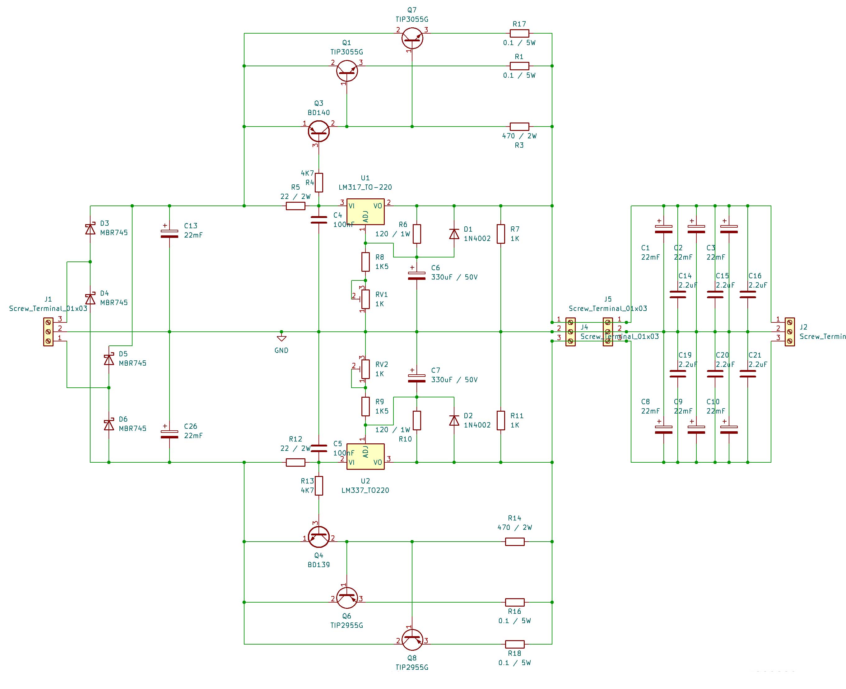
Es fehlen auch die Schutzdioden D2, wie in diesem Bild gezeigt wird: https://www.mikrocontroller.net/attachment/6324/schaltung.jpg
Wobei man für Endstufen gar nicht stabilisieren sollte. Nur dicke Elkos reichen aus. Sonst fehlt der Wums beim Bass und Schlagzeug. PS: In der Goldohrenschaltung ist aber C5 und C6 verbaut. In dem Schaltplan von dem TO ist gar kein C vorhanden.
:
Bearbeitet durch User
Thomas B. schrieb: > Wobei man für Endstufen gar nicht stabilisieren sollte. > Nur dicke Elkos reichen aus. > Sonst fehlt der Wums beim Bass und Schlagzeug. > > PS: > In der Goldohrenschaltung ist aber C5 und C6 verbaut. > In dem Schaltplan von dem TO ist gar kein C vorhanden. Doch, aber die sind auf einer Extra Platine. Der gesamte Schaltplan sieht wie oben dann aus. :-)
Thomas B. schrieb: > Wobei man für Endstufen gar nicht stabilisieren sollte. Dann hören die Goldohren wieder den Brumm der schlecht geschirmten Netzzuleitung...
Dirk schrieb: > https://www.mikrocontroller.net/attachment/694778/Netzteil-komplett.jpg Jetzt wirds völlig absurd.
Dirk schrieb: > Einer vielleicht eine Idee / Vorschlag ? Der Ausgangs-Elko eines integrierten Spannungsreglers ist nach Hersteller-Empfehlung zu dimensionieren. Er ist Bestandteil des (integrierten) Regelkreises und gehört daher direkt zum Aus- gangspin des Reglers und nicht "irgendwohin" ins Abseits positioniert. Auch wenn es sich hier um "Gleichstrom" dreht. Beide Bedingungen sehe ich im Schaltplan nicht erfüllt (siehe 330uF an Widerstand).
Das macht schon Sinn mit den vielen µF an Kondensatoren. Die tiefste Note (leere E-Saite) einer Standard-Bassgitarre hat eine Frequenz von 42,1 Hz. Bei Fünfsaitern reicht der Grundton der tiefen H-Saite sogar hinab bis auf etwa 30,9 Hz. Die 66mF ergeben ein sehr hohes PMO (1200W) für die Entladung innerhalb von zwei Halbwellen des tiefsten Basses. Bei einer Vollbrücke an 4 Ohm Boxen könnten also 10A durchgejagt werden. D.h. 0,2s würden die Kondensatoren helfen zu überbrücken. Wer das macht, hat bereits geschädigte Ohren. Da ist nix mehr mit Goldohren.
Dieter D. schrieb: > Das macht schon Sinn mit den vielen µF an Kondensatoren. Aber nicht wenn sich die Elkos auf einer Extraplatine befinden und womöglich noch mit 2x 30 cm langen Drähten mit dem Netzteilboard verbunden sind!
Hallo Dirk. Dirk schrieb: >> Die Pinnummerierung beider Regler scheint mir suspekt, ich habe diese >> anders im Kopf. >> >> Old-Papa > > Laut Datenblatt : > LM317 1 2 3 = ADJ OUT IN > LM337 1 2 3 = ADJ IN OUT > > die Pins hat mir KiCAD so vorgegeben. Auch wenn ich zugegebenermassen KiCAD Fan bin, so würde ich den Pinnummerierungen (und anderem) aus den Bibliotheken eines CAD Programmes nicht blind vertrauen. Massgeblich sind die Datenblätter des Herstellers. Ich habe früher auch oft Symbol und Footprint Bibliotheken für KiCAD geschrieben, und im Nachhinein dort Fehler gefunden. Fehler passieren halt. Mit freundlichem Gruß: Bernd Wiebus alias dl1eic http://www.dl0dg.de
Dieter D. schrieb: > Das macht schon Sinn mit den vielen µF an Kondensatoren. Im S-Bahn-Zimmer bestimmt...
Hoffentlich baust du das auch symmetrisch auf. Also bei den "Screw Terminals" für die negative Spannung auf Linksgewinde achten!
:
Bearbeitet durch User
H. H. schrieb: > Dirk schrieb: >> https://www.mikrocontroller.net/attachment/694778/Netzteil-komplett.jpg > > Jetzt wirds völlig absurd. Mir fehlt da (mindestens) eine Leuchtdiode;-)
:
Bearbeitet durch User
Jörg R. schrieb: > H. H. schrieb: >> Dirk schrieb: >>> https://www.mikrocontroller.net/attachment/694778/Netzteil-komplett.jpg >> >> Jetzt wirds völlig absurd. > > Mir fehlt da (mindestens) eine Leuchtdiode;-) Glühlampe! Mit Kohlefaden!
Marcel V. schrieb: > womöglich noch mit 2x 30 cm langen Drähten Wenn, dann mindestens 4mm² Sauerstofffreies Kupferkabel. ;) Der Hintergrund sind aber die Röhrenverstärker. Wenn so ein voller Bass zuschlug, knickte die Spannung auch ein. Jedoch waren davon alle Anodenspannungen betroffen und somit sank auch die Verstärkung. Da jedoch bei drei Stufen hintereinander das Signal mit x³ absank, führte das dazu, dass die Übersteuerung sogar geringer wurde. Beim Transistorverstärker ist das aber ganz unterschiedlich und führt auf ein verstärktes Klipping. Die 0,2s des Absackens und danach des Wiedererholens (Recovering) ist das, was am Sound bei Röhren wahrgenommen wurde.
Dieter halluziniert heute Abend mal wieder besonders stark.
Aber jetzt wieder zurück zum Aufbau des Gerätes. Auch als großer Lästerer finde ich es schön, wenn sich jemand hier im Forum so einen Verstärker nachbauen möchte. Daher bekommt Dirk schon mal eine +1. Vielleicht sollte noch erwähnt werden, dass früher gegen das Nachbauen auch ganz gerne kleine Fehler in die Schaltpläne eingebaut wurden. Die dann aber herauszufinden ist nicht so einfach. Mit ltspice, was die Bastler damals nicht hatten, kann so etwas vor einem Aufbau oftmals endeckt werden. Aus dem Grunde ist es durchaus ratsam eine Schaltung hier im Forum durchzukauen, bevor die gefertigten Platinen bereits auf dem Tisch liegen.
Dirk schrieb: > Auf dem Steckbrett in einer im > Datasheet angegebenen Beschaltung klappt alles. Warum verwendest du dann hier nicht die im Datenblatt angegebene Beschaltung für die Spannungsregler?
Also ob es Sinn macht oder nicht, sei mal dahin gestellt. Die Idee mit den reichlich Kapazitäten nach der Regelung war wie hier schon angesprochen, das reserven vorhanden sind. Wie gesagt, ob es sinn macht, keine Ahnung, aber ich glaube mal gelesen zu haben von einem bekannten Verstärkerbauer, nichts kann genug Kapazität ersetzen, ausser noch mehr Kapazität. Oszi ist vorhanden, werden heute Nacht mal schauen ob die negative Seite schwingt. Dann noch die kleinen 10uF Elkos direkt an den Ein und Ausgang löten. Sollte das nicht der Fall sein, werde ich dann wie hier angeraten, die Transistoren mal auslöten und schauen ob der LM337 das Problem dann immer noch verursacht. Die Schaltung habe ich in Software simuliert und da funktionierte diese einwandfrei. Aber eine Simulation und die Realität sind ja immer zweierlei. ;-) Danke schonmal für Eure Hilfe. Grüße Dirk
66mF ist schon eine Hausnummer. Da sind die MBR745 im Gleichrichter schon überfordert. Wobei da noch 22mF hinter dem Gleichrichter dazukommen. Zumindest beim einschalten. Wie ist der Trafo abgesichert? Um den Einschalt-Peak zu dämpfen, habe ich immer einen Lastwiderstand verwendet. Vielleicht bin ich auch nur zu altmodisch.
:
Bearbeitet durch User
Thomas B. schrieb: > 66mF ist schon eine Hausnummer. > Da sind die MBR745 im Gleichrichter schon überfordert. > Wobei da noch 22mF hinter dem Gleichrichter dazukommen. > Zumindest beim einschalten. > Wie ist der Trafo abgesichert? > > Um den Einschalt-Peak zu dämpfen, habe ich immer einen Lastwiderstand > verwendet. > Vielleicht bin ich auch nur zu altmodisch. Nee das ist nicht soviel wie im Schaltbild. Ich habe nur vom Rastermaß einen passenden Elkos aus der KiCAD Bibliothek genommen, von welchen die ich da hatte. Bin in KiCAD noch ein Anfänger (früher mal Target verwendet). Es sind pro Spannungszweig 10mF vor dem Regler und dann 3*10mF nach dem Regler. Also insgesamt nur 40mF für den Plus und 40mF für Minus. ;-)
Dirk schrieb: > Sollte das nicht der Fall sein, werde ich dann wie hier angeraten, die > Transistoren mal auslöten und ... Viel zu umständlich. Es reicht R13 herauszunehmen oder Q4 zwischen Emitter und Basis niederohmig zu verbinden oder den R12 mit einem viel kleineren Widerstand zu überbrücken oder R12 ganz zu brücken. Aber keine Lasten dranhängen die den LM317 wirklich fordern würden.
Lebt denn der LM337 überhaupt noch? Es sind schließlich keine Rückstromdioden verbaut: https://www.elektronik-kompendium.de/public/schaerer/ureg3pin.htm
Dirk schrieb: > ich versuche schon seit Tagen ein einfaches Symetrisches Netzteil zum > laufen zu bekommen. Aufgebaut mit den LM317 und LM337. Die Positive > Spannung funktioniert, ich kann sie mit dem Trimmer einstellen. > > Doch die Negative will nicht, die liegt immer so um die 4 bis 4.5 Volt, > egal was ich am Trimmer einstelle, höher gehts nicht und auch nicht > niedriger. Welche Spannung misst du über C26? Welche Spannung misst du zwischen GND und PIN2 vom LM337 (U2)? Welche Spannung misst du am LM337 (U2) zwischen PIN1 und PIN3? Das der LM317 und der LM337 unterschiedliche Anschlussbelegungen haben wurde ja bereits geklärt. Das ist auch im Schaltplan ersichtlich. Hast du es in der Praxis auch korrekt umgesetzt?
Hallo Leute, also Ihr hattet recht. Die negative Spannung schwingte so um 4.5 Volt rauf und runter. Hätte ich nicht gedacht, da die Positive ja stabil war. Habe die 10uF Kondensatoren dann direkt an die Eingangs und Ausgangspins gegen Masse eingelötet (bei dem LM317 natürlich auch direkt) und die Spannung am negativen Ausgang war stabil und lies sich auch ohne Probleme mit dem Trimmer einstellen. Juhuuuu jetzt klappts endlich. :-) Danke für eure schnelle Hilfe !!! :-) Jetzt kann es weitergehen mit dem JLH. Grüße Dirk
Dirk schrieb: > Das ganze ist ein Netzteil für eine JLH Endstufe. Mag sein, daß dieses Konzept Ende der 60er Jahre mit den Lautsprechern der damaligen Zeit eine tolle Sache war angesichts der ziemlich groben Leistungstransistoren mit niedriger Transitfrequenz. Auch nur, um mal so zu erleben, wie diese Endstufe früher funktioniert hatte, finde ich den Aufbau mal interessant. Aber für hochwertige Musikwiedergabe gibt es mittlerweile wesentlich bessere Konzepte mit hoher Schleifenverstärkung und Transistoren mit hoher Transitfrequenz, die das Signal bis zu gehobener Leistung originalgetreu übertragen können. Und Lautsprecher von 1970 möchte ich heutzutage nur noch im Nostalgiezimmer hören. mfg
Dirk schrieb: > Hätte ich nicht gedacht, da die Positive ja stabil war. Manchmal lohnt eben doch ein Blick auf im Datenblatt genannte Anforderungen (z.B. LM337 TI):
1 | 9.2.1 Design Requirements |
2 | ... |
3 | • 1-µF solid tantalum or 10-µF aluminum electrolytic capacitor is required on the output pin for stability. |
Da erfährst du dann auch gleich, dass der Baustein dieses Jahr 45 Jahre alt wird ;-) Das wird der Grund sein, warum dort explizit ein (uralter) Tantal-Elko auftaucht und (heutige) MLCCs trotz Voltage Derating nicht als Typ in Erwägung gezogen werden. Für den LM317 steht dort an entsprechender Stelle:
1 | 8.2.1 Design Requirements |
2 | ... |
3 | • CO improves transient response, but is not needed for stability. |
Das könnte doch das unterschiedliche Verhalten bei den beiden Typen evtl. erklären. ;-)
:
Bearbeitet durch User
Rainer W. schrieb: > Manchmal lohnt eben doch ein Blick auf im Datenblatt genannte > Anforderungen (z.B. LM337 TI). Da erfährst du dann auch gleich, dass der > Baustein dieses Jahr 45 Jahre alt wird ;-) 49!
H. H. schrieb: > 49! Zumindest stammt die erste Version dieses TI Datenblatts für die LM237 und LM337 vom November 1981 ;-)
:
Bearbeitet durch User
Rainer W. schrieb: > Das wird der Grund sein, warum dort explizit ein (uralter) Tantal-Elko > auftaucht und (heutige) MLCCs trotz Voltage Derating nicht als Typ in > Erwägung gezogen werden. Hallo, Nein, der Grund ist, dass die alten Tantal (und auch Elkos ähnlich) einen ESR von 2...3 Ohm hatten. Damit schwingen die LM... NICHT. Der ESR und die Kapazität wirken als Snubbernetzwerk gegen Schwingungen. Mit modernen Low-ESR Typen (Tantal < 1 Ohm, Polymerelkos meist < 0,1 Ohm) tritt dann öfters mal Schwingen auf. Da kann dann gut gemeinter Elkotausch kontraproduktiv werden. Ich habe auch mal vor 30? Jahren mit LM317/337 mehrere symmetrische Versorgungen für Treiberstufen aufgebaut. Also völlig ohne die dicken Transistoren hier... und auch da gab es Schwierigkeiten beim Hochfahren der Spannungen und die negative hat sich oft festgehakt. Abhilfe schaffte ein kleinerer Elko über dessen Fußpunktwiderstand. Ich glaube, es waren 1...10 µF dann ging es immer. Was ich hier auch noch einbauen würde und bereits mehrfach erwähnt wurde, sind Schutzdioden über die Regler Ein- und Ausgänge. Und zusätzliche gegen Bootstrapeffekt am Ausgang. Einfach zwischen + und GND und - und GND, so das sie im Normalfall speren. Bei den dicken Elkos und einer, man weiß nicht wie, die Elkos entladenden Audioendstufe, würde ich mich so sicherer fühlen. Nächste Anmerkung: die dynamischen Regeleigenschaften der Schaltung.... Sie wird extrem langsam regeln... was mit den fetten Elkos dahinter auch nicht so kritisch ist. Aber ich würde sie mehr auf Schnelligkeit optimieren. Im Audioverstärker nützt mir eine Regelung mit einer Grenzfrequenz die im Audiobereich liegt nichts. Kann sogar kontraproduktiv sein. Simuliere doch mal mit LTSpice, einer geschalteten Last von 1..10 A und C4/C5 etwas herum.... Und den ESR der Elkos mit eingeben nicht vergessen. Schöne Grüße Lothar
:
Bearbeitet durch User
Lothar schrieb: > Nein, der Grund ist, dass die alten Tantal (und auch Elkos ähnlich) > einen ESR von 2...3 Ohm hatten. Damit schwingen die LM... NICHT. Mit so pauschalen Aussagen solltest du vorsichtig sein. Der ESR hängt sehr von Aufbau des Kondensatortyps und der betrachteten Frequenz ab. Da muss man also tiefer einsteigen. Bei Aufbau und Spezifikation von Kondensatoren hat sich in den letzten 50 Jahren durch das Aufkommen von Schaltwandlern mit Frequenzen von mehreren zehn Kilohertz bis mehreren Megahertz der Fokus kräftig verschoben. Wenn einem der ESR eines Kondensators zu gering ist, kann man explizit einen Serienwiderstand ins Design aufnehmen. Und ja - ein Kondensator mit zu kleinem ESR am Ausgang eines gegengekoppelten Systems kann einem schnell die Phasenreserve kaputt machen. Da kommt es also auf den Frequenzgang der Gesamtschaltung an.
:
Bearbeitet durch User
Aber - nein - doch - Ja. Was für ein Beitrag.
:
Bearbeitet durch User
Lothar schrieb: > Abhilfe > schaffte ein kleinerer Elko über dessen Fußpunktwiderstand. Ich glaube, > es waren 1...10 µF dann ging es immer. Und wirklich Abhilfe schafft die Beschaltugn mit Dioden am Regler Ausgang. Profis wissen das.
Dirk schrieb: > also Ihr hattet recht. Die negative Spannung schwingte so um 4.5 Volt > rauf und runter. Hätte ich nicht gedacht, da die Positive ja stabil war. Dann darf ich dich noch mal kurz an deine Beratungsresistenz und Unwissenheit erinnern: Dirk schrieb: > Also ob es Sinn macht oder nicht, sei mal dahin gestellt. Die Idee mit > den reichlich Kapazitäten nach der Regelung war wie hier schon > angesprochen, das reserven vorhanden sind. Wie gesagt, ob es sinn macht, > keine Ahnung, aber ich glaube mal gelesen zu haben von einem bekannten > Verstärkerbauer, nichts kann genug Kapazität ersetzen, ausser noch mehr > Kapazität. Ja, Glaube versetzt ja bekanntlich Berge.
Dirk schrieb: > ich versuche schon seit Tagen ein einfaches Symetrisches Netzteil zum > laufen zu bekommen. Aufgebaut mit den LM317 und LM337. Die Positive > Spannung funktioniert, ich kann sie mit dem Trimmer einstellen. Die Schaltung ist falsch. Der Widerstand bei diesen Reglern muß zwischen ADJ und Masse genau 240 Ohm betragen. Bau den Regler/Trimmer zwischen Ausgang und ADJ ein. Und laß die beiden Dioden D1 und D2 sowie die beiden Elkos C6 und C7 weg, die sind überflüssig. HolgerR
Holger R. schrieb: > Die Schaltung ist falsch. > Der Widerstand bei diesen Reglern muß zwischen ADJ und Masse genau 240 > Ohm betragen. Bau den Regler/Trimmer zwischen Ausgang und ADJ ein. Geh' PL500 und DY86 umstecken und halte Dich von so neumodischem Kram wie Spannungsreglern in Silizium fern, das überfordert Dich.
Manfred P. schrieb: > Geh' PL500 und DY86 umstecken und halte Dich von so neumodischem Kram > wie Spannungsreglern in Silizium fern, das überfordert Dich. Danke für Deine freche und ahungslose Anwort. HolgerR
:
Bearbeitet durch User
Holger R. schrieb: > Die Schaltung ist falsch. > Der Widerstand bei diesen Reglern muß zwischen ADJ und Masse genau 240 > Ohm betragen Nö. Zwischen Ausgang und ADJ gehören die 240 Ohm, Manfred hat schon recht.
Holger R. schrieb: > Der Widerstand bei diesen Reglern muß zwischen ADJ und Masse genau 240 > Ohm betragen. Bau den Regler/Trimmer zwischen Ausgang und ADJ ein. Genau umgekehrt! Holger R. schrieb: > Und laß die beiden Dioden D1 und D2 sowie die beiden Elkos C6 und C7 > weg, die sind überflüssig. Diese Bauteile kann man zwar weglassen, aber Dirk möchte damit ein langsames hochfahren der Schaltung erreichen, um den Einschaltplopp zu minimieren: Dirk schrieb: > Die 330uF sollen dafür da sein, das die Spannung langsam hochgefahren > wird.
Heinrich K. schrieb: > Holger R. schrieb: >> Die Schaltung ist falsch. >> Der Widerstand bei diesen Reglern muß zwischen ADJ und Masse genau 240 >> Ohm betragen > > Nö. Zwischen Ausgang und ADJ gehören die 240 Ohm, Manfred hat schon > recht. 120 Ohm
Holger R. schrieb: > Die Schaltung ist falsch. > Der Widerstand bei diesen Reglern muß zwischen ADJ und Masse genau 240 > Ohm betragen. Für so eine, den Datenblättern widersprechende Behauptung solltest du mindestens eine Quelle angeben. Beim LM337 steht:
1 | 9.2.1 Design Requirements |
2 | ... |
3 | • R1, which is usually 120 Ω as part of the resistor divider. |
Beim LM317 wird für R1 ein Wert von 240 Ω genannt, jeweils zwischen Ausgang und Adj.
:
Bearbeitet durch User
Vorwiderstand, Z-Diode, Transistor drüber: hätte völlig gereicht. Wird damit nur die Treiberstufe oder die komplette Endstufe versorgt? Wofür denn die beiden LM3xx? Der Trafo und die Diode im Gleichrichter schafft es soweiso nicht, die fetten Elkos in der geforderten Zeit nachzuladen, zumal die Regelung ja durch den "Softstart" eh komplett ausgehebelt ist. Wie hoch ist den die Betriebsspannungsunterdrückung des Verstärkers? Ich kann mal nach JLH-Endstufe googlen, hätte mir im verlauf des Fadens aber schon gewünscht oder besser: erwartet, hier irgendwo einen Link zu finden, wenn schon keinen Schaltplan im Anhang. Na - macht mal. Ist mir eigentlich egal, wollte nur was schrieben, ohne es böse zu meinen. Ich bastle immernoch am Mittelwellensender. So hat eben jeder seinen Bereich, wo er sich wohlfühlt oder wo er auf Herausforderungen beim Aufbau stösst. Find ich nicht schlimm, danach zu fragen. Man muss aber dann auch mit den Antworten "um können". Nach einem 317 oder 337 kommen keine 'zig millifarad hinten drann. Das kann der nicht. Der wird schwingen. Ist doch beim OP-Amp (OPV für mich) genauso. Der braucht auch einen "Isolationswiderstand". weitermachen, besten Gruß Edit: meinst du sowas? https://sound-au.com/tcaas/jlh1969.pdf https://www.tekyinblack.com/general-projects/class-a-amplifier/
:
Bearbeitet durch User
Dann kann ich Dir auch ne Vermona 1000 verkaufen. Ist dann die Version mit 2.200µF/63V Auskoppel-Kondensator und einer Betriebsspannung ;) Bei kleinanzeigen / Etsy ist gearde ne 1010, der Nachfolger, drin https://www.etsy.com/de/listing/1871342246/vermona-regent-1010-vintage-ddr
:
Bearbeitet durch User
Rainer W. schrieb: > Warum verwendest du dann hier nicht die im Datenblatt angegebene > Beschaltung für die Spannungsregler? Das sehen wir doch so oft. Wie viele Fehler hatten wir schon, die mit dem Aufbau aus dem Datenblatt gar nicht erst entstanden wären? Das Beste, das sind keine Cracks, die dieses Bauteil in- und auswendig kennen und da, auf Grund ihres Wissens und Erfahrung, etwas anders machen. Die haben das dann oft zum ersten Mal benutzt.
Vermona 1010 - einfach schön. Vor allem deutlich besser als diese - wie nannte sie sich so verschämt - JLH, LJH? Ein Entwurf aus der Zeit, als die ersten paar-Ampere-Silizium-Transistoren auf den Ladentisch fanden. In der Schaltung, die mir unter diesem Namen begegnet ist, findet sich nichts gegen thermisches Hochlaufen, nichts gegen Überstrom, nicht mal 'ne Gegenkopplung drin. Viel Spaß damit! Da bleibt man doch lieber bei zweimal EL 84.
Frank O. schrieb: > Die haben das dann oft zum ersten Mal benutzt. Gerade dann ist man gut beraten, sich an das Datenblatt zu halten.
Rainer W. schrieb: > Gerade dann ist man gut beraten, sich an das Datenblatt zu halten. Das meinte ich. Leider baue ich kaum noch, aber wenn ich neue Bauteile benutze und noch nie damit was gemacht habe, dann baue ich erstmal eine Schaltung mit den Angaben aus dem Datenblatt auf und schaue dann, ob die Schaltung sich mit eigenen Ideen verträgt. So mache ich das. Wie soll ich denn wissen wo der Fehler ist, wenn ich nicht genau weiß, dass das im Original einwandfrei funktioniert hat? Und vielleicht kann die Schaltung dann ja sogar im Original bleiben.
:
Bearbeitet durch User
Lothar schrieb: > Im Audioverstärker nützt mir eine Regelung mit einer > Grenzfrequenz die im Audiobereich liegt nichts. Kann sogar > kontraproduktiv sein. Sie ist mess- und hörbar kontraproduktiv, einfach mal mit hinreichend komplexen Signalen messen. Genau so entstehen gesoundete Designs, die sich mit dem allgegenwärtigen 1 khz- Sinus völlig harmlos messen.
H. H. schrieb: > Max I. schrieb: >> gesoundete Designs > > Schwafel. Nö. Da, wo es verwendet wird, easy messbar. Weit weg von Goldohren-Quark. Edit: Da, wo es verwendet wird... ...sei es absichtlich oder unabsichtlich. Edit2: ...oder aus Kostengründen in Kauf genommen wird.
:
Bearbeitet durch User
Heinrich K. schrieb: > Nö. Zwischen Ausgang und ADJ gehören die 240 Ohm, Manfred hat schon > recht. H. H. schrieb: >> Nö. Zwischen Ausgang und ADJ gehören ... > 120 Ohm Ja und nein: Laut den vom Forum verlinkten Datenblättern (TI) bekommt der LM317 240 Ohm und der LM337 120 Ohm. Ich weiß aber keinen Grund, der am LM317 gegen die 120 Ohm des TO spräche. Es ist doch eh durch, nachdem er gefunden hatte, dass der Regler am Schwingen war: Dirk schrieb: > also Ihr hattet recht. Die negative Spannung schwingte so um 4.5 Volt > rauf und runter. Hätte ich nicht gedacht, da die Positive ja stabil war. > > Habe die 10uF Kondensatoren dann direkt an die Eingangs und Ausgangspins > gegen Masse eingelötet (bei dem LM317 natürlich auch direkt) und die > Spannung am negativen Ausgang war stabil und lies sich auch ohne > Probleme mit dem Trimmer einstellen. *) https://www.verbformen.de/konjugation/schwingen.htm
Manfred P. schrieb: > Ja und nein: Laut den vom Forum verlinkten Datenblättern (TI) bekommt > der LM317 240 Ohm und der LM337 120 Ohm. Ich weiß aber keinen Grund, der > am LM317 gegen die 120 Ohm des TO spräche. Die Regler haben in den Datenblätter einen minimalen Strom welcher fließen muss. Wenn man sich nicht an den typischen Werten (oftmals um die 3.5mA), sondern an den möglichen schlechtesten Werten orientiert, dann findet man 10mA. Und bei einer niedrigsten Vref von 1.2V ergibt sich der Widerstand von 120Ω. Interessanterweise findet man in den selben Datenblätter in denen diese Werte gelistet sind, trotzdem die Erwähnung von 240Ω. Das lässt sich eigentlich nur erklären, wenn man den typischen Mindeststrom von ~3.5mA annimmt und ansonsten hofft.
Norbert schrieb: > Die Regler haben in den Datenblätter einen minimalen Strom welcher > fließen muss. Wenn man sich nicht an den typischen Werten (oftmals um > die 3.5mA), sondern an den möglichen schlechtesten Werten orientiert, > dann findet man 10mA. Und bei einer niedrigsten Vref von 1.2V ergibt > sich der Widerstand von 120Ω. Da der TO 120 Ohm eingebaut hat, gibt es an dieser Stelle kein Problem.
Holger R. schrieb: > Die Schaltung ist falsch. > Der Widerstand bei diesen Reglern muß zwischen ADJ und Masse genau 240 > Ohm betragen Quatsch. Real sogar 120 Ohm damit der Mindeststrom im ganzen Temperaturbereich erreicht wird.
Michael B. schrieb: > Holger R. schrieb: >> Die Schaltung ist falsch. >> Der Widerstand bei diesen Reglern muß zwischen ADJ und Masse genau 240 >> Ohm betragen > > Quatsch. > > Real sogar 120 Ohm damit der Mindeststrom im ganzen Temperaturbereich > erreicht wird. Aber nicht zwischen Adj und GND sondern zwischen Adj und Ausgang.
Dieter W. schrieb: > Aber nicht zwischen Adj und GND sondern zwischen Adj und Ausgang. Fast richtig. Schaut man sich die Innenschaltung der LM3xx an, sieht man deutlich: Der Strom für garantierte Funktion muss zwischen Ausgang und GND fliessen. Sagt das DaBla auch sehr deutlich. Adj nach GND: Dort fliessen typ. 50 Mikroampere.
Norbert schrieb: > Die Regler haben in den Datenblätter einen minimalen Strom welcher > fließen muss. Wenn man sich nicht an den typischen Werten (oftmals um > die 3.5mA), sondern an den möglichen schlechtesten Werten orientiert, > dann findet man 10mA. Und bei einer niedrigsten Vref von 1.2V ergibt > sich der Widerstand von 120Ω. Das Ergebnis sit zwar richtig von Dir erkannt. Jedoch ist der Wert 120 einzig geschuldet der Tatsache, das DURCH den Zweig des M3xx ein Strom von mind. 10mA fliessen soll. Das sit am einfachsten durch einen 120RWiderstand zwischen ADJ und Ausgang zu erreichen, weil dan (egal welche Ausgangsspannung der Nutzer zwischne 1,25 udn 37V einstellt) immer 10mA fliessen, Denndie 1,25V sidn ja konstant. Der Regler funktioniert genau so zuverlässig, wenn Du eine 2k Widerstand zw. ADJ und Ausgang schaltetet UND gleichzeiitg sicherstellst das mind. ein LAst am Reglerausgang liegt, die 10mA oder mehr Strom fliessen lässt. Somit ist der Hinweis im Applikationsbeispiel auf 120 bzw. 240 Ohm der möglichst einfachen und gleichzeitig zuverlässigen Beschaltung geschuldet. Der Hinweis auf 240R wegen der typ. unter 5mA nötigen Mindestbelastung ist dagegen korrekt: Warum mehr Strom verheizen, wenn nicht unbedingt nötig. In der Serienproduktion von x-Tausend Geräten wird man stets die 10mA Variante wählen -- wer will schon wegne eines falsch dimensionierten Widerstnades Rückläufer in der Firma haben. BTW: Ist doch schön interessant zu lesen das auch für Dies fast ein halbes Jahrhundert auf dem Markt befindliche Teil noch soviel Diskussion nötig ist.
Andrew T. schrieb: > Der Regler funktioniert genau so zuverlässig, wenn Du eine 2k Widerstand > zw. ADJ und Ausgang schaltetet UND gleichzeiitg sicherstellst das mind. > ein LAst am Reglerausgang liegt, die 10mA oder mehr Strom fliessen > lässt. Das sehe ich auch so. Es ist kein Zwang einen 120/240 Ohm Widerstand dort zu nutzen. Rainer W. schrieb: > Beim LM337 steht: > > 9.2.1 Design Requirements > > ... > > • R1, which is usually 120 Ω as part of the resistor divider. Dort steht usually.... Also keine zwingende Bedingung. Die 10mA für vernünftige Funktion/Regelung hingegen, die sollten eingehalten werden.
:
Bearbeitet durch User
Andrew T. schrieb: > Der Strom für garantierte Funktion muss zwischen Ausgang und GND > fliessen. > Sagt das DaBla auch sehr deutlich. Das wird durch den angegebenen Widerstandswert für R1 automatisch erreicht, da das Spannungsteilerverhältnis die Ausgangsspannung festlegt und entsprechend Strom durch den Spannungsteiler fließt. Andrew T. schrieb: > 240R Für welche Einheit soll das Einheitenzeichen 'R' stehen? Die Einheit für den Widerstand ist immer noch Ohm mit Einheitenzeichen 'Ω'. Oder verwendest du bei Kondensatoren dann 'C' als Einheitenzeichen?
:
Bearbeitet durch User
Beitrag #8036644 wurde vom Autor gelöscht.
Rainer W. schrieb: > (..) > Andrew T. schrieb: >> 240R > > Für welche Einheit soll das Einheitenzeichen 'R' stehen? > Die Einheit für den Widerstand ist immer noch Ohm mit Einheitenzeichen > 'Ω'. > Oder verwendest du bei Kondensatoren dann 'C' als Einheitenzeichen? Die Schreibweise ist für Widerstände gängig, genauso wie z.B. 0R1 für 0,1 Ohm.
Rainer W. schrieb: > Das wird durch den angegebenen Widerstandswert für R1 automatisch > erreicht, da das Spannungsteilerverhältnis die Ausgangsspannung festlegt > und entsprechend Strom durch den Spannungsteiler fließt. Haste Wieder mal Deinen Schuh aufgeblasen? Schön Das Du das auch begriffen hast -- jedoch steht es oben bereits detailliert. Den Rest Deines blabla hat Jörg ja bereits ge/erklärt. übrigens in sehr vielen Hersteller Datenblättern steht ebenfals in den Schaltplänen das "R" für die Kennzeichnung Ohm -- sollte Dir also längst geläufig sein.
Jörg R. schrieb: > Die Schreibweise ist für Widerstände gängig, genauso wie z.B. 0R1 für > 0,1 Ohm. Genauso gibt es Widerstände, die mit Schreibweise z.B. "10E" oder mit bunten Ringen gekennzeichnet sind. Das ist genauso gängig, hat aber nichts mit der Einheit für den ohmschen Widerstand zu tun, sondern stellt eine freie Kennzeichnung dar, genauso wie das Marking bei Halbleitern.
:
Bearbeitet durch User
Häufig ist "rawi" geistig völlig überfordert, wenn ein Thread im "falschen" Unterforum gestartet wird. Verzweifelt fragt er dann, was das denn mit mikrocontrollern zu tun hätte. Restlos entwurzelt steht er da, wenn der Buchstabe R verwendet wird. Mit der Transferleistung seines Hirnes ist es nicht weit her, das war schon zur Schulzeit so. Immer den gleichen Spruch aufsagen konnte er hingegen. Urteilt nicht zu hart, auch Euch steht das im hohen Alter noch bevor. Hier gibt es Geronten, die es für extra mitteilungswürdig halten, daß sie sich noch an etwas erinnern können. An Ohm zum Beispiel.
Es gibt auch Leute, die außer viel persönlichen Anfeindungen wenig hier posten, die können nur stänkern. Ist das auch eine Überforderung? Um eine sachliche Diskussion zu führen? Hier zum Beispiel: Heinrich K. schrieb: > [Persönliche Anfeindungen] Vielleicht löscht das ja ein Moderator.
Bitte melde dich an um einen Beitrag zu schreiben. Anmeldung ist kostenlos und dauert nur eine Minute.
Bestehender Account
Schon ein Account bei Google/GoogleMail? Keine Anmeldung erforderlich!
Mit Google-Account einloggen
Mit Google-Account einloggen
Noch kein Account? Hier anmelden.



