Hallo, ich zerbreche mir grad die Birne, welches Bauelent ich in meiner Schaltung einsetzten soll, also entweder zwei Relais oder eine L298. Geschaltet werden soll ein Motor der im Leerlauf so um die 1,5A Verbraucht. Es soll auch umgepolt werden können, aber ich brauche keine PWM. Beide Bauteile haben ihre Vor- und Nachteile. Ich kann mich aber beim besten Willen nicht für einz entscheiden, daher möchte ich mal hier Fragen, ob der L298 iregendwelche Vortleile gegenüber von Relais bietet (ausser dass es PWM kann)? Bei Relais habe ich das Gefühl, als seien diese "veraltet", obwohl der geringere Preis für diese spricht? Gruß Zoltan
wenn schon FET, dann ne Vollbrücke, das Thema hatten wir vor kurzem hier. Der L298 ist kleiner, aber es spricht nichts gegen das Relais. Wenn es auch noch billiger ist und du Platz genug dafür hast - warum nicht? Nachteile: die Lebensdauer ist begrenzt, irgendwann sind die Kontakte oder die Mechanik hinüber. Kurzzeitige Überlastungen halten Relais besser aus als Halbleiter, Verluste im Leistungsteil gehen gegen Null.
Hi Zoltan, für Deine Anwendung halte ich nichts von Relais. Mir sind schonmal Kontakte kleben geblieben. Klar kann man jetzt sagen: Hättest Du die richtig entstört wäre das nicht passiert ... Ich verwende seit kurzem für diesen Fall den IPS021 (ist hier im Forum schon ein paar Mal angesprochen worden). M.E. hat Crazy Horse recht, wenn es eine Vollbrücke gibt - nimm sie ... @Crazy Horse: Was für ein Bauteil kannst Du uns denn empfehlen ? Gruß UBoot-Stocki P.S.: Zoltan, wolltest Du Dich nicht via email melden ?
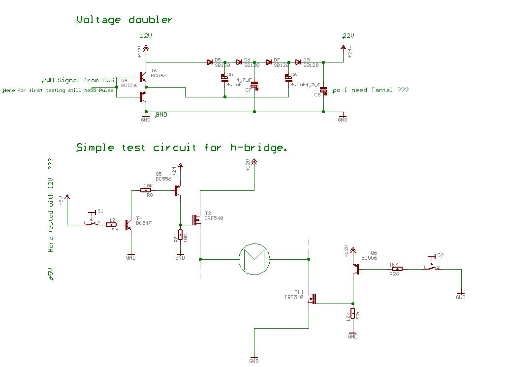
Hallo, also danke erstmals für die Beiträge. Die 4 Ampere der L298 reichen leider doch nicht aus, deshalb versuche ich nun eine H-Brücke aus 4 IRF540 N-Fet's (http://www.elektronik-kompendium.de/sites/praxis/slt0008.htm) zu bauen. In einem Thread gabs eine Schaltung, die sehr gut für meine Anwendung passen würde. Ich habs mal im Anhang nochmal reingestellt.(Q: http://www.mikrocontroller.net/forum/read-1-31924.html#32160) Mein Problem ist nun, dass ich nur n-Kanal-Typen verwenden will, und dafür brauche eben ich einen für die oberen FET-s einen MOSFET Treiber (in der Schaltung oben ist es der IR2104 (http://www.irf.com/product-info/datasheets/data/ir2104.pdf)), oder zumindest eine Steuerspannung, die mindestens 5V über der Motorbetriebsspannung liegt. >crazy horse Ich zitiere hier mal aus einem Deiner älteren Beiträge: ...auch diese Schaltung löst nicht das Problem, daß keine Gatespannung für das Durchsteuern der oberen FETs zur Verfügung steht. Es gibt (min.) 3 Lösungsmöglichkeiten: 1. p-Kanal-Fets scheidet bei mir aus 2. n-Kanal-Fets + Hilfsspannung (Ub+5V) das möchte ich !! 3. spezielle High-Side Mostreiber. scheidet bei mir aus Und genau zu dieser Hilfsschpannung hätte ich diesmal eine Frage: Ich habe diese Schaltung hier gefunden (http://www.elektronik-kompendium.de/sites/praxis/slt0008.htm), mit der ich die Spannung verdoppeln kann. Könnte man die "oberen" n-FET-s nicht mit so einer Schaltung mit der benötigten Spannung von (Ub+5V) versorgen? Mir gehts ja nicht um PWM, oder Geschwindigkeit, nur um einen möglichst geringen Innenwiderstand. Der NE555 ließe sich dann auch eventuell durch einen PWM-Ausgang des MC ersetzten. Was haltet Ihr davon? Gruß Zoltan
kurze Frage vorab: warum willst du nicht 2 n-Fet+2 p-Fet nehmen? Was spricht dagegen, gibt inzwischen sehr gute.
Ich will keine p-Fet nehmen, weil ich mir mal viele n-FET-s gekauft habe, und die verstauben hier nur: Es ist also eine Kostenfrage. Ich habe hier auch schon was gefunden: http://www.learn-c.com/experiment7.htm ...
Hallo, p-Fets sind übrigens teurer/gleichviel bei weniger Leistung... MfG Rainer
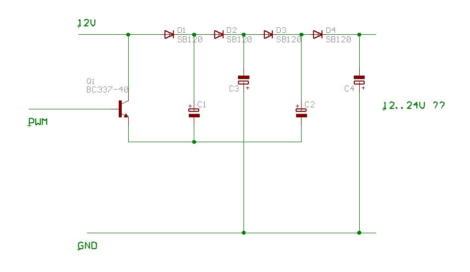
Also meine bisherigen Recherchen haben ergeben, dass ich nicht der erste bin, der diese Idee hatte: http://www.armory.com/~rstevew/Public/Motors/H-Bridges/Blanchard/nch-brdg.htm http://www.avrfreaks.net/phorum/read.php?f=3&i=43702&t=43697&PHPSESSID=e79a5f733419be0040263f9e5883656e#43702 http://www.vego.nl/7/7_028.htm http://www.reconnsworld.com/power_voltdoubler.html Wie ich das sehe, lässt sich am einfachsten die Versorgungsspannung von 12V mit Hilfe eines PWM-Ausgangs verdoppeln. Im Anhang befindet ich meine Version des Spannungsverdopplers, der nicht direkt an den Pin des MC angeschlossen wird. Da stellt sich mir aber noch die Frage, ob die 24V nicht über mögliche "Grenzspannungen" des IRF540 (http://www.semiconductors.philips.com/acrobat/datasheets/IRF540_S_1.pdf) gehen? Könnte ich dann eventuell mit dem Puls-Pausenverhältnis auch die Ausgangsspannung kontrolieren?
Das wieß ich noch nicht. Über die Auslegung der Kondensatoren habe ich mir noch keine gedanken gemacht. Ich bin mir noch garnicht sicher, ob es so gehen könnte. Deswegen Frage ich hier.
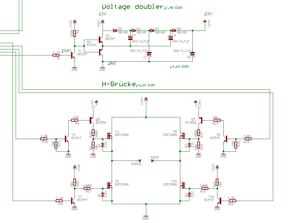
Jetzt habe ich die Schaltung mit einer H-Brücke erweitert. Ich muss aber sagen, dass ich nicht viel Ahnung davon habe, was ich da gemacht habe. Deshalb wäre es sehr nett, wenn jemand sich das mal anschauen könnte. Danke und Gruß Zoltan
Es funktioniert mit der Spannungsverdopplerschaltung! Ich habe den Versuchsaufbau aus dem Anhang aufgebaut (ist nur eine Seite der Brücke, um nicht aus Versehen einen "Kurzen" zu produzieren). Beide FET-s schalten durch: Nach 15 min bei 3A und 12V Versorgungsspannung erwärmen sich beide FET-s kaum/garnicht. Jetzt möchte ich den NE555 durch einen PWM-Signal des MC-s ersätzten. Ich will aber den Spannungsverdoppler nicht direkt an den MC anschließen. Ich habs mit Transitoren versucht, das haut aber nicht hin. Kann mir jemand einen Tipp geben, wie ich den Transitor richtig an dem PWM-Port anschließen kann, damit der Spannungsverdoppler richtig arbeitet? Gruß Zoltan P.S. Wem das Thema auch interessiert...: http://www.elecdesign.com/Globals/PlanetEE/Content/2219.PDF http://members.shaw.ca/cncstuff/bridges.html http://www.mech.uwa.edu.au/nws/How_to_do_stuff/micro_crash_course/pwm/ http://www.diystompboxes.com/pedals/vdbl.html
Hallo, du musst mindestens 2 Transistoren nehmen: einen um den Kondensator zu Laden und einen um den Kondensator entladen. vgl. gegentaktausgang bei Logikbausteinen. Gruß, Florian
Hi Florian, ich habe das selbe Thema auch bei den AVRFreaks gepostet. http://www.avrfreaks.net/phorum/read.php?f=3&i=47017&t=43697 Es läuft jetzt mit den beiden Transistoren. Muss ich aber keinen Widerstand zwischen den AVR und den beiden Transistoren schalten? Gruß Zoltan
Hallo, theoretisch nicht, denn die beiden Transistoren sind ja nie gleichzeitig geschalten, aber zur sicherheit der Transistoren würde ich einen schutzwiderstand einbauen. Auserdem habe (ich zumindest) in der Schule gelernt, dass man einen Kondensator nur über einen Widerstand laden/entladen sollte. Gruß, Florian
Das ist nun die aktuelle Version meiner H-Brücke. Ich habe sie auf dem Steckbrett aufgebaut und getestet (noch ohne den Mikrocontroller). Vielleicht fällt aber jemandem noch was auf, was ich verbessern sollte.
wow, wat fürn Aufwand. Meinst du, das das jetzt billiger ist, als 2 p-Fet dazu zu kaufen? Aber ansonsten solltest du bedenken, dass jeder MC mal abstürzen kann, Hardware-Verriegelung der beiden Brückenseiten ist eigentlich unverzichtbar.
Hi crazy horse, durch die zwei p-Fet entfiele die Spannungsverdopplung, aber die kostet nur ~1,40 EUR. Der größere Nachteil ist, da gebe ich dir Recht, das der Aufwand im Vergleich zu einem Treiber IC zum Beispiel schon enorm ist. Da ist dann auch schon die Hardware-Verriegelung mit drinn (IR2104..). Andererseits wieder kann ich dann nicht bremsen. 1.) Gibt es TreiberICs mit denen ich auch bremsen kann? 2.) Kann ich meine Schaltung so modifizeiren, das ich Hardware-Verriegelung habe und gleichzeitg noch bremsen kann? 3.) Kann ich die Brücke nicht mit einer Sicherung vor dem "Kurzschluß" schützen?
"1.) Gibt es TreiberICs mit denen ich auch bremsen kann? 2.) Kann ich meine Schaltung so modifizeiren, das ich Hardware-Verriegelung habe und gleichzeitg noch bremsen kann? 3.) Kann ich die Brücke nicht mit einer Sicherung vor dem "Kurzschluß" schützen?" Die Lösung all Deiner Fragen: Nimm den Toshiba TB6549P, das ist ein MOSFET-Vollbrückentreiber bis 4,5A. Peter
Hallo Peter, hab bischen gegooglet TB6549P: http://www.all-electronics.de/product/006001015/88e00751531.html Hört sich gut an. Ich habe aber bereits mit dem L298 experimentiert. Dieser schafft auch max 4A (auch mit Bremse). Das reicht mir leider nicht, da ich Motoren mit 10..12A (12V) betreiben möchte. Dennoch danke für den Tipp. Zu der Sicherung noch ein Gedanke: Der IRFZ48N schafft bei 100°C 45A (pulsed 210A). Wenn ich die Brücke mit einer 20A KFZ Sicherung schütze (für den Fall, dass der MC abstürzt), gehen dann die FETs trotztem bei einem Kurzschluß in die ewigen Jagdgründe? (Im Anhang habe ich mit Eagle3D etwas herumgespielt. Das finde ich echt klasse.)
Der L298 ist aber leider mit Bipolartransistoren, d.h. der hat erhebliche Spannungsabfälle und muß deshalb ordentlich gekühlt werden. Außerdem müssen noch schnelle Clampingdioden extern beschaltet werden, d.h. die sind nicht intern. Ist eben schon uralt der L298, deshalb würde ich ihn nicht mehr für Neuentwicklungen einsetzten. 12A klingt ja recht heftig, sollte man da nicht besser einen Motor für höhere Spannung nehmen ? Es gibt auch MOSFETs mit interner Schutzschaltung. Peter
>muß deshalb ordentlich gekühlt werden du sagst es. ;-) >12A klingt ja recht heftig, sollte man da nicht besser einen Motor für höhere Spannung nehmen ? Den Motor gibts noch nicht. Aber es kann auch sein, dass es 24V werden. Deshalb habe ich auch die Z-Dioden in die Brücke eingefügt. >Es gibt auch MOSFETs mit interner Schutzschaltung. Uboot Stocki hat mir den IPS021 empfohlen. An sowas hast Du auch gedacht? Was meinst Du zu der Idee mit der Sicherung?
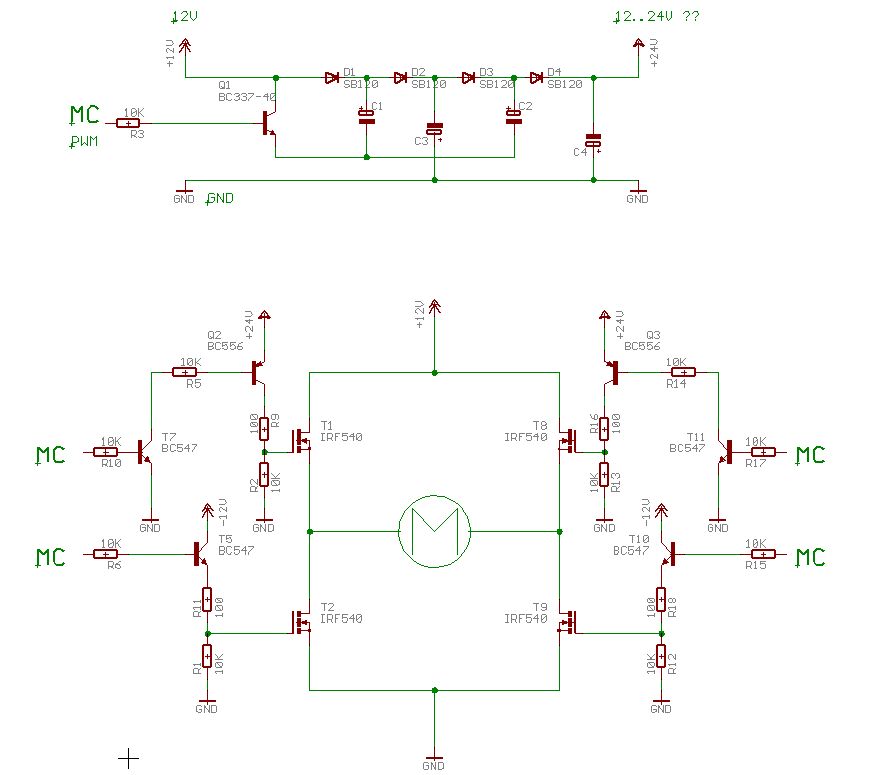
Diese Verion ist nun gegen Kurzschluß geschützt, indem die beiden auf
einer Seite liegenden FET negiert angesteuert werden.
Nennen wir die beiden Zuleitungen A und B, dann ist die Logik die
Folgende:
AB
00 ->bremsen (mit den unteren FET)
01 ->motor vorwärts
10 ->motor rückwärts
11 ->bremsen (mit den oberen FET)
Das ist also genau das was ich wollte, nämlich den Motor bremsen
können, und den Kurzschlußfall hardwaremäßig elimieren, so dass auch
ein Programmfehler zur keiner Beschädigung der Brücke führen kann.
>Sicherung: Davon wurde mir abgeraten, denn der FET stirbt
höchstwarscheinlich als erster.
Hallo, zum Schaltplan fällt mir folgendes ein: Die Schaltung oben ist ein Verdreifacher! D6, D7, C6 und C8 sind überflüssig. Wenn zu wenig Spannung nach den ersten beiden Dioden rauskommt, ist der Grund eher, dass der Hub an den Transistoren wegen des großen R2 zu gering ist. Die H-Brücke mag zwar für Deine Zwecke (Aus-, Ein und Umschalten) ausreichen, aber keinesfalls für PWM, und diese Option würde ich mir offenhalten, wenn nicht zur Drehzahlregelung, dann vielleicht für einen Sanftanlauf (soft start) zum Verringern des Einschaltstromstoßes. Die Zeit, in der die FETs halb leitend sind, muss möglichst kurz sein, und dazu muss man am Gate steile Flanken einspeisen (Gate-Ströme liegen kurzzeitig (zum Umladen) im Ampere(!)-Bereich). Wenn die Ladung des Gates über einen 10K-R abfließt, dauert das viel zu lange. "Break before make" (bbm) muß beachtet werden, d.h. es muß sichergestellt sein, dass der eine FET getrennt hat, bevor der andere leitend wird, sonst rumpelt's gewaltig. Das ist, auch wegen der angesprochenen RC(gate)-Verzögerung nicht gewährleistet. Wie gesagt, wenn Du nur alle paar Sekunden umschaltets, geht's wahrscheinlich, aber nicht bei PWM im kHz-Bereich. Nimm zum Ansteuern lieber ein spezielles FET-Treiber-IC (darüber haben sich ja schon andere Leute den Kopf glühen lassen), mir fällt spontan der ICL7667 ein, der ist aber leicht veraltet. Google! Und das mit dem bbm kannst Du ja im Prozessor machen, also doch mit 4 Ausgängen arbeiten, aber eine Sicherheitsschaltung implementieren, die abschaltet, falls zwei komplementäre FETs angesteuert würden. Schau nach, ob die FET-Treiber-ICs das nicht sogar selbst machen, dann genügen evtl. 2 Leitungen. Viel Glück und wenig Rauch!
In Zeile 2 muß es "D7, D8, C6 und C8" heißen! Die Treiber-ICs erzeugen die hohe Spannung zum Ansteuern des high-side-FETs auch oft selbst (Bootstrap). Darauf achten, ob das nur bei PWM-Betrieb geht (die PWM-Frequenz wird evtl. zum Verdoppeln verwendet). Was mir in der Schaltung abgeht: die 4 Clamping (Freilauf)-Dioden, oder sind die in den FETs integriert? Nochwas fällt mir ein: bei diesen Strömen ist der Aufbau ist sehr kritisch! Saubere Trennung von Digital- und Leistungs-Gnd, nur an einem Punkt verbinden. Opto-Koppler schaden auch nicht, sie schützen Deine Ports, falls es doch mal kracht. Kurze dicke Verbindungen! Bei PWM: hochwertige Abblock-Cs mit niedrigem Innenwiderstand (low-ESR) direkt an den FETs. Und noch was zum L298: der gehört doch wirklich "zum alten Silizium".
Schau Dir mal den TD340 an, der hat auch noch einen 5V-Regler, Reset-Generator, Watchdog, Standby, Temperatursensor, Verpolschutz... http://us.st.com/stonline/books/pdf/docs/7048.pdf Google nach "h bridge driver"
Hallo Profi, danke für deine Ausführlichen Beiträge. Ich war in Urlaub, deswegen meine verspätete Antwort: >die Schaltung oben ist ein Verdreifacher! Ja, Du hast Recht. Der Spanungsverdoppler, wie Du ihn beschrieben hast, liefert unbelastet 22 V und mit dem angeschlossenen FET nur ~20 V. Aus dem Grund belasse ich den Spannungsverdreichfacher, und komme so mit Hilfe der Z-Dioden auf genau 24V für die oberen FET. >PWM Mein Argument für den PWM wäre, dass ich damit den Motor in der Nähe der Soll-Position verlangsammen könnte, damit keine Schwingungen auftreten. Jedoch reicht hier die Bremse und ich stoppe den Motor immer bereits vor dem Erreichen des Soll-Wertes. >"Break before make" (bbm) >Und das mit dem bbm kannst Du ja im Prozessor machen... Ich habe die Schaltung wieder auf 4 getrennte Leitungen für die 4 FET zurückgeändert. Auch das Programm ist so erweitert, dass immer zuerst alle FET auf einer Seite abgeschaltet werden. Wie lang sollte ich aber die Pause bei dem Umschaltvorgang machen. (TreiberICs haben eine delay im ns-Bereich (?)). Ich dachte so an 20ms. >TD340 Ich habe nach dem IC gegoogelt. Ich glaube den gibts noch garnicht? Wenn doch, weißt Du vielleicht wie viel der kostet, und woher ich den beziehen kann? >Nochwas fällt mir ein: bei diesen Strömen ist der Aufbau ist sehr kritisch... Geht das so, wie es auf dem Bild im Anhang zu sehen ist?. (Hell ist GND) Gruß Zoltan
wie funktioniert ein spannungsverdoppler mit ne555
>wie funktioniert ein spannungsverdoppler mit ne555 >für kleine Leistungen ganz gut. Muaaa! LOL @Dimi: Guck dir mal folgenden Link an: http://www.elektronik-kompendium.de/sites/slt/0206161.htm (30Sekunden Gugel)
Bitte melde dich an um einen Beitrag zu schreiben. Anmeldung ist kostenlos und dauert nur eine Minute.
Bestehender Account
Schon ein Account bei Google/GoogleMail? Keine Anmeldung erforderlich!
Mit Google-Account einloggen
Mit Google-Account einloggen
Noch kein Account? Hier anmelden.








