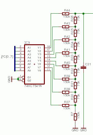
Hallo ! Ich habe mir nen DA-Wandler mit R/2R-Netzwerk gebaut, als Treiber verwende ich zwischen Atmega16-Port und diesen R/2R-Netzwerk nen 74HCT541N und solage ich die Schaltung von STK500 Betrieben habe hatte die funktioniert. Jetzt habe ich das alles zusammen auf einer separaten Platine aufgebaut - Atmega16, 74HCT541N und R/2R-Netzwerk. Und das Problem ist das der Port an dem 74HCT541N "hängt" nicht auf "low" gehen will. Mit DDRC=0xFF; definiere ich ja nen Ausgang. Also wieso geht er in meiner Schaltung nicht auf low, in STK500 aber schon ? Verwende ich nen falschen Treiber ? Ist das vielleicht ein Einschalt-Problemm ?
Hi! hast Du die JTAG-Fuse noch gesetzt? Die muss deaktiviert werden, wenn Du Port C normal benutzen willst. Gruss, Ingo.
In AVR Studio in ISP-Mode steht kein Hacken bei JTAGEN. in Codevision sieht es so aus s.Bild ich habe versucht in Codevision es auf 0 zu setzen (ohne Flash neu mit Programm zu beschreiben) und als dann auf "0" war, hat meine Schaltung genau so nicht funktioniert wie am Anfang :)
Hast du zufällig Eingang/Ausgangs regsiter nicht richtig gesezt, das Problem hatte ich auch mal mit den lustigsten Ergebnissen
so
1 | DDRC=0xFF; |
ist das doch richtig ? :) Kann man fuses irgendwie in WinAVR setzen ? Wo kann man eigentlich in avrdude fuses setzen ?
Da sind keine fuses schuld, denn am PortD geht das genau so nicht wie am PortC. Stecke ich Atmega16 wieder ins STK500 gehen alle ports.
Die Fuses setzt du am besten im Avr Studio z.B. JTAGEN = 0. Pruefe mal die Spannungen an VCC, AVCC, RESET.
Die Spannungen sind ok, d.h. 5V Nun habe ich auch von AVR Studio ein Foto gemacht, sollte es so aussehen ? Diese 0xDF 0xFF bits ist das ne gekürzte fassung von allen fusebits ?
So, so Auf dem STK500 geht alles und auf deiner selbst entwickelten Platine gehts nicht. Was wird dann der logische Schluss sein?
JTAG ausschalten an ATMega32 Wenn dieses Bit null ist, ist die JTAG Schnittstelle aktiviert, wenn JTAGEN Fuse (Sicherungs_Bit)programmiert wird. Wenn dieses Bit eins ist, ist die JTAG Schnittstelle abgeschaltet. Um unabsichtliche Abschaltung oder Aktivierung der JTAG Schnittstelle zu vermeiden, muss einer getimten Sequenz gefolgt werden, um dieses Bit zu ändern: Die Applikationssoftware muß dieses Bit auf den gewünschten Wert zweimal innerhalb vier Zyklen schreiben , um seinen Wert zu ändern. Wenn die JTAG Schnittstelle nicht mit anderen JTAG Schaltkreisen verbunden ist, sollte das JTD Bit auf eins gesetzt sein. Der Grund dafür: Dieses soll statischen Strom am TDO Pin im JTAG Schnittstelle vermeiden .
Er hat doch shcon geschrieben das mitm Anderem Port auch nicht geht... Ich vermute mal auf dem Baord sit irgnewo murks... (Fehlender Masseanschluss... kalte Lötstelle...)
Es geht übrigens kreuzweise, d.h. PortC meine Schaltung nach LEDs vom STK500 geht, PortC STK500 nach LED meine Schaltung geht auch. Wenn ich Atmega aber rausholle und dann einschalte dann brennen die LEDs auch, es liegt an 74HCT541N der springt irgendwie selbst beim einschalten an manchen pins auf 5V (pis hängen praktisch in der luft ohne Atmega), deswegen brennt es. Wenn ich ne stückdraht neme und die dann alle auf masse "bringe" (einfach durch antipen) dann gehen LEDs aus. Es passiert halt da was beim einschalten. Die durchgänge, kalte lötstellen habe ich alle geprüft, VCC überall ist ok, GND auch, die Schaltung bearbeite schon seit 2 Wochen und ich bin kein Anfänger.
OK. Diesmal nicht durch die Blume. Dein Problem liegt irgendwo in deiner Schaltung begraben. Entweder hast du einen grundsätzlichen Fehler in der Schaltung oder du hast einen Fehler im Aufbau gemacht. Solange du aber nichts von beidem herzeigst wird das hier aber niemand kontrollieren können. Damit kein Missverständnis aufkommt: die komplette Schaltung. Also auch der µC Teil Und nochwas: Eingänge die in der Luft hängen beweisen gar nichts.
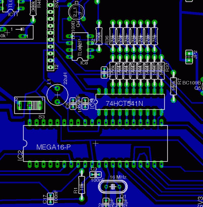
Ein Foto vom betrofenen Bereich im Anhang. Komplette beschreibung hier als zip :) http://www.mikrocontroller.net/attachment/20153/regelung.zip
Benutzt Du auf Deinem STK500 auch einen 16MHz Quartz oder läuft der µC im STK500 mit einem anderen Takt als in Deiner Schaltung? Wenn nicht: evtl. Timing-Problem?
STK500 hat auch nen 16MHZ Quarz und der ist auch so konfiguriert (als extern). Kann jemand ne alternative für 74 HCT 541 N vorschlagen ?
Hmm. Layout ist ok. Die klassischen Fehler (AGND, AVcc nicht angeschlossen, keine Block-Kondis) sind alle nicht gemacht worden. Ich hab keinen 541 da, drum kann ich das nicht ausprobieren. Ich wüsste allerdings keinen Grund, warum das nicht gehen sollte.
Bitte melde dich an um einen Beitrag zu schreiben. Anmeldung ist kostenlos und dauert nur eine Minute.
Bestehender Account
Schon ein Account bei Google/GoogleMail? Keine Anmeldung erforderlich!
Mit Google-Account einloggen
Mit Google-Account einloggen
Noch kein Account? Hier anmelden.



