Habe jetzt den Bausatz bekommen und fertig zusammengebaut. Zu meinem Überraschen hat alles auf Anhieb funktioniert. Um so mehr hab ich mich geärgert das ich vergessen habe gleich 1-2 RFID Karten zu bestellen :( Jetzt habe ich keine möglichkeit das zu testen. Aber ich meine mal gehört zu haben dass aus dem EM4095 ein Rechteckt mit 125kHz(jedefalls annähernd) kommen muss. Bei mir kommen nach der Werteänderung vom neuen Bestückungsplan 120kHz statt 109kHz raus was mir auch super gefällt. Was mir nicht gefällt ist das Aussehen des Signals, aber schaut selbst. Gruß Robin T.
"nach der Werteänderungen vom neuen Bestückungsplan" was wurde geändert, bitte?
Hast du das Signal "ersnifft" oder einfach am Pin vom EM gemessen? Meins sah am Pin jedenfalls rechteckig aus. Gruß
Habe den Tastkopf direkt an den Pin gehalten und Masse war natürlich auch angeschlossen. mmh. Moment. Muss Masse von Oszi an GND von Reader oder an den anderen Antennenanschluss?
Mhh. Jetzt habe ich es nochmal versucht. Tastkopf an Pin und Masse an GND. Jetzt sieht es schon eher wie ein Rechteck aus.
... und Tastkopf auf 1:10 schalten! An den Pins vom IC - siehe oben - ist das Signal relativ sauber.
Kommt natürlich drauf an, an welchem Pin der beiden zu misst! Am einen ist was rechteckähnliches, am anderen eher was sinusähnliches. Stefan
> "Beitrag "USB RFID Tag Leser" > Ist aber irrelevant weils voher auch so aussah. der oben erwähnte [[Beitrag "Re: USB RFID Tag Leser"]] nichts irrelevant - sondern folgende Bauteile sind anders, als bei dem Stand des Bausatzes: R1 ist 4R7 statt 33R und C7 ist 47p statt 15p Wer hat die Werte geändert und gingen auch 33p?
Ja und die Änderungen hab ich bei meinem Bausatz übernommen. Dadurch ist die Frequenz wesentlich näher an 125kHz als voher. Aber das Aussehen des Signals hat sich nicht verändert.
Hallo alle zusammen, nach der Änderung von Stefan wurden auch die Bausätze und der Bauteilsatz geändert, nur die ersten vor der Änderung von Stefan bestellten Bauteilsätze und Bausätze sind logischer Weise mit den "alten" Werten raus gegangen. Aber der Unterschied ist wirklich nicht enorm, bei mir sind es knapp 1cm mehr Reichweite. Gruß Thomas
1cm - bei Tausch von 2xHühnerfutter, mach sich sicher, nur keinen 47p da... ... nochmal meine Frage, Idee, wo ich RFID-Tags die zum Leser passen, im Alltag finde ?
@Vajk Ich weiß nicht genau ob der EM4095 ISO 11784 & 11785 lesen kann, aber sollte doch eigentlich? Falls ja, würde ich mir einfach einen Hund suchen, vielleicht hast du ja selbst einen, und links am Hals den Reader anlegen =) Ich weiß nicht ob das Chippen von Hunden bereits Pflicht in DE ist, aber sollten fast alle haben.
Hallo Waldemar, Danke für den Tipp, nur leider klappts nicht, bechippt ist der Wuff ... Klappt das bei anderen ? LG Vajk
Hallo Zusammen! Ich hab eine Spule gewickelt und wollte die Resonanz bei 125 KHz legen!( Mit Hilfe von Kondensatoren die ja Parallele zur Spule sind!Bei 1 pf liegt die Resonanz bei 27 KHz!Bin ganz weit weg von der Resonanz die ich haben will! Soll ich die Induktivität von meiner Spule reduzieren( weniger Anzahl von Windungen oder der Draht soll noch dicker sein??) Kurz zu meiner Spule 80 Windungen,Draht dicker 0,25 mm, Durchmesser von der Spule ist 10 cm! Kann jemand mir vielleicht helfen oder paar Tipps geben!? Wäre wirklich super nett! LG
bei 80 Windungen/0,25mm und einen Durchmesser von 10cm komme ich auf etwa 1,8mH. Du solltest Deine Windungszahl auf etwa 50 Windungen runter setzen. Das sind dann in etwa 700µH.
hm, 1pF ist reichlich wenig. Mach den größer. Ich hatte mal 100 Windungen 0,2 CuL auf eine Klorolle gewickelt, wenn ich mich recht erinnere war der passende Kondensator im Bereich von 10 - 20 nF. Gruß Stefan
hey, Ich hab auch mit Kondensatoren zwischen 10 und 20 nf ausprobiert!Halt leider nicht geklappt!:( Ich denke dass die Induktivität von meiner Spule zu gross ist!oder?Die einzige Möglichkeit damit es funktioniert "Weniger Windungen verwenden" Das Problem dass ich die spule mit Hilfe von einem Klebstoff gewickelt hab!Dann muss ich eine neue Spule wickeln!!!Gibt es keine Andre Lösung? LG Karim
Robin Tönniges wrote: > Was mir nicht gefällt ist das Aussehen des Signals, aber schaut selbst. http://www.emmarin.com/webfiles/Product/RFID/AN/AN411.pdf (Seite 12) gruß andie.
Ui. Nach der Aussage auf dieser Seite sieht das Signal nicht komisch sondern hervorragend aus :)
Hab da noch ne Frage. Ich möchte den Ausgelesenen Code einer RFID Karte nun mittels µC auswerten. Aber es ist mir leider zu schwer einen USB Treiber zu programmieren und leider wurden aus dem Layout die Testpunkte für RS232 rausgenommen. Wie könnte ich das jetzt am besten machen?
Robin Tönniges wrote: > ... Aber es ist mir leider zu schwer einen USB > Treiber zu programmieren ... da ist ein FTDI 232 drauf, die meisten Windoof und Linuxinstallationen erkennen bringen den Treiber hierfür mit - somit ist der Leser als normales RS232-Gerät ansprechbar 9600 Baud 8N1 mit entsp. Port ... Guckst DU unter /dev/ttyUSBx oder Gerätemanager WIndoof und gut is - nix USBtreiber selber machen müssen! guck hier: http://www.ftdichip.com/FTProducts.htm#FT232R
Den Treiber für den PC hab ich mir schon längst geholt. Windoofs hat da nichts alleine installiert ;) Aber das war auch ja auch garnicht meine Frage. Mit "Ich will keinen Treiber proggen" meinte ich für einen µC.
> Frage. Mit "Ich will keinen Treiber proggen" meinte ich für einen µC.
hmm, weiß ja nicht was Du meinst, auf uC-Seite ist es auch eine RS232!
Guckst Du Quählcode vom Projekt an ;-)
  Aber der Leser gibt mir nunmal nur ein USB Signal raus. Und das kann ich mittels Atmega nicht ohne riesen Aufwand auswerten.
1. weniger ist manchmal mehr - läßt Du FTDI beim Leser weg und nimmst das RS232-TTL-Signal 2. erweiterst Du Code von Leser-Atmel um gewünschte Funktionen 3. nutzt Du vinculum-IC mit anderem Atmel-uC .. etwas aufwendig, aber möglich? Vllt. beschreibst Du erst mal, was Du machen möchtest, bevor Du schreist "ist schwer Treiber zu programmieren" ...
Hab mir jetzt überlegt noch einen FTDI zu benutzen. Also Das USB Signal wieder in RS232. Da hätt ich auch mal früher drauf kommen sollen.
kopfschüttel das geht so nicht - der FTDI ist ein Child-Chip - er kann nicht als Host fungieren! Ist nicht wie ein MAX232 nur ein Wandler, da steckt schon bisserl mehr drin ;-) Nur der vinculum kann Host sein! Wo ist Dein Problem, den RXD/TXD-Ausgang des uC direkt (gekreuzt) mit Deinem andern uC zu verbinden?
>Wo ist Dein Problem, den RXD/TXD-Ausgang des uC direkt (gekreuzt) mit >Deinem andern uC zu verbinden? Dazu müsste ich kleine Drähtchen an die Pins vom Reader-µC anlöten und das sieht 1. Sch.. aus und 2. Ne Fummelarbeit (hält nie richtig)
>Dazu müsste ich kleine Drähtchen an die Pins vom Reader-µC anlöten
Alles andere ist mehr als unverhältnismässig teuer oder zeitaufwändig.
Löte 2 Kupferlackdrähtchen von den RXD und TXD Pads des USB Chips zu den 
2 Pads an denen eigentlich das USB Signal anliegt, und du hast an der 
Stiftleiste dann +5V, RXD, TXD und GND anliegen, also praktisch den USB 
Chip überbrückt. Sauber gearbeitet sieht das nicht so sch*** aus...
Wäre natürlich eine Idee gewesen unter das IC einfach 2 Lötjumper zu 
setzen. Naja, in der nächsten Version...
Stefan
  So, habe mal einige Anregungen und Wünsche aus dem Forum in die Platine mit eingearbeitet: - FT232 lässt sich mittels zweier Lötjumper überbrücken, so dass an der Stiftleiste das RS232 (TTL) anstatt des USB Signals anliegt. - MOSFET lässt sich mit einem Lötjumper überbrücken falls der FT232 nicht benutzt wird - Wagoklemme optional bestückbar um eine externe Antenne anschließen zu können. Die interne Antenne kann ebenfalls mit Lötjumpern angeklemmt werden. Stefan
Hi, ich habe heute auch meinen Bausatz gelötet. Allerdings funktioniert er nicht wirklich. Sprich ich hab USB angeschlossen, den ISP angeschlossen, aber der ISP meldet nichts, bzw. connected gar nicht erst. Ich hab mal die Stiftleiste durchgemessen, da bekomme ich keine +5V....Bin noch nicht so bewandert mit µCs, habe zwar schon einige Projekte umgesetzt, aber nichts auf SMD-Basis. Könnte mir da wer weiterhelfen, wo ich am besten nach dem Fehler suche. Oszi hab ich leider nicht da, aber natürlich ein Multimeter. MfG Fabian
Erst den USB Chip mit dem Tool von FTDI programmieren, dann messen ob nach dem MOSFET was rauskommt. Stefan
Hallo, ich habe auch Probleme mit Inbetriebnahme, mein OS findet den FT232 chip nicht am USB. An den Pins vom FT232 habe ich folgende Spannungen: VCCIO, VCC, CBUS3 5V und am 3V3OUT habe ich 3V gemessen, der MOSFET liefert ca. 3,3 V.. Was könnte ich noch messen? Vielen Dank im Voraus!
>ich habe auch Probleme mit Inbetriebnahme, mein OS findet den FT232 chip >nicht am USB - USB Kabel richtig angelötet ? - FT232 richtig und sauber aufgelötet ?
So, ich bins wieder... Ich glaube ich bin echt zu blöd nen Treiber zu installieren: Ich schließe den Reader an, und der Chip wird auch erkannt. Ich installieren den Treiber, und dann wird mir gesagt, "USB-Gerät wurde nicht erkannt" Ich habs mehrmals versucht mit dem Treiber, geht nicht. Ich habe nun gegoogled, und hier und da, wird geschrieben, das da ein Treiber nicht richtig funktioniert???? Nutze WinXP, kann im Notfall aber auch auf Mac OS X ausweichen. Hat grad wer nen Link, das ich wirklich den richtigen Treiber nutze? Schonmal Danke für die Hilfe MfG Fabian
Fabian H. wrote: > Hat grad wer nen Link, das ich wirklich den richtigen Treiber nutze? http://www.ftdichip.com/Drivers/CDM/CDM%202.04.06%20WHQL%20Certified.zip
geht nicht...? Woran könnte das denn noch liegen? Den ersten Treiber bekomm ich einwandfrei installiert! Gibt es eine andere Möglichkeit, das irgendwie zu umgehen? Erkennen tut er den Chip ja vor dem Installieren. MfG Fabian
geht nicht?? Ich hatte das gleiche Problem. WinXP hat den Chip im Gerätemanager erkannt aber das "Gerät funktioniert nicht richtig" trotz Treiber. Ich habe dann die D+ und D- Kabel getauscht dann klappte es. Danach stand auch die COM4 Schnittstelle zur Verfügung. Versuch doch das mal? Vielleicht hast Du das gleiche Problem? Gruß Jörg
..immer noch kein USB Gerät gefunden. Ich habe gerade eben mehrmals alles kontrolliert (FT232 Chip und USB Verkabelung), sollte passen.. Wie könnte ich denn sonst noch was testen, bevor ich einen neuen FT232 bestelle? Hat jemand noch nen Tip für mich? Frust²..
Hallo zusammen, erstmal Gratuliere ich zu diesem schönen Beitrag. Ich kann glaube ich auch noch etwas dazu beitragen, da ich die Bachelor-Thesis auf diesem Gebiet mache. Und evtl. kann mir ja sogar jemand helfen, da ich auch noch ein Problemchen mit dem EM4095 habe. Formel zum Antennendesign (Runde Antenne): L(uH) = 0.31*(a*N)^2/(6*a+9*h+10*b) a = Ant. Radius in cm b = Dicke der Wicklung in cm h = Höhe der Wicklung in cm N = Anzahl Wicklungen b und h tun nur wenig zur Sache. Bei ca 100 Windungen auf ca 0.5 setzen Diese Formel stimmt ganz gut. Formel für Güte Q: Q = 2*pi*f*L/Rd Rd = Drahtwiderstand der Antenne f = Resonanzfrequenz (hier 125kHz) L = Induktivität in Henry (H) Formel für Drahtwiderstand Rd: Rd = 2*a/100*pi*N*p/(Ad(mm)) a = Ant. Radius in cm N = Windungen p = spez. Widerstand (bei Kupferdraht p = 0.017) Ad = Draht Querschnittsfläche in mm [Ad = (d/2)^2*pi] d = Drahtdurchmesser in mm Gemäss Datenblatt EM4095 darf Iantpeak 250mA nicht überschreiten. In der AN404 S.7 ist die Formel für die Berechung. Die Distanz ist wohl in erster Linie von diesem Strom abhängig. Je höher die Güte der Antenne ist, umso grösser wird der Strom sein, denkt aber daran, dass bei hoher Güte die Frequenz genauer stimmen muss. Mit 109kHz wird man bei einer Güte von 30 im Normalfall keine Chance haben den 125kHz Tag auszulesen. Da ich einen Tiertransponder auslesen will, ist diese Optimierung unbedingt notwendig. Da diese kleinen, injizierbaren Tags nur eine sehr kleine Spule haben, braucht man ein stärkeres Feld um sie auszulesen. Ich bin also sehr interessiert an Lösungen für Distanzoptimierungen. Wäre es z.B. möglich eine externe Verstärung des Antennenstroms vorzunehmen? Hat da jemand eine Idee? Also einen zusätzlichen Antennentreiber, welcher direkt ans EM4095 angeschlossen wird.
Sehr interessant! >denkt aber daran, dass bei hoher Güte die Frequenz genauer stimmen muss Wie ist das zu erklären ? >Wäre es z.B. möglich eine externe Verstärung des Antennenstroms vorzunehmen? Ich denke dass das nur begrenzt Sinn macht, weil man ja nicht nur den Tag mit Strom versorgen muss, sondern auch das Signal von diesem empfangen und demodulieren muss. Stefan
Also ich habe die d+ und d- kabel mal getauscht, da geht nichts. Sprich ich sitze immer noch an dem Problem, habe inzwischen alle Treiber durch, die irgendwie in Frage kämen. Woran kann es denn noch liegen? MfG Fabian
Ja mann wrote:
> Hast du den FT232 schon programmiert ?
Wozu? war bei mir nicht nötig!
  >Wozu? war bei mir nicht nötig!
Wenn man den FT232 erst programmiert wird erstens ein bezeichnender Name 
im Gerätemanager eingeblendet, und es wird nicht der Standard FTDI 
Treiber benutzt, welcher vielleicht schon seit Jahren in einer 
veralteten und vergriesgnadelten Fassung auf dem Rechner rumliegt.
  Wenn ichs richtig verstehe (bin auf dem USB-gebiet neu, hab vorher alles mit seriell gemacht) meinst du das Proggen mit MProg. Allerdings erkennt Mprog kein Gerät, was ich mal darauf zurückführe, das der Treiber Probleme macht. MfG Fabian
| 1 | >denkt aber daran, dass bei hoher Güte die Frequenz genauer stimmen muss | 
| 2 | Wie ist das zu erklären ? | 
Die Bandbreite des Signalempfangs ist direkt abhängig von der Güte. Für die Empfangsbandbreite unseres LC-Glieds (Antenne Cres) gilt: B = f/Q D.h. bei einem Q = 40 hätte man ein B = 3.125kHz. D.h, dass man bei einer Frequenzabweichung von +/- 1.56kHz zu 125kHz bereits nur noch -3db (die Hälfte) des maximal möglichen Signals "empfangen" würde. Durch den Serienwiderstand wird das Qges aber deutlich kleiner. Das Qges kann so berechnet werden: Qges = 2*pi*f*L/(Rd+Rs+2*Rad) Rd = Drahtwiderstand der Antenne Rs = Seriewiderstand zur Antenne Rad = Antennentreiber-Widerstand (Beim EM4095 Rad = ca. 3)
| 1 | >Wäre es z.B. möglich eine externe Verstärung des Antennenstroms vorzunehmen? | 
| 2 | Ich denke dass das nur begrenzt Sinn macht, weil man ja nicht nur den | 
| 3 | Tag mit Strom versorgen muss, sondern auch das Signal von diesem | 
| 4 | empfangen und demodulieren muss. | 
Stimmt, daran hatte ich zu wenig gedacht. Noch einige Tipps zur Wahl des richtigen Antennendurchmessers: Einiges Formel hin- und herschieben und ein gutes Buch haben ergeben, dass der optimale Radius der Sendeantenne dem Wuzel(2)-fachen Wert des maximal gewünschten Leseabstandes entspricht. Dabei ist aber zu beachten, dass das maximale Feld (ist immer im Zentrum der Antenne) dadurch proportional immer kleiner wird. Hier muss also irgendwo die optimale Mitte gefunden werden. Ideal wäre es wenn man die minimal nötige Ansprechfeldstärke des Transponders wüsste, was aber leider meist nicht angegeben ist.
Ich hab heute mal nen Programm namens FTclean geladen, entfernt alle bereits installierten FTDI driver. Dann hab ichs nochmal mit dem Treiber probiert -> geht net.... Also die Möglichkeit, das nen alter Treiber Probleme macht ist auch ausgeschlossen. Ich werd nun mal nen anderen Rechner testen, evtl. liegts ja daran. Ansonsten sind Vorschläge immernoch erwünscht. Oder gibts hier evtl. jemanden der aus der Region Schwäbische Alb (Laichingen) der mir evtl. das Teil proggen könnte? MfG Fabian
> Oder gibts hier evtl. jemanden der aus der Region Schwäbische Alb > (Laichingen) der mir evtl. das Teil proggen könnte? Hallo Fabian, kannste es mir schicken, 3,90 versichert via Hermes .. dann guck ich mal - Oszi zum messen habe ich, FTDI in Reserve glaub auch noch ... LG Vajk -> PN bei Interesse
Hallo Leute, Hab versucht eine neue Antenne in meine Lesegerät einzubauen.Nun steht jetzt keine Kommunikation zwischen meinem Rechner und das Lesegerät mehr!Vielleicht hab etwas nicht betrachtet!Was kann ja eigentlich Kaputt gehen!Hat vielleicht jemand eine Vermutung?Oder schon Erfahrung damit gehabt?Bin wirklich ratlos. LG
Schwingt denn die Schaltung noch ? Auf welcher Frequenz ? Hast du die Kapazitäten passend zur Antenne abgeändert ? Stefan
Nun ja, das EM4095 liefert max. 250mAPeak am Antennenausgang. Falls die Güte zu gross ist, wird das IC heiss und raucht dann ab. Wenn du mit dem KO an Pin2 des EM4095 misst, solltest du einen Rechteck mit f=125kHz messen können. Falls die Frequenz nicht stimmt musst du das L oder das C im Antennenkreis anpassen. Gib doch mal die Werte für Induktivität und Cres durch. Falls du da gar nichts misst, bist du entweder mit der Frequenz total daneben oder das IC ist defekt.
ich habe vor einiger Zeit ein Lesergerät http://www.rfid-webshop.com/shop/index.php/cat/c3_... gekauft. Ich habe versucht, eine externe Antenne anzuschließen. Die Spezifikationen meiner Spule sind: Durchmesser 10cm, Anzahl der Windungen 50, Dicke des Spulendrahtes 0,25mm, in Serie vorgeschalteter Widerstand beträgt 12 ohm, die parallel geschaltete Kapazität beträgt 2 nF. Als ich die Spule eingeschaltet habe, hat das Lesegerät am Anfang funktioniert, aber plötzlich stand die Verbindung zwischen meinem Rechner und dem Lesegerät nicht mehr zur Verfügung. Ich habe dann versucht, am Pin 2 mit Hilfe eines Oszilloskops das Signal zu messen, aber es liegt kein Signal vor. Ich bin momentan ratlos und weiß nicht, was kaputt gegangen ist. Vielleicht können Sie mir weiterhelfen. Vielen Dank.
Ich hatte den Bausatz mal Anntenenmäßig ausversehen Kurzgeschlossen. Danach kam kein Signal mehr. Rausgezonen und wieder reingesteckt und es ging. Ich vermute der Baustein hat ne Sicherheitsabschaltung bei Überlastung.
Hey Stefan, das Lesergerät was ich von http://www.rfid-webshop.com/shop/index.php/cat/c3_... gekauft hab ist so gebaut dass man nicht einfach an der Baustein reinkommen kann. kann ich von dir eins kaufen? LG Karim
Hallo an alle, ich habe mir jetzt auch endlich mal die Zeit genommen und einen Bausatz bestückt. Es hat auf Anhieb funktioniert, vielen Dank :) Ich habe mit einem billigen Multimeter von Pollin 110kHz gemessen, falls das noch jemand interessiert. Eine Sache macht mich dennoch stutzig: Ich habe einfach mal Hyperterminal gestartet, 9600 Baud, 8 Datenbits, keine Parität, 1 Stoppbit und Flusssteuerung Hardware eingestellt und bekomme vom Reader dann aber 13 Byte (R0106886E9E) wenn ich jetzt aber eine Verbindung wie oben nur mit 4800 Baud erstelle, bekomme ich 5 Zeichen(„¤Æð) ausgegeben, was ja auch erwünscht ist (40 Datenbit) Wäre super wenn mich jemand aufklären könnte Gruß Kai
@kai
also da ist die sache so, es gibt große und kleine schmetterlinge, wenn 
die gaaaanz gaaanz rollig sind, dann wollen die den rüssel reinstecken 
(inne blüte natürlich), ist der rüssel jedoch zu kurz, kommt nicht alles 
in der blüte an ... so etwa ist das mit 4800 baudis ;-)
das steht im code:
printf("\x02R%.2X%.2X%.2X%.2X%.2X\x04", tag[0], tag[1], tag[2], tag[3], 
tag[4]);
es ist also ein hexocde:02 und das R vorangestellt und ein hexcode:04 
als endezeichen definiert - somit ist dein string mit 13 byte total 
korrekt
Die 10 Byte daten sind im hexcode in ascii-form ;-)
sprich, so lange muß der Rüssel sein ;-)
LG
Vajk
  super, danke für die Erklärung, jetzt kann ich damit auch arbeiten. Brauche nur noch einen Verwendungszweck :P
Verwendungszweck: im einfachsten Fall: Türöffner, ein paar Karten kaufen - eine als Masterkarte, die nachfolgende Karte freischaltet .. den Chip des Hundes auch .. und gut .. natürlich Anzeige dran und so ist auch alles möglich ... Zeiterfassung, Außensteckdosen aktivieren u.v.m.
Verwendungszweck? Ich dachte, nachdem wir alle unsere Platinen bekommen haben und die Teile draufgelötet haben, kommt jetzt das Programm an die Reihe. Das mit Fabians Platine ist doof. Nix geht. Würde ich auch ärgerlich finden. Hoffentlich hat er bald Erfolg. Weiter oben hatte ich gelesen, dass auch einer einen Schreibmodus ins Programm einbauen wollte. Aber warum das Gebrutzel an der Antenne? Die Platine hat eine Antenne ;-) Warum eine andere? Bei mir lief die Platine auf Anhieb. Naja, zuerst wollte meine USB-Schnittstelle auch nicht und hatte(typisch Anfänger)die falschen Fuses gesetzt, und der Treiber war nicht richtig installiert, doch jetzt läuft sie wirklich gut. Aber was ist mit dem Schreibmodus. Ich glaube, darauf warten die anderen Forenmitglieder auch, oder? Viele Grüße Jörg
Ich wollte einen Schreibmodus basteln. Habs dann aber nicht gemacht. Weil mir dann eine Anwedung dazu fehlte.
>Aber was ist mit dem Schreibmodus.
Warum baust DU den Schreibmodus nicht eben ein ? Ich werde es mangels 
Verwendungszweck und beschreibbaren Tag nicht machen...
Stefan
  Warum ICH den Schreibmodus nicht einbaue? Ich hab nicht den Hauch einer Ahnung vom Programmieren. Jörg
Meine Platine geht leider immernoch nicht. Das Problem ist, das ich noch reichlich andere Projekte habe, daher wollt ich nun schauen ob ich irgendwen finde, mit dem ich zusammen den Fehler suchen kann(ich möchte halt aus den Fehlern auch lernen, da bringts nichts, wenns irgendwer richtet und ich bin nicht dabei). Ich wollte mich ansich mit dem Reader selbst weiterbilden, da ich mit RFID und USB noch nichts gemacht habe, aber Anwendungen da sind. evtl. schaue ich nächste Woche nochmal drüber. MfG Fabian
Andere Projekte habe ich auch noch. Nur werde ich mir ganz sicher nicht das Programmieren in C antun. Die Zeit habe ich nicht. Dieses RFID Projekt habe ich nur gemacht, weil es hier die Platine und das Programm im Forum gab. Fabian, wenn Du eine Platine zum Testen brauchen kannst, damit Du weiter kommst, kann ich Dir meine erstmal meine geben. Ich habe noch den Reader von MCS mit Display und Ext. Antenne. Der reicht mir. Jörg
Hallo Zusammen! Ich hab mir den U2270B Read/Write von Atmel und die Micrkontrolle 8-Bit AVR ATMEGA 16 gekauft!Für die verbindung zwischen U2270B und µc brauche ich nur 3 pins( In ,Out und Clock)oder? Kann jemand mir vielleicht sagen was genau auf die µc programmiert wird und wie ich am besten zugreifen kann!Bin leider kein Profi! Noch eine Frage für die Antikollision muss das software auf die µc sein? Für weiter Hilfe werde ich sehr Dankbar! LG K
Hallo Leute! Hab mir den Reader VON Stefan nachgebaut.Nun hab ich jetzt probleme mit dem Programmierung vom µc!Welche Programme müssen dadrauf geschrieben!Ist das was Stefan am Anfang im Zip. dateil gegeben hat?Welche pins werden angesprochen?Vielleicht ist meine Frage zu blöd!Hab leider nicht so viel Erfahrung mit µc!Wäre super nett wenn jemand mir helfen kann! LG
>Welche Programme müssen dadrauf geschrieben Du brauchst eine .hex Datei, die du in den µC laden musst. Diese ist hier im Thread in einer .zip Datei. Nimm aber nicht die erste ganz oben, das ist schon eine etwas ältere Version. >Welche pins werden angesprochen Welche Pins von was ? Stefan
Hey stefan, Danke für die schnelle Antwort! Hab mir den Zip.datei angeguckt so weit ich verstanden hab gibt nur ein Hex.datei und das muss ich auf die µc installieren!oder? noch eine kleine Frage für den Em4095 soll noch ein Software installiert werden oder nicht!?? LG
Der EM4095 wird nur vom µC interfaced - also benötigt keine weitere Software/Treiber auf dem PC. Allerdings benötigt der FT einen Treiber. Gruß
Du musst einfach nur einen USB Treiber installieren, der ist im ZIP auch dabei. Du hast dann eine virtuelle serielle Schnittstelle, auf die du mit einem Terminalprogramm Zugriff hast. Die Schaltung gibt dann z.B. <STX>R1234567890<EOT> aus. Gruß Stefan
Hey Stefan! Super nett von dir!:) Hab noch nun eine Frage!Kann ich mit dem Lesergerät die Transponder Hitag2 lesen????? LG
@Stefan Du hast geschrieben, dass die Spule http://www.spulen.com/shop/product_info.php?products_id=925 verwendet hast. Was hast du da für einen Gütefaktor angenommen? Gilt dort auf Q=40? gruss Rödu
Ohhhh - Bausätze alle - ich wollte jetzt noch 2 Stück haben ... wann sind die wohl wieder verfügbar? LG Vajk
Ich hätte alternativ gerade noch ähnliche Leerplatinen über. Auf selbiger ist folgendes bestückbar: - rund, Durchmesser 52 mm (passt in Unterputzdose) - Brückengleichrichter und 5 V Regler - µC ATMega8, RFID IC EM4095 - RS485 IC - EEPROM z.B. zum Speichern weiterer Tags - Relais 1xEIN 10 A - Kurzhubtaster - Power LED - Stiftleiste mit 2 I/O Pins, z.B. zusammen mit dem ISP Stecker für ein RFM12 Funkmodul etc. - Wagoklemmen, auf den folgendes nach außen geführt wird: - Versorgungsspannungseingang (AC/DC) - RFID Antenne - RS485 A/B - externe LED (praktischerweise z.B. in die Antenne integrieren) - Relaiskontakte Im Anhang ist ein Bild aus Eagle3D. Im Vergleich zu der in diesem Thread vorgestellten Schaltung fehlt also die auf der Platine integrierte Antenne und der USB Anschluss, hat dafür aber ein Relais, eine RS485 Schnittstelle und eine LED. Software existiert noch keine für diese Platine, aber mit ein paar kleinen Modifikationen kann die Software der anderen Schaltung verwendet werden. Bei Interesse einfach eben Bescheid geben. Gruß Stefan
Ok, bei Interesse einfach eine Mail an mich mit der Adresse. Die Platine kostet 10 EUR + 2.5 EUR Versand + UmSt. Stefan
Hallo Stefan, Ich hab den hex Datei auf dem Flash von µc gespeichert.Nun hab ich eine frage und sorry wenn die Frage irgendwie blöd vor kommt : wie kann ich jetzt auf dem Pc sehen wenn die Transponder gelesen werden? braucht man dafür kein exe. datei ??kannst du mir sagen welche schritte man machen soll, damit ich die gelesen Transponder auf PC sehen kann? LG Karim
>kannst du mir sagen welche schritte man machen soll
Einfach ein Terminalprogramm öffnen (z.B. Hyperterm, oder hTerm -> 
Google), die entsprechende COM Schnittstelle mit 9600 Bd 8N1 öffnen und 
du kannst die Tags sehen.
Stefan
  Hey Stefan, Ich wollte mir den USB-RFiD leser nachbauen deswegen wollte ich die leerplatine von http://www.it-wns.de/themes/kategorie/index.php?kategorieid=53 kaufen nun ist die Platine ausverkauft!!Hast du vielleicht noch welche dabei?Oder kannst du mir vielleicht sagen wo ich die kaufen kann?oder ist es möglich dass du mir den Schalplan schickst? LG Sami
Ich habe leider momentan auch keine Platinen mehr; ich hätte aber dafür welche von denen hier: http://www.mikrocontroller.net/articles/RFID_T%C3%BCrmodul vielleicht nützt Dir das was. Den Schaltplan des USB Lesers findest du oben im ZIP Archiv. Gruß Stefan
Hey stefan, Danke für deine schnelle Antwort! Ich interessiere mich für den Schaltplan des USB Lesers.Hab im Zip Dateil angeschaut aber ich hab leider keinen Schaltplan dabei.Hast du keine Kopie davon? LG Sami!
Im Moment nicht. Im ZIP ist eine .sch Datei, das ist der Schaltplan, die bekommst du mit Cadsoft Eagle auf (es gibt eine Freewareversion)
Hallo sami, ich hatte die Platinen siehe Link Beitrag "Re: USB RFID Tag Leser" das letzte mal besorgt. Wer also noch eine benötigt sendet mit einfach eine E-Mail "buffy1962@gmx.de" Gruß Andreas B.
Hi, ich habe mal ein wenig den Quelltext erweitert. Mann kan nun 20 Tags einlesen und im EEprom hinterlegen. Zudem habe ich noch eine CAN Contoller (MCP2515) eingebunden. Die Tag-Ids werden via Can gesendet, sowie eine eine scharf / unscharf Nachricht für eine Alarmanlage. Das einlesen der Tags zum speichern im EEprom kann entweder über usb oder CAn aktiviert werden.Gelöscht wird der gesamte Tag speicher. Werden mehr als 20 Tags gespeichert werden die ersten überschrieben. Sprich der 21 Tag überschreibt Tag 1 und der 24 Tag überschreibt den Speicherplat von Tag 4. Für den MCP2515 habe ich eine kleine Platine entworfen die wird huckepack auf den Reader gesteckt bzw gelötet, es müssen allerdings noch zwie Leitungen nachgefädelt werden. Einmal SS (Pin 14 Atmega8 ) und INT1 (Pin 1 Atmega8). Die Software für den CAN-Controller ist auf 125kBit/sec eingestellt, so kann eine Buslänge bis 1Km erreicht werden. Die Software kann noch kleine Fehler enthalten. Auf Richtigkeit und Funktionstüchtigkeit gebe ich natürlich keine Garantie!!! Ich habe viele Teilesorcen von verschiedenen Autoren zusammen gebastelt und an das Projekt angepasst und teilweise erweitert.
Hallo Peppe, Deine Erweiterung klingt interessant, gibt es auch einen Erweiterungs-Schaltplan? LG Vajk
Hallo, in Anlehnung an diesen Beitrag gibt's nun noch einen RFID-Türöffner: Beitrag "RFID Türöffner" Gruß Stefan
Hallo Pepp, deine Erweiterung klingt sehr intressant. Ich gedenke so einen Reader dann in einer SPS-Umgebung einzubinden. Hast du bereits auch ein fertiges Projekt, womit man Tests durchführen könnte? Gruß Mahrum
Hi, ich habe eine kleine einseiteige Platine dazu entworfen. Die liegt aber zu Hause aufem Rechner, werde ich heute abend mal hier posten. Die Firmware habe ich jetzt noch ein wenig erweitert, man kann sich nun den Eeprom Inhalt via can senden lassen und die Tag Ids via can an alle Reader oder an einen einzelnen senden und abspeichern. Man kann über die Reader-Id einen Reader ansprechen der den nächsten Tag einliest und dessen Id zum speichern an alle anderen Reader sendet. @Mahrum Wie willst du das an deine Sps anbinden, über Relais? In Form von Tag-Id berechtigt Relais zieht an und regt den Sensor der Sps an?
Ja, ich habe eine Hausautomatisierung basierend auf den CAN Bus fast fertig. Naja Fertig wird sie nie sein, da mir ständig etwas neues einfällt. Ich habe Module die in Unterputschalterdosen passen, Display Module mit denen man sich allerhand Dinge anzeigen lassen kann. Rollladen Steuerung, Einbruchmeldeanlage. Einfache Aktoren ( Relaiskarten). Pc-Interface.Als µc verwende ich den Atmega8 und den Atmega32. Die Relais sind in einem Hutschienen Gehäuse untergebracht. Was funktioniert: Rollläden automatisch ansteuern über Uhr Zeit, Taster, RFID. Alarmanlage un-/scharf schalten über RFID, Displaymodul. Alarmierung via SMS, Blitzlampe. Bewegungsmelder werden mehrfach genutzt, zum einen für die Alarmanlge, zum anderen um Lampen in den Räumen für eine einstellbare Zeit anzusteuern, abhängig von der Helligkeit im Raum. Raumtemperatur Überwachung und ansteuerung der Heizungstellaktoren. Tag/ Nacht/abwesend einstelllun der Raumtemperatur und Schaltzeitpunkten, für jeden Raum seperat. Ist Alarmanlage aktiv geschaltet, wird die Raumtemperatur runter gefahren. Die Automatisierung hat allerdings einen nicht zu verachtenden Nachteil. Da ich alle Platinen einseitig ausgelegt habe und somit kein platz für externe EEproms vorhanden ist, ist eine aktualisierung der Firmware via Can nicht möglich. Anfangs dachte ich es wäre nicht so dramatisch, aber es nervt doch gewaltig, immer mit dem Notebook durchs Haus zu rennen... Eine einführende Doku habe ich, aber die beschreibt nur ansatzweise die Funktionen die mittlerweile möglich sind. War halt "nur" eine Projekt arbeit fürs Studium, mittlerweile ist es halt doch sehr viel geworden. Ich könnte wohl den Schaltplan für das Atmega8 Unterputzmodul veröffentlichen und eine abgespekte Firmware dazu, sowas wie Taster 1 löscht EEprom des RFID Readers Taster 2 sendet message zum speicheren eines neuen Tags. Port X1 Schaltet bei bekannten Tag.
Hallo, ich bin durch die Google Suche auf dieses interessante Thema RFID aufmerksam geworden. Ich bin auf der verzweifelten Suche nach einem RFID-Leser der ein Relai schalte sobald ein Transponder in seine Nähe kommt. Es werden kein Master und keine im Speicher hinterlegten Transponder benötigt ich habe nur die Anforderung an das Lesegerät sobald ein 125kHz in den Empfangsbereich der Antenne kommt sollte das Relais einen Türöffner schalten. Könnte man den Aufbau (RFID Türmodul) von Herrn S. Seegel so umändern das dieses möglich wäre? Dabei hätte ich noch die zusätzliche Anforderung das das ganze mit 12V DC laufen sollte. Da ich mich mit löten und programmieren nicht auskenne würde ich eine fertig aufgebaute und überprüfte Schaltung bevorzugen. Natürlich komme ich für die entstandenen Kosten für Material und Arbeitszeit auf !! Meine Mail r.wastl@googlemail.com
Moment, sollst du 125kHz erkennen und dann irgendetwas schalten oder sollst du erkennen das es sich um RFID-Tag im 125Khz bereich handelt und dann etwas schalten? Was soll das bezwecken? läuft Nachbars Katze an dem reader vorbei geht freundlicherweise das Garagentor auf und wenn dein Hund dran vorbei rennt das selbe? VG Peppe
Für das eine reicht eine einfache Detektorschaltung, für das andere bist du hier richtig...
Du schreibst, du hast weder von hardware, noch von software Ahnung. Und du sollst dann soetwas entwickeln. Wer soll das verstehen? 12 DC kein Problem, 7805 davor ein wenig Kleinzeug und gut. Also wenn du das wirklich brauchst und haben willst. Sollten wir uns wegen meinem Stundenlohn unterhalten.
Willst du nur eine Detektorchaltung haben, dann reicht eine Antenne die für 125kHt ausgelegt ist,dann wäre ein Bandpass mit einer Mittenfrequenz von 125 KHz nicht schlecht, eine Diode, Transistor und Relais fertig. Wenn du es noch ein wenig einstellbar haben willst, wäre es eventuell nicht verkehrt anstelle des Transistors einen Op einzusetzten.
Danke für die vielen Antworten. Es handelt sich dabei um folgendes Szenario: Meine Tochter ist im Kindergarten jetzt im Sommer viel im Garten beim spielen, da die Erzieherinnen nicht die ganze Zeit das Gartentürchen zur Hauptstraße im Blick haben können sollte da ein Türöffner geschaltet werden. Die Türe kann man dann von Außen mit der Türklinke öffnen und von innen nur noch mit einem Transponder der im 125kHz bereich arbeitet. Nun bekommen die Eltern und Erzieherinnen einen Transponder (ich hatte da an die Reichelt Transponder gedacht) mit dem die Türe von innen geöffnet werden kann. Jetzt sollte zur einfacheren Handhabung die Türe mit jedem Transponder der im 125kHz EM-4102 bereich sendet öffnen. Es werden bestimmt sehr viele Transponder verloren gehen und das wäre viel zu umständlich die ganzen Transponder zu löschen und wieder neu einlesen. Das sind meine Anforderungen an das Modul. Ich weis viel heiße Luft um ein einfaches Projekt für der sich mit so etwas auskennt. Also bitte bei mir melden falls jemand Interesse und eine Lösung für mein Anliegen hat. CU und vielen Dank
Hi Charly, ich würde an deiner stelle S Seegel ansprechen. Der hat eine passende Platine für dich. Die Firmware ist schnell für deine Zwecke angepasst. Ich könnte Dir das auch machen, wäre aber zu umständlich, ich müßte bei stefan die Platine bestellen dann bestücken und dann zu Dir schicken... Ist aber wie schon geschrieben machbar. Viele Grüße Peppe
Hallo Peppe, Charly hatte mit mir schon Kontakt aufgenommen und ich hatte geantwortet. Danke Stefan
Hallo pepe, Vielen dank für deine Antwort. Leider konnte ich nicht früher antworten. An die SPS würde ich wie folgt so ein Modul anbinden: SPS liest ein Barcode und im gleichen Zug liest der Tagreader einen Transponder. Barcode und Tag werden verheiratet, in dem ein Ziel des Barcodeträgers ermittelt wird (PC/Datenbank, TCP-Kommunikation). Nachdem ein Ziel ermittelt worden ist, wird der Tag an einem anderen RFID-Reader gesendet, der wiederrum registriert die ID des Tags in seinem Register. Über ein Förderband wird der Tag an allen RFID-Readern/Abgabemodulen geführt. Erkennt das Zielmodul einen Tag in seinem Register, so schaltet er eine Abgabe, und schleust den Barcode-Träger aus. Ich hoffe, dass ich Dir hiermit meine Vorstellung einigermaßen erleutern konnte. Viele Grüße Mahrum
Hallo Mahrum, meine Frage bezog sich auf die technische Umsetzung, nicht wofür du das haben willst. Hast du dir schon Gedanken zu den Protokollen und Schnittstellen gemacht? Die SPS mußt du ja auch noch mit Daten füttern. Meinst du es wäre wirklich Sinnvoll für Logistik Aufgaben diese Tags zu verwenden, wären da nicht MIFAR-Tags geeigneter? So von wegen höherer Reichweite und sicherheit Aspekte und speicher Möglichkeiten, wäre eventuell von Vorteil, wenn du Daten zu dem Produkt ablegen könntest. Sowas wie: Herstelldatum, Herstellort, Ablaufdatum / Revisonsdatum, etc.. Was ich auch noch nicht ganz verstehe, du hast doch schon Informationen auf den "Packeten" und zwar in Form eines Barcodes, du kannst doch deine Strase mit Barcodelesern ausstatten und die Waren dann immer scannen, ich glaube, die auslese Geschwindigkeit ist auch höher als bei den RFID-Tags. Naja ausserdem ist das hier eher eine Hobby Lösung und keine Professionelle. Für einen Demonstrator odgl. sollte es aber ausreichen. Vg Peppe
Ich bin auf der Suche nach drei Platinen zum USB-RFID-Leser von Stefan S. Bei IT-WNS sind sie bereits seit längerem ausverkauft und kommen anscheinend auch nicht mehr rein. Hat jemand noch welche abzugeben ? Hermy Anm: Hat schon mal jemand die Leser an einer Modellbahnanlage ausprobiert ?
Hallo Hermy, von den USB Platinen habe ich keine mehr, aber von diesen hier: Beitrag "RFID Türöffner" Meines Erachtens eignen sich diese aufgrund der externen Antenne sowieso besser, und du kannst alle zusammen über die eingebaute RS485 Schnittstelle miteinander verbinden und so einfach zur Weiterverarbeitung übermitteln. Gruß Stefan
Hallo Leute! Ich hab mir eine Antenne gekauft und sie hat aber 3 Anschlüsse!Ich denke dass es um Masse handelt!Kann Die Antenne trotzdem funktionieren wenn ich nur TX und RX benutze!Ich wollte nicht direkt ausprobieren damit es nicht was schief läuft! Noch kleine Frage wie kann man mit Hilfe von einem Multimeter zwischen RT UND RX unterscheiden!Nach meine Überlegung Sollte Rx beim Anlegen einen Transponder einen höhere Wechselspannung haben!Stimmt das? Auf eine Antwort würde ich mich sehr freuen! Gruss
Hallo Sami, es kommt darauf an was für eine Induktivität und Impedanz die Antenne (Spule) aufweißt und wofür sie angepasst ist. Entsprechend mußt du das matching anpassen. Ist die für 125kHz ausgelegt? Hast du ein Datenblatt von der Antenne? Mit dem Multimeter kannst du gar keine vernüftige Aussage über die Güte der Antenne und die Anpassung treffen... Gruß Peppe.
Die Antenne ist für 125 KHz!Damit kann man Transponder von 125 KHz lesen!Alles durch einfache Induktive Kopplung! LG Sami
Schaut Dir mal die Parameter deiner Antenne im Datenblatt an. Entsprechend kannst du dir das Datenblatt des Em dazu nehmen und dir das entsprechende Matching ausrechnen sind ja genügend Pads vorgesehen auf der Platine. Für welche Impedanz ist die Antenne ausgelegt?
Du solltest mit der Deiner freien Eagle-Version genauso an die Unterseite rankommen. Du musst nur die entsprechenden Ebenen sichtbar machen.
Hallo, ich habe den Bausatz von WNS-IT bestellt und gestern gelötet. Nachdem ich den Treiber für den FT installiert habe, sehe ich im Gerätemanager(Win XP): "USB Serial Port (COM3)". Wenn ich jetzt ein Terminalprogramm öffne und auf COM3 schalte tut sich nichts. Was muss ich einstellen, welches Terminalprogramm empfehlt ihr? Ich muss dann einfach die Hex-Datei rüberladen? Und was dann? Gruß Arno
Du brauchst zum Programmieren des µC auf dem Lesegerät einen ISP Programmer, mit dem bekommst du die Hex-Datei in den Chip und kannst die Fusebits richtig einstellen. Anschließend solltest du an der LED sehen können wann ein gültiger Tag erkannt wird. Mit einem Terminalprogramm (9600 8N1) kannst du die ID des Tags sichtbar machen. Gruß Stefan
Hat sich zufällig mittlerweile jemand dran versucht die Firmware um rfid schreiben zu erweitern?
Hallo Stefan S., hast du vielleicht noch Platinen rumliegen? Die vorher erwähnten Türöffner Platinen wären auch interessant. Hast du für die Bestückung der Türöffner Platine ggf. auch einen fertigen Einkaufskorb bei Reichelt? :-) Ich wäre für Informationen dankbar. Grüße, Steffen
Hallo, Gibt es eigentlich aktuelle Eagle Dateien der RFID Platine? (Mit Antenne die). ...danke ;)
Hallo Stefan S., ich entschuldige mich, dass ich mich erst jetzt wieder melde. Ich hätte wie erwähnt Interesse an zwei dieser Türöffner Platinen und würde mich sehr über eine Nachricht / Kontaktaufnahme freuen. Ich bin unter sish0175 "at" yahoo.de direkt zu erreichen. Nochmals die vorherige Frage: Hast du ggf. auch einen fertigen "Einkaufskorb" bei Reichelt für die Türöffnerplatine? Grüße aus Hamburg, Steffen H.
Hallo aus München, hab vor kurzem diese Seite gefunden: http://www.openpcd.org/openpicc.0.html Ich würde mich an einem Aufbau interessieren - die meißten Teile habe ich schon - Was fehlt ist die Platine Hättet ihr (ihr Topic leser hier) interesse an einer Sammelbestellung? Grüße... Tobi
Im Prinzip, ja - Bauteilbeschaffung ? Bitte Kontakt per email (Tipp - probiers mal mit vorname@vorname.de)
Hi, wollte mal wissen ob du noch Platinen hast. Ich würde mich für ein oder zwei interessieren
Hallo Allerseits, leider komme ich nach langer google Suche nun doch zu euch: Wie, mit welchem Programm und mit welchen Befehlen kommt die Firmware auf den FT232RL ? Ich muss zugeben ich kenn mich garnicht aus - MProg3.5 erkennt den RFIDReader - Vieleicht könnt ihr mir ja nur die richtigen Schlagworte und die richtige Vorgehensweiße erklären... Danke!
Nachtrag: habe nach weitern Stunden einbisschen mehr verstanden: (glaube ich) als erstes muss der FT232RL über MProg Programmiert werden - kennt ihr genaue Einstellungen dazu - wie viel mAmper usw? Dann muss der µC über die ISP Schnittstelle am USB RFID Leser progammiert werden - also die .hex aufgespielt werden - ab da weiß ich nicht mehr weiter: wie kann ich diese Schnittstelle nutzen? ich will dieses forum eigentlich nicht mit unqualifizierten fragen zumüllen - hoffe ihr verzeit diese unwissenheit. Grüße, Tobi
Hallo, den FT232 kannst du eigentlich im Auslieferungszustand belassen, er muss also nicht unbedingt mit MProg programmiert werden. Ansonsten sollte im ZIP Archiv eine Datei für MProg dabei sein. Wegen der Firmware: Dafür brauchst du ein ISP Programmiergerät, z.B. den AVR ISP mkII. Gruß Stefan
@Andreas wollte nochmal fragen ob Platinen hat würde mich für der USB RFID Leser hast. Würde mich für ein oder zwei interessieren
Hallo zusammen, ich habe noch Platinen, wer noch welche benötigt sendet mir eine PM oder eMail. Schöne Weihnachten und einen guten Rutsch ins Jahr 2009 an alle. Gruß Andreas B.
Danke - ich habs geschaft! Der Atmega 8 ist mit der Firmware bespielt! Jetzt stellt sich nur die Frage wie genau in PonyProg die Fuse-Bits eingestellt werden müssen - hat da jemand eine ganz genaue angabe vieleicht mit ScreenShot? Gruß Tobi
Hallo, ich habe hier ein RFID Tag von meiner Firma liegen und Frage mich ob es möglich wäre diesen auszulesen. Wie finde ist raus mit welcher Frequenz der Tag arbeitet? Nur durch ausprobieren?
Tobi, aus dem Stegreif würde ich sagen dass nur die Clockfuses auf Medium Freq. gestellt werden müssen. Der Rest sollte passen...
Danke! Ich habe aber laut einem oberen Beitrag auf externen Quarz gestellt. Was mir auch logisch erschien, da ja an Eingängen des Atmegas die für eine eingebung eines externen Taktes bestimmt sind ein quarz hängt. Danach konnte ich auf den Atmega nicht mehr zugreifen und die LED ist auch aus. Nun habe ich am Quarz gemessen ob er einen Takt angibt... anscheinend nein. Es kommt nur ein sehr verschwomenes Signal an. Kann es sein das der Quarz nicht von der Schaltung angeregt wird sondern vom Atmega - und er das bei Ext. Quarz nicht macht? oder sonstige Tipps? Dank!
Du hast höchstwarscheinlich die Fuses falsch eingestellt >Kann es sein das der Quarz nicht von der Schaltung angeregt wird sondern >vom Atmega Ja, der Quarz wird vom Mega8 angeregt. Du hast bestimmt auf Quarzoszillator anstatt auf Schwingquarz gestellt. In der Artikelsammlung gibt es glaube ich einen Artikel der beschreibt was man in so einem Fall machen kann. Stefan
Hallo, erst einmal danke für die Software, Stefan :) Ich habe mir diese für mein eigenes Projekt "ausgeliehen", habe aber einige Probleme damit. Erst einmal: ich betreibe den U2270B-Reader auf meinem Board. Das Tag ist ein EM4450/4550. Ich habe die Antenne vorab an ein Fertiggerät angeschlossen und so eine Distanz des Tags zur Antenne von 9cm erreicht, danach wurde die Seriennummer nicht mehr sauber ausgelesen. Nun habe ich dieses System auf mein eigenes Board mit deiner (stark angepassten) Software übertragen. Das Ganze funktioniert zwar, aber leider beträgt die maximale Reichweite nur noch 1cm. Woran kann das liegen? Softwareseitig habe ich deine Version relativ stark abgeändert. Mit dem SIG_Input_Capture1 erfasse ich jede einzelne Flanke (positive und negative) und messe jeweils mit dem Timer die vergangene Zeit seit der letzten Flanke. So bestimme ich, ob es sich um ein Short-, Long- oder LIW-Signal handelt. Je nachdem werden die Daten nun abgespeichert. Mit der Anpassung der Zeitgrenzen zur Unterscheidung zwischen Short, Long, LIW habe ich von wenigen Millimetern nun immerhin eine Distanz von 1cm erreicht, mehr liegt aber nicht drin. Kann es sein, dass die Grenze zwischen Short und Long zu knapp ist, sodass er die einzelnen Flanken verwechselt? Bei meinen Messungen habe ich bemerkt, dass er jeweils nach einem Paritätsbit abbricht, der Fehler betrifft aber alle Bytes (bricht also nicht nach einem spezifischen ab). Desweiteren habe ich das Tag einmal auf eine Distanz von etwa 1,5cm gebracht (die Fehlerquote liegt dann bei etwa 75%) und die Fehlerprüfung am Schluss des Einlesens ausgeschalten. So wurden mir via HyperTerminal verschiedene Seriennummern "angeboten". Jedoch gab es lediglich vier verschiedene Variationen. Die richtige Version sowie drei, bei denen sich lediglich die ersten drei Zeichen änderten, nach der Senderichtung der RFID also die letzten eineinhalb Bytes. Die vorhergehenden Zeichen waren immer korrekt. Ist aus meiner Sicht eine zu auffällige Gemeinsamkeit. Steckt da eventuell der Fehler dahinter? Bin nun schon einige Zeit an dem Problem und hoffe, ihr könnt mir einige Lösungsansätze geben :) Anbei ein Ausschnitt des Codes. Die Ausgabe der Daten erfolgt aus der main-Routine via Aufruf der rfid_read_tag();
Hallo Namtam, den Code habe ich nur kurz überflogen, dabei fällt mir lediglich auf dass das ein ganz schön langer Schlauch für einen Interrupt ist ;-) Ich nehme aber eher an dass es an der Hardware liegt. Die erzielte Reichweite ist mit Nichten nur von der Antenne abhängig. Wichtig ist dass die Frequenz halbwegs stimmt (selbige wird aus der Induktivität der Antenne und der Serienresonanz in der Schaltung gebildet). Den U2270 kenne ich nicht, aber beim EM4095 wirken sich auch die Werte der Kondensatoren des kapazitiven Spannungsteilers deutlich auf die erzielte Reichweite aus. Stefan
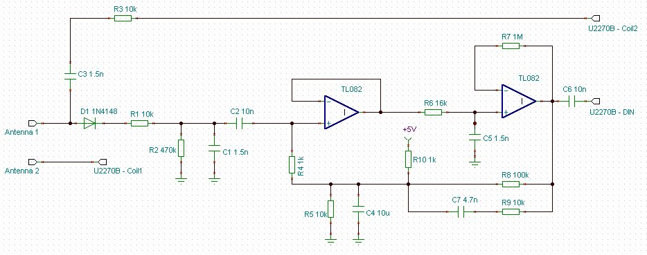
Hallo Stefan, mittlerweile hoffe ich auch schon darauf, dass die Hardware die Schuld trägt.. Nun, im Anhang habe ich einen Screen meines Schemas angehängt. Der Pin DIN ist dabei der Input des U2270B. Der Teil zwischen 'Antenna1' und dem ersten TL082 ist dabei der AppNote des U2270B entnommen, lediglich die Werte wurden angepasst. Du sprichst vom kapazitiven Spannungsteiler.. Laut der AppNote des EM4095 wäre dies derjenige aus C(DV1) und C(DV2), richtig? Welcher Teil von meiner Schaltung würde dementsprechend diese Aufgabe übernehmen? Ich wäre froh, wenn du mal einen Blick drauf werfen könntest :) Leider komme ich verständnismässig langsam an meine Grenzen..
Beinahe vergessen: Die gemessene Frequenz an 'Antenna1' und 'Antenna2' liegt bei 116,3kHz, laut der AppNote des EM4450/4550 sollte sie zwischen 100..150kHz liegen. Mir fiel aber auf, dass die Spannung lediglich 40 Vpp betrug. Kommt bei dieser geringen Spannung überhaupt genügend Energie zustande, um das Tag auch bei 9cm Distanz zu betreiben? Ich meine mich zu erinnern, dass die Spannung beim vorherigen Aufbau über 150 Vpp betrug..
Hab meinen Reader heute gelötet(erstes mal SMD) und es funktioniert auf Anhieb!! Einfach Klasse! Hab aber nur ein kleines Problem :-) Ich muss den Tag-Schlüsselanhänger oder Tag-Karte ganz ganz nah an die Platine dran tun(sogar fast berühren) damit er den Tag ließt. Was einer Woran das liegt? Wie kann ich die Reichweite erhöhen? Vielen Dank im voraus
Kann ich mit dem Reader auch aktive Tags lesen? Oder müssen Anpassungen gemacht werden?
Hallo, ich folgendes Problem mit meinem Reader: Ich Stecke das USB Kabel ein, der PC erkennt ihn, kann Tags für paar Sekunden lesen und dann bricht die Verbundung ab und die Rote LED Leuchten ganz schwach und schnell. Tue ich es wieder raus und ran geht es wieder für paar Sekunden. Hat einer eine Idee was das Problem sein kann? Gestern hat es noch Wunderbar funktioniert.
Da ich echt nicht weiter weiß, hier ein Video ... vielleicht kann mir einer ein TIP geben. http://www.vimeo.com/2776440 Ich habe ein Oszi, wo kann ich Anfangen zu messen, damit man den Fehler findet? Vielen Dank
Hallo, so, nun habe ich also den Oszillator richtig an den PIN XTAL1 angeschlossen damit ich wieder auf den Atmega per ISP zugreifen kann und die Fusebits auf externen Quarz zu stellen. Ich kann aber immer noch nicht zugreifen! Wenn ich jetzt aber den RFID Reader mit USB verbinde leuchtet die Gelbe LED auf - und leuchtet auch weiter wenn ich mit dem Oszillator von XTAL1 weg gehe. was hat das zu bedeuten? Leider erkennt er aber nicht den RFID Tag wenn ich mit dem Ozi am Pin bin - was ja hätte sein können wenn die Fuses auf externen Quarz sind und den ISP zugriff verweigern... Hier ein Bild von meinen Fusebits Einstellungen: http://pic.leech.it/images/b9c974nachher.gif
Ich kenne die Fusebits gerade nicht auswendig, aber die Schaltung funktioniert nur, wenn der µC mit 7,73728 MHz läuft. Vermutlich hast Du im Moment die Schaltung mit dem internen RC Oszillator (1/2/4 MHz) laufen. Stefan
@ Gerhard Loewen Da ist wahrscheinlich ein kurzer zwischen D+,D- oder einer der beiden Widerstände bzw. Anschlüße von D+,D- nicht richtig angelötet.
Hallo zusammen, ich würde gerne wissen ob einer von Euch schonmal mit ATA5570-Transponder Erfahrung hat und ob es möglich ist mit diesem RFID-Lesegerät die Sensordaten von ATA5570 zu empfangen! ATA5570 ist ein passiver RFID-Transponder von Atmel, der eine Sensor-Schnittstelle hat. Er arbeitet ebenfalls im Bereich 100 - 150 kHz. viele Grüsse, Halil
Solange das Tag Manchester-Codierung unterstützt, passiv angesteuert wird und die gleiche Frequenz benötigt (~125kHz), sollte das kein Problem sein..
immer wieder lese ich dass die tags entweder mit geringer distanz oder gar nicht ausgelesen werden. aufgrud eigener erfahrungen ist es wesentlich dass man nach der bestueckung - vor allem der bereich der frequenzbestimmenden bauteile - mit isopropanol oder azeton (vorsicht bei bestimmten plasiksorten) zu reinigen. insbesondere wenn man loetfett zwecks besseren verzinnen verwendet sich dieses kapazitiv & widerstands/guete-maessig auswirkt. dieser effekt ist meiner menung nach nicht zu unterschaetzen. gruss Falkens
@ Stefan Seegel Ist es möglich mit deinem RFID Lesegerät auch EM4450/4550 Transponder auszulesen? Diese werden laut Datenblatt via AM angesprochen. So wie ich deine Schaltung interpretiere beziehst sie sich auf Bild 8 der Seite 7 aus dem Datenblatt des EM4095. Es sollte daher nicht möglich sein oben genannte Transponder zu lesen. Oder doch? Falls es möglich ist, sind evtl. noch zwei Platinen bei dir erhältlich? MfG Christian
Falkens wrote: > immer wieder lese ich dass die tags entweder mit geringer distanz oder > gar nicht ausgelesen werden. > aufgrud eigener erfahrungen ist es wesentlich dass man nach der > bestueckung - vor allem der bereich der frequenzbestimmenden bauteile - > mit isopropanol oder azeton (vorsicht bei bestimmten plasiksorten) zu > reinigen. > insbesondere wenn man loetfett zwecks besseren verzinnen verwendet sich > dieses kapazitiv & widerstands/guete-maessig auswirkt. dieser effekt ist > meiner menung nach nicht zu unterschaetzen. > > gruss Falkens Ich habe gestern drei der Teile fertiggestellt, nach IPC-Vorschrift mit Isopropanol gereinigt. Hatte mit Flussmittel 1.1.1 (mild aktiviert) bestückt, bleihaltiges Lot. Dank Mikroskop sehen die Lötstellen tiptop aus, mit den von Stefan angegeben Antennen reagieren die Teile schon bei ca. 8..10cm Abstand einwandfrei. Kann nur sagen: nach dem Bestücken (innerhalb 24h) putzen, putzen putzen! (mit Isopropanol). ;)
Hallo Zusammen, habe mir den RFID Leser aufgebaut. Dabei habe ich die Eagle Datei von Stefan Seegel soweit benutzt und geändert,dass ich nur den Teil der RFID Erkennung benutze (EM4095 sowie Beschaltung).Die kommunikation führe ich mit Pins auf einen ext. µC. Das 125khz Signal am ANT1 Ausgang (PIN3) liegt an, jedoch liegt am CLK OUT nur eine Sägezahnspannung mit einem mittelwert von 0,5V an. Am DEMOD_OUT Ausgang erhalte ich kein Signal (dort liegt ein rauschen im millivoltbereich an). Ich benutze einen Schlüsselanhänger- und einen Scheckkartentag. Bei beiden, egal wie nah ich an die spule gehe, ergibt sich keine änderung. Ich benutze die PCB Spule auf der Platine habe auch schon eine Kupferspule ausprobiert,jedoch hilft dies auch nicht. Wie sehen bei euch die Signale am DEMOD_OUT, und vor allem am RDY/CLK OUT aus? Was könnte ich ansonsten noch falsch gemacht haben? Ich wäre sehr dankbar, wenn mir jemand weiterhelfen könnte oder einfach nur ein paar Tipps hätte. Gruss Ichsi
Hallo, an meinem USB Leser habe ich etwa folgende Werte: Pin 2 EM4095 (RDY/CLK): 5 Vpp Rechteck ~125 kHz Pin 3 EM4095 (ANT1): 5 Vpp Rechteck ~125 kHz Pin 8 EM4095 (DEMOD_IN): ~ 400 mVpp Sinus mit vielen Oberwellen Zwischen PCB Antenne und R1: ~ 4 Vpp Sinus mit starken "Dellen" Zwischen PCB und C5/C6/C7: ~ 30 Vpp Sinus mit "Knicken" in den Scheiteln MfG S. Seegel
Hallo zusammen, habe mir den RFID-Leser aufgebaut. Er ist einfach super klasse. Ich hätte aber trotzdem 2 Fragen um die Funktionsweise richtig zu verstehen: 1) Braucht man den externen Quarz von 7.37 MHz unbedingt? Der Mikrocontroller hat einen internen Quarz von ca 1MHz und ich denke sobald der Mikrocontroller schneller arbeitet als der Leser EM4095, sollte das Modul funktionieren, oder? Nur bei 1Mhz sollte man vielleicht noch aufpassen mit der USB-Schnittstelle, da laut Datasheet die Baudrate von 9600 nicht mehr zu empfehlen ist, weil die Fehlerquote beim Übertragen der Daten sonst bei ca 7% liegt (doc2486.pdf, Seite 159, Tabelle 60). Ich habe mit 4800 probiert. ich bekomme saubere Werte. Sauber im dem Sinne, dass Hex-Zahlen sauber übertragen werden. Ich weiss aber nicht, ob sie mit den Werten auf dem RFID-Tag übereinstimmen :-). Mit 9600 bekomme ich einige nicht zu interpretierende Zeichen. 2) In dem Quellcode em4095.c endet mein Programm immer bei der If-Abfrage (~Zeile 160, nach //calc line parities //Check 4 columns): if (p) return 0; Wenn ich die Zeile auskommentiere läuft das Programm weiter und ich bekomme Werte angezeigt. Aber genau das sollte ich wahrscheinlich vermeiden, weil mit diesem If erkannt wird, ob Fehler in der empfangenen Bitzeichenfolge existieren! Oder vertue ich mich an dieser Stelle? Heisst das dann, mein Transponder liefert fehlerhafte Daten bzw. tritt beim Funkübertragung Fehler auf? Vielen Dank an alle André Arnold
Hallo, kann mir jemand einen Tipp geben, wie man Fehler am 4095/Spule/C Kombination ohne Oszi und Frequenzmesser eingrenzen kann? USB-Kommunikation funktioniert, LED's lassen sich auch schalten. Fuse-bits stehen auf Quarz, aber es werden keine Tags erkannt. Verwendete Tags sind: Glastag 13,3mm x 3,15mm mit dem integrierten RF Transponder UNIQUE, 125kHz, Manchester Code, 64bit oder 18mm x 2,4mm mit dem integrierten RF Transponder EM4102, 125kHz, Manchester Code. Vielen Dank für eure Tipps, jens
Hallo Jens, es könnte sein dass die PCB Antenne zu wenig Windungen für solch kleine Tags hat. Versuchs doch mal z.B. mit einer ISO Karte. Gruß Stefan
danke für den Hinweis. Ich hab leider momentan keinen anderen Tag, aber da werd ich auch gleich mal nach einer anderen Antenne schauen. vg jens
Hallo zusammen, ich habe eine eher allgemeine Frage zum EM4095. Ich habe am EM4095 eine fertige Antenne von Codatex hängen. Hier die Daten: Spannung Antennenmodul : max. 250 V Spuleninduktivität : 1,04 mH ± 1% Spulengleichstromwiderstand : Typ. 16 Ohm Abmessungen Antennenmodul (LxBxT) : 50 x 40 x 5 mm Abmessungen Luftspule : Aussendurchmesser: max. 28 mm, Innen: 23mm, Höhe: 2,2 mm Kabellänge : max. 1,5 m Betriebstemperatur : 0°C bis 45°C Den EM95 habe ich wie folgt beschaltet: Cres = 1,2nF Cdv1 = 47pF Cdv2 = 1,5nF Rser = 33Ohm (zwischen Pin3 und ANT) Mit dem Oszi habe ich an zwischen Cres und Cdv1 124,5kHz gemessen. Mein Problem: Der Tag (EM4102) muss bis auf 1,5cm an die Antenne damit er erkannt wird. Ich habe hier im Forum von bis zu 9cm gelesen. Was kann ich denn noch machen um die Reichweite zu erhöhen? Kann mir jemand helfen? Gruß Michael
Hallo, die Reichweite hängt deutlich vom verwendeten Tag ab. Mit den kleinen Glastagpillen ist die Reichweite deutlich geringer als z.B. mit einer ISO Karte. Aufschluß kann auch eine Messung der Spannung nach dem kapazitiven Spannungsteiler geben (Datenblatt). Stefan
Hallo Stefan, danke für die schnelle Antwort. ich habe gerade mal am DEMOD_IN gemessen. Also wenn kein TAG an der Antenne ist habe ich eine Spannung von 4,4 Volt Wenn ich einen TAG davor halte geht die Spannung auf 3,92 Volt Als Tag verwende ich diese Schlüsselanhänger TAGS von Reichelt.
>habe ich eine Spannung von 4,4 Volt
DC, eff, Vss, ... ?   -> Datenblatt
Welcher Transpondertyp ?
Cdec, Cdc2, Cfcap, Cagnd mit den Werten der Schaltung hier verglichen ?
Stefan
  Transpondertyp ist ein EM4102 (http://www.reichelt.de/?;ACTION=3;LA=444;GROUP=EB33;GROUPID=760;ARTICLE=67319;START=0;SORT=artnr;OFFSET=16;SID=28HGEmAqwQARwAAC1MQzo0482651b02e4b37ffb93397a3c899883) Cdec, Cdc2, Cfcap, Cagnd sind identisch. DEMOD_IN liegt laut Datenblatt im grünen Bereich Vdd-0,5V. Vdd ist bei mir 5V.
Ok, ein paar von diesen Tags habe ich ebenfalls hier, wobei ich damit deutlich mehr Reichweite als 1,5 cm hinbekomme. Ich würde versuchsweise Cdv erhöhen um die Spannung an DEMOD_IN zu erniedrigen. Ist das Signal dort mit Gleichspannung beaufschlagt ? Wie groß ist das Signal genau (DC, eff, Vss, ...) ? Stefan
Ja, ist mit Gleichspannung beaufschlagt. Ich habe die Oszi-Bilder mal in den Anhang gelegt. Ich dachte je mehr Spannung am DEMOD_IN um so besser ?
> Ich dachte je mehr Spannung am DEMOD_IN um so besser ?
Wo steht das ? ;-) Im Datenblatt steht nur "input sensitivity typ. 0.85 
mV PP"...
Stefan
  Da hast Du recht, aber da liege ich ja dann auch mit 0,5V gut drin, oder? Ich habe die Werte aus Deiner Schaltung mal in das Excel-Sheet eingetragen. Weist Du welche Inuktivität Deine Antenne hat? Die Endgültige Antennen-Resonanzfrequenz sollte doch auch bei ca. 125kHz liegen, oder? Michael
> Da hast Du recht, aber da liege ich ja dann auch mit 0,5V gut drin, oder? Schon, aber Versuche haben gezeigt dass mit etwas Experimentieren mit dem Spannugsteiler an der Reichweite einiges drehen lässt. >Weist Du welche Inuktivität Deine Antenne hat? 1000 µH > Die Endgültige Antennen-Resonanzfrequenz sollte doch auch bei ca. 125kHz > liegen, oder? Ja, wobei ich hier schon alles zwischen ca. 118 kHz und 134 kHz gesehen habe. Das hat nicht so großen Einfluss auf die Reichweite. Stefan
Hi, ich versuche gerade einpaar Experimente mit dem Lesegerät und dem Sensortransponder ATA5570 zu machen. Im Datenblatt von ATA5570 steht, dass der Transponder 330bit Daten liefert. Bei dem Lesegerät bekommt man mit der Firmware 40 bit netto. Meine Frage ist: Ist es möglich durch einfaches Erweitern von Arrays temp[8] unter em4095_read_tag(uint8_t *d) und data[8] bei der Interrupt-Routine die 330bit-Daten komplett zu empfangen? Oder ist diese Überlegung komplett Müll? Ein weiteres Problem habe ich, wenn ich das Lesegerät mit ATA5570 laufen lasse, kommen immer unterschiedliche Daten an. z.B.: RFB7B7CCF86 RFFB5F99220 RB66CCE3ED6 RFB658F3DA5 RFFFFFFFFFF RCBFB13F7F8 REF1777DFB8 RF5BF52CFCB RFFA5B7334B Meine Vermutung ist, es liegt an der internen Einstellung des ATA5570. Man sollte in die Register die richtigen Einstellungen schreiben. Dafür wird aber die Schreibfunktion des Lesers benötigt. Ich versuche es hin zu bekommen. Woran könnte es sonst liegen? Das Lesen einer einfachen RFID-Karte klappt aber super. Da bekomme ich immer die gleichen Daten. Kann jemand mir bitte weiter helfen? MfG
Hallo, ich kenne den ATA5570 nicht, könnte aber sein dass eine andere Modulationsart (Biphase, Manchester, ...) und/oder Baudrate benutzt wird ? Stefan
@Stefan Du sagtest Deine Spule hat 1000uH. Ich habe die Werte aus Deiner Schaltung mal in das Excel Sheet eingetragen. Dort kommt sogar als final antenna resonant frequency 358kHz raus. Meine Antenne hat 1040uH. Hab also mal alles so bestückt wie in Deinem Schaltplan: Cdv1 = 47pF Cdv2 = 1,5nF Cres = 19,7nF Rser = 33Ohm Mit diesen Werten läuft bei mir gar nix komischerweise. Wenn ich dann an der Antenne die Frequenz messe, liegt sie irgendwo bei 80kHz. Erst wenn ich den Wert von Cres von 19,7nF auf 1nF änder funktioniert es wieder. Frequenz ist dann 130kHz. Woran kann das liegen? Die Güte der Spule?
Hallo Stefan, vielen Dank für die schnelle Antwort. Die unterstützten Modulationsarten von ATA5570 sind FSK, PSK, Manchester, Bi-phase und NRZ. Das muss aber im entsprechenden Register von ATA5570 per Funk eingestellt werden. Ich versuche gerade das Lesegerät mit der Schreibfunktion zu erweitern, damit ich in den Register von ATA5570 schreiben kann. Eine kurze Frage noch: Gibt es einen besonders wichtigen Grund, warum 40 bits empfangen werden? EM4102 liefert z.B. 64 bits an Daten. War Dein Ziel nur Customer ID (8bits) + Data (32 bits) = 40bits zu empfangen? MfG
@ Michael Kann es sein, dass bei 1000uH eine "0" zu viel ist? Bei meiner Antenne liegt der Wert bei ca 90uH.
Ihr kommt gerade durcheinander! Meine Angaben bezogen sich auf die Anfrage von Michael: >Spuleninduktivität : 1,04 mH ± 1% >Spulengleichstromwiderstand : Typ. 16 Ohm Ich habe ebenfalls einen Leser mit externer Antenne die mit diesen Werten vergleichbar ist. Die Antenne des in diesem Thread gezeigten USB Lesers mit PCB Antenne hat natürlich ganz anderen Werte. Stefan
Moin, würde gerne erfahren ob Du den RFID Reader auch verkaufst! Wenn wie hoch ist der Preis? Gruß xcool
Hallo, in knapp 2 Wochen bekomme ich wieder neue Leiterplatten, wer welche haben möchte möge Bescheid geben. Grüße Stefan
Hallo Stefan, ich habe Interesse an zwei Platinen. Kontakt: post (at) magiceddi (punkt) de Danke und Gruß, Boris
Hallo, aufgrund der Nachfrage habe ich noch ein paar Leiterplatten bestellt. Wer noch welche benötigt möge sich bitte melden. Falls Bedarf besteht könnte ich auch eine Sammelbestellung für den EM4095 organisieren. Grüße Stefan
ich wollte noch mal von meinen Versuchen berichten. Die fehlfunktion lag tatsächlich an der Frequenz. Ich hab nur noch C5 mit 15n drin, nun erkennt er sowohl kleine als auch große Tags (kaum Reichweitenunterschied). Da wäre für ein neues Leiterplattenrelease ein Vorschlag: den RDY/CLK des EM4095 zusätzlich mit auf PIN12 des ATMEGA schalten, dann könnte man in der Firmware mit dem ICP eine schöne Frequenzbereichsüberwachung einbauen. vg und vielen Dank für das Projekt, jens
Hallo Stefan, sind noch Platinen für den RFID Leser zu haben? Ich wäre an 1 bis 2 interessiert. Hast du noch welche auf Lager? Bzw. was wäre eine realistische Lieferzeit? Danke und Gruß Flo
Habe Dir gerade eine Nachricht geschrieben. Es sind noch/wieder welche da, wer also noch Bedarf hat kann sich gerne melden. Stefan
Hallo Stefan, bin erst heute auf dieses Projekt gestossen und möchte 1 Platine bestellen, wenn möglich auch inkl. EM4095. Vielen Dank im Voraus Specht4711
Hallo, sind noch platinen erhältlich? Hätte Interesse an einer Platine. Vielen Dank für die Antwort. Gruß Steffen
Hallo Steffen, ja, sind noch Leiterplatten da, bei Bedarf einfach kurze Mail an mich. Gruß Stefan
Hat mal einer versucht den Chip seines Hundes/seiner Katze zu lesen und hat das funktioniert?
Micha schrieb: > Hat mal einer versucht den Chip seines Hundes/seiner Katze zu lesen und > hat das funktioniert? Hab ich versucht. Geht nicht. Ich vermute es liegt an der anderen Codierung
>Hab ich versucht. Geht nicht. Hast du die Software abgeändert oder hast du es mit der unveränderten versucht? >Ich vermute es liegt an der anderen Codierung Was meinst du mit "anderer Codierung"?
Micha schrieb: >>Hab ich versucht. Geht nicht. > Hast du die Software abgeändert oder hast du es mit der unveränderten > versucht? Unverändert >>Ich vermute es liegt an der anderen Codierung > Was meinst du mit "anderer Codierung"? Naja die Tags von den Tieren werden sicher anders Codiert sein als so ein Standard RFID-Schlüssel den es überall zu kaufen gibt.
Hier kannst du's nachlesen: http://www2.informatik.uni-jena.de/~nez/IuG2/01.Anwendungen%20von%20RFID%20bei%20zahmen%20und%20wilden%20Tieren.Greiner.pdf ;)
Hallo, ich hab mir diese Platine hier gekauft: http://www.rsdm-systems.de/products/de/Identifikationssysteme/RFID-Systeme/RFID-Einbauleser/USB-RFID-Einbauleser-Multi125-Multiplex-OEM-PCB.html funktioniert alles super. Dort gibt es auch noch viel mehr zur Auswahl, Grüße Marco
Hallo, ohne mir den ganzen Thread durchgelelesen zu haben, kann mir jemand sagen, wie größ die maximale Reichweite ist? ich bräuhte gute 15cm, ist das mit dem Modul und einer entsprechenden Spule möglich? Bauform und so wäre praktisch kommplett egal, Platz wäre genügend vorhanden. Grüße Lukas
Hallo, ich habe eine Frage zum EM4095. Wenn ich ihn im Leerlauf betreibe, also nichts in der nähe des Feldes. Ist das normal, dass ich dann trotzdem am DEMOD_OUT ein Signal habe? Irgendwo oben habe ich gelesen "im Idle keine Daten". Aber Schwing der Ausgang denn trotzdem oder liegt der dann auf Low? Ich bekomme nicht wirklich brauchbare Daten mit einem Chip über der Spule. Gruß André
Hallo liebe Gemeinde! Ich hab mir jetzt fast das gesamte erste 3/4 des Freds durchgelesen und ich kann nicht mehr... ;-) Habe ein paar Fragen: - Gibts den Bausatz bzw. die fertig aufgebaute Platine noch? - Gibts eine Möglichkeit, die Schaltung mit einem Zeitgeber zu kombinieren, der mir folgende Daten z.B. direkt in einem EProm abspeichert und bei Bedarf via USB ausgibt: 30.09.2010 - 19:06:34 Tag #002 30.09.2010 - 23:54:12 Tag #005 Es geht mir dabei darum, dass ich eine Logmöglichkeit habe, die abspeichert, wer wann z.B. eine EMA an oder ausschaltet, wobei es beiläufig ist, ob die Information, ob die EMA aktiviert oder deaktiviert wurde, mit abgespeichert wird. - Wieviel Speicher würde ein Eintrag belegen, bzw. nach wieviel Tagen müsste ich den Speicher spätestens auslesen, wenn pro Tag 2 Logvorgänge stattfinden? - Würd das auch über einen externen USB-Flash-Speicher (USB-Stick) gehen? Für jede Antwort bin ich im Vorraus dankbar! Sebastian
Hallo Sebastian, es ist möglich einen größeren EEPROM auf der Leiterplatte zu verbauen, angenommen einen mit 64 kb. Angenommen Du würdest pro Datensatz 16 Bytes brauchen (Tag, Datum, etc) wären somit rund 4000 Datensätze speicherbar. Eine Möglichkeit die Leiterplatte direkt mit einem USB Stick zu verbinden gibt es nicht, aber eine sinnvolle Möglichkeit wäre z.B. einen USB/RS485 Wandler zu nehmen, so könnte man das Modul direkt an einen Rechner anschließen und die Daten des Moduls direkt mitschreiben. Bausätze gibt es glaube ich derzeit keine mehr (die hatte hier mal jemand angeboten), aber schreib mir doch mal ne Mail, vielleicht lässt sich was arrangieren. Leiterplatten habe ich noch welche zur Verfügung stehen. Gruß Stefan
Hallo Stefan! Vielen Dank für die Antwort. Werde mich im Laufe der nächsten Tage mal per Mail mit Dir in Verbindung setzen, momentan hab ich leider etwas wenig Zeit! Schönes Wochenende und Danke schonmal! LG Sebastian
@namtam: Hallo. Ich bin erst vor kurzem auf dieses Forum gestossen. Habe Deinen Schaltplan angesehen. Mein Tip: Der Widerstand R3 kommt mir mit 10K sehr groß vor. Ich denke er sollte wohl eher 10R, d.h. 10 Ohm haben. Das würde auch die Frequenzverstimmung und die niedrige Spitzenspannung erklären. Gruss, Eduardo p.s.: Wo hast Du den Schaltungsvorschlag her?
@Elo-Student Hallo. Ich bin Consultant und arbeite am selben Thema wie Du. Ich habe mir einige Gedanke zur Reichweitenverbesserung für Tiertransponder gemacht. Kannst Du Dich mal mit mir in Verbindung setzen?
Bitte melde dich an um einen Beitrag zu schreiben. Anmeldung ist kostenlos und dauert nur eine Minute.
  
  Bestehender Account
  
  
  
  Schon ein Account bei Google/GoogleMail? Keine Anmeldung erforderlich!
Mit Google-Account einloggen
Mit Google-Account einloggen
  Noch kein Account? Hier anmelden.







 Thread beobachten
 Thread beobachten Seitenaufteilung abschalten
 Seitenaufteilung abschalten