Hallo, ich habe mir einen kleinen Treiberbaustein mit einem NE555 und o.g. MOSFET gebaut. Den NE555 nutze ich als Schaltverstärker, d.h. wenn U-Eingang unter 1/3 UB geht dann wechselt der Ausgang des NE-555 von UB nach GND. An diesem Ausgang hängt direkt das Gate des FETs dran. Als Last habe ich 4 Gartenlampen paralell 5W 12W in ca. 4 Meter Abstand dran, Verkabelung mit 2,5mm² Litze. Die Spannungsversorgung des NE555 läuft aber eine Diode (Verpolschutz) und 78L05 mit 100nF an Ein- und Ausgang und der Steuer-Eingang des NE555 ist Pull(ed)-Up mit 4,7kOhm an 5V. Wenn ich also diesen Eingangspin des Ne555 mit einer Open-Collector-Schalter ansteuere (also Pull-Up auf GND ziehe), schaltet das (der?) Fet mit 5V durch, Logic-Level halt. Die G-Lampen gehen also von +12V über Lampe und dann weiter über Drain und Source an GND. Die Masse ist für alle gleich und durch den NE555 gibt es eigentlich einen definierten Zustand 0V und 5V. Nun ist leider so, dass nach dem Ausschalten die Lampen nicht ganz ausgehen sondern nur etwas schwächer als "eingeschaltet" leuchten und die Diode vor dem 78L05 sehr heiss wird, die spannung bricht ein und die Gate-Spannung liegt bei ca. 3,3 V. Warum...? Wenn ich eine Halogenstiftsockellampe 20W anschliesse klappt alles. Wenn ich meine Gartenlampen Lampe 1 + 4 anklemme habe ich saubere Schaltvorgänge. Nehme ich Lampe 2 und oder 3 hinzu ---> der Fehler. Ich habe schon die Leuchtmittel und Fassungen getauscht, Fehler immer da, es ist schon fast gespenstisch. Warum die Schaltung ? Für lange Leitungslängen zur Schaltung, halt 1/3 Ub zum Schalten. Was mache ich nur faslch ? wo liegt der Fehler ? Gruss A. Arndt
> Den NE555 nutze ich als Schaltverstärker
das verstehe ich nicht, weil dies ist nicht
gerade das, wofür er gebaut wurde...
Gruß Otto
  Hallo, ich habe ein ganzes Buch mit mit NE555-Anwendungen, unteranderem ist er auch auch Schwellwert-Schalter mit LDR gut zu gebrauchen, als Tonerzeuger oder Impulsgeber, Flipflop usw. Ich denke, die Geschichte mit dem Fet ist das Problem, evtl. aufbauende Kapazitäten o. ä. Ich vermute, dass Gate zieht beim "Abschalten" viel Strom... Gruss A. Arndt
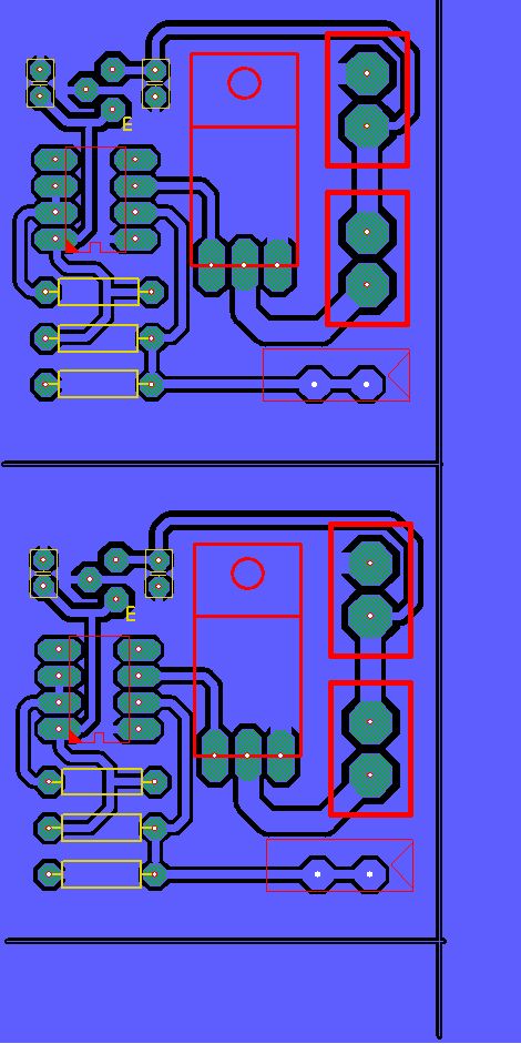
Hi, ich habe leider nur das Layout, ich erstelle die Layouts selber aus vielen Infos und Schaltungsvorschlägen, sorry. Ich habe mal bestmöglich die Schaltung beschrieben, ist noch viel unklar, ich erläutere es gerne weitergehend... Gruss A. Arndt
der "555" ist ein recht problematischer Baustein - aber ohne Schaltung ..... Otto
Hallo, anbei der Grundplan des NE-555, die Versorgungsspannung und Ankopplung an MOSFET wie beschrieben. Am Eingang, Pin 2 liegt ein Widerstand 4,7kOhm an 5V und wird dann via Open-Col auf Masse gezogen, also unter 1/3 Ub. Gruss A. Arndt
>die Diode vor dem 78L05 sehr heiss wird, die spannung >bricht ein und die >Gate-Spannung liegt bei ca. 3,3 V. Versuche es mal mit einem 4,7-22µF am Reglerausgang > Wenn ich meine Gartenlampen Lampe 1 + 4 anklemme habe ich saubere > Schaltvorgänge. Nehme ich Lampe 2 und oder 3 hinzu ---> der Fehler. und einer Freilaufdiode über die Last Otto
Im angehängten Bild sehe ich einen Widerstand RA von 100k. Davon lese ich aber nichts in der Beschreibung.
Hallo, vielen Dank für Eure Hilfen, stimme, den RA habe ich vergessen. Ich habe mal geschaut, man soll das Gate entladen beim Ausschalten...also Widerstand zwischen GND und Gate..., andere sagen, man soll einen Widerstand am Ausgangspin einbauen, wegen des dann starken Gate-Stroms. Für Glühlampen eine Freilauf-Diode..., ich denke, dass gilt nur für Spulen, wegen der Rückinduktion. Gruss A. Arndt
Hallo,
>für Glühlampen eine Freilauf-Diode
nein - für die Induktivitäten die evtl. Dein Problem sind...
und pflastere jeden Eingand des 555 mit einem 100nF gegen
GND
Als "Jugendsünden" habe ich viele Schaltungen mit dem "555"
aufgebaut - alle taten auch das was sie sollten - aber
leider immer nur auf dem Basteltisch und nie in freier
Wildbahn....
Gruß Otto
  Tja, im Bastelkeller läuft ja auch alles, auch mit der einen 20W Halogenlampe nur nicht den "Scheiss-" Lampen. Ich werde nochmal basteln mit den Tips... Da fällt mir ein, ich habe diese Lampen mit dem IRL540N gesteuert, direkt am IO/-Pin eines Mega16, lief immer mit den 4 Lampen und noch wesentlich längerer Zuleitung dazwischen, ist das nochmal ein Ansatz? Gruss A. Arndt
Hallo A. Arndt, hm - ich dachte, Du brauchst den "555" unbedingt - ersetze ihn evtl. lieber durch einen LMV321, wenn Du unbedingt einen Komperator brauchst. Gruß Otto
Hallo, nein, den NE555 hatte ich noch "rumliegen" und ich kann mit langen Leitung einwandfrei Lasten schalten, dachte ich... Ich habe das Layout anbei gehängt, die unteren beiden Widerstand sind wahlweise zu bestücken, als Pull-Up oder Pull-Down, der 3-Beiner oben ist der 78L05. Gruss A. Arndt
Warum betreibst du den 555 eigentlich mit 5 Volt ? Der geht bis 18V, da kannst Du den den Kram mit dem Regler gleichmal sparen. Ich denke sowieso bei deiner Schilderung da in der Schaltung was heftig am Schwingen ist wenn Du im Labor keine Probleme hast aber in der Realität das Teil nicht tut. Hast Du ein Oszilloskop? wäre interessant zu sehen was am Gate und auf VCC zu sehen ist wenn die Schaltung fehlert. Grüße Björn
Ich sehe gerade das da etwas wenig an Stabilisierenden Kondensatoren vorhanden ist. Die Gatekapazität eine Leistungsmosfet ist nicht unerheblich. Ich schätze mal 50 bis 100 Nano-Coulomb werden das wohl sein. Man kann sich ausrechnen das bei der Umladung der kleine 100nF Kondensator hinter dem Spannungsregler um bis zu ein Volt entladen wird. Das kann die Schaltung stören. Da es nur um gelegentliches Schalten geht sollte ein Widerstand vor das Gate um den Stromimpuls zu begrenzen. Ein Elektrolytkondensator parallel zur Versorgung hat auch nie geschadet. Pin4 sollte mit Pin8 verbunden werden ansonsten fängt dieser womöglich Störungen ein. Pin5 könne 100nF zur Stabilisierung vertragen.
Hallo, Euch allen, die Schaltung klappt, es war tatsächlich der Widerstand 100 Ohm zwischen Ausgang und Gate. Ein Oszi habe ich leider nicht. Ich habe noch am Eingang des NE555 einen 100nF eingesetzt. Die Kondensatoren um den Spannungsregler sollen doch nur ein "Aufschwingen" verhindern, ich habe als Speisespannung saubere 12V "SolarakkuSpannung". 555er mit 5V --> Logiclevel-Mosfet... nur zur Hand. Diese kleine Schaltung bietet mit auch wahlweise pull-Up und pull-Dowm, sollte universelle Treiberschaltung sein... Gruss A. Arndt
Bitte melde dich an um einen Beitrag zu schreiben. Anmeldung ist kostenlos und dauert nur eine Minute.
  
  Bestehender Account
  
  
  
  Schon ein Account bei Google/GoogleMail? Keine Anmeldung erforderlich!
Mit Google-Account einloggen
Mit Google-Account einloggen
  Noch kein Account? Hier anmelden.


 Thread beobachten
 Thread beobachten Seitenaufteilung abschalten
 Seitenaufteilung abschalten