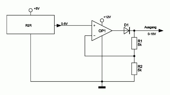
Hallo! Wie der Betreff schon vermuten lässt, habe ich ein kleines Verständnisproblem bei einem Rail-to-Rail OPV. Schaltplan im Anhang! Ich habe einen Atmel-µC, der mir per R2R-Netzwerk ein 0-5V Signal erzeugt. Dieses möchte ich aber auf 0-10V verstärken (so dass auch die Impedanz des R2R wegfällt). Ich dachte es wäre möglich, mit einem Rail-to-Rail OPV dieses Signal einfach auf das Doppelte zu verstärken. Wichtig ist, dass es wirklich bis auf 0V bzw. 10V geht. Um nun die paar mV wegzubekommen, die der OPV nicht auf 0 hinunter schafft, ist die Diode eingebaut (Flussspannung). Funktioniert diese Idee mit der Diode? Und welchen OPV könnte ich da am besten nehmen? Was noch zu erwähnen ist: leider habe ich zur Versorgungsspannung nur 0V (GND) und +24V. Gibt es noch andere Möglichkeiten? (Virtuelle Masse?). Der Ausgang müsste halt nur 0-10V bezogen auf GND liefern können. Bin für jede konstruktive Antwort dankbar, wulf
Anhang fehlt. Ein nichtinvertierender Verstärker mit Faktor 2 wäre das also. Ein OP aus LM324 oder LM358 macht am Ausgang fast Null, wenn man einen Pull-down-Widerstand anschließt, sonst geht er nicht unter ca. 0,7V. Die obere Versorgungsspannung muß allerdings 2-3V über der max. Ausgangsspannung liegen.
Hallo Chrristoph! Danke für deine Antwort! Anhang ist jetzt dabei ;-) Würde diese Schaltung mit einem LM324 funktionieren? (mit asymmetrischer Versorgung) Danke, wulf
D1 kann entfallen. Für echte 0V (Null Volt) brauchst Du sicherlich mehr als Rail-To-Rail, weil auch die nur nahe an die Betriebsspannungsgrenzen gehen, diese aber nicht erreichen. Eine negative Hilfsspannung über einen toggelnden Pin mit 2 Dioden und 2 Kondensatoren wäre eine Lösung.
Durch die Diode arbeitet der OP bei fallender Eingangsspannung mit Leerlaufverstärkung, da die Diode gesperrt ist, solange die Eingangskapazität der folgenden Schaltung noch entladen wird. Es entspricht in dem Moment eher einer Spitzenwert-Gleichrichterschaltung. Ein ICL7660 ist auch ziemlich billig, der könnte max. -5V Hilfsspannung erzeugen. Die Pull-down-Widerstand sollte eher 1k als wie hier 10k haben, aber das hängt ja auch von der Belastung durch die folgende Stufe ab.
Andere Frage: Wie bringst du dem R/2R-Netzwerk (bzw. dessen Ansteue- rung) bei, ebenfalls bis 0 V zu arbeiten? Auch die µC-Ausgänge gehen nicht ganz bis 0 V runter. Der Ausganng des Opamp muss nicht näher an 0 heranreichen wie die doppelte minimale Eingangsspannung. Beim LM324 sehe ich zusätzlich das Problem, dass er bei 12 V Versorgungsspannung im worst Case evtl. nicht an die 10 V herankommt: Im Datenblatt sind nur die Fälle VCC = 5 V -> VOHmin = 3,5 V und VCC = 32 V -> VOHmin = 27 V spezifiziert. Wenn man die Werte linear interpoliert (das ist zwar gepfuscht, aber gibt zumindest einen Anhaltspunkt), erhält man VCC = 12 V -> VOHmin = 9,6 V also etwas zu wenig.
Hallo! Danke für eure Antworten! >D1 kann entfallen. Für echte 0V (Null Volt) brauchst Du sicherlich mehr >als Rail-To-Rail, weil auch die nur nahe an die Betriebsspannungsgrenzen >gehen, diese aber nicht erreichen. Eine negative Hilfsspannung über >einen toggelnden Pin mit 2 Dioden und 2 Kondensatoren wäre eine Lösung. Ich hätte eben gedacht, dass ich durch die Flussspannung von D1 wirklich auf 0 hinunter komme. Der Vorschlag mit dem toggelnden Pin wäre möglich, da ich nur sehr wenig Platz zur verfügung habe und das ganze soll natürlich auch billig sein. Da sowieso ein Atmel werkelt, kann der das nebenbei erledigen. Wie schauts aus mit Frequenz bzw. Kapazität? Kommt auf den Strom an, ist klar. (Es hängt nur ein ADC am Ausgang; allerdings in einer anderen Schaltung; d.h. die 0-10V sind meine Schnittstellt) Ziel ist es, dass ich von der ausgegebenen Spannung auf den Binärwert des R2R rückschließen kann. >Die Pull-down-Widerstand sollte eher 1k als wie hier 10k haben, aber das >hängt ja auch von der Belastung durch die folgende Stufe ab. Belastung ist eben nur ein ADC mit Eingangskapazität; werde die Widerstände auf 1k/1k heruntersetzen. >Andere Frage: Wie bringst du dem R/2R-Netzwerk (bzw. dessen Ansteue- >rung) bei, ebenfalls bis 0 V zu arbeiten? Gemessene Spannung bei Ausgang LOW: 0,0008V also 0,8mV; Da ich nur die Zustände des 8bit R2R unterscheiden muss, dürfte es ausreichen; Ein Step am Ausgang müssten ca. 40mV sein. Statt 12V kann ich eine (fast) beliebige andere Spannung dranhängen. Kommt halt nur auf den (nicht eingezeichneten) 78xx an ;-) __ Kurz nochmal mein Ziel: 8bit R2R-DA-Wandler -> aus dem ausgegebenen 0-10V Signal will ich errechnen, welche Bits gesetzt waren. Welche Lösung würdet ihr, als Erfahrene, da nehmen? Vielen Dank, wulf
Wie schaut eigentlich die Schaltung für die neg. Hilfsspannung mit 2 Dioden + 2 Cs aus? Vermutlich ähnlich einer Kaskade...
Controllerpin auf Kondensator, dessen anderen Pin an die Kathode einer Diode, die Anode ist der Ausgang, an diesen nach Masse noch einen Kondensator zur Speicherung. An den Verbindungspunkt des ersten Kondensators und der Kathode von Diode 1 kommt die Anode einer zweiten Diode, deren Kathode geht nach Masse.
he, das gefällt mir :-))) Funktioniert gut (mit Batterie und Wechselschalter getestet) Nur wie mach ich das mit einem Atmel? Ich meine welche Frequenz und welche Kapazität, damit mir nicht ein Pin abraucht. Oder soll ich da einen Vorwiderstand zur Strombegrenzung nehmen?
Vorwiderstand ist gut. 100 Ohm zwischen Port und der Schaltung sollten genug Sicherheit geben, hier hilft probieren. Wenn Dein OV nur 2mA zieht, kann der Widerstand nach dem Testen entfallen. Zur Frequenz: je höher, desto besser, man kann dann kleinere Kondensator-Kapazitäten verwenden. Bei allzu hoher Frequenz steigen die Verluste in den Dioden (1N4148 ist sehr schnell und gut geeignet, oder aber Schottkys). Am besten verwendest Du einen PWM-Ausgang, dann kannst Du über das Tastverhältnis auch noch auf die erzeugte Spannung einen gewissen Einfluß nehmen.
Erste Testergebnisse: ich habe gestern einen LM324 mit +15V versorgt, 0-5V über ein Poti "erzeugt" und das an den OPV weitergegeben. Ergebnis: Spannung wird wie erwartet verdoppelt. Wenn das Poti auf 0V steht, messe ich am Ausgang des Verstärkers 0,002V = 2mV; Und da eine stufe bei mir 40mV sind, sollte das keine Probleme geben. Fraglich ist nur, wie sich die Spannung bei Temperatur ändert und natürlich wie es bei anderen LM324 aussieht. Sollte das dann nicht funktionieren, werde ich auf die neg. Spannung zurückgreifen (-5V). Großen Dank nochmal an alle, die geholfen haben!
hallo, hab so ziemlich das selbe problem. könnte mir vielleicht jemand die fertige schaltung zuposten ( stern60@hotmail.com). wäre super nett. das mit den dioden hab ich bis jetzt noch net ganz gerafft. und die dimensionen von den dioden bzw kondensatoren wären super. sorry bin leider ne 0 in elektronik. ;-)
Alexander Stern schrieb: > hab so ziemlich das selbe problem. könnte mir vielleicht jemand die > fertige schaltung zuposten Fertige Schaltungen von anderen helfen nur eingeschränkt, selber Nachdenken macht klug :) Trotzdem: s. Anhang. > das mit den dioden hab ich bis jetzt noch net ganz gerafft. Die Schaltung zur Erzeugung der negativen Versorgungsspannung nennt sich Villard-Schaltung und lässt sich je nach Richtung der beiden Dioden auch zur Spannungsverdopplung einsetzen. Siehe auch http://www.elektronik-kompendium.de/sites/slt/0604161.htm > und die dimensionen von den dioden bzw kondensatoren wären super. Die Größe der Kondensatoren hängt von der Frequenz und dem Ausgangsstrom ab. Beträgt die Frequenz statt 1MHz bspw. nur 100kHz, müssen die Kapazitäten entsprechend verzehnfacht werden, um eine ähnlich saubere Ausgangsspannung zu erhalten. Im Zweifelsfall sollten die Kondensatoren lieber zu groß als zu klein dimensioniert werden. Da die Villard-Schaltung ihre Energie aus dem µC-Ausgang bezieht, kann sie nur mit wenigen mA belastet werden. Das reicht, um den LM324¹ in der gezeigten Beschaltung zu versorgen, wenn dessen Ausgang nicht stark belastet wird. Wird mehr Strom benötigt, bietet sich ein integrierter Spannungswandler wie der ICL7660 an, der immerhin schon einige 10mA liefert. > sorry bin leider ne 0 in elektronik. Das lässt sich leicht ändern. Einfach hier im Forum öfter mitlesen und sich bei Gelegenheit den einen oder anderen Artikel aus der Artikel- sammlung zu Gemüte führen. Auch das oben verlinkte Elektronikkompendium bietet viele interessante Informationen und Schaltungsvorschläge für Anfänger. —————————————— ¹) Da beim LM324 alle vier OpAmps gemeinsam versorgt werden, nimmst du besser einen LM358 (nur zwei OpAmps -> geringerer Ruhestromver- brauch).
supi danke hab so ähnlich hab ichs mir schon gedacht gedacht.als v1 dann einfach eine 5 V batterie ? werds am wochenende mal ausprobieren. und jop bin schon dabei mich in die richtung weiter zu bilden ;-) hmmm µC = Mikrocontroller ? nu bin ich ganz verwirrt :D
Alexander Stern schrieb: > als v1 dann einfach eine 5 V batterie ? Nein, V1 muss eine Wechselspannung sein, die zwischen 0V und etwa 5V oszilliert. hmmm µC = Mikrocontroller ? nu bin ich ganz verwirrt :D Ich bin irgendwie davon ausgegangen, dass die Originalschaltung einen µC enthält: Travel Rec. schrieb: > Controllerpin auf Kondensator, Falls einer vorhanden ist, kann der die Wechselspannung über einen Portpin erzeugen. Falls nicht, brauchst du einen anderen Oszillator, z.B. einen NE555. Dann ist es aber leichter, gleich den ICL7660 zu nehmen, da hier bis auf die Kondensatoren alle benötigten Komponenten enthält.
und was häng ich dann als spannungsquelle an den icl7660 ? wäre es dann nicht einfacher eine symmetrische schaltung zu machen und als zweite spannungsquelle eine 5 V betterie zu nehmen ?
Alexander Stern schrieb: > und was häng ich dann als spannungsquelle an den icl7660 ? Deine 5V-Batterie (wobei ich nur 4,5V-Batterien kenne, aber mit denen geht's auch). > wäre es dann nicht einfacher eine symmetrische schaltung zu machen und > als zweite spannungsquelle eine 5 V betterie zu nehmen ? Das geht natürlich auch. Dann brauchst du halt statt des ICs eine zusätzliche Batterie.
mal so ne ganz blöde frage: was wäre denn die dümmste möglichkeit eine 4,5 V batterie anzuschließen ? also für 9 V batterien gibts ja diese halterungen usw. die direkt angelötet werden können, aber für die 4,5 hab ich jetzt nichts auf die schnelle gefunden. (und jetzt muss ich auch noch ne woche warten weil es beim conrad keine operationsverstärker vorrätig gibt !!! grrr )
Bitte melde dich an um einen Beitrag zu schreiben. Anmeldung ist kostenlos und dauert nur eine Minute.
Bestehender Account
Schon ein Account bei Google/GoogleMail? Keine Anmeldung erforderlich!
Mit Google-Account einloggen
Mit Google-Account einloggen
Noch kein Account? Hier anmelden.

