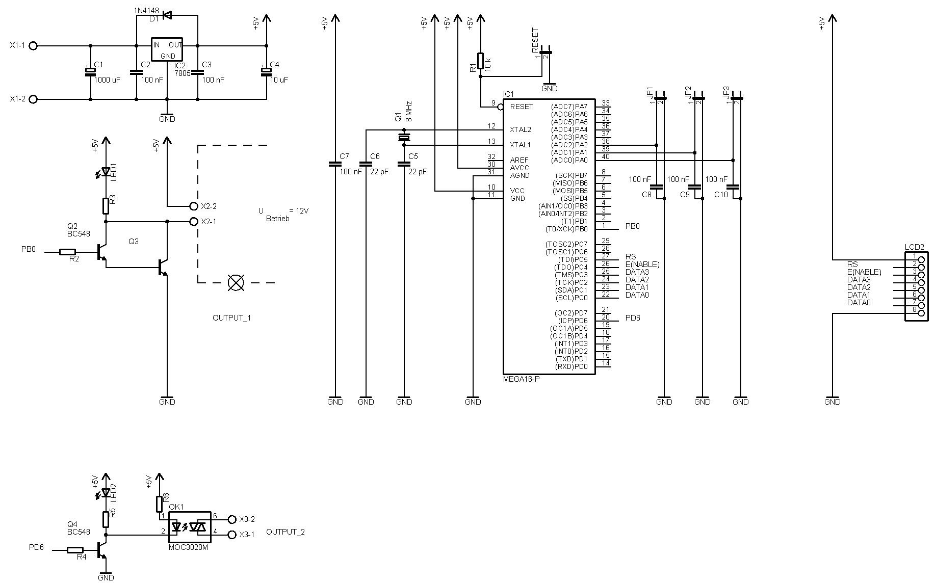
Hi, Bevor ich diesen überarbeiteten Schaltplan ätze wollte ich mich vergewissern, ob er diesesmal korrekt ist. Frage 1: ARef unbeschaltet lassen, oder? Frage 2: Ist die Schaltung bestehend aus Q2 und Q3 so als Output korrekt? Der Transistor Q3 ist ein Leistungstransistor. Die eingezeichnete "Lampe" soll eine Last symbolisieren. Diese möchte ich Schalten, wenn Q2 "durchschaltet. Die Last ist eine Last, die mit 12 V Gleichstrom betrieben wird, sprich ein Lastkreis. Frage 3: Stimmt meine Spannungsversorgung jetzt? Als Input gebe ich 18 V Gleichspannung an X1? Frage 4: Ist Reset korrekt beschaltet? Frage 5: Schaltet der Optokoppler, wenn an PD6 ein "High-Pegel" anliegt? Die Widerstandswerte habe ich ausversehen nicht auf dem Plan. Also kann ich die Schaltung so ätzen? Viele Dank
Aref braucht ein C (100 nF) nach Masse. Vergisst nicht die JTAG zu ausschalten oder die LCD wird nicht funktionieren. Im Schaltung steht nicht die ISP Connector, vergisst es auch nicht :-) Für 18 V am X1, vergisst nicht ein Kühlkörper für das 7805. Die D'arlington Ding... geht nicht. ----- 12 V | 0 Lampe/ Led | 4k7 | | 1 kohm (nur für LED) __ | ---____---K NPN | --- GND So wird klappen. du kannst ein LED (mit Widerstand) und eine Lampe Parallel ansteuren mit ein Transistor. An der Leistung beachten.
- Aref braucht ein C (100 nF) nach Masse. -> Hab ich eingeplannt, danke:) - Vergisst nicht die JTAG zu ausschalten oder die LCD wird nicht funktionieren. -> Ist ausgeschaltet :) - Für 18 V am X1, vergisst nicht ein Kühlkörper für das 7805. -> Hab ich bedacht :) - Die D'arlington Ding... geht nicht. ----- 12 V | 0 Lampe/ Led | 4k7 | | 1 kohm (nur für LED) __ | ---____---K NPN | --- GND -> Wieso geht die Darlington nicht? Wenn ich jetzt in deiner Schaltung ein "High-Pegel" an den 4,7 k Widerstand anlege schaltet der NICHT durch. Du hast nicht beachtet, dass meine Controllerschaltung mit 5 V läuft. Die 12 Volt sind in einem anderen Schaltkreis. Ich möchte eine Last schalten. Der Transistor soll wie ein Relais einen anderen Stromkreis schalten, der nichts mit dem Steuerstromkreis zu tun hat. Im Steuerstromkreis herschen 5 V, im Lastkreis 12 V. Man hat mir gesagt, dass ich an den Controller ne Darlington bauen soll, da die Pins nur 20 mA hergeben. Ich schalte somit mit einem Transistor Q1, den Leistungstransistor Q3 durch. Oder mache ich da nun mist? Danke für die Hilfe
@timo_pat ich finde ja das die 1N4148 fuer den angestrebten Zweck ein bissel unterdimensioniert ist. Aber solange dein Ausgangselko nur 10 kleine Fahrraeder gross ist sollte das kein Problem sein. Denk aber dran falls du den mal grosser machst. cu Tarzanwiejane
@ Tarzanwiejane Ja, die Diode reicht denk ich aus. Also bestimme ich mit dem Ausgangselko den Strom, oder? Also den ich "ziehen" kann. Naja der Spannungsregler macht 1A mit. Kann mir jemand ma etwas zu der Darlingtoschaltung sagen? Kann ich dass nun wie im Schaltplan machen, oder hat Ale recht? Mfg
Die Darlington Schaltung sorgt doch dafür, dass ich mit wenig Strom am Pin des Controllers einen Leistungstransistor schalten kann, oder?
@timo Wenn du mal nen Kurzschluss direkt vor deinem Spannungsregler provizierst, dann entlaedt sich der Ausgangselko ueber die Diode. Ohne die Diode wuerde der Spannungsregler in 0 Komma nix abnippeln. Dummerweise ist es so das Kurzschluss Diode und Elko einen wunderbaren Stromkreis bilden, und 150mA die die Diode vertragen tut sind nicht viel bei Kurzschluss. Deswegen die Anmerkung ne Diode zu verwenden die ein bissel mehr abkann als die kleine Universaldiode. Weil wenn die Diode abnippelt, dann kommt der Spannungsregler gleich hinterher. cu Tarzanwiejane. PS: ich kann an deiner Darlingtonschaltung nix aussetzen. Ich steh allerdings mehr auf Logic-Level Mosfets.
Also kann ich meine Darlinton Schaltung unbeschwert so ätzen, wie sie auf dem Schaltplan zu sehen ist? Schalte mit dem Leistungstransistor Q3 eine Leistung von etwa 10 Watt. Also gebt ihr die Schaltung zum Ätzen frei ;) ?
Hallo Timo, ich sehe kein Problem bei der Darlingtonschaltung, so lange Du die ca.1,4V Basis-Emitter-Spannung aufbringen kannst. Das sollte selbst bei 3,3V Versorgungsspannung noch funktionieren (Ale kann einen ganz schön verwirren). Gruß Matthias
Bitte melde dich an um einen Beitrag zu schreiben. Anmeldung ist kostenlos und dauert nur eine Minute.
Bestehender Account
Schon ein Account bei Google/GoogleMail? Keine Anmeldung erforderlich!
Mit Google-Account einloggen
Mit Google-Account einloggen
Noch kein Account? Hier anmelden.
