Downloadlinks: AVR Software: http://www.mikrocontroller.net/attachment/24326/MrData.zip PC-Tools GPS-NMEA-GoogleEarth: http://www.mikrocontroller.net/attachment/24327/gps_tools.zip Dieses Projekt fußt auf dem in Beitrag "Datenrekorder auf SD-Karte mit mega88" beschriebenen MrData (SD-Kartendatenlogger). Da es eine eigene Funktionalität hat, passt es nicht mehr so richtig in diesen Beitrag. Deshalb hier ein eigener Beitrag. Lediglich die Erweiterung um eine serielle GPS-Maus und zugehörige Auswertetools auf PC-Seite (Konverter in Google Earth) unterscheiden den GPS-Logger von MrData. Anschluss einer GPS-Maus von Haicom (SirfStar2-Modelle sind bei eba* für etwa 10 Euro plus etwa 6 Euro Versand zu haben) nach Anschlussplan http://www.mikrocontroller.net/attachment/19209/Adapter_HaicomGPSMaus_auf_RS232.gif. Die Maus liefert RS232-Pegel, muss also mit Diode und Transistor invertiert werden. Ein MAX232 oder Klon wäre hier Overkill... Den Schaltplan reiche ich noch nach. Geplant ist für zukünftige Versionen eine echte Interpretation der NMEA-Daten/Sirf-Binary-Protokoll mit Abstandsberechnung und Richtungsbestimmung (wenn man sich bewegt), sowie eingeschränke Navigation (nach vorgegebenen Waypoints, evtl. mit PWM-Sprachausgabe von SD-Karten-Wavdateien bei 8kHz). Da geht dann nichts mehr unter mega168, schätze ich.
Kanst du mal auflisten was für ne GPS Maus (+ggf Zubehör) man verwenden kann?
Alle seriellen GPS-Mäuse bis zu einer Baudrate von 57600 Baud (normalerweise gehen GPS-Mäuse nur bis 38400, normal sind 4800 oder 9600). Manche löten sogar USB-Mäuse um (die intern auch serielle Daten ausgeben, weil das von GPS-Modul so gemacht wird). Wenn du die Pinbelegung deiner Maus kennst (ich kenn sie nur von den Haicom-Mäusen), kannst du sie anschließen... Bluetooth-Mäuse könnte man über ein serielles Bluetoothmodul anbinden :-)
Ne hab leider noch keine, und bei Ebay find ich nur welche um 50€ rum was mir ehrlichgesagt etwas teuer ist :(
USB Mäuse umlöten? Hast Du da mal einen Link? Würde mich stark interessieren, ob man das mit überschaubaren Aufwand hinkriegt. Die Auswahl an USB GPS Mäusen ist mittlerweile größer als die die ne RS232 mitbringen.
Hab allerdings immer noch kein Günstiges Modell bei ebay entdecken könnnen :(
> USB Mäuse umlöten? > Die Auswahl an USB GPS Mäusen ist mittlerweile größer als die die ne > RS232 mitbringen. Einige davon sind eigentlich seriell und werden lediglich mit einem externen USB-seriell-Wandler geliefert, teilweise mit normalen USB-Steckern, teilweise mit speziellen Steckern für irgendwelche PDAs. Die erkennt man daran, daß sie einen mini-Din-Stecker haben, an den dann das Adapterkabel angeschlossen wird. Die Steckerbelegung ist leicht im Internet, teilweise auch schon im Manual zu finden. Im Gegensatz zu "richtigen" seriellen GPS-Mäusen haben die dann keine RS232-Pegel, sondern TTL-Pegel, was aber eher von Vorteil ist, weil man sie dann direkt an den µC anschleißene kann.
Bei Conrad gibt es einen GPS-Empfänger von U-Blox 989777 der hat USB und Intern noch mal einen extra UART ausgang.
Ich denke an so ein Teil: http://cgi.ebay.de/ws/eBayISAPI.dll?ViewItem&item=320150152132&fromMakeTrack=true&ssPageName=VIP:watchlink:top:de Meine Hoffnung ist, dass da drinne ein serieller GPS-Chip und ein seperater Seriell->USB Chip ist. Dann sollte es möglich sein das Ding umzubauen. Wisst ihr, warum die Kanalanzahl der Empfänger immer mehr zunimmt? War es nicht so, das am Horizont immer nur max 12 Sateliten sichtbar sind? Ist das reines Marketing?
Ich habe mir bei ebay einen Haicom Sirf2 (11 Euro, seriell), einen Haicom Sirf3 (31 Euro, seriell) und einen Holox BT-321 (BlueTooth, vmtl. mit MTK 32 Kanal Chipsatz) (35 Euro) besorgt: - Der MTK ist in etwa so gut wie der Sirf3 (geht in Gebäuden unterm Dachfirst und auch im Wald) - er ist nicht besser wie behauptet. Und er kann eh nur max. 8 Satelliten zur Positionsbestimmung verwerten (wie der Sirf3 halt auch). - Der Sirf2 ist deutlich abgeschlagen, er funktioniert nur unter freiem Himmel.
Da stimmt einiges nicht die 32Kanal sind auch nicht normal. Und das hier ist noch besser "Artikelstandort: Versand aus London, Deutschland" bei dem würde ich nichts kaufen.
@Simon: Danke für den Überblick, weisst Du zufällig was über den Stromverbrauch von MTK vs. Sirf3? Naja, der Typ verkauft 2-3 von den Empfängern pro Tag, und das auch schon ne ganze weile. Seine Bewertungen sin zu 99,7% positiv, ich glaub nicht, das da ein übermässiges Nepp-Risiko besteht. Attraktiv finde ich: -den Preis von ca. 30Euro (inkl. Versand) -die Größe -den hoffentlich überschubaren Stromverbrauch
Hmm.... Eine kurze Suche foerdert das hier von 2006! zutage: http://s143989423.websitehome.co.uk/holox-germany1.jpg Irgendwie kommt mir der Text doch etwas bekannt vor ;) Btw, ein MTK-Chipsatz braucht etwas weniger Strom als ein SiRF III Chipsatz, hat allerdings, je nach Softwareversion, erhebliche Probleme mit static navigation. Angeblich ist aber seit April/Mai 2007 static navigation disabled, dann waere der Chipsatz auch bei Anwendungen "zu Fuss", also bei niedrigen Geschwindigkeiten, brauchbar. juergen
In der Tat, ich habe den BT-321 von besagtem Händler für 35 Euro +
Versand ("Fujutsi"-Chipsatz) gekauft.
Der Händler schickt die Ware, dauert halt 2 Wochen.
Um die Ehre des (made in China) Geräts zu retten, muss ich sagen, dass
er mich zuverlässig navigiert und auch der Hotstart nach einem Tunnel
ist recht flott. Auch die Akkulaufzeit mit dem mitgeliefertem
900mAh-Akku ist gut (hat mich noch nie im Stich gelassen). Zubehör gibt
es auch reichlich dazu.
Er funktioniert auch in der Stadt und in der Hosentasche.
Den Zustand der Static Navigation im Fujutsi-Chipsatz kann ich jetzt
nicht nachvollziehen (beim zu Fuß gehen zeigt die Software 0 bis 5km/h
an). Kann aber gut sein, dass sie an ist.
>"Fujutsi"-Chipsatz) Das fand ich auch recht witzig, genauso wie die Bezeichnung "Holox" die wohl an Hol_u_x denken lassen soll. Allerdings gibt es keinen Holux BT-321 ;) >Den Zustand der Static Navigation im Fujutsi-Chipsatz kann ich jetzt >nicht nachvollziehen (beim zu Fuß gehen zeigt die Software 0 bis 5km/h >an). Kann aber gut sein, dass sie an ist. Das SN-Problem gibt es hauptsaechlich bei den MTK Chips: "SN on" bewirkt ein Einfrieren der Position unterhalb einer bestimmten Minimalgeschwindigkeit damit das Teil im Auto bei Stillstand nicht nervt. Bei solch genialen Produktbeschreibungen weiss man allerdings nicht wirklich was da drin ist. Da hilft eventuell nicht mal aufmachen und nachsehen weiter. Ich fand es nur lustig wie 2 offensichtlich voellig unterschiedliche Geraete mit fast identem Text mit einem Abstand von 1 Jahr beworben werden, vom technischen Unsinn der Beschreibung mal ganz abgesehen. juergen
Hallo Simon, dein Projekt ist genau das, was ich gesucht habe :) Ich habe vor meinem Vater so einen Datenlogger zum Geburtstag zu schenken, weil er gerne Fahrradtouren macht und ich mir immer anschauen muss wo er langgefahren ist :P Hab ich das richtig verstanden, dass ich nur den Pegel wandeln muss und es direkt an den Mikrocontroller legen kann? Falls es komplizierter ist wär ein Schaltplan vielleicht nicht schlecht. Hoffe du schaust hier noch rein oder hast ein Abo, eine Mail kann ich dir ja leider nicht schreiben Gruß Kai
Ja, das sollte so einfach sein. Kauf dir zumindest eine GPS-Maus, deren Pinbelegung du im Internet finden kannst... Nur zur Info: GPS-Tourenlogger gibt es auch als Fertiggeräte ab 99 Euro. http://www.gps-total.de/GPS-Empfaenger/Data-Logger:::2_54.html
Super, dann werd ich das mal versuchen, habe jetzt von ebay eine GPS Maus bestellt bei der auf der Platine 4 Kabel herausgeführt werden, darunter RXD und TXD. Das sollte der Controller doch einfach an der UART einlesen können oder täusch ich mich da? Mir ist schon klar, dass man sowas kaufen kann, allerdings ist das recht teuer für ein Geburtstagsgeschenk und es ist eben schon noch schöner wenn man etwas von seinem Sohn gebastelt bekommt, dem man gerade sein E-Technik Studium finanziert auch wenn der Code "geklaut" ist ;)
Hi, gibt es zu den SRC-Files auch einen Schaltplan? http://www.mikrocontroller.net/attachment/24327/gps_tools.zip Kenne mich noch nicht besonderst aus und habe mich erst ein wenig eingelesen! Möchte etwas experiementieren. Habe bereits einen ISP-Programmer bestellt und der müsste die Woche da sein. Hätte interesse an diesn Schaltplan, falls möglich auf EAGLE.
>Das sollte der Controller doch einfach an der UART >einlesen können oder täusch ich mich da? Wenn einer Still am Fluß liegt, kann er Tod sein, muß nicht. Manche Mäuse benutzen diverse Adapter, die man an diverse Geräte anschliessen kann. Ich hatte mir damals eine USB Maus gekauft, die auseinander gefriemelt und mühsam an die SMD Beinchen die RS232 Anschlüsse abgegriffen. Danach hatte ich bei eBay Serielle GPS-Mäuse für nen 5er gekauft, die waren zwar nicht der Hit aber zum Basteln durchaus OK. Es gibt aber glaub ich noch Mäuse mir seriellen Anschluss und SIRF-III Chipsatz, aber die kostet noch so um die 40 - 50 Euro.
Sirf3 ist so ziemlich State-Of-The-Art. Und kostet gebraucht mit RS232 auch gut 35 Euro aufwärts (als Haicom GPS-Maus). Im Wald kannst du seine gute Empfangsleistung gut brauchen. Die Maus selber legt gerne mal plus minus 10 Volt auf der Schnittstelle hin (RS232-Pegel). Da musst du zumindest mit einem Transistorinverter oder MAX232 dran. Oder du machst sie auf und suchst dir die Rx/Tx-Pins am Prozessor... Mir war die erste Methode lieber. Da kann ich sie auch an und abstecken. Schaltung mal schnell zusammengeklickt...
Ich habe damals auch ne Haicon GPS Maus mir angepasst, weil die billiger waren wie die seriellen. Es war ne wirklich eine "Fummelei", bis man das Abschirmblech runter hat und die 3 Kabel angelötet hat ...
Die Software-Entwicklung war da weitaus entspannter, im Sommer bei schönen Wetter auf dem Balkon ;-)
Hi, ich bin jetzt total verwirrt. Habe jetzt soviele Beuträge über GPS gelesen ud verstehe jetzt nur noch Banhof... Ich möchte einen GPS-Logger der mir die Werte auf einer SD-Karte Speichert. Diese Werte sollen dann am PC Grafisch angezeigt werden. Dachte da so an Werte wie - Karte mir gefahrener Strecke - Diagramm mit Geschwindigkeit usw. also ich nehme den Schaltplan http://www.mikrocontroller.net/attachment/24327/gps_tools.zip in Verbindung mit ser Software http://www.mikrocontroller.net/attachment/24326/MrData.zip bin ich da jetzt richtig?
MrData ist die Software für den AVR gps_tools enthält den Konverter für Google Earth Darstellung und die settings.ini für die SD Karte Der Schaltplan ist vom MrData mit GPS-Maus
Also war es schon richtig. Danke werde es mal zusammenbauen und versuchen
Hej coole sache. Nach sowas suche ich schon lange... Habt ihr auch einen Eagle Layout dafür?
Wie genau funktioniert gps_tools? Ich meine, wie muss ich damit arbeiten?
Kopiere settings.txt auf die SD Karte Stecke die GPS-Maus an den Logger Logge eine Strecke Kopiere die log-Datei in das Verzeichnis der gps-Tools Starte convert.bat "log-Datei" "kml-Datei" Wenn Google-Earth installiert ist wird es sich öffnen und die Route anzeigen. Die Linie hat auch ein Höhenprofil, welches die gefahrene Geschwindigkeit anzeigt.
Bei Reichelt gibts grade für knapp 40 Euro den NAVILOCK 302U (USB 1.1) mit internem seriell->USB Wandler (intern TTL-Pegel) mit Sirf 3 Chipsatz.
Hallo, Hier sollte wohl jeder seine passende maus finden ? http://www.sander-electronic.de/gm00046.html Jürgen
Wie habt ihr eigentlich eure Stromversorgung für den GPS-Logger aufgebaut? Eine SD-Karte ist ja nicht sonderlich stromsparend. In meinem Gerät das die Daten in einem I2C-EEPROM speichert ist die Akkulaufzeit mit zwei AAA 800 mAh Akkus leider nur knapp 4 Stunden (mit Step-Up Wandler auf 5V). Daraus wird aber auch die GPS-Maus versorgt, welche mit 35 mA angegeben ist. Gibt es Empfehlungen bezüglich besonders sparsamer GPS-Mäuse? Die Bluetooth-Teile mit integriertem Akku habe ich auch schon gesehen, aber dann wird auf AVR-Seite mit dem Bluetooth Geraffel schon wieder mehr Strom benötigt. Edit: Sind die Mäuse mit den Sirf 3 Chipsätzen eigentlich so schnell, dass man die Maus wenn man z.B. alle 30s loggen will dazwischen abschalten könnte? Thomas
Ich schätze mal, dass Abschalten der Genauigkeit etwas abträglich sein dürfte... auch die neuen InstantFix-Mäuse "schätzen" ja nur die Bahndaten der Satelliten mit ihrem internen Modell. Wenn die Maus über längere Zeit keinen "echten" Fix erhält, driftet sie unweigerlich ab, da sich der Fehler allmählich aufkumuliert.
Simon Lehmayr wrote: > Ich schätze mal, dass Abschalten der Genauigkeit etwas abträglich sein > dürfte... auch die neuen InstantFix-Mäuse "schätzen" ja nur die > Bahndaten der Satelliten mit ihrem internen Modell. > Wenn die Maus über längere Zeit keinen "echten" Fix erhält, driftet sie > unweigerlich ab, da sich der Fehler allmählich aufkumuliert. Ja, könnte man ja so machen, dass man nach dem Einschalten oder einmal pro Stunde das Gerät die 12,5 Minuten laufen lässt um die Ephemeriden- und Almanach-Daten zu aktualisieren. Bei mir macht der GPS-Teil ca. 3/4 der Gesamtstromaufnahme aus, da ließe sich einiges einsparen. Mit den GPS-Empfängern bin ich zwar nicht ganz auf dem aktuellen Stand, meine aber mal von Geräten gelesen zu haben, die die Positionsdaten der GPS-Satelliten über einen zusätzlichen Satelliten erhalten, der wohl etwas schneller sein soll.
Hallo, wie ist es mit der Lizenz der SD-Karte? Beitrag "SD-Karte Lizenz" Wenn ich das richtig verstanden habe, dann darf ich das nutzen wenn ich es für mich verwende. Wenn ich es aber verkaufen möchte muss ich mir eine Lizenz besorgen sofern ich nicht das SPI Protokoll verwende. Hat der GPS-Tracker dieses Protokoll eigentlich? Möchte es nicht verkaufen! Nur so rein interesse halber.
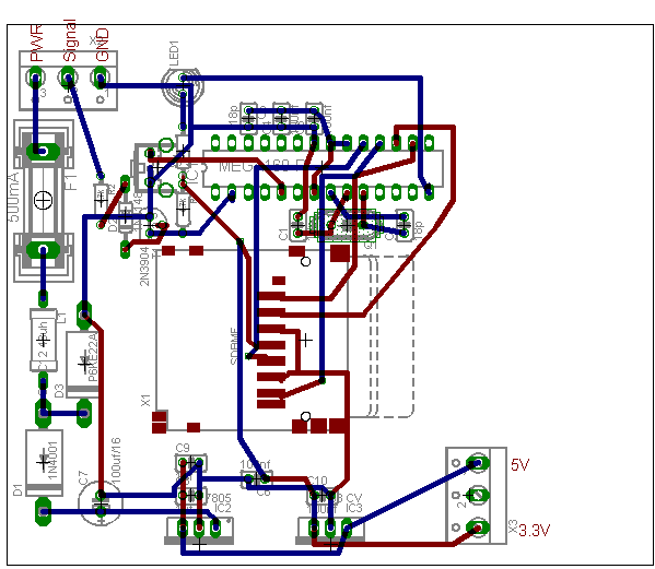
Hallo, ich habe heute versucht das alles nachzubauen, aber irgendwie geht das nicht. Es tut sich gar nichts ausser, dass L1 sehr Warm wird. Kann man fast nicht mehr anfassen. Ansonsten geht nichts. Habe es jetzt ohne SD-Karte versucht. Die Led Leuchtet oder blinkt nicht. Ist der Schaltplan richtig?
Urgh das schlimmste Layout seit langem, du hast den SD-Karten sockel auf dem Top Layer und routest auf bottom. Überprüf mal alles auf Brücken und Kurzschlüsse. Oder ist der spannungsregler ricdhtig rum drin etc.?
Ich gebe Hauke Radtki Recht mit seinen ersten 6 Woertern. Du hast 3.3V und GND kurzgeschlossen ... Edward
du musst den SD-Karten sockel auf die unterseite befördern (Stichwort: Mirror), sonst wird das nix. Außerdem könnte man das ganze viel kleiner gestalten.
Mal abgesehen von der SD-Karte, passt der Rest? Die SD-Karte ist doch auf der anderen Seite. Die liegt doch au TOP
Habe mal den Schaltplan hochgeladen... Wie würde es denn richtig aussehen?
Das Layout ist Schrott... mein Tip: benutz Eagle und lass regelmäßig den DRC drüberlaufen. Der sagt dir dann auch genau wo die Probleme sind Gruß Kai
Und was ist Schrott? Alles? Ich mein, von der Aufmachng her oder weil ein Fehler drin ist?
z.b. die Leiterbahnen die durch die IC Fassung laufen. Wie kommt eigentlich die 3,3 Volt an den Prozessor? Generell ist das halt sehr unübersichtlich...
Nicht hübsch auber enthält soweit ich das überblicke keine layoutfehler, und ist auch einseitig ohne brücken.
Schaltplan dazu (hab 1 blockkondensator der etwas überflüssig war gestrichten, AREF von VCC getrennt, das kann der controller intern handeln, und lötkontakte für eingangssignale eingefügt. PS: hat mich vielleicht 10 min gekostet.
Danke hauke, das ist je super von dir. Eine frage noch? Wie kann man die Farben umkehren? Zum Platinen ätzen?
normal sollte man das bei Eagle direkt beim Audruck einstellen können, allerdings braucht man das normal nicht, kommt aber auf das Basismaterial an
Farbe wechseln? Du kannst unter den druckoptionen einstellen: schwarz/weiß
Hi, wie kommt die FW in den Controller? Ich würde auch noch Pins für die Stromversorgung des GPS-Emfängers vorsehen. Grüße, Jürgen
Ja, die Druckoption habe ich schon gesehen geht aber nicht so wie ich es gemeint hatte. Ich habe mal nach so einem Layout gegoogelt wie ich es meinte, um verständnisfehler auszuräumen! http://www.sprut.de/electronic/platinen/eagle.gif So soll es mir Eagle Ausdrucken und nicht ganz normal wie im WPlatinen Designer"
Ich weiss nicht wi sich das genau nennt... Das Layout soll halt so gedruckt werden wie das Bild das ich verlinkt habe.
Ja lustig, das Bild hat viele aspekte. Spiegelverkehrt, flächen gefüllt, schwarz weiß etc.
JA ok, also es soll so sein, dass das Kupfer auf der Platine überwiegend vorhanden sein soll. Also die Flächen weitgehend gefüllt soweit es möglich
Hi, sorry wenn ich etwas nerve! Eine Frage habe ich allerdings noch, kann man ratsnest noch etwas Einstellen? So das die abstände etwas verändert werden? Es wird nun so ziemlich alles blau eingefärbt. Beim ausdrucken sind allerdings nun ein paar Leiterbahnen mit der neuen blauen Fläche verbunden.
Nach dem 2. Spannungsregler (LF 33CV) kommen noch 3.81V an. ISt das noch innerhalb der Toleranz? Oder zu hoch?
Hallo, sorry, wenn ich etwas dumm Frage bin neu in der µC Welt und das GPS-Modul soll der erste µC sein den ich zum laufen bringen möchte. Ich habe das Polli-Board mit verbindung des USB AVR Programmer http://www.my-irshop.de/catalog/product_info.php?products_id=158&osCsid=549de8da536d7b0b18041cea713a7f85 Zum übertragen des hexfiles verwende ich AvrOspII Ich verwende den Mega168-20PU 1. Ich setze den Mega168 auf das Pollin-Board 2. Schliesse das Pollin-Board an Strom an 9V~, die PWR-LED leuchtet 3. Ich schlisse den USBN-Programmer an das Pollin-Board an die ISP-Schnittstelle 4. Ich schlisse den USB-Programmer an den PC an 5. Ich öffne die Software AvrOspII 6. Ich klicke auf "Auto Detect" Der Mega168 wird erkannt. Siehe Grafik im Anhang. So, nun kommt die stelle wo ich nicht weiter weiss. Was muss ich bei den Fuse Bits und Lock Bits einstellen? Geht das von alleine? Ein paar häckchen sind da schon dran.
Hat keiner eine Info? Möchte nicht gleich den MC zerschessen. bzw. die Elektrik
lass die Fuse Bits erstmal so wie sie sind, der µC wird dann wohl auf 1MHz getaktet sein, da kannst du nichts falsch machen
Also die hacken sind bei folgendem Fuse Bits - Boot Flash section size=128 words Boot start adress=§1F80; [BOOTSZ=11] - Brown-out detection disabled; [BOOTLEVEL=111] - Ext. Crystal Osc.; Frequenzy 8.0- MHz; Start-up time PWRDWN/RESET: 16k CK14 CK + 65ms; [CKSEL=1111 SUT=11] und bei Lock Bits - Mode 1: No memory lock features enabled - Aplication protection Mode 1: No lock on SPM and LPM in Aplication Section - Boot Loader protection Mode 1: No lock on SPM and LPM in Boot Loader Section
@Gast: das sieht dann so aus, dass der Controller einen Quarz erwartet, fände ich aber komisch wenn die so aus der Fabrik kämen. Frag am besten mal im entsprechenden Forum @Rest: wäre es möglich zusätzlich zum Daten loggen noch die Geschwindigkeit zu berechnen und auf einer 7-Segment Anzeige anzuzeigen? Hintergrund ist die Skatenight auf der ich gerade war, da wäre sowas sehr praktisch :) schafft das der AVR von der Rechenleistung her? Am liebsten würde ich den Controller ja auch die 7-Segment Anzeige multiplexen lassen, aber damit wäre er wohl sicher überfordert
Leute, stellt die Fragen zu eueren speziellen Problem doch bitte in einem seperaten Thread und dann möglichst nicht in der Code Sammlung.
Hallo nochmal, ich habe mich jetzt endlich mal an den Nachbaue rangesetzt, stoße aber leider auf Probleme. Mr. Data scheint weitestgehend zu funktionieren, allerdings werde ich aus den Daten nicht schlau. Die Analogwerte sind klar, allerdings kann weder ich noch das mitgelieferte Programm in "Meine Tools" was mit den Daten anfangen. Ich hab den Datenmüll einfach mal angehängt, vielleicht kann mir jemand sagen wo das Problem ist. Ich benutze ein SkyTraq GPS Module MG-ST01SP, was laut Datenblatt standartmäßig mit 9600Baud laufen sollte. Da ich auch Daten empfange gehe ich davon aus, dass es auch funktioniert. Ich bin jetzt einfach davon ausgegangen, dass das Modul jede Sekunde die GPS Daten über TXD rausschiebt. Wäre super wenn mir jemand helfen könnte Gruß Kai
Kai, die GPS-Daten sehen mir so aus, als ob der Empfänger Binärdaten liefert. Die NMEA-Daten sehen so aus, wie in meinem Anhang! Servus, Helmut.
Huhu, tolles Projekt. Hat mittlerweile jemand ein schönes Layout, das auch funktioniert? Vorzugsweise viel SMD.
Hallo, ich habe ein GPS Modul mit SIRFIII Chipsatz das mit 5V läuft. Als Spannungsversorgung schweben mir 2 AA Batterien mit einem Step-Up Wandler vor (MAX1759). Das ganze soll ja ein paar Stunden unterwegs laufen. Für das Loggen der Daten auf SD-Karte brauche ich noch zusätzlich 3,3V. Der Controller könte mit 3,3V oder 5V laufen... Was ist jetzt geschickter? Mit dem Wandler auf 5V und dann GPS-Modul und Mega88 versorgen und mit einem Linearregler auf 3,3V für die SD-Karte? Oder reicht gar ein Spannungsteiler (belastet?) oder besser eine Zenerdiode, um die 3,3V zu erhalten? Oder sogar noch einen Schaltwandler? Zusätzlich müsste ich dann ja die Signalpegel der SD-Karte anpassen (Spannungsteiler). Oder ist es effektiver mit dem Wandler 3,3V zu erzeugen, SD-Karte und Mega88 zu versorgen und mir noch irgendwie die 5V für das GPS-Modul zu zaubern? Wenn der Mega mit 3,3V läuft, müsste ich nur den Signalpegel des GPS-Moduls per Spannungsteiler anpassen (wie im anderen Fall für die SD-Karte, eben nur ein Signal). Ist für den Anschluss des GPS-Moduls an RX des Atmegas auch das Timing kritisch, sprich: ist ein externer Quarz empfehlenswert, wie bei der RS232 Kommunikation mit dem PC? Mir die zwei benötigten Spannungen zu erzeugen, soll nicht das Problem sein. Ich habe nur das Gefühl, dass mein Gedanke mit zwei Wandlern etwas overkill ist. Ich kann nicht abschätzen wie kritisch das ist, um auf ne vernünftige Laufzeit zu kommen... Vielen Dank. p.s. Beiträge zu 5V auf 3,3V etc. habe ich gelesen...
Mir ist die Variante alles 3,3V lieber. Es gibt bestimmt auch GPS-Module mit 3,3V Spannung. Ansonsten halt 2 Wandler. Die SD-Karte mit Dioden auf 3,xV runterzubrechen und Rs an SPI dazwischen geht nicht bei allen Karten gut.
@Simon: Klasse Arbeit, vielen Dank. Eine Bitte: könntest Du vielleicht die aktuellen Dateien zu diesem Projekt auf einer eigenen Seite bereitstellen? Die aktuellsten Attachments in diesem Thread zu finden, ist leider nicht so einfach. Vielen Dank.
Die LED muss doch an PB1? in main steht: >// Pins >#define PORT_LED PORTB >#define PIN_LED 1 //PORTB
Bitte melde dich an um einen Beitrag zu schreiben. Anmeldung ist kostenlos und dauert nur eine Minute.
Bestehender Account
Schon ein Account bei Google/GoogleMail? Keine Anmeldung erforderlich!
Mit Google-Account einloggen
Mit Google-Account einloggen
Noch kein Account? Hier anmelden.








