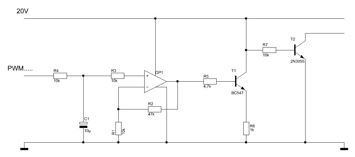
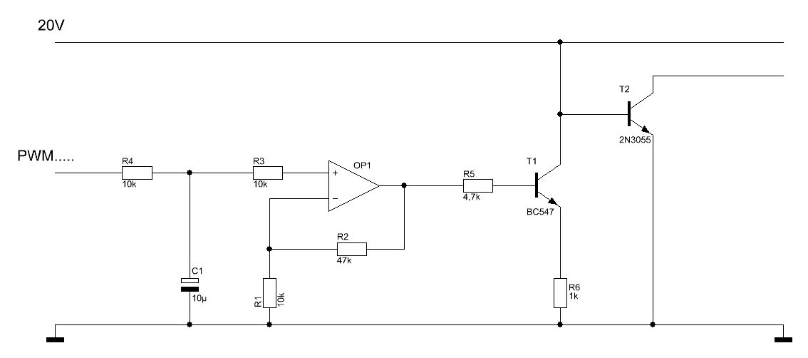
Hallo, ich erzeuge mit einem M8 ein PWM-Signal, das mit einem RC-Glied geglättet wird. Mit diesem Signal treibe ich den im Anhang angegebenen Transistor. Der Collector ist an einer Spannung von 20 V angeschloßen. Fahre ich nun das PWM-Signal hoch (max 5V an der Basis), bekomme ich am Ausgang ( zwischen Emitter und masse ) auch nur 5V raus. Ist es laut Datenblatt nicht so, das der Transistor bei 5V voll durchsteuern müßte ??? Danke !!!
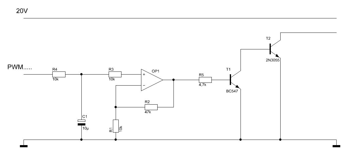
Der Emitter kann nie eine höhere Spannung erreichen, als die an der Basis angelegte, minus ein paar 10 Millivolt für den p/n Übergang zwischen Basis und Emitter. Was Du brauchst ist eine Kombination aus npn- und pnp-Transistor, letzterer schaltet dann von 20V herunter (High-Side).
Nein. An Deinem geglätteten PWM Signal hängst Du über einen Vorwiderstand einen npn-Transistor mit der Basis an. Dessen Emitter geht nach Masse. Vom Kollektor gehst Du mit einem Vorwiderstand an die Basis eines pnp-Transistors. Dessen Emitter liegt an 20V. Am Kollektor des pnp-Transistors kannst Du Deine Spannung von 0V bis fast 20V abnehmen.
Melde Dich, ob´s geklappt hat. Möglicherweise muß der pnp-Transistor noch einen Widerstand zwischen Basis und Emitter bekommen, der mit dem Vorwiderstand einen Spannungsteiler bildet. Was soll´s denn eigentlich werden? Vielleicht wäre ja auch ein OV besser geeignet.
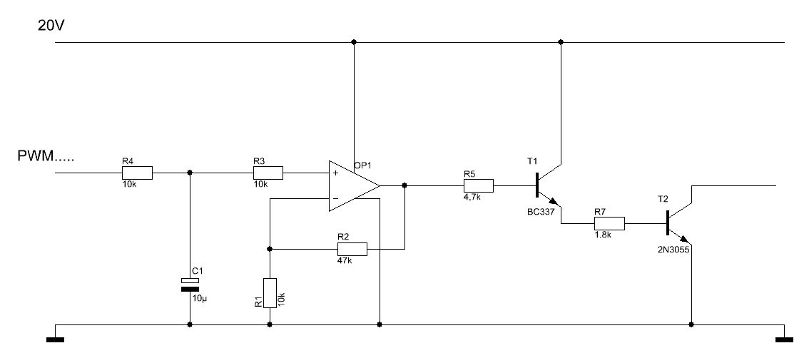
Also mein problem ist, das der 3055 ein npn ist. Es müßte dann ein pnp vorgeschaltet sein ? Es soll mal ein Netzteil werden.........
Nee - wenn Deine Steuerspannung 0-5V ist, dann kann daran nur ein npn und daran dann als Leistungstransistor ein pnp. Was natürlich auch geht, ist ein n-Kanal-MOSFET, der direkt mit der PWM angesteuert wird. Danach wird über einen Buck-Konverter die Last-PWM geglättet (Schaltreglerprinzip) Vorteil: sehr geringe Verluste, Nachteil: Welligkeit der Ausgangsspannung. Wenn Du maximal 1,5A benötigst, geht auch ein Leistungs-OV, wie z.B. der TDA2030, der mit der geglätteten PWM (so wie du´s jetzt hast) angesteuert werden kann. Die Anpassung von 5 auf 20V wird dann mittels Spannungsteiler über dem OV eingestellt.
Ich würde mal sagen: MOSFET und Buck-Konverter. Allerdings brauchst Du natürlich einen p-Kanal-MOSFET dazu, nicht n-Kanal. Als Treiber brauchst Du auch hier einen npn-Transistor oder einen echten MOSFET-Treiber, wenn die Schaltfrequenzen hoch sind. Der Buck-Konverter besteht aus einer schnellen Schaltdiode, einer Spule und einem Elektrolyt-Kondensator mit niedrigem ESR. Die Dimensionierung richtet sich nach den Bauteilen und der Schaltfrequenz, ATMEL hat eine schöne AppNote dazu, mal nach Battery-Charger gucken.
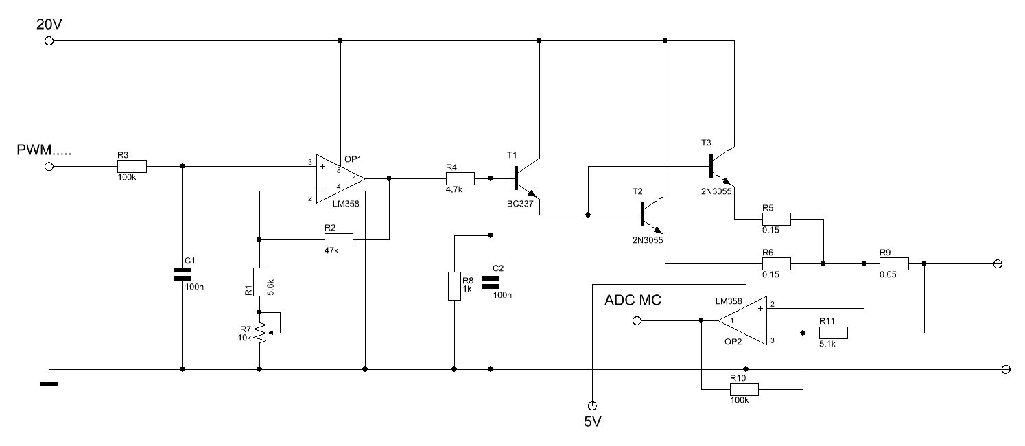
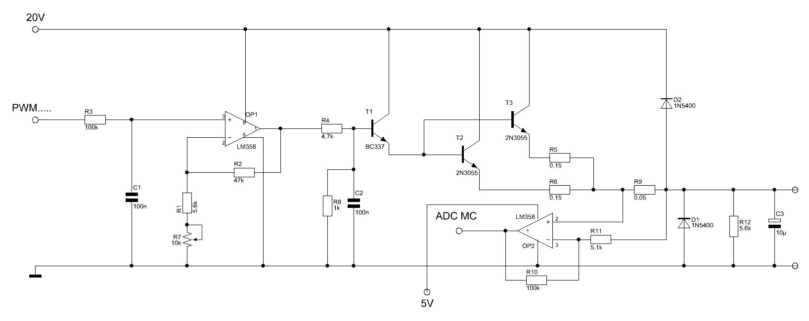
@ Andi (Gast) >Das NT soll mal einen max strom von 5A liefern. Mit ausreichender Kühlng ist das auch mit einem Linarregler und 3055 möglich. Aber einen 3055 direkt per uC steuern, das ist hüstel, wenig sinnvoll. Was du brauchst ist erstmal eine Verstärkung deines geglätteten PWM-Signals von 0-5V auf 0-20V, Dazu nimmt man sinnvollerweise einen OPV, LM358 ist hier billig und gut. Dannach must du einen entsprechenden Leistungsverstärker anklemmen, 3055 allein kann das nicht, der hat wenig Stromverstärkung. Da muss noch ne Stufe dazwischen, z.B. BC337. MfG Falk
Nein, die Basis von T2 hat keinen Vorwiderstand und liegt direkt an 20V. Bumm!
Nicht ganz, der Emitter von T1 müßte jetzt auf den Vorwiderstand von T2, R6 entfällt. R7 sollte so 1-2k groß sein. Und T1 sollte der vorgeschlagene BC337 sein. Der 547 schafft das nicht.
Im Prinzip schon, R5 und R7 solltest du weglassen. Allerdings sollte man noch eine Strombegrenzung einbauen ( an der Basis vom 3055). MFG Falk
@ Andi (Gast)
>Dafür ist doch R7 da, es fließt ein max Strom von ca. 11mA.
Nein. Das erhäht den Innnwiderstand deines Netzteils, was schlecht ist.
Idealerweise hat ein Netzteil (=Spanungsregler) einen SEHR kleinen
Innenwiderstand, damit die Ausgangsspannung lastunabhängig konstant
bleibt. Strombegrenzung läuft anders.
MFG
Falk
Im Datenblatt steht, das der Basisstrom max 6A betragen darf. Da komm ich doch nicht hin...................
Die Strombegrenzung soll nachher mit in die AVR-Software mit eingebunden werden. Der Laststrom soll eh gemessen werden.
Dann darf der AVR aber nicht von der selben Stromversorgung gespeist werden, wie das Netzteil, sonst ist (im Kurzschlußfall) der Saft weg, bevor der AVR reagieren kann. Oder man muß vor der AVR-Versorgung noch über eine Diode und einen dickeren Elko puffern.
Darf ich mal nachfragen warum die PWM vor der Endstufe gefiltert werden soll, wo es sich doch gradezu aufdrängt das erst am Ende zu machen? Grade wenns mit 5A doch etwas mehr sein darf, wäre es doch schade drum wieder grosse böse bipolare Transistoren im Anodenbereich fahren zu lassen, wenn ein paar nette kleine FETs das selbe, zudem auch noch effektiver, tun könnten. Oder hab ich mal wieder alles falsch verstanden und muss nochmal meine Halbleiterbücher studieren? - Wiebel [edit: Hab grade erst deinen ursprünglichen Anhang (MJE3055) entdeckt, das macht meine Frage ja noch VIEL drängender, der Transistor ist ja sogar speziell für Schaltanwendungen gemacht, da wird der Bock ja dann echt zum Gärtner gemacht wenn du vorher noch schnell das PWM Signal rausfilterst, damit der sich auch ja nicht in seinem Lieblingsarbeitspunkt bewegt. Ich frage mich immer noch ob ich irgendwas falsch verstanden hab.]
@ Michael Waiblinger (wiebel42) >Darf ich mal nachfragen warum die PWM vor der Endstufe gefiltert werden >soll, wo es sich doch gradezu aufdrängt das erst am Ende zu machen? Weil der OP ein steuerbares Netzteil bauen will und keine PWM-Endstufe. >Grade wenns mit 5A doch etwas mehr sein darf, wäre es doch schade drum >wieder grosse böse bipolare Transistoren im Anodenbereich fahren zu Anodenbereich? >lassen, wenn ein paar nette kleine FETs das selbe, zudem auch noch >effektiver, tun könnten. ?? MfG Falk
Weil ich davon ausgegangen bin, das ich am eingang eine gleichspannung zum regeln brauche, wenn am ausgang auch eine vernünftige herrauskommen soll...........
Ok ich versuch mal mein Glück: Natürlich ein Netzteil das ist klar, aber ihr glaubt ja wohl nicht im ernst das z.B. Computernetzteile, die ja nun extremen Anforderungen genügen, am Ende eine Analoge Endstufe haben die ihnen den Wirkungsgrad versaut, ergo: Saubere PWM-Endstufe = Netzteil. nochmal schnell nachgelesen Mit dem Anodenbereich (in der Kennlinie der Bereich in dem Ic zu Uce annähernd proportional ist, vor dem Knick sozusagen) muss ich mich korrigieren, ich glaube damit hat es nichts zu tun, wäre nur wichtig wenn Uce sehr niedrig gegen Ube ist. Aber in der Schaltung nach dem RC-Filter muss der Transistor den ganzen Rest (z.B. Vcc=20V, V_out=5V -> 15V*5A=75W) höchst selbst verheizen, daher la auch der superbescheidene Wirkungsgrad von Linearreglern. Deshalb muss man auch einen gewaltig grossen Transistor nehmen und den dann auch noch gut kühlen. Da dieser MJE3055 aber ja für Schaltaufgaben spezialisiert ist, sollte man ihn doch auch so betreiben, ich habe nichts gegen BJT an sich, nur das verheizen von soviel Leistung macht mir Kummer. Wenn du einfach dein PWM Signal direkt auf den Transistor gibst und danach einen schönen RL Tiefpass einsetzt sollte das Teil richtig Spass machen, ohne grosse Hitze mit kleiner Kühlung (wenn überhaupt). Und du bekommst eine saubere Gleichspannung, eine gute Spule vorrausgesetzt. RC-filtern wird am Ende nix mehr wegen dem R, der da die Ausgansimpedanz in die Höhe jubelt, die da überhaupt nix zu suchen hat. Auch hier gilt ich lehn mich gern ein bisschen aus dem Fenster, wenn ich Mist erzähle, wiederlegt mich bitte umgehend. - Wiebel
Hallo, ich denke über ein Netzteil nach meinem Geschmack auch schon eine Weile nach, ohne konkrete Ergebnisse. Das die Leistungsbilanz eines Linearreglers mit x...20V bei 5A Last unteraller Sau ist, ist klar. Das Störfrequenzen der geregelten Spannung, bei einem Schaltregler nur mit merklichem Aufwand auf die Werte eines Linearreglers zu bekommen ist, dürfte auch klar sein. LC-Siebung dürfte das Regelverhalten negativ beeinflussen, die Abstrahlung von Störungen muß auch beachtet werden. Was allerdings bei meinen bisherigen Überlegungen rauskam: wozu brauche ich das Teil überhaupt? Für µC und Logikschaltungen brauche ich 5V, 3,3V, vielleicht auch noch weniger, bei recht kleinen Strömen, sagen wir 0,5A...1A. Das kann man auch vertretbar linear regeln, allerdings stört da normalerweise auch ein Schaltregler nicht. Für OPV oder analoge Anwendungen käme einstellbare +-3...15V mit wenigen mA raus, auch linear. Für Leistungssachen wie Motoren,, dicke LEDs usw. tut es dagegen ein Schaltregler allemal, da treten sowieso Störungen durch PWM usw. auf, da darf sich das Ganze nicht am Netzteil stören. So gebe ich Dir mit Schaltregler in dieser Leistungsklasse recht, für mich zusätzlich vermutlich ein 1..5V 1A Linearregler für normalen Logikkram, +- 1...15V 0,2A Linearregler für analog-Sachen. Ich denke mal, so wird es bei mir enden. Dazu existiert noch ein uraltes und völlig ungeregeltes industrielles Netzteil mit 4, 6,3, 12,6V bei 4A Wechselstrom, 0...150V 100mA und 0...300V 150mA (50V-Stufen und dickes Drahtpoti), falls mal wieder Röhren angesagt sind. ;) Gruß aus Berlin Michael
@ Michael U So gefällt mir das. ;) Bei Röhren verbietet sich Schalttechnik sowieso aus nostalgischen Gründen. Wobei ich gestehen muss da auch schon einen Spannungsdoppler eingesetzt zu haben, was ja schon fast geschaltet ist. @ Andi Ok ein bisschen bin ich bereit zurückzurudern, wenn du es tatsächlich eher für hochohmige Lasten brauchst (Labornetzteil, das nur ab und an die 5A sieht) ist das mit der Filterung nicht so ganz ohne. Sollte aber deine Last halbwegs konstant sein liesse sich das anpassen. Ich würde aber in jedem Fall einen anderen Transistor nehmen, vielleicht mal nach Schaltungen für Labornetzteile suchen und dann einen Suchen der nicht so gerne Schalten würde. Man soll die Tierchen doch immer artgerecht halten, nicht wahr? ;) - wiebel
Hallo, @Michael Waiblinger: zur artgerechten Haltung: der 2N3055 war schon vor hundert Jahren das "Leistungspferd der Elektronik" ;) In längsgeregelten Netzteilen lebten die armen Kerlen in Massenhaltung (4-8 Stück auf engstem Raum, ständiger Durchzug im Käfig), die sicher heute nicht mehr zulässig ist. Als schneller Schalter ist er wegen seiner ziemlich niedrigen Transitfrequenz weniger geeignet. In meinem damaligen Verstärker hatten sie es dagegen bei 25W Sinus an 4 Ohm (20Hz...25kHz -1,5dB) ein vergleichsweise beschauliches Leben. Als Schalter im Schaltnetzteil würde ich sie heutzutage nicht mehr nehmen. Gruß aus Berlin Michael
ich würde trotzdem bei der linearregelung bleiben. denn: durch die pwm müsste man die rückkopplung erst wieder durch den uC führen, und das muss ja nun wirklich nicht sein. analog ist meistens doch schneller als ein uC. dann erhält man wenigsten auch eine saubere spannung. greets - karl
Bei einer sauberen Dimensionierung müsste man eigentlich auf die Rückführung verzichten können, andererseits ist der uC doch eh schon da und produziert die PWM. Klar ich bin schon seit einigen Beiträgen nicht mehr völlig ideologiefrei, aber das kann ja auch zu einer angeregten Diskussion füren. Ich kann auch nicht mit vielen handfesten Erfahrung ankomme ich bin aber an der Theorie sehr interessiert und schwer begeisterungsfähig, und derzeit grosser anhänger von allem was geschaltet wird. ;) Wenns den doch linear sein soll, hab ich bei TI mal ein (zugegeben teuren, aber ihr wisst ja ...) OPAmp gesehen der bei 40V oder so 35A bringen konnte sowas würde ich ja mal gern für ein Netzteil nehmen. Ansonsten kann ich dir keinen konkreten Tip geben für einen Transistor, ausser... Netzteil anschau *lach* ok 2N3055 aber da waren wir ja schon. ;) - wiebel
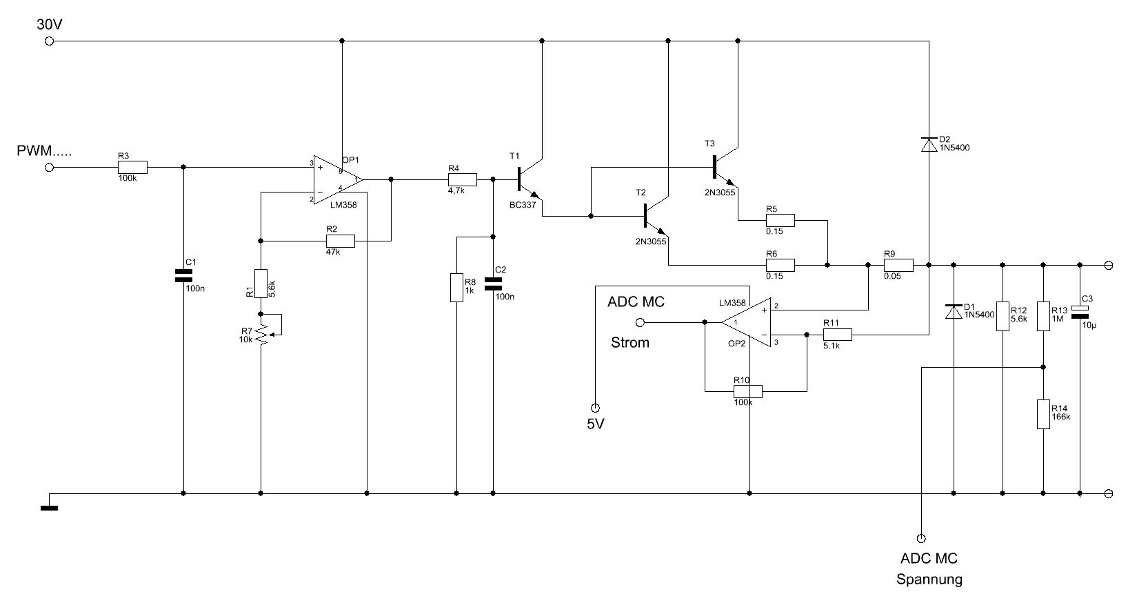
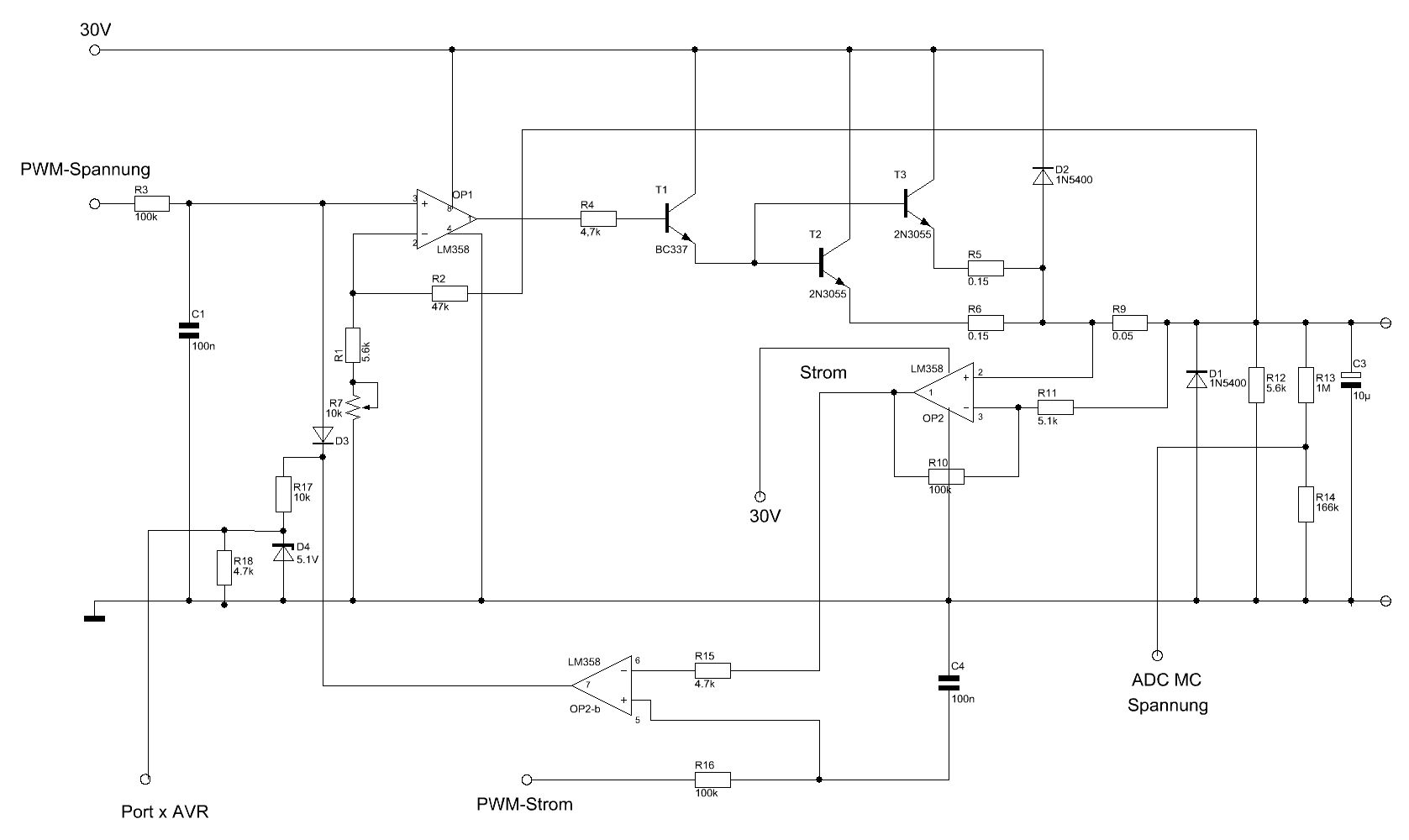
Nu sieht die Schaltung so aus...................OPV2 soll zum Strom messen sein...............
Ok ich versuche meine idiologischen Bedenken mal einzustampfen. ;) So weit ich weiss, brauchst du R5/6 bei BJTs nicht, die müsstest du direkt parallelschalten können eher zwei Widerstände an die Basen der beiden. Vielleicht könntest du die Rückkopplung für OP1 direkt an die Klemme verlegen, dann würde deine Ausgangsspannung auch schön konstant bleiben, evtl. sogar mit innerer und äusserer Rückführung, also direkt über R7 mit noch einem Widerstand an die Klemme, dann muss man aber gut rechnen sonst wirds unschön. Ausserdem würde ich testen ob T1 nicht vielleicht sogar überflüssig ist, OPamps können meist doch einiges an Stom liefern. Ansonsten sieht's auf den ersten Blick gut aus. Natürlich alles ohne gewähr, wegen dem direkten Parallelschalten der Transistoren würde ich auch nochmal ne zweite meinung hören wollen, aber ich bilde mir ein, dass das gehen müsste. - wiebel
Also regeln kann ich es schon. Die Strommessung muß noch mit in den MC eingebracht werden. Mir gehen nur irgendwo 1,5V flöten. Ich denke das ist der verlust der Transistoren. Unter belastung (12V/20W Halogen), sackt die Ausgangsspannung um 2V ab, was später mittels MC nachgeregelt werden muß.
Michael Waiblinger wrote: > So weit ich weiss, brauchst du R5/6 bei BJTs nicht, die müsstest du > direkt parallelschalten können eher zwei Widerstände an die Basen der > beiden. Soweit ich weiß, braucht er die schon, damit sich der Strom gleichmäßig auf die Transistoren aufteilt. Sonst hätte das ja nicht soviel Sinn, dort mehrere einzusetzen.
Ich kann das nicht so gut erklären wie tangent, ist zwar audio, aber der mann weiss was er tut. Ich geb mal bewusst keinen deep-link weil sich die Seite unglaublich lohnt grade was die ganze analogtechnik angeht, nur soviel der Pimeta hat sowas Implementier woran ich denke, deine Transistoren entsprechen dem BUF634, den Audio Kram (symetrische Stromversorgung...) musst du dir eben wegdenken). http://tangentsoft.net Viel Spass beim schmökern. ;)
@simon: Ich weiss das es entweder bei FETs oder bei BJTs nicht nötig ist. Eigentlich war ich der Meinung das wäre bei BJTs gewesen, aber irren ist menschlich. ;) -wiebel Sowas müsste eigentlich auch in den DBs stehen.
Michael Waiblinger wrote: > @simon: > > Ich weiss das es entweder bei FETs oder bei BJTs nicht nötig ist. > Eigentlich war ich der Meinung das wäre bei BJTs gewesen, aber irren ist > menschlich. ;) -wiebel > > Sowas müsste eigentlich auch in den DBs stehen. Es ist bei FETs so :-) Der Grund ist ziemlich simpel. Es hängt mit der Kennline der C/E bzw. D/S Strecke zusammen (Glaube ich?). Sprich: Du schickst einen Strom durch zwei parallele Transistoren. Ein Transistor kriegt ein bisschen mehr Strom (Ist bedingt zum Beispiel durch ganz normale Fertigungstoleranzen). Anschließend wärmt sich dieser etwas mehr auf, worauf hin er etwas leitfreudiger wird. Das kann natürlich verheerende Folgen nach sich ziehen. Umgekehrt ist das beim FET. Sprich: Bekommt er etwas mehr Strom, begrenzt er sich selber. (D/S Strecke ist ja ein simpler ohmscher Widerstand). So habe ich das zumindest noch in Erinnerung - Berichtigt mich, wenn ich falsch liege. PS: TOD den Bipolartransistoren, IÄÄääeehhh!
Sieht doch gut aus, ich würde aber immernoch Widerstände an die Basen machen, das mögen die Transistoren. 100 Ohm reichen ja.
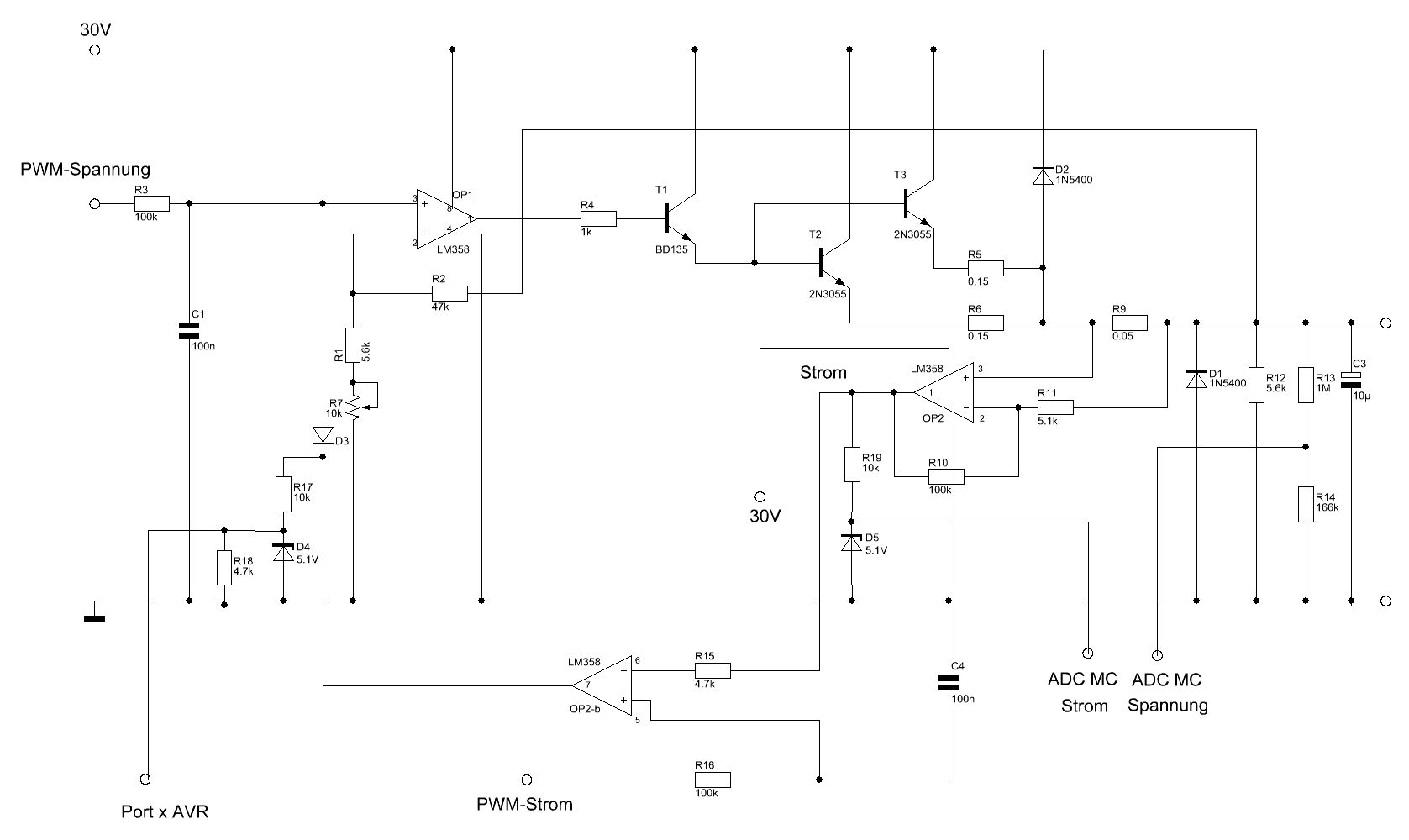
@Waiblinger, meintest du das so mit der Rückkopplung ? Auf jedenfall ist die Ausgangspannung unter Last stabiel. Bei 12V/2A fallen nur noch 0,4V weg.
Ja genau so, freut mich wenns klappt. Die doppelte Rückführung bringt glaub eh nur was in dynamischen Fällen, so sieht's doch gut aus. Ich hab das schon richtig verstanden, dass das eine Art Labornetzteil sein soll, also nichts höherfrequentes als vielleicht 10Hz, ja?
Jop, soll halt komplett über einen MC geregelt werden. Inkl. Strombegrenzung.
klingt eigentlich schon sehr praktisch sowas, ich muss erst noch meinen Horizont für tolle uC Ideen aufbohren, ich spiel erst seit 3 Wochen mit denen. Du regelst also die Spannung runter wenn der Strom an die Grenze kommt, ja? Ist das schnell genug? Stromspitzen können hässlich sein. Als erweiterung könnte man ja auch noch über eine Drain Funktion nachdenken, einfach das selbe nochmal nur andersherum, also Transistoren nach GND Srommessung rückwärts und schon kannst du einen Akku mit 6V auf exakte 4V mit definiertem Strom entladen oder was einem auch immer in den Sinn kommt, nur so als Anregung.
@ Simon Küppers (simon) >Es ist bei FETs so :-) >Der Grund ist ziemlich simpel. Es hängt mit der Kennline der C/E bzw. >D/S Strecke zusammen (Glaube ich?). Sprich: Du schickst einen Strom Nein. Es ist der Temperaturkoeffizient. Bipolare haben einen negativen, die leiten bei hohen Temperaturen mehr Strom. MOSFETs haben einen positiven, die leiten bei hohen Temperaturen weniger Strom. Die Beschreibung stimmt dann wieder. ;-) @ Michael Waiblinger (wiebel42) >Sieht doch gut aus, ich würde aber immernoch Widerstände an die Basen >machen, das mögen die Transistoren. 100 Ohm reichen ja. NEIN. Nicht bei Emitterfolgern! @ Andi (Gast) >Jop, soll halt komplett über einen MC geregelt werden. Inkl. >Strombegrenzung. Ob das eine gute Idee ist? Ich hätte lieber ein Strombegrenzung rein in Hardware. Software ist bei solchen Sachen nicht das Wahre (Geschwindigkeit, Sicherheit). MfG Falk
Hallo, @Michael Waiblinger: nur, um auf Deine Basiswiderstände nochmal kurz zurückzukommen... Die Transistoren sind ja als Emitterfolger geschaltet. Als Basisstrom fließ also Kollektorstrom / Stromverstärkung. Das gilt auch für den Emitterfolger davor (T1). Es kann also maximal ((Ib von T1 mal Stromverstärkung T1) / 2) mal Stromverstärkung T2 im Emitterkreis von T2 ( und der gleiche durch T3 fließen). Alles prinzipiell und vereinfacht. ;) Die Notbremse bei Ausgangskurzschluß ist also der Basisstrom von T1. Wenn man da das Maximum so festlegt, daß Ice von T2/T3 nicht überschritten wird, hat der Kurzschlußschutz zumindest Zeit, zu reagieren. Wieviel Zeit hängt dann von den thermischen Grenzwerten ab. Auch vereinfacht... Als Beispiel: der 2N3055 hat 15A zulässigen Strom, währen also bei 2 parallel 30A. Nehmen wir Verstärkung bei dem Strom von 10 an (hfe geht da steil abwärts), dann würden dazu 2x 1,5A Basisstrom nötig sein, die T1 liefern können muß. Bei 3A Ice von T1 sind bei hfe von 30 (viel mehr haben die Dinger bei hohen Strömen nicht) also 100mA Basisstrom von T1. Sollte also besser ein Darlington sein oder eben noch ein Transistor als Emitterfolger davor... Erklärt sicher auch seinen Einbrauch mit Last, da kommt jetzt schon (bei 1,5A Last!) kein ausreichender Basistrom mehr an... Gruß aus Berlin Michael
@ Andi (Gast) >@Michael, solte ich für T1 besser einen z.b. BD135 verwenden, und den >Vorwiderstand verkleinern ? Was soll R4/R8 und C2 überhaupt? Raus damit. Es ist ein EMITTERFOLGER! MFG Falk
Hallo, ja, ist dort überflüssig, aber R4 würde ich drinlassen. Wert wäre dann wenig größer als Ub/maximaler Ausgangsstrom des OPV. Reiner Schutzwiderstand, weil im Kurzschlußfall der OPV sonst überlastet werden kann, wenn er nahe Ub ist. Es gibt dann keine merklichen Strombegrenzungen mehr, bis der Überlastschutz anspricht, nur die Reihenschaltung der BE-Strecken, der Ausgleichswiderstände und dem internen Treiber des OPV gegen Ub. Gruß aus Berlin Michael
@Falk, wieso sollte die Stromregelung nicht der AVR machen ? Meinst du er ist zu träge ? Wenn ich ca. alle 1/10tel sec. den Strom messe, und endsprechend regel, sollte das doch gehen.........
Hallo, Dumm nur, wenn Deine Schaltung wegen eines Fehlers schon nach 1ms Überstrom gestorben ist. Es fließt ungünstigsten Falles ja für 1/10tel Sekunde der Maximalstrom, den das Netzteil liefern kann und ob ein Impuls mit etlichen A bei eigesteller Begrenzung z.B. auf 300mA dann wirklich gesund sind? Gruß aus Berlin Michael
@ Andi (Gast) >@Falk, wieso sollte die Stromregelung nicht der AVR machen ? Meinst du >er ist zu träge ? Wenn ich ca. alle 1/10tel sec. den Strom messe, und >endsprechend regel, sollte das doch gehen......... Michael war schneller. Ne Stromregelung muss WESENTLICH schneller sein. Ich sag mal 1 kHz++ Bandbreite. Alles andere ist Murks^3. @ Michael U. (Gast) >ja, ist dort überflüssig, aber R4 würde ich drinlassen. Wert wäre dann >wenig größer als Ub/maximaler Ausgangsstrom des OPV. Reiner >Schutzwiderstand, weil im Kurzschlußfall der OPV sonst überlastet werden >kann, wenn er nahe Ub ist. Nun, aber der Kurzschlussfall ist bei gescheiter Strombegrenzung sehr kurz (us). >Es gibt dann keine merklichen Strombegrenzungen mehr, bis der >Überlastschutz anspricht, nur die Reihenschaltung der BE-Strecken, der >Ausgleichswiderstände und dem internen Treiber des OPV gegen Ub. Nun, weil der OP aus unverständlichen Gründen "meine" Strombegrenzung nicht reingebaut hat. Hmm? @ hackklotz (Gast) >Man sehen, was Falk jetzt kontert. Bitte schön. ;-) MFG Falk
Hallo, mir schwebt immernoch mein Netzteil (das noch nicht gebaute) vor Augen... Eigentlich so, wie es sich hier entwickelt: Längsregler, Spannung/Strom einstellbar usw. Regekung selbst direkt analog, der AVR gibt nur die Sollwerte und mißt für die Anzeigen. Allerdings denke ich mir immernoch eine Vorreglung dabei: entweder Schaltregler in 5V-Stufen oder sowas. Filtern der Störungen sollte dann machbarer sein, weil Spannungsabfälle und Zeitverhalten der Siebgleider zwischen Schaltregler und Linearregler vom Linearregler ausgebügelt werden. Den Vorregler könnte dann sicher auch der AVR direkt erledigen, inclusive einer Begrenzung, daß er den nicht höher aufdreht, als für die gewünschten Werte hinten nötig ist (Überlastfall) usw. Ist aber bis jetzt reine Theorie. Früher hat man ja da auch in Uni-Netzteilen manchmal gesteuerte Thyristorgleichrichter genommen, ich denke aber, Schaltregler wäre mit heutigen Bauteilen da schöner. Gleitend gab es das ja auch, Eingansspannung wird mit Offset von wenigen Volt nachgeführt usw. Gruß aus Berlin Michael
@Falk, ist alles schön und gut. Aber wie sollte ich eine `Hardware`-strombegrenzung bauen, bei der der max-wert vom AVR vorgegeben wird ?
@ Andi (Gast) >@Falk, ist alles schön und gut. Aber wie sollte ich eine >`Hardware`-strombegrenzung bauen, bei der der max-wert vom AVR >vorgegeben wird ? Tja, DAS ist schon ein wenig aufwändiger. Aber auch nicht wesentlich. Eine schnelle Strommessung per OPV hast du ja schon. Mittels eines zweiten PWM-Ausgangs erzeugst du eine zweite Gleichspannung, welche von einem dritten OPV benutzt wird, um den aktuellen Stromwert zu vergleichen (als Comparator geschalten). Ist der Stromwert zu gross muss der erste OPV (welcher die Spannung steuert) am Eingang weniger Spannung bekommen. So im Prinzip. Ist alles in Hardware. MfG Falk
Also theoretisch so, wenn ich einen wert vorgebe, der einer spannung von 2V entspricht, und der Strom-OPV ebenfalls 2V ausgibt, muß ich die Spannung runter regeln (max stromwert erreicht ) ?
Also so, aber wo muß nu der ausgang von OPV2/b hin ? Der muß ja nun die Spannung regenl ??? Oder habe ich da was falsch verstanden ?
@ Andi (Gast) >Also so, aber wo muß nu der ausgang von OPV2/b hin ? Der muß ja nun die >Spannung regenl ??? Kann ich auf die Schnelle nicht sagen, da muss ich ersmal länger drüber nachdenken. MFG Falk
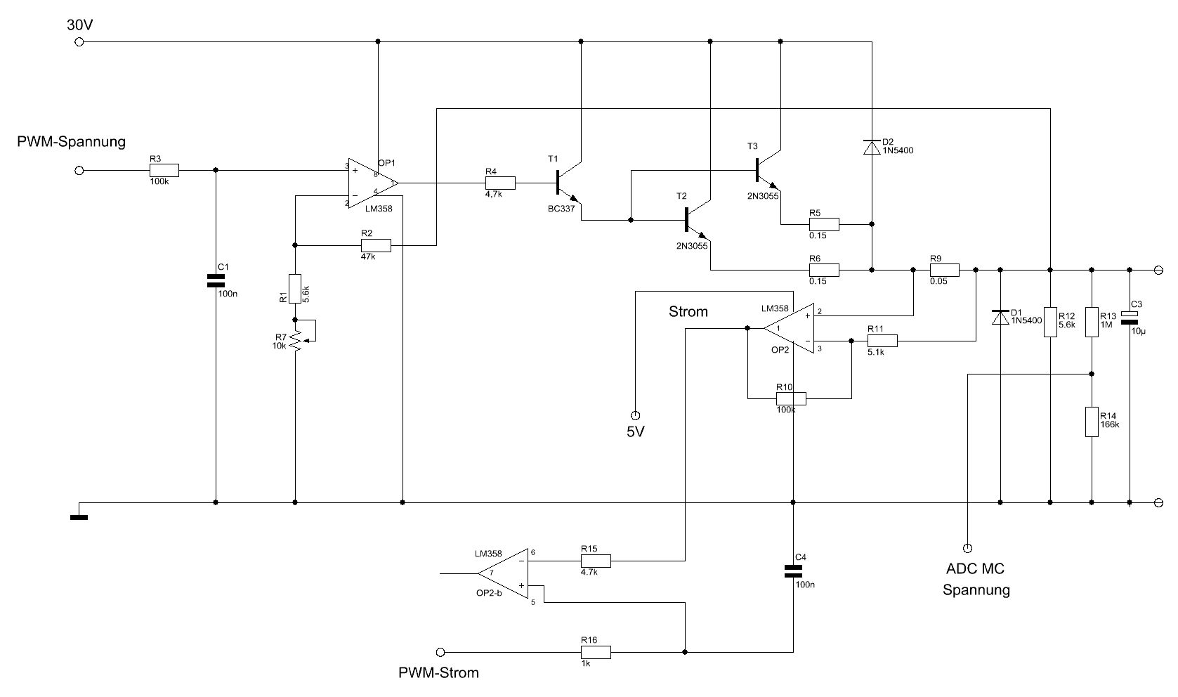
Lönnte es so funktionieren ? Wenn der OPV2/b keinen max-wert feststellt, läuft die Schaltung normal weiter. Wird ein max-Strom erreicht, zieht der OPV2/b die Basis von T1 über D3 auf masse.
@ Michael U. (Gast) >ja, ist dort überflüssig, aber R4 würde ich drinlassen. Wert wäre dann >wenig größer als Ub/maximaler Ausgangsstrom des OPV. Reiner >Schutzwiderstand, weil im Kurzschlußfall der OPV sonst überlastet werden >kann, wenn er nahe Ub ist. Hmm, habs nochmal durchdacht. Ich glaube R4 ist viel zu gross. Bei 5A Ausgangsstrom muss der OPV ca. 2.5mA liefern (unter der Annahme, dass T2/T2 eine Stromverstärkung von 20 und T1 eine Stromverstärkung von 100 hat, macht in Kette 2000) Wenn der Herr G.S. Ohm sich nicht vertan hat fallen dann über R4 11,75V ab . . . 470 Ohm könnte ich mir gefallen lassen, mehr aber nicht. @ Andi >Lönnte es so funktionieren ? Wenn der OPV2/b keinen max-wert feststellt, >läuft die Schaltung normal weiter. Wird ein max-Strom erreicht, zieht >der OPV2/b die Basis von T1 über D3 auf masse. Im Prinzip schon. Allerdings reagiert das dann recht hart digital und könnte unangenehm schwingen. Muss man ausprobieren. Ausserdem würde ich lieber die Eingangsspannung von OPV1 runterziehen, das ist "schonender". MfG Falk
Also fange ich den eingang on OPV1 ab. Wenn ich es wie oben anschließe, kann ich ein überschreiten des Maximalstroms mit dem AVR erfassen, und ein schwingen verhindern.
@ Andi (Gast) >Also fange ich den eingang on OPV1 ab. Wenn ich es wie oben anschließe, >kann ich ein überschreiten des Maximalstroms mit dem AVR erfassen, und >ein schwingen verhindern. Lass den AVR aus der Regelung raus! Der AVR ist nur zur Generierung der Sollspannungen sowie der Messung/Anzeige des Stroms/Spannung. Die eigentliche Regelung passiert SINNVOLLERWEISE in Hardware. OP2 muss auch mit voller Betiebsspannung arbeiten, AFAIK. 5V reichen nicht. MfG Falk
Na ihr seid mir ja welche, kaum hau ich mich mal ein bisschen aufs Ohr schon tanzt hier der Bär. ;) @ Falk Danke, merke keine separaten Basiswiderstande bei Emitterfolgern. @ Michael Wegen der Basiswiderständen, s.o. Ich beuge mich der regulativen Macht des Faktischen. @ All Ein Vorschlag, warten wir doch noch 2,5 Wochen dann kommt die übernächste c't ras mit genau dem was wir hier suchen (+Display) die werden das bestimmt elegant und sauber gelöst haben. Das mit der Strombegrenzung direkt über einen ADC find ich auch suspekt da ja in der tat das Netzteil vielleicht überlebt aber z.B. deine FET H-Brücke, die du damit betreibst längst geröstet ist. Ok ist jetzt alles redundand was ich hier erzähle aber ich will ja auch noch mitmischen. ;) Ich möchte nochmal auf meine Idee mit der Senke zurückkommen, weil ich das praktisch fände, was haltet ihr von sowas, ist das realisierbar? Hab nochmal ein bisschen gerechnet und da ich zufällig noch eine Monsterspule (aus ATX Netzteil) rumliegen hab denk ich nochmal über direkte PWM nach. Wenn ich am Ausgang ein LR Glied mit 10mH (ja grosse Spule bei >4A) und 100Ohm hab, bei ner PWM mit 20-30kHz, hat das Ding im unbelasteten Fall eine Grenzfrequenz (-3dB) von ca 1,5kH, da sollte die Ausgangspannung doch schon recht sauber sein, bei Belastung mit 1Ohm kann ich dann zwar nix meht grossartig über 10Hz machen aber was solls. Der 100 Ohm Widerstand verbrennt natürlich permanent einiges und trägt sicher nicht zum Wirkungsgrad bei, aber Hauptsache sauber. was haltet ihr davon? Sry Andi, wenn ich deinen unglaublich lehrreichen und spannenden Thread hier jetzt für meine schnöde, egoistische Zwecke misbrauche. ;)
Wäre es schlau einen digitalen Poti in der Strombegrenzung zu verwenden, den könnte man dann ja wieder mit der AVR steuern.
Hmm, nochwas. Ich hab Nachholbedarf, seht es mir nach. ;) Wenn ich diese fette Spule am Ausgang habe, gewinne ich doch einiges an Zeit für die Stromregelung, wie gesagt bei <1 Ohm wird der Filter sehr Niederfrequent, somit erlaubt die Spule ohnehin keinen apprupten Stromanstieg (zumindest im niederohmigen Fall), was evtl. dann doch wieder eine Regelung in Software erlauben könnte. Klar das klappt nicht wenn ch den Strom extrem dringend auf <50mA oder so begrenzen muss, wobei mir ohnehin schon eine umschaltung für hoch und niederohmige Lasten im Kopf herumgeistert, also 10mH@4A/100Ohm <-> 100mH@100mA/1kOhm oder so.
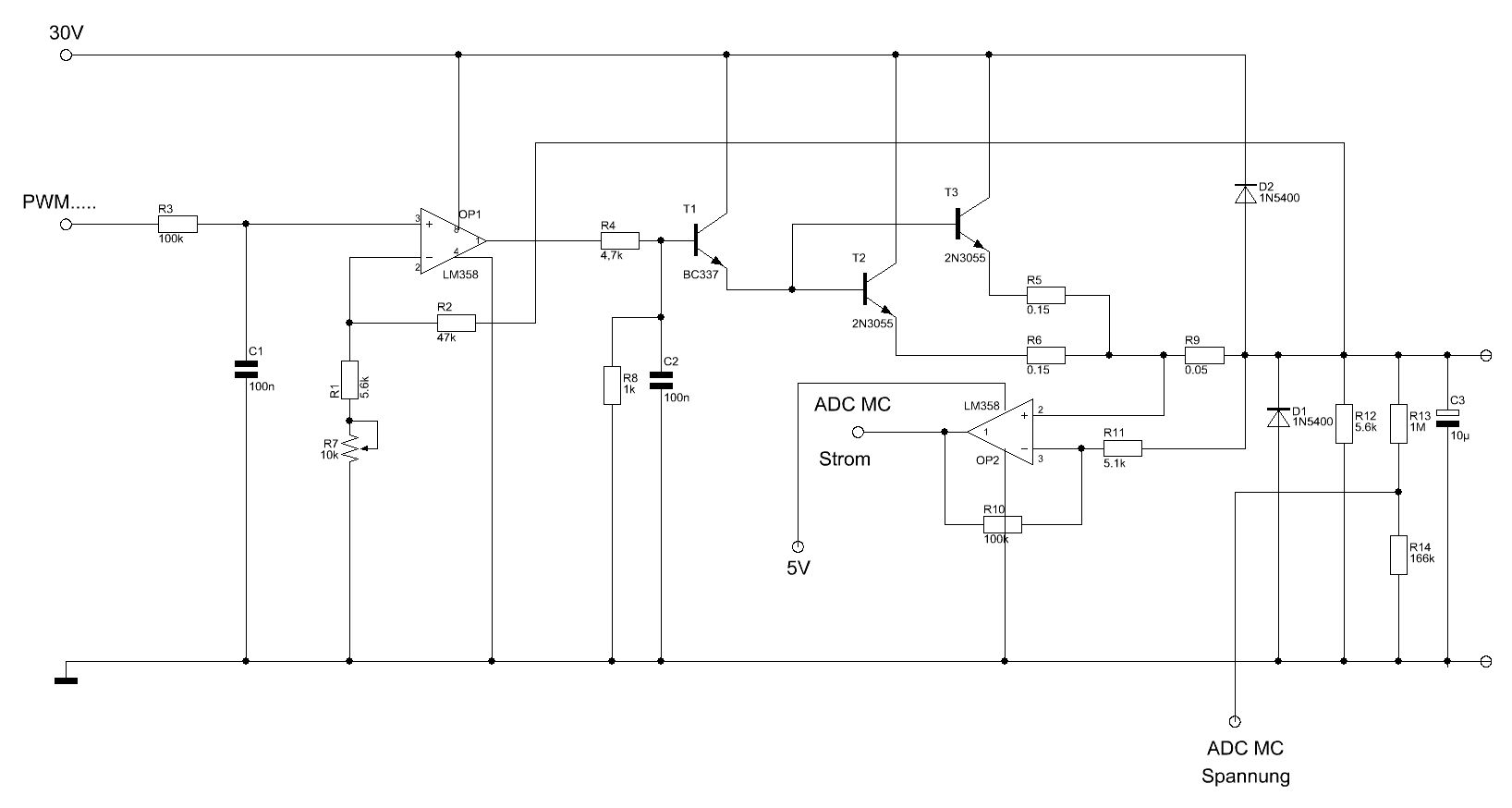
Warum muß OPV2 mit 30V arbeiten ? Dann laufe ich doch gefahr, das die Ausgänge auch gegen 30V laufen. Der AVR soll ja nicht regeln, sondern nur feststellen, das der eingestellte Strom an seiner grenze ist.
Naja, wenn der Strom an seiner Grenze ist willst du doch sicher stromgeführt weiterarbeiten, oder soll dann nur ne Lampe angehen die den Brandschaden dann besser ausleuchtet?
Ist ok. OPV2 wird nun auch mit 30V versorgt. Zur kontrolle ob die Strombegrenzung angesprochen hat, kann ich das doch über eine z-diode lösen, damit der Port auch nur max. 5V beckommt, oder ?
Warum nicht ein klassischer spannungsteiler -> Schmitt trigger? Wüsste jetzt aber auch nix was gegen ein Z-Diode spricht. Schon beachtlich welche Komplexität deine Schaltung mittlerweile hat. ;) Hast du die eigentlich aktuell aufgebaut?
Hallo, Du bist jetzt am interessantesten Problem solcher Schaltungen... Nprmalerweise wurde der Meßwiderstand für den Strom in die GND-Leitung gelegt, weil OPVs noch nicht so Mode waren und weil es vom Bezugspunkt besser handhabbar war. Aber das gibt dann einen Fehler in der Ausgangsspannung, die von der Regelschleife nicht erfasst wird: der Spannungsabfall über dem Meßwiderstand in Abgängigkeit vom Strom. Dafür reichte jetzt ein simpler Transistor mit E an linker Seite und Basis (über Schutzwiderstand) an rechte Seite des Meßwiderstandes. Wenn der Spannungsabfall über dem Widerstand größer als ca. 0,6V wurde, fing dieser Transistor an zu leiten, sein Kollektor hing über über einen Widerstand an der Basis von (bei Dir) T1 und zog die Basis Richtung GND, damit machte der und T2/T3 zu. Ich müßte mal nach den alten Schaltungen kramen, geht nur im Moment nicht, alles in Umzugskisten... Weiter: wenn das Netzteil gut ist (da kann sicher auch der AVR helfen), hat es (wahlweise) eine FoldBack-Kennlinie für die Strombegrenzung. Wenn der Ausgangstrom überschritten wird, wird begrenzt. Wenn die Überschreitung sehr stark isr (schneller Abfall der Ausgangsspannung bei Einsetzen der Strombegrenzung) wird der Strom viel weiter runtergeregelt und bleibt da, bis die Last einen Mindestwert erreicht oder ganz abgetrennt wird. Hab hier gerade was "ergooglet dazu mit dem guten alten 723: http://www.elektronik-kompendium.de/public/schaerer/ntifb.htm Gruß aus Berlin Michael
Ich bin gerade dabei, den Leistungsteil fertig aufzubauen (auf Platine). Die regelung ist noch auf Breadbord. Also müßte es Theoretisch so funktionieren ?
P.S. und ohne eure Hilfe wäre ich nicht so weit geckommen, danke dafür.................
So müßte ich doch den Strom auch wieder mit dem AVR messen können (nur zur Anzeige des Ist-Wertes) ?
Wenn ich das so sehe, befürchte ich Folgendes: Die PWM taktet ja bis zum Ausgang durch (abhängig von der Frequenz und vom 100 nF-Kondensator). Jetzt klemmt am Ausgang ein 10 µF-Kondensator, der m.E. für eine vernünftige Glättung viel zu klein ist und dort wird das Signal für die Gegenkopplung abgegriffen. Dieses Signal dürfte deutlich gegenüber dem Eigangssignal (von der Wellenform her) abweichen. Das gibt durch die Regelvorgänge im OP bestimmt interessante Spannungsspitzen. Schau Dir dieses hier einmal an: http://www.elv-downloads.de/service/manuals/PS9530/PS9530_KM.pdf Das ist zwar ein 'wenig' aufwändiger, aber hier wird die Spannung mit einem D/A-Wandler erzeugt. Vermutlich ist es das beste, die PWM erst einmal zu einer 'sauberen' Spannung im Bereich Deiner Ausgangsspannung umzuwandeln und diese dann an den OP zu geben.
Hallo, @Florian Demski: die PWM soll nicht hinten ankommen, es soll ein echter Linenarregler bleiben. Ob 100k/100n da reichen, wird er testen dürfen, ich weiß nicht, ob ein 2-3 gliedriger Tiefpaß da nicht besser wegkommt. Ob die Strommessung so klappt habe ich mir noch nicht angeschaut. Ansatz: die Eingangsspannung liegt an beiden Eingängen an, wenn die Gleichtaktunterdrückung ok ist und die Differenz zwischen den Eingängen 0 ist (Offset vernachlässigt), sollte am Ausgang doch 0V für den OPV erscheinen? Das wäre aber dann +15V, der OPV sieht doch +-15V als seine Betriebsspannung an mit virtuellem GND auf 30V/2? Oder liege ich jetzt daneben? Gruß aus Berlin Michael
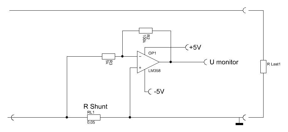
Ich würde dieses Konstrukt für die Messung der Spannung über dem Shunt verwenden.
Die glätung mit 100K/100nf ist ok. der Lastteil wurde so schon aufgebaut und getestet. Bei einem Strom von 4A ist die Ausgangsspannung schön "glatt" und stabiel. Zur Strommessung, dank der Z-Diode steigt die Spannung am AVR ja bis auf max. 5.1V an. Also müßte ich ja auf den Strom zurückrechnen können. Ind der Spannungsteiler sollte doch auch reichen..............
Habe da noch ein Problem. Ich bin gerade bei der Strommessung über OPV2. Ich habe am ausgang eine Spannung anliegen, obwohl noch keine Last angeschloßen ist. Die Spannung beträgt ca. 1,2 V. Belaste ich das ganze mit 1.7A (12V/20W Halogen), so steigt die Spannung auf ca. 1,6V an, was rechnerisch ja auch passt. Ich habe eine Verstärkung von 18,9. Bei 1,7A und 12V fallen an R9 0,085V ab. 18,9*0,085=1,6V. Ich dürfte aber im leerlauf keine Spannung haben, oder ?
Die Strommessung funktioniert so ganz gewiss nicht bei 30V/5A: 5A * 0.05 Ohm = 0.25V 0.25V/5,1 kOhm = 49,02 µA 49,02 µA * 100 kOhm = 4,9 V Der OP2 müsste also gut 5 V MEHR am Ausgang liefern als seine Versorgung hergibt. So geht das nicht. Ich hab da eine nette Schaltung im Gedächtnis (beinahe zumindest). current sense high side bei google hilft irgendwann...
Die Verstärkung ist aber so gewählt, das er am ausgang bei 5A, 5V haben sollte. Wiso steigt die Spannung aber OHNE Last mit an ? Ich habe keinen Spannungsabfall an R9 ???
Messe ich direkt über R9, dann passt alles. Ohne Last, keine Spannung. Bei 1,7A ca. 0,88V.
Offsetspannung oder Eingangsströme/Offsetstrom oder Gleichtaktverstärkung, was hier ziemlich wahrscheinlich ist. OPs sind keine idealen Elemente, gerade bei so kleinen Spannungen. Kann man alles ausrechnen und dann feststellen, dass es mit dem gewählten Typen eben nicht geht. Das mit den 5 V ist schön gedacht, dann muss man ihn aber mit ca. 40 V versorgen oder eben die gewünschten 30 V + 5 V + Verlust im Ausgang des OPs.
Also irgendwie stecke ich fest. Die Strommessung klappt einfach nicht...........
Wo hängts? Immer noch deine alte Schaltung? Die kann nicht über den gesamten Bereich gehen. Und "dank" realer OPs und deren Gleichtaktverstärkung und Eingangsströme ist es auch im unteren Bereich schwierig und eigentlich nur durch gute OPs zu lösen.
Es muß sich doch irgendwie eine einstellbare Strombegrenzung mit MC realisieren lassen. Ich hab mal was von Spannungsverschiebung gelesen. Da die Schaltungen mit getrennten Netzteilen arbeiten (Last und MC), wird irgendwie eine Virtuelle masse erzeugt. Da wird glaube ich die eine seite des Widst. auf masse der Steuerung gelegt. Ich weiss nur nicht genau wie, und was das bringen soll............
Kannst du nicht lesen, oder willst du keine Hilfe? Mit der Schaltung von mir bekommst du ohne höhere Versorgungsspannung oder sonstige Zaubereien eine Spannung relativ zum Strom mit wählbarer Verstärkung. Da könnte sogar ein LM358 brauchbare Ergebnisse erzielen. Wenn du konsequent alles ignorierst, hat man beinahe keine Lust mehr.
@Frank. Doch, lesen kann ich schon. Ich bin auch für eure hilfe dankbar, das habe ich auch weiter oben schon gesagt. Mann muß nur nicht gleich beleidigend werden, wenn ein vorschlag nicht sofort umgesetzt wird, wenn es heißt, es könnte funktionieren. Selbstverständlich werde ich deinen vorschlag auch aufbauen und versuchen die Schaltung richtig zu dimensionieren. Ich wollte dich sicher nicht beleidigen.................
Hallo. @Frank. Ich habe deinen vorschlag mal nachgebeut und folgende werte eingesetzt. 5,6K an den +eingang opv, 56K emiter zur masse. So wie es aussieht, habe ich eine verstärkung von 10. Lege ich nun eine Last an, das ca.1,7A fließen, so erhalte ich ca.0,9V am ausgang. Ziehe ich die Last ab, so habe ich am ausgang schlagartig volle Betriebsspannung anliegen (30V). Trenne ich die Basis kurz von der Schaltung, so beginnt das Spiel von vorn. Der Ausgang bleibt also nicht auf 0V.
So, ich habe die Schaltung von Frank aufgebaut und wie oben bemessen. Die Ausgangsspannung ist gleich dem Ausgangsstrom. Fließen also 2,5A habe ich auch 2,5V am Ausgang. Ich habe nur das Problem, wenn ich die Spannung runterfahre und die Last abklemme, das der Transistor irgendwann voll durchschaltet, und am U Monitor 30V anliegen.
Sieht soweit ganz gut aus. Scheinbar haben Offsetspannung, Gleichtaktverstärkung und Eingangsströme immer noch Einflüsse. Jetzt kann man an den invertierenden Eingang noch einen Widerstand R2-RL1 ~= R2 einabauen, damit bleibt nur noch der Eingangsoffsetstrom wirksam. Allerdings ist R2 schon sehr niederohmig, also ist das wahrscheinlich nicht das Problem, aber einfach umzusetzen. Anschließend kann man die ganze Sache noch symmetrieren, indem man den Strom durch R2 mit einem Poti (und Widerstand) verändert. Wenn ich morgen Zeit hab, such ich vielleicht mal ne Schaltung raus. Ansonsten Würde ich die Gleichtaktverstärkung (CMR(R)) vom LM358 als kritisch einstufen. Hast du noch andere OPs da? Wie sieht es aus, wenn du eine gewisse Grundlast (einige 10 mA) hast? Oder anders gefragt, wie weit runter funktioniert die Schaltung? Hab ich das richtig verstanden, dass der Ausgang nach und nach ansteigt? Zeitlich gesehen oder mit fallender Spannung/fallendem Strom? Kannst du das einzeln testen? Welche Spannung brauchst du für die 1,7 A? PS: Nicht böse sein, es gibt hier nur einige, die gu gemeinte Ratschläge einfach ignorieren und überhaupt nicht darauf eingehen, dafür aber die Lösung auf dem silbernen Tablett wollen. Du zählst offensichtlich nicht dazu, das zeigt schon, dass du die Schaltung selbst dimensioniert hast. Weiter so, find ich gut.
Also das Problem tritt eher bei kleinen Strömen auf. Wenn ich z.b. unter 300mA gehe. Das komische ist nur, das die Schaltung das macht, obwohl so gut wie keine Spannung abgenommen wird (0,3V , die Schaltung geht nicht ganz auf 0). Ich hätte noch LM324, LM741, TL074, LM224 und einen Komparator LM311
Kann das an der Art der Last liegen? Ich habe mal die 12V/20W Halogen gegen einen 10 ohm/5W getauscht. Da ist alles ok. Liegt das evtl. an Strom/Spannungsspitzen ?
Komisch, die Schaltung läuft im leerlauf. Keine Last angeschloßen, nur aine leerlaufspannung von 0,3V. Irgendwann kippt die Stromüberwachung und ich habe volle 30V an U monitor.
Ich beckomme es nicht in den griff. Ich hab schon Kondensatoren verteil, andere Wdst.eingesetzt, und es klappt nicht. Ist eine Stromüberwachung vieleicht einfacher, wenn der Shunt im Massezweig sitzt ?
Hi! Versuch mal eine negative Hilfsspannung für die OVs zu benutzen. 2V reichen schon. Viel Erfolg, Uwe .
Wie bringe ich die denn in´s spiel? Ich hab kine negative Spannungsquelle in meiner Schaltung.
Du könntest deine bisherige Masse mit zwei starken Dioden um die entsprechende Spannung anheben, dann hättest du 1.2V nach unten Luft.
Das ist wohl so gemeint:
+---------------------Regelung, Last---|
|
30V |
|
- -------|<----|<----------------------|
"-1,2 V" bezogen auf -> ^ "Neue" Masse
Nachteil: Man verheizt im Schlimmsten Fall nochmal einige Watt. Ich
würde die Dioden eher zwischen T1 und R3 klemmen, hat in diesem Fall
einen ähnlichen Effekt und verheizt kaum Leistung.
Außerdem ist noch nicht gekläret, wo das Problem genau liegt. Versuch
das mal bei verschiedenen Spannungn, miss im Fehlerfall alles mit nem
Multimeter nach. Eingangs offset ist noch da und könnte das verursachen.
Bei 300 mA fallen nur 15 mV ab. Bei einem Uos von 5 mV. Also sind wir im
selben Bereich.
Eine Strommessung "low side" ist definitiv einfacher, allerdings geht es
mit deinen vorhandenen OPs auch nicht ohne negative Spannung.
Das mit der negativen Spannung ist gelöst. Ich habe einen Max7660 eingebaut, der mir -5V bereitstellt.
Kann ich eigendlich auch statt der LM358 den µa741 nehmen, da der ja 35V versorgungsspannung vertragen kann ?
So, nun läuft es schon fast gut. Ich habe nur immer eine leerlauf spannung von 0,23V am Ausgang anliegen. Wie könnte ich die weg beckommen ? Ich habe das Programm für den AVR so geschrieben, das ich mit dem 10Bit PWM die Spannung schrittweise um 1V ändern kann. Der gemessene Wert passt auch, bis auf diese 0,23V die sich mit auf addieren.
Bitte melde dich an um einen Beitrag zu schreiben. Anmeldung ist kostenlos und dauert nur eine Minute.
Bestehender Account
Schon ein Account bei Google/GoogleMail? Keine Anmeldung erforderlich!
Mit Google-Account einloggen
Mit Google-Account einloggen
Noch kein Account? Hier anmelden.




















