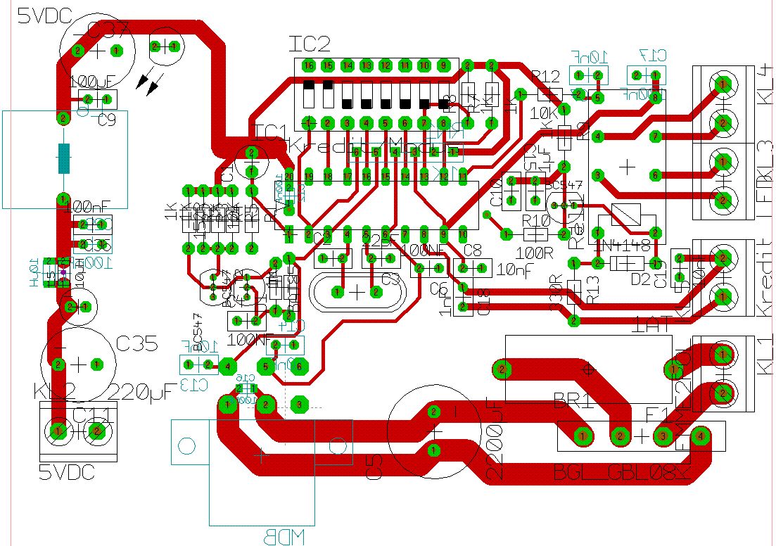
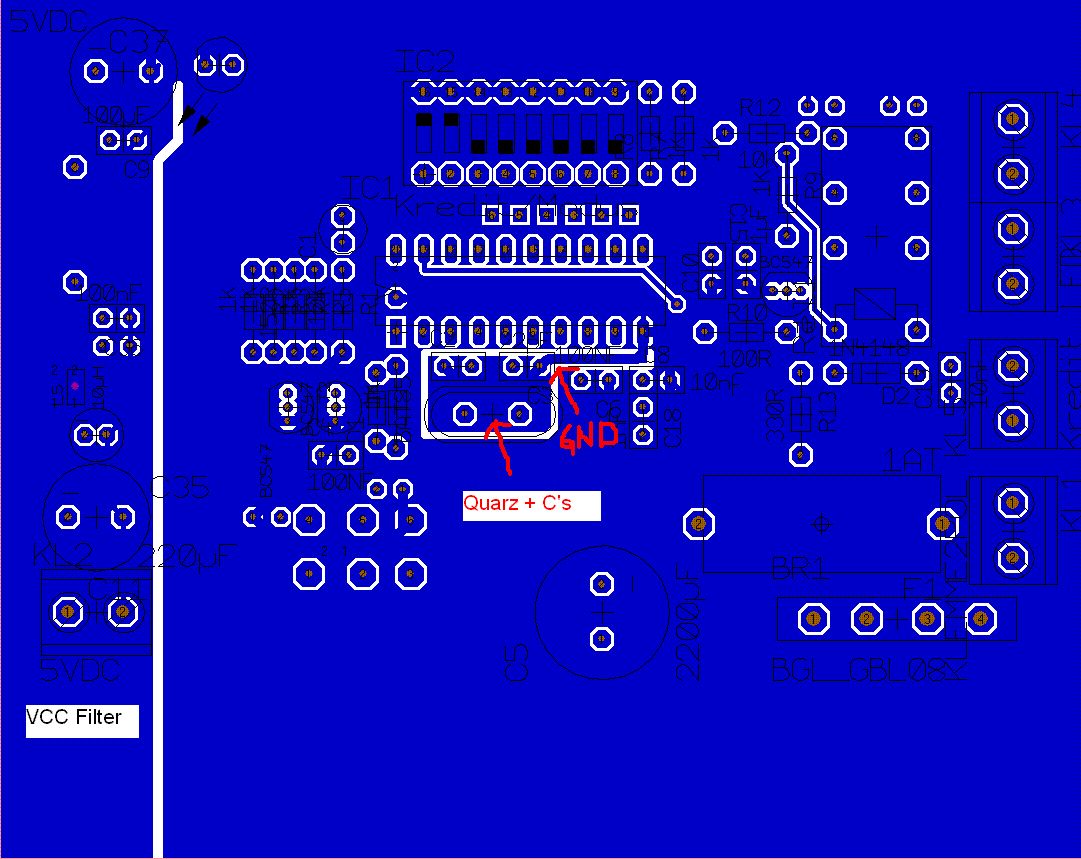
Hallo, Mal ne kurze Frage an die Layoutspezialisten: Bin gerade dabei eine Schaltung zu layouten. Hab zwar hin&wieder mal was gelayoutet aber meist halt ohne Rücksicht auf EMV bzw. Störausbreitung, getrennte Masseflächen etc. Hab nun eine Schaltung welche ich "störsicherer" machen möchte. Dazu am Eingang ein VCC Filter (siehe Beitrag "Lange Leitung am µC- Port und Filter Frage") bei dem ich die Filtermasse mit der restlichen Masse durch einen Schlitz trenne und nur oben wo das VCC bzw. GND sauberer sein sollte, verbinde. Des weiteren habe ich den Quarz Bereich mit seinen 2 Kondis wiederum mittels Trenngraben von der restlichen Masse getrennt und mittels separater GND Leitung mit der µC-Masse verbunden. Der Rest(Blau) ist alles Massefläche. Ist das nun eine gute Idee mit den Trenngräben praxistauglich oder zu vergessen? Hab ich mal in einer Applik. von Atmel gesehen. Bin für jeden Tipp dankbar. mfg Manfred
aja und noch die Signal bzw. VCC-leitung auf der Bottom Seite. Manfred
Miu wrote: > Was für Signale liegen an Pin 6 und 8 an? An Pin 6 ist Eingangssignal(Receive) eines Multi Drop Buses also im Prinzip ein serieller Bus mit Receive und Transm. C6 dient hier als Entstörkondi(wert 10-100nF). Pin8 sollte unkritisch sein, hier kommt ne LED dran die hin&wieder blinkt. LED anschluss ist die Klemme "kredit". Wiederum mit 1nF-10nF parallel zum Led-Anschluss und nochmals 1-10nF direkt an der Klemme nach GND. mfg Manfred
Den GND des Quarzes wuerde ich nicht abtrennen. Eher auf der oberen Seite alles das vertretbar ist auch mit GND fuellen und mit einem Satz Vias nach unten verbinden.
Ich würde die Massefläche am Quarz noch ein bißchen vergrößern. Hast ja genug Platz nach unten... Außerdem würde ich versuchen das serielle Signal nicht quer über die Massefläche zu routen...
Nailpainter wrote: > Den GND des Quarzes wuerde ich nicht abtrennen. Eher auf der oberen > Seite alles das vertretbar ist auch mit GND fuellen und mit einem Satz > Vias nach unten verbinden. also du meinst ich sollte auf de unterseide genau unterhalb vom Quarz auch ne Fläche machen und dann mittels Duko's die Flächen kontaktieren? Unten ist glaub ich eine Fläche nicht machbar, da zu viele Leitungen verlaufen und Flächen die oft unterbrochen werden, können sogar schädlich sein (laut buch). @Miu: Ok, Massefläche am Quarz vergrößern kann ich durchaus machen.Was genau hat es auf sich, wenn die Leitung quer über ne MAssefläche verläuft??du meinst, ich sollte die Leitung gerade also ohne die Abwinkelungen routen?? Danke vorerst mal für die Tipps! mfg Manfred
Das "quer" darfst du nicht zu wörtlich verstehen... Ich meinte mit quer, dass du keine Signalleitung über die Massefläche des Quarzes routen solltest... Das Trennen der Massen würde ich übrigends über einen 0 Ohm Widerstand realisieren. Hast du Befürchtungen, dass du Störungen von der Spannungsversorgungsseite einkoppelst oder durch induktive oder kapazitive Kopplung? Für die Eingangsseite kannst du dich mal auf http://www.wuerth-elektronik.de/website/emc/eisos/layout/frameset.php?sector=2&selmenu=1&katid=5&lan=0 umschauen
Miu wrote: > Das "quer" darfst du nicht zu wörtlich verstehen... Ich meinte mit quer, > dass du keine Signalleitung über die Massefläche des Quarzes routen > solltest... :-) ok, dachte ich mir schon. aber da haste schon recht damit. also du würdest die lange Trennungslinie (Filter GND mit rest) ganz durchziehen und dann mittels 0Ohm Brücke verbinden. ok hab ich im Buch auch stehen. Ich habe Angst mir durch die Versorgungsleitung leitunsgeb. Störungen einzufangen. Ich zapfe die 5VCC von einer bestehenden Platine ab (am 7805) und dann gehts mit ca. 20cm Kabel zu meiner Schaltung. Ich verwende oft bürstenmotoren welche ein starkes bürstenfeuer erzeugen, also ziemlich breitbandiges Störspektrum. Meine Schaltungen spielen da oft gerne verrückt :-/. Normal sind solche Motoren von sich aus schon entstört, aber ich kann halt nicht wissen, was, wer wie wo ans Netz hängt. Danke, das mit dem link, hab ich schon, hab auch schon diverse Ferrite als Sample erhalten, wirklich grosszügige Firma muss ich sagen. Verwende auch das Buch von Würth "Trilogie der Induktivitäten". ABer als "greenhorn" das alles einzuhalten was da abverlangt wird von nem layouter is schon ein bissl heavy :-/. Bin schon mal froh wenn irgendwelche induktiven Verbraucher die am selben Netz hängen NICHT meinen µC "verwirren" :-)
Buerstenmotoren mit verdrillter Leitung anschliessen und gleich an der Klemme dessen AC mit einem Folien- und/oder Keramik-Cap kurzschliessen. Besser ist natuerlich den Cap schon am Motor zu haben. Besser als nur ein Cap Parallel zum Motor ist noch eine stromkompensierte Drossel in Serie, also Cap, stromkompensierte Drossel, Cap, Motor.
@nailpainter: das mit den bürstenmotoren mach ich nur um meine schaltungen auf stabilität zu testen. Störungen, verursacht durch Bürstenfeuer ohne Entstörmaßnahme direkt am Motor ist nicht so einfach (laut mehreren Beiträgen) da sehr breitbanding. Also ich habe jetzt die Busleitung unter dem Quarz umgeroutet und den senkrechten langen Schlitz für die "Massentrennung" komplett durchgezogen und die Filtermasse mittels 0 Ohm Widerstand mit der grossen Massefläche verbunden. Über die Schaltung kommt ein Metallgehäuse. In diversen Plänen ist zu sehen, dass das Metallgehäuse auf Erde liegt und die Massefläche grossflächig mit der Metallgehäuse Erde verbunden ist. Gute oder schlechte Idee? mfg Manfred
Hallo, bezüglich der Frage wegen der Verbindung Masse-Gehäuse-Erde: Ich hab da gerade ne Schaltung vor mir liegen, welche die Erde des Eingangsfilters mit einen 1k5 Widerstand mit Masse der Schaltung verbindet. Durch die Erdleiterbahn geht ein kontaktiertes Bohrloch für einen Metallstehbolzen welcher mit dem Gehäuse verschraubt wird-->Gehäuse liegt auf Erde. Aus Platzgründen muss ich meine Schaltung auf diese Metallhaube(siehe Anhang) legen und werde mir wiederum einen kleinen Metalldeckel biegen d.h. auch mein Metalldeckel ist mit Erde verbunden. Soll ich jetzt meine Massefläche zusätzlich nochmals mit 1k5 zu Erde verbinden oder gleich direkt ans Gehäuse(ohne R) Habe oben schon erwähnt, dass ich +5V & GND von der bestehenden Schaltung abzapfe. also ist meine Massefläche eigentlich durch den 1k5 eh schon mit Erde/Gehäuse verbunden. Soll ich da nochmals grossflächig aufs Gehäuse gehen? Eigentliche Rezepte dafür gibt es nicht ich weiß, is alles mehr oder weniger Erfahrungssache. da meine Schaltung auf einen geerdeten Metalldeckel kommt (natürlich mit Abstandsbolzen) bewirkt diese ja eigentlich auch einen Schutz oder, wie ne art Kurzschlusswindung. Unser Prof. auf der Uni hat mal so was vorgeführt: geerdete Metallplatte unter die Schaltung und weg war die Störung. Ich könnte sonst ja mal einen Anschlussclip auf der Massefläche vorsehen und später mal(mit Oszi) testen was es bringt, diesen mit erde zu verbinden.
@ Manfred Brunni (fredl0511) >Dateianhang: deckel.JPG (356,1 KB, 4 Downloads) Brille Fielmann? Mann, das ist ja total unscharf. Verwackelt oder den Makromodus nicht eingeschaltet? >Ich hab da gerade ne Schaltung vor mir liegen, welche die Erde des >Eingangsfilters mit einen 1k5 Widerstand mit Masse der Schaltung >verbindet. Durch die Erdleiterbahn geht ein kontaktiertes Bohrloch für >einen Metallstehbolzen welcher mit dem Gehäuse verschraubt >wird-->Gehäuse liegt auf Erde. Na dann brauchst du doch auch keine 1,5K zur Erdverbindung. Was für eine Platine ist es denn. So nach grosser High-Tec und schnellen Signalen sieht das ja nicht aus. MfG Falk
> Was für eine Platine ist es denn. So nach grosser High-Tec und schnellen > Signalen sieht das ja nicht aus. nene, da liegst schon richtig. is ne relativ simple schaltung. Im Prinzip handelt es sich um eine Erweiterungskarte mit der es möglich ist, an dem Gerät(Becherrücknahmeautomat) einen Schlüsselleser anzuschließen. Der Becherpfand wird dann nicht wie vorher üblich mit Münzen ausbezahlt sondern auf den Chipschlüssel gebucht. Schnelle Signale sind auf der Platine keine drauf. das schnellste signal kommt vom Quarz mit 12MHz. Der Bus taktet mit 9600 bits/s. mfg manfred
@ Manfred Brunni (fredl0511) >nene, da liegst schon richtig. is ne relativ simple schaltung. Im >Schnelle Signale sind auf der Platine keine drauf. das schnellste signal >kommt vom Quarz mit 12MHz. Der Bus taktet mit 9600 bits/s. Dann musst du mit der Erdverbindung kein grosses Drama machen. Ich würde die Schaltungsmasse über die 1,5K an das Gehäuse anbinden, nicht direkt. Sonst holst du dir ggf. Erdschleifen an den Hals. MfG Falk
Ok alles klar. Dann werd ich das mal so in Angriff nehmen. Jedenfalls ein recht herzliches Dankeschön für deine feinen Tipps. Schönen Tach noch. Manfred
Bitte melde dich an um einen Beitrag zu schreiben. Anmeldung ist kostenlos und dauert nur eine Minute.
Bestehender Account
Schon ein Account bei Google/GoogleMail? Keine Anmeldung erforderlich!
Mit Google-Account einloggen
Mit Google-Account einloggen
Noch kein Account? Hier anmelden.


