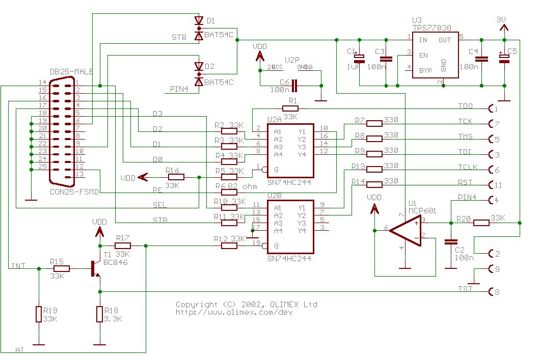
Hallo, ich habe mir einen JTAG adapter für die MSP430 serie gebaut,nach dem schaltplan von olimex, nur dass ich eine externe stromversorgung verwende so dass ich den tps77030, den OP und die beiden dioden weggelassen habe. Nun funktioniert die Schaltung aber nicht, ich habe es mit der IAR Kickstart und dem Olimexprogrammiertool versucht. IAR ist folgendermasen eingestellt: FET Debugger, Linker ist auf "Intel extend", FET ist "TI LPT..." an LPT1 Wenn ich nun das funktionierende Programm mit Ctrl+D downloaden will meldet er "No Device found or device disconnected.." Ich habe schon alle einstellungen für LPT im Bios durchprobiert(SPP, ECP, EPP) mal GiveIO installiert, den Drucker rausgeschmissen, die Schaltung 2mal durchgemssen, Was kann noch sein??? uLuxx, der grad verzweifelt :(
Zu klären wäre, ob deren Ausgangs-High-Pegel der Druckerschnittstelle genügt, um als High-Pegel erkannt zu werden.
hmm aber wenn ich den mit zB 5V speise, ist das dann nicht schlecht für den MSP? also wenn erd dann 5V pegel an seinen eingängen hat? uLuxx
so ich habe jetzt nochmal die platine durchgemessen und das gatter auf funktion gestestet geht alles... weiß niemand woran es noch liegen könnte? uLuxx
> Zu klären wäre, ob deren Ausgangs-High-Pegel der Druckerschnittstelle > genügt, um als High-Pegel erkannt zu werden. muss genügen, TI hat das in seiner APNote auch so gemacht, da wird das 74AHC244 mit 3V versorgt, bei mir ist es ein 74HC244 das mit 3,3V versorgt wird.
Im Datenblatt des zu verwendenden Prozessors steht, dass das Signal XOut nicht benötigt werden würde, soll ich das testweise mal probieren, auch wenns laut DB unnötig ist?
Mit welchem µC testest Du den Programmer. Ich habe leider die Erfahrung gemacht das nicht alle funktionieren bzgl. JTAG.
Mit einem MSP430F2272...ich habe inzwischen einen Fehler gefunden, der Transistor der den Testpin auf High zieht war kaputt, hab ihn durch einen kompatiblen ersetzt, jetzt geht er auf high, aber funzen tuts immer noch nicht. uLuxx
Lief das Board mit dem µC woanders schon einmal? Ich mußte die Erfahrung machen, daß mein Board mit einem F2013 absolut nicht lief (kein Programmer konnte das Teil ansprechen - selbst ein gekauftest TI-Demoboard mit TI-USB-Programmer oder Parallelport-Programmer liefen nicht). Jetzt habe ich den F2131 verwendet und alles funktioniert. Also mal nen anderen µC-Typ testen !
hmm hab ich momentan nicht zur Verfügung, ich versuche jetzt grad mitzuschreiben, ob der 74HC244 die Daten auch weitergibt, nur irgendwie komm ich mit meinen LogicAnalyzer(hab ich noch nicht lang) nicht so ganz zurecht...
habe das problem jetzt(hoffe ich) gefunden, der LPTPin der dafür zustandig ist die Gates des 74HC244 zu öffnen, indem er Pin 1 auf GND zieht, kriegt keinen lowpegel zustande, im High ist er auf 4,5V und im "Low" auf 4,3V, ich denke der ist hin oder? Oder ist das bei dem "normal"? uLuxx
Bitte melde dich an um einen Beitrag zu schreiben. Anmeldung ist kostenlos und dauert nur eine Minute.
Bestehender Account
Schon ein Account bei Google/GoogleMail? Keine Anmeldung erforderlich!
Mit Google-Account einloggen
Mit Google-Account einloggen
Noch kein Account? Hier anmelden.
