Hallo ! Bei einer Schaltung brauche ich für einen Analogteil eine symmetrische Spannung. An sich kein Problem, da ich einen Trafo mit Mittelanzapfung verwende. Jetzt kenne ich aber zwei mögliche Varianten um diese Spannungen zu erzeugen (siehe Anhang, bitte nicht über fehlende Kondensatoren schimpfen, es ist nur eine Prinzipschaltung ;)). Was vielleicht noch zu erwähnen ist: Der Transformator wird wahrscheinlich sehr knapp dimensioniert werden, wobei die Seite mit der positiven Spannung auch für die Versorgung eines Digitalteils (ungefähr 200mA - 500mA, allerdings über einen eigenen DCDC-Wandler) dient, die negative Spannung aber nur sehr wenig belastet wird (ein OPV). Gibt es Vor/Nachteile dieser beiden Varianten ? Wann sollte man welche einsetzen ? Oder ist das komplett egal ? Schöne Grüße, Thomas
Ich sag mal von der Wirkweise her sind beide Schaltungen identisch... wenn du eben mehr Geld ausgeben willst kannst du die untere Version bauen xP
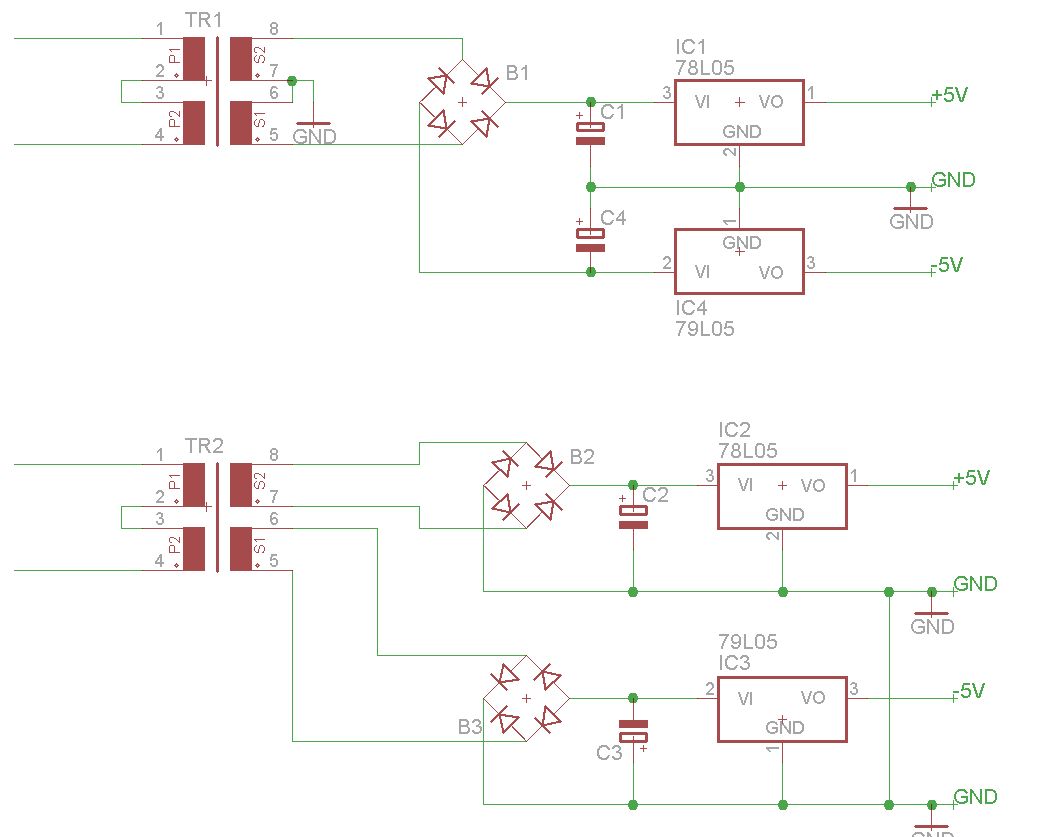
So ganz identisch sind die nicht... Die Mittelpunktschaltung ist von der Trafoauslastung schlechter, also bei knapper (Leistungs)Dimensionierung die schlechtere Wahl. Dafür hat man bei dieser Schaltung nur einen Diodendrop, also bei knapper Spannungsdimensionierung die bessere Wahl. Für diesen Fall hier noch besser: Beide Wicklungen (phasengleich) parallel schalten, und damit die positive Spannung erzeugen, da hier die Hauptlast liegt. Die negative Spannung lässt sich dann mittels Einweggleichrichtung und Spannungsverdoppler erzeugen. Guck Dir mal an, wie ich das in der anhängenden Schaltung mit D7/D8/C1/C2 gemacht habe. Das funktioniert, solange die Hauptlast auf Plus höher ist als die Last auf Minus (die Gründe spare mir mal). Außerdem ist es eine Einweggleichrichtung, der höhere Ripple spielt aber (hier) keine Rolle.
@thomas B. ich mag mich irren, aber die untere der beiden Schaltungen schmeisst dir bestimmt keine negative Spannung raus. Ich denke du hast am Gleichrichter GND am niedrigeren Potential abgegriffen. Prinzipiell gefaellt mir bei hoeheren Stroemen die 2. Variante besser weil sich die Verluste auf mehr Dioden/Gleichrichter verteilen. cu Tarzanwiejane
aaahhh du hast recht. Der obere Gleichrichter ist anders als der untere... Wie auch immer benutze ich des oefteren die untere Variante. Hat auch beim Leiterplatten erstellen so ein zwei Vorteile. Wenn man die Massebruecke zwischen oberen und unterem Teil "jumperbar" macht, dann kann man den unteren Teil auch als 2. Spannung aufbauen. cu Tarzanwiejane
Besten Dank für eure Antworten ! Das hilft mir jetzt schon weiter. Werde also voraussichtlich die zweite Variante verwenden. Die Variante von Tcf Kat schaut auch sehr interessant aus, muss ich mir aber mal durchdenken.
Ich würde über einen Trafo nur eine Spannung erzeugen (z.B. 5V, oder 12V). Um eine neg. Hilfsspannung zu erzeugen, die wenig belastet wird (OPV) würde ich eine Ladungspumpe hernehmen (Max 232 z.B.). Wenn die neg. Spannung höher belastet wird (z.B. <750mA), dann z.B. einen MC34063 (ca. 0,25 EUR bei Angelika) schaltregler, der aus Deinen z.B. 5V, -10V (oder was auch immer) macht.
Thomas B. wrote: > Die Variante von Tcf Kat schaut auch sehr interessant aus, muss ich mir > aber mal durchdenken. Angesichts deiner anderen Randbedingungen (Trafo schon gut ausgelastet, die negative Spannung wird nur wenig belastet) finde ich diese Variante auch sinnvoller. Ich wollte dir etwas Ähnliches vorschlagen. Ich hätte sogar zu einem einfachen DC-DC-Wandler geraten (ICL7660 oder so), aber natürlich ist das Ableiten der negativen Spannung aus der Grätz-Brücke sinnvoller.
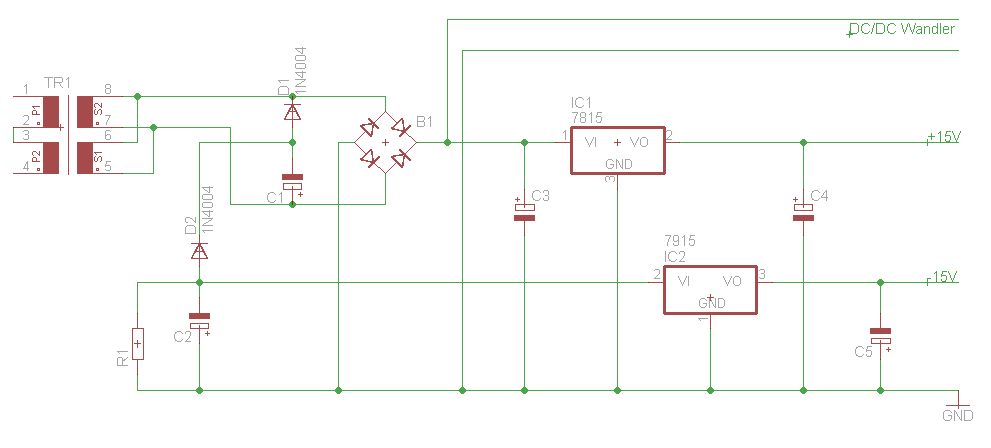
Hier mal ein paar konkrete Bauteile und Werte wie ich sie zur Zeit plane: Als Trafo wird ein FL14/15 mit 2*15V Ausgangsspannung und 7VA Leistung verwendet. Mittels der Linearregler LM79L15 und LM78L15 werden +/-15V für den OPV und einen Sensor erzeugt. Dieser Analogteil der Schaltung wird wohl also nicht mehr als 30mA brauchen. Von der positiven Spannung (ebenfalls direkt nach der Gleichrichtung) wird weiters über einen DCDC-Wandler 5V für den Digitalteil erzeugt. Diesen muss ich mit so ungefähr 200mA bis 400mA veranschlagen.
Eine Alternative, falls es der DC-DC-Wandler hergibt (genügend Eingangsspannungsbereich, galvanische Trennung zwischen Primär- und Sekundärseite): du nimmst Variante 1, aber klemmst den DC-DC-Wandler an die äußeren Klemmen der beiden Analogspannungen, also an reichlich 30 V. Dann belastet er ebenfalls beide Trafowicklungen gleichmäßig. Aber er muss natürlich so an die 50 V am Eingang abkönnen dafür (42 Vss bei Nennspannung des Trafos, Reserve für das Hochlaufen der Spannung bei wenig Last).
Hm, das wird spannungsmässig etwas knapp. 15V*sqrt(2)-2*Uf=19,8V. Bei 90% Netzspannung = 17,7V; das ist selbst ohne Ripple knapp an der benötigten Längsspannung der 78xx/79xx. Außerdem sind diese kleinen Trafos recht "weich" am Ausgang. Ich würde Parallelschaltung der Wicklungen empfehlen (steifer), für die Dioden Schottky (1N5819) verwenden, den Glättungselko für die positive Spannung satt dimensionieren, und LDOs für die Längsregler verwenden. Sonst kann es sein, dass Du Dir die +/-15V für die OPs verbrummst. Müssen die OPs mit +/-15V laufen, oder würden auch +/-12V reichen? Dann hättest Du satt Reserve.
@Tcf Kat Ja ich bin auch grad am Durchrechnen ;) Wenn ich deine Variante mit Einweggleichrichtung für die negative Spannung verwende, wirds selbst ideal bissal knapp um eine genügend hohe Spannung für den negativen Teil zu erhalten. Ja, die 15V brauche ich (wahrscheinlich), denn ich verwendet auch einen Stromsensor der +/- 15V benötigt für den vollen Bereich benötigt. D.h. bei 15V der OPVs verliere ich bei normalen OPVs (kein Rail-to-Rail) eh auch schon bissal was am Messbereich, was aber nicht schlimm ist, weil es sich normal eh im unteren Bereich abspielt. Werde mir aber nochmal genau überlegen ob nicht 12V für den Messbereich auch reichen würde. Aber ich könnte doch LowDrop-Spannungsregler verwendet, müssen ja keine 78/79er sein, oder ? Danke dass du mich auf die 90% Netzspannung aufmerksam machst, an diesen Fall hätte ich gar nicht mehr gedacht ... @Jörg Wunsch Der verwendete DCDC-Wandler wird ein LM2595 (weil ich den für meine sonstigen Projekte auch verwende), also nicht galvanisch getrennt.
@Thomas B.: An Netzunterspannung wird oft nicht gedacht, gute Designs können auch das ab... ;) Mit diesem Trafo ist das aber alles arg knapp... 7VA/15V=466mA bei resistiver Last. Mit Gegenspannung kann man nur weniger Strom entnehmen, die 400mA für den DC/DC sind da eigentlich schon zuviel... hast Du nicht Platz für einen etwas größeren Trafo? Wie meinst Du: >Aber ich könnte doch LowDrop-Spannungsregler verwendet, müssen ja keine >78/79er sein, oder ? Die LDO brauchst Du nur bei der aktuellen Konfiguration; wenn Du auf +/-12V gehst, oder größerer Trafo, reichen wieder die 78xx/79xx. Bei den L-Typen auch mit Netzüberspannung rechnen, die Teile können nur sehr wenig Leistung ab, und ich kenne Deine Belastung auf den +/-15V nicht... sonst gibt es einen thermal shutdown. Besser dann die TO220 free air, oder als D²PAK. Was anderes: Bist Du auch der User "Thomas.B" aus RepData?
Ja größerer Trafo ist so ne Sache, da hab ich heute selber schon bei RS und Farnell gesucht. Die Platine ist nämlich von Form und Größe vorgegeben, d.h. ich hab maximal noch von der Trafohöhe her etwas Spielraum, aber auch da nicht allzuviel. Die FL18/15 (9VA) und FL24/15 (12VA) sollten aber auch noch passen. Auf die 18V Typen wollte ich eigentlich nicht gehen, weil ich dann bei den Linearreglern zuviel in Wärme umwandeln muss - und das ganze soll ja so klein/kompakt wie möglich werden. (http://www.farnell.com/datasheets/74524.pdf) Belastung der Linearregler wohl um die 20 bis 30mA. (10mA braucht der Sensor bei 15V, OPV muss ich erst auswählen) Diese 400mA brauch ich auf der 5V Seite; bei einem angenommen Wirkungsgrad von 80% vom DCDC-Wandler sollte sich das aber ausgehn oder nicht ? RepData sagt mir nichts, also werde ich das wohl nicht sein ;)
Die 400mA auf der 5V Seite? Argl, sag das doch gleich!!! 5V * 0,4A / 17V = 118mA. Selbst bei nur 70% Wirkungsgrad nur 168mA. Das ist satt im grünen Bereich, der 7VA-Trafo reicht dicke aus! Positive Spannung mit den parallelgeschalteten Wicklungen erzeugen, negative mit der Verdoppleschaltung. Spannungsmässig ist bei der geringen Belastung genügend Reserve für normale Dioden und normale Regler.
Ok sorry, dass die 400mA auf der 5V Seite benötigt werden ist dann in meiner Beschreibung wohl nicht so gut hervorgekommen. Wenn ich deine Vorschläge richtig verstanden habe, sollte meine Schaltung dann wohl so wie im Anhang aussehen ? (Hoffe ich habe da keine Fehler beim Zeichnen gemacht, für den wirklichen Schaltplan und Layout kommt ein anderes Programm zum Einsatz).
Die erste Schaltung besteht aus zwei Zweiweggleichrichtern, bei der in Durchlassrichtung ein Spannungsverlust von einer Diodenspannung besteht. Bei der zweiten Schaltung (Zwei getrennte Brückenschaltungen) beträgt der Spannungsverlust im Gleichrichter zweimal die Durchlassspannung der Diode. Dafür belastet die Brückenschaltung den Trafo mit etwa 110% der DC-Leistung, die Zweiwegschaltung den Trafo mit etwa 120% der DC-Leistung. Wenn der Trafo hoch belastet ist, sollte man die Brückenschaltung nehmen.
Ja, die Schaltung in Trafo2.gif wäre die beste Lösung für den beschriebenen Fall: Für den gegebenen Trafo die maximal mögliche +U -Leistung und die geringe -U - Leistung dazu. Allerdings würde ich für D1 und D2 Schottky-Dioden nehmen. Die Klimmzüge im Vergleich zu trafo.gif bringen aber nur einen marginalen Vorteil
@tcf kat Ein kleines Anliegen hätte ich noch ;) Auch auf die Gefahr hin, dass das es eine blöde Frage ist: Wozu dient eigentlich R5 parallel zum Kondensator C2 bei deiner SolidStatePSU ? Habe da zwar meine Vermutungen, aber glauben heißt nicht wissen ;)
Ist keine blöde Frage, wollte ich noch geschrieben haben. Ist bloß ein Entladewiderstand, den ich in meiner Schaltung brauchte (soll u.a. zu einer sauberen Abschaltung des Ausganges beim Ausschalten der PSU führen), ist hier bei Dir überflüssig. Die SolidStatePSU hatte ich mal für ein anderes Board gemacht, und war eine reine Fingerübung, wie man im 1970er-Retrolook eine PSU vollständig diskret aufbauen würde - würde kein vernünftiger Mensch heute noch so machen. ;) Deine Schaltung sieht vernünftig aus. Für D1/D2 brauchst Du keine Schottky. So unglaublich das auch klingen mag, aber im negativen Zweig hat man nur einmal den Verlust einer Diodenspannung gegenüber dem Scheitelwert der Sekundärwicklung (zwei Diodenspannungen kompensieren sich). Bevor Du aber was lötest, oder eine PCB machst, bitte die Schaltung mal fliegend aufbauen. Meine (Internet)Schaltungen sind grundsätzlich ohne Gewähr... ;) Miss dann mal die Spannung an den Elkos nach, ob Du wirklich genügend Reserve für die Regler hast (hängt halt stark vom Trafo ab).
Ok, danke für die Erklärung, macht Sinn :) Lernen kann man durch den Aufbau so einer Schaltung aber sicher reichlich; ich sollte mich auch mal wieder etwas intensiver mit analoger Schaltungstechnik beschäftigen. Habe aber bei meinen Projekten hauptsächlich nur mehr mit digitaler Elektronik zu tun (+ Programmierung der Controller). Gerade die analoge Elektronik erfordert meiner Meinung nach viel Erfahrung - Tietze-Schenk/Horowitz hab ich, könnte aber so eine Schaltung in ihrer Gesamtheit trotzdem nicht ohne weiters zusammenbauen (obwohl ich natürlich die einzelnen Funktionsteile in deiner Schaltung durchaus erkenne, aber wie beim Kochen machen die Zutaten alleine noch kein gutes Gericht ;) ).
Bitte melde dich an um einen Beitrag zu schreiben. Anmeldung ist kostenlos und dauert nur eine Minute.
Bestehender Account
Schon ein Account bei Google/GoogleMail? Keine Anmeldung erforderlich!
Mit Google-Account einloggen
Mit Google-Account einloggen
Noch kein Account? Hier anmelden.


