hallo zusammen, muss für einen Freund folgende Aufgabe Lösen: Bitte beurteilen Sie die Schaltung. Bezeichnen Sie die Anschlüsse? (die Schaltung ist im Anhang beigefügt worden) ich will sicher gehen, dass ich ihm keinen Quatsch schicke. Mit freundlichen Grüssen
Und wo ist jetzt Deine Beschreibung, die wir auf 'Quatsch' überprüfen sollen?
ich glaube das finden wir auf der Seite: www.ich-habe-kein-Bock-was zu-machen-und-suche-deshalb-einen-Idioten-der-das-für-mich-macht.de
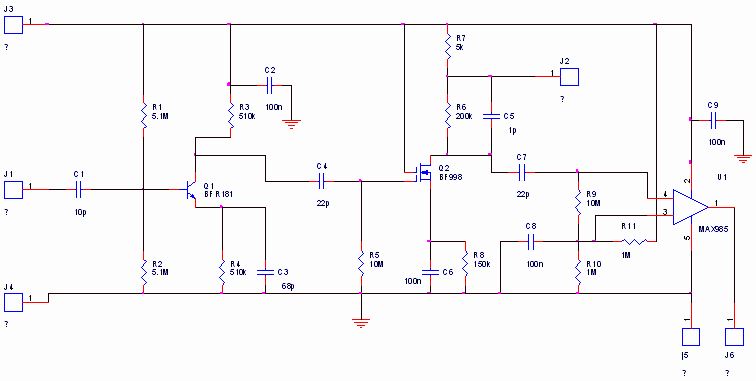
erst mal als Bild statt doc Offenbar für Hochfrequenz (Eingangs-C von 10 pF), hochohmiger Eingang - 5MOhm-Widerstände. Zweistufiger Verstärker, dann ein Komparator, der ein Rechtsignal daraus macht. Transistor-Datenblätter würde ich bei www.nxp.com suchen, den Komparator bei www.maxim-ic.com
@ Christoph Kessler (Firma db1uq) (christoph_kessler) >Offenbar für Hochfrequenz (Eingangs-C von 10 pF), hochohmiger Eingang - >5MOhm-Widerstände. Zweistufiger Verstärker, Wieso HF? 10pF * 2,5 MOhm macht rund 6,3 kHz untere Grenzfrequenz. >dann ein Komparator, der ein Rechtsignal daraus macht. Yep, und der ist nicht sonderlich HF-tauglich. 300ns Durchlaufverzögerung, 1 MHz Grenzfrequenz laut Datenblatt. MfG Falk
Irgend ein Blöder findet sich anscheinend immer! Macht doch nicht anderen die Hausaufgaben die selbst stinkefaul sind und in keinster Weise auch nur im Ansatz mitdenken (wollen)! "Deutscher Nachwuchs" verdummt immer mehr, das Bildungsniveau sinkt stetig und ihr leistet dem Vorschub. Bald kann der Nachwuchs nicht mal mehr Dreisatz rechnen, ohne dass ein Forumsmitglied ihm die Lösung vor die Nase setzt. Nicht zum aushalten!
Ja, und dann 3 Tage vor der Klausur anfangen zu lernen (wenn die Probeklausur endlich da ist) und irgendwie bestehen.
Einen Kommentar traue ich mich doch: Wieso sitzt da in der zweiten Stufe ein FET? Ich würde die erste und zweite Stufe vertauschen und niederohmiger auslegen, so isses Schmarrn. Sieht mir nach einer Schaltung aus, die am Simulator entstanden ist und nur da.
>Irgend ein Blöder findet sich anscheinend immer!
Wahrscheinlich hat die Aussage "für einen Freund" manche dazu veranlasst
zu glauben, die Hausaufgabe sei für einen Freund.
Genau gleich:
Mann in der Apotheke will für sich Kondome kaufen:
"Ein Freund braucht Kondome, aber er traut sich nicht, sie selber zu
kaufen."
;-)
Das ist doch nur Jobsicherung: wenn unserereiner der Jugend die Hausaufgaben macht, ist das doch unsere beste Garantie, dass wenigsten wir auch bis zur Rente im Job durchhalten können, da es ja eh' keinen Nachwuchs mehr gibt. ;-)
http://www.nxp.com/acrobat/datasheets/BF998_2.pdf http://pdf1.alldatasheet.com/datasheet-pdf/view/79247/INFINEON/BFR181.html nicht Philips, sondern Siemens für den ersten Transistor. Beides UHF-Typen, deshalb wundert mich, wieso der Komparator nicht ähnlich schnell ausgelegt ist. Aber viel hilft viel. Also mit Falks Angaben etwa 10 kHz bis 1 MHz, zwei Dekaden. Das scheint ja ein Tastkopf für Frequenzzähler oder sowas ähnliches zu sein, oder für FSK/PSK-Datensignale, jedenfalls keine amplitudenmodulierten. Ich hätte auch den FET in der ersten Stufe erwartet, wenn es hochohmig sein soll.
@Geldeintreiber: Schon, aber es macht den Einsatz des FETs als zweite Stufe überflüssig. Die hochohmige Auslegung der beiden Stufen verhindert zuverlässig eine Funktion bis in den hohen Frequenzbereich (Miller-Kapazität, niedrige Verstärkung bei niedrigem Kollektorstrom).
Bitte melde dich an um einen Beitrag zu schreiben. Anmeldung ist kostenlos und dauert nur eine Minute.
Bestehender Account
Schon ein Account bei Google/GoogleMail? Keine Anmeldung erforderlich!
Mit Google-Account einloggen
Mit Google-Account einloggen
Noch kein Account? Hier anmelden.
