Hallo, hat jemand von euch stolzen NGW100 Besitzern schon mal die Boot-Zeit gemessen. Braucht das einige sekunden, oder länger - und kann man die Zeit einfach verkürzen, falls zu lange? Ich habe auf einer anderen Seite gelesen, dass man etwas warten muss bis die "rote LED" leuchtet. Das würde ich mit "gebootet" verbinden, da ichs nicht besser weiß. Grüße Mario
Ich hab gerade gestoppt :) Mit dem Orginal Linux und Skripten braucht es 48 Sekunden (SD Karte war auch eingesteckt). Genau, wenn die rote Led leuchtet, hat das Linux fertig gebootet. Gruß Robert
Ja wobei der ja scho ewig das Netzwerk einrichtet. Denke kann man einiges optimieren. Gruss Bene
Hallo, Ja das stimmt. Beim Default Skript wird nämlich alles möglich gestartet. Unter anderem auch ein FTP Server, Samba, SSH, DHCP Server (der wartet auch auf seine IP, und vergibt auch noch eine). Da kann auf jeden Fall noch was rausholen.Je nach dem was man alles braucht.... Gruß Robert
Dank Euch für die Antworten! Ich bin hauptsächlich wegen dem LCD-Kontroller interessiert, Netzwerk brauch ich beispielsweise gar nicht. Mit dem PSP-TFT (Play-Station-Portable 480x272) Display steht ein günstiges Display zur Verfügung. Link wo das beschrieben ist kann ich reinstellen wenn interesse besteht. D.h. wenn man das ganze Netzwerk-zeugs abschaltet sollte sich die Boot-zeit erheblich reduzieren lassen. Ich würde max. 5 Sekunden brauchen, glaubt Ihr dass das drin ist - so vom Gefühl her und den Terminal-ausgaben. Mario
Ich hab da mal ne Frage zum NGW Linux und zwar bootet mein NGW100 nicht mehr, bringt CRC Checksumerror nachdem der u-boot linux aufrufen will. Kann ich das auch ohne MKII fixen (per SD oder RS232) oder muss ich da das System neu aufspielen? Hat da jemand nen Tip für mich wie ichs wieder zum Laufen bekomme? Ach so, den u-boot von SD-Karte Starten hab ich hinbekommen, hat aber keine Änderung gebracht, daher denke ich der Boot ist OK, das Linux nicht.
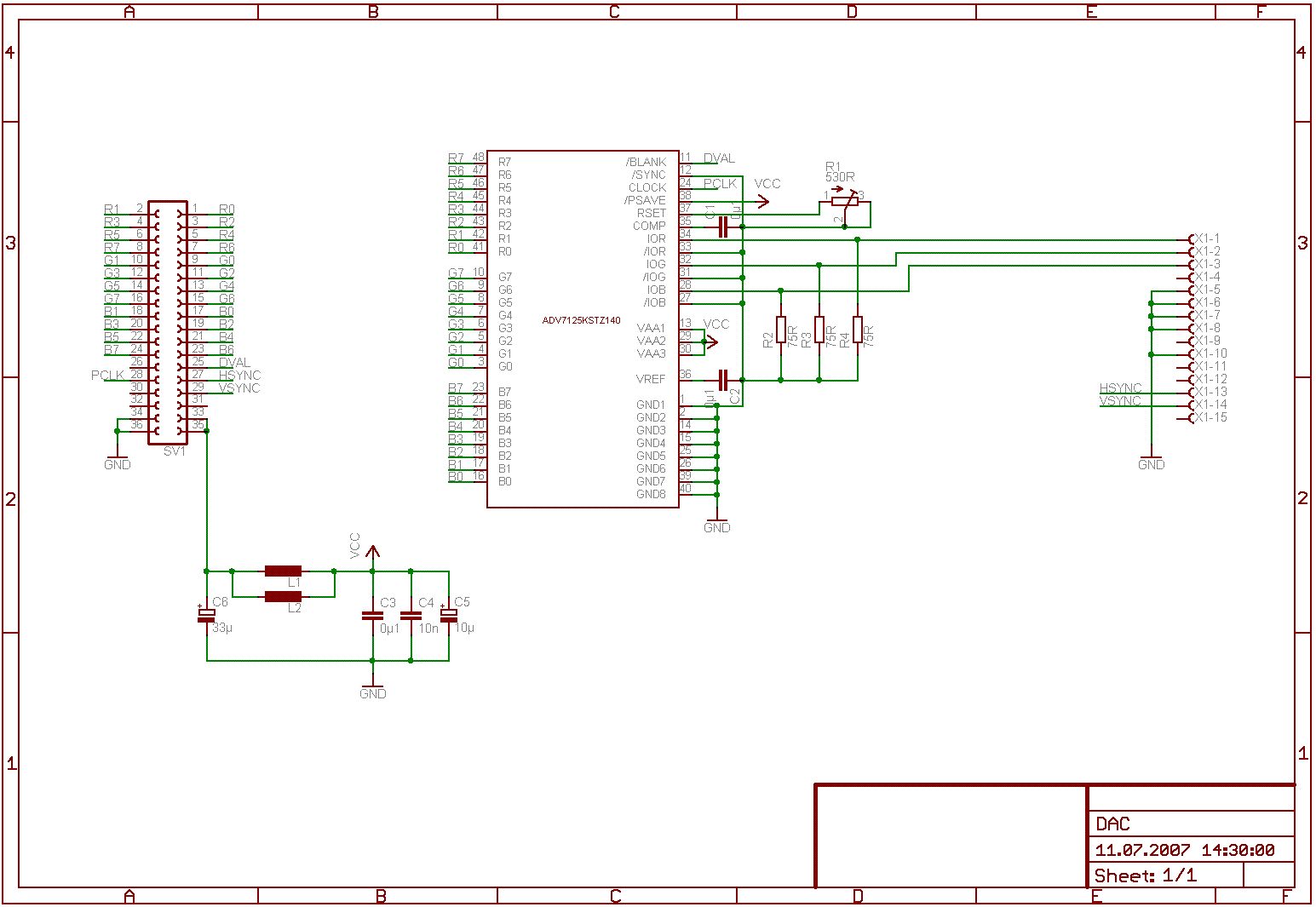
Hi solange dein U-Boot noch geht hast du glück gehabt ;) Du musst eigentlich nur ein neues Linux Image draufspielen. http://www.wiki.elektronik-projekt.de/w/index.php/U-Boot Da kannst du mal lesen @Mario geb mal den Link - Natürlich wollen wir das sehen :) (Ich hab mal von Analog den D/A Wandler als Sample bestellt (und schon vor einer weile auch bekommen) - Schaltplan hab ich auch gemacht. Die Platine muss man nur neben dem NGW einstecken und hat dann n VGA Anschluss - Habs aber noch nicht getestet obs geht und ich weiß auch nicht ob ich da am Linux was ändern muss oder ob das schon alles eingestellt ist.)
@Karl-j: Ich wäre an deiner Platine Interessiert. Könntest du den Schaltplan und Layout mal reinstellen? Danke im Voraus Gruß Robert
Bitte schön Eagle Files kommen sofort... (Wie gesagt ist die Platine allerdings noch nicht getestet!)
So hier die Eagle Files. Den D/A Wandler bekommt man bei Analog als Sample. (Denkt ihr es wäre möglich mit der Rechenleistung des AVR32 (evt übertaktet) eine art Workstation zu bauen an der man einfache Programme wie Musik, im Internet surfen evt Openoffice auszuführen? Ich mein früher hatte man auch Rechner mit 100MHz und konnte super damit arbeiten dann müsste es doch nur mal theoretisch gesehen damit auch gehen können zumal der AVR32 schon mächtig Rechenleistung bringt. (Soll jetzt nur mal theoretisch heißen. Das umzusetzten wäre sehr sehr viel Arbeit) Aber ich mein n Notebook mit zwei - drei solcher CPUs würde sehr lange laufen ;) Ach wegen Linux Image aufspielen: Da findest du auch noch Sachen darüber: avr32linux.org (falls nicht schon bekannt)
@Karl-j. B.: Sorry, hab erst jetzt wieder gesehen das sich noch was getan hat. Das Projket findest Du hier: http://dma.elektroda.net/projects/ngw100_ext_lcd/ngw100_ext_lcd.html Das Display gibts by www.sparkfun.con oder bei www.gumstix.com. (Sharp & Samsung als Hersteller) Mario
Bitte melde dich an um einen Beitrag zu schreiben. Anmeldung ist kostenlos und dauert nur eine Minute.
Bestehender Account
Schon ein Account bei Google/GoogleMail? Keine Anmeldung erforderlich!
Mit Google-Account einloggen
Mit Google-Account einloggen
Noch kein Account? Hier anmelden.
