Hallo! Ich plane einen Schaltregler (für einen Geigerzähler) zu bauen, 9V auf 600V mit sehr geringem Laststrom (max 0.5mA, damit es noch mit einem Multimeter messbar ist). Nachdem ich mich ein wenig umgeschaut habe, hatte ich zwar Fets mit 700-800V Festigkeit gefunden, die aber einen größeren Rds-On hatten, als der DC Widerstand meiner Spule ;) Daher hab ich mich nun umentschieden und mach das Ganze per Stepup auf 200V, und dann mit Kaskadenschaltung auf 600V. Habe auch schon einige passende Mosfets gefunden, die auch unter 1 Ohm Rds-on sind. Nun meine Frage: Wie muss denn soetwas überhaupt ausgewählt werden in diesem Fall? Wäre es schlimm wenn ich z.B. einen Fet mit 200V Breakdown Voltage nehmen würde? Würde der (oder die integrierte Diode) dann die induzierte Spannung der Spule "begrenzen"? Würde es ihm (auf Dauer) schaden? Oder müsste ich hier einen Fet mit sehr viel höherer Spannungsfestigkeit auswählen, damit die Spannungsspitzen seine VDS garantiert nicht überschreiten? Vom Gefühl her würde ich jetzt einen aus dem Bereich 300-400V nehmen, aber was sagt ihr dazu? Gruß Dominik
@ Dominik Friedrichs (forlix) >Ich plane einen Schaltregler (für einen Geigerzähler) zu bauen, 9V auf >600V mit sehr geringem Laststrom (max 0.5mA, damit es noch mit einem 9V auf 600V macht man nicht mit einem Stepup, sondern Flyback. >Daher hab ich mich nun umentschieden und mach das Ganze per Stepup auf >200V, und dann mit Kaskadenschaltung auf 600V. Auch nicht sehr sinnvoll. MFG Falk
Falk Brunner wrote: > 9V auf 600V macht man nicht mit einem Stepup, sondern Flyback. Flyback ist leider nicht drin, da es so gut wie keine passenden, für mich erhältlichen, und ausreichend kleinen Transformatoren für diesen Fall gibt, und selbstgewickelt soll es nicht sein. Das ganze soll auch komplett SMD sein, was die Trafoauswahl ins Hoffnungslose schmälert. >>Daher hab ich mich nun umentschieden und mach das Ganze per Stepup auf >>200V, und dann mit Kaskadenschaltung auf 600V. > > Auch nicht sehr sinnvoll. Warum (unter o.g. Bedingungen)? Gruß Dominik
Dominik Friedrichs wrote: >>>Daher hab ich mich nun umentschieden und mach das Ganze per Stepup auf >>>200V, und dann mit Kaskadenschaltung auf 600V. >> >> Auch nicht sehr sinnvoll. > > Warum (unter o.g. Bedingungen)? z.B. weil ein Stepup keine Wechselspannung am Ausgang erzeugt, und eine reine Kaskadenschaltung deswegen nicht richtig funktioniert. Müsstest also die 200V zwischenspannung erst sieben, und dann Wechselrichten...
@ Dominik Friedrichs (forlix) >>>Daher hab ich mich nun umentschieden und mach das Ganze per Stepup auf >>>200V, und dann mit Kaskadenschaltung auf 600V. >> Auch nicht sehr sinnvoll. >Warum (unter o.g. Bedingungen)? U.A., rechne mal das Tastverhältnis aus. Jede Digicam hat einen Transverter für den Blitz, die Trafos sollten klein sein und für Bastlermengen ausreichen. MFG Falk
LT hat einige solcher Photoblitz-Lader-Chips im Programm. Lassen sich auch gut mit Switchercad simulieren, und in den Appnotes ist immer ein Vorschlag für geeignete Induktivitäten dabei (ob die dann allerdings in Kleinmengen verfügbar sind ....)
> Daher hab ich mich nun umentschieden und mach das Ganze per Stepup auf > 200V, und dann mit Kaskadenschaltung auf 600V. Du meinst Boostkonverter? Tu dir einen gefallen. Nimm den Tietze&Schenk aus dem Regal und rechne das mal durch bevor du anfaengst loszubasteln. Selbst von 6V auf 200V ist schon ziemlich illusorisch. > Jede Digicam hat einen Transverter für den Blitz, die Trafos sollten > klein sein und für Bastlermengen ausreichen. Aber die erzeugen meist aber nur 350V. Und man kann so einen Trafo kaum fuer die doppelte Spannung verwenden ohne das es knallt. Das Prinzip das die da verwenden ist sicherlich gut, und auch der Tansistor dort ist ein Geheimtip, aber den Trafo wird man wohl selber wickeln muessen. Ich vermute auch, ohne praktische Erfahrung damit zu haben, das der Trafo bei 600V entweder wegen der notwendigen Isolierung deutlich groesser wird, oder man muss ihn unter Vacuum vergiessen. Eventuell koennte man was aus Platinen ausschlachten die dafuer gedacht sind normale Leuchtstoffroehren an 12V zu betreiben. Oder aus Taschenlampen mit Leuchtstoffroehre. Die Leerlaufspannung dort bevor die Roehre gezuendet hat duerfte etwa in der Groessenordnung sein. Allerdings sind die Trafos dort groesser weil sie normalerweise fuer mehr Leistung gebraucht werden. Oder man verwendet zwei solche Minitrafos aus Blitzgeraeten und schaltet die in Serie. Hab ich jetzt nicht probiert, aber so auf Anhieb faellt mir nichts ein was dagegen spricht. Pollin hat mal sehr billig die kleinen BLitzelektroniken verkauft. Das lohnt sich auch fuer den Transistor weil man sonst kaum einen Transistor finden wird der solche Stroeme kann und dabei so ein kleines Gehaeuse hat. Olaf
Ernst Bachmann wrote: > z.B. weil ein Stepup keine Wechselspannung am Ausgang erzeugt, und eine > reine Kaskadenschaltung deswegen nicht richtig funktioniert. > Müsstest also die 200V zwischenspannung erst sieben, und dann > Wechselrichten... Nein, eine Kaskadenschaltung geht sehrwohl mit pulsender Gleichspannung, natürlich nicht so effizient, aber ich glaube es braucht 3 Stufen um mit 200V Rechteck auf 600V zu kommen (hatte das auch mal simuliert). Jede nachfolgende Stufe addiert immer UE dazu wenn ich mich recht erinnere. Zum Tastverhältnis hatte ich bereits hier etwas herumprobiert http://schmidt-walter.fbe.fh-darmstadt.de/smps/smps.html Und das sollte schon noch machbar sein, zumal ich garkeinen kontinuierlichen Betrieb geplant habe, sondern eine Regelung die Quasi nur Pulse erzeugt wenn nachgeladen werden soll. In der spice-Simulation funktionert das ganze schonmal, aber gerade ist mir noch eingefallen, kann die Spule überhaupt so große Spikes ab? Hatte die L-PISM 1,0M von Reichelt im Visier, im Datenblatt steht dazu nichts... Ich wollte eben nicht so eine Bastelei mit Blitztrafo o.ä. machen, sondern schon etwas sauberes mit "Standard"-Bauteilen. Aber kann vielleicht noch jemand etwas zu den Mosfet-Fragen sagen, ohne Beachtung der restlichen Geschichte? (auf jeden Fall werde ich das ganze mal ausprobieren, und meinetwegen hier berichten) Gruß Dominik
> In der spice-Simulation funktionert das ganze schonmal, Ich seh das zwar nicht ganz so eng wie Bob Pease von NSC, aber ich wuerde da Spice keine grosse Aussagekraft zutrauen. Olaf ps: http://www.amazon.de/Troubleshooting-Analog-Circuits-Design-Engineers/dp/0750694998 ps2: Das Buch ist uebrigens eine nette Lektuere falls ihr es noch nicht kennt.
Dominik Friedrichs wrote:
> Nein, eine Kaskadenschaltung geht sehrwohl mit pulsender Gleichspannung,
Klar, schönes Rechteck: kein Problem. Du hast aber eher 97% Off-, und
dann nur 3% On-Time, das wird schon recht knapp... (Hohe Pulsbelastung
in der Kaskade etc)
Sag mal ungefähr was für Werte du für die Schmidt-Walter
Berechnungsseite eingegeben hast.
Selbst bei sehr "Optimistischen" Vorgaben bekomm ich da recht
unrealistische Spulen ausgespuckt... 6000µH bei 2 Ampere?
Hallo, Kleiner Tip, besorge dir beim örtlichen Elektrohändler ein kaputtes EVG (Elektronisches Vorschaltgerät für Leuchtstofflampen). Der ist froh wenn er das Los wird da man damit ja eh nix mehr anfangen kann und er die Dinger streng genommen in den Elektroschrott geben mußte. Da Drin findest du einen Passenden Mosfet der spielend 800V aushält (vorausgesetzt der ist noch ganz) und vor allen Dingen einen schönen vakuumvergossenen Ferrit-Transformator mit 2-Kammer-Wicklung. Der Trafo ist meistens noch ganz, normalerweise laufen bei den EVGs die Elkos aus durch die Wärmeentwicklung und killen durch den daraufhin folgenden Isolierschichtdurchschlag die eingebaute Sicherung. Es sind teilweise noch mehr interessante Teile drinnen, bei den guten EVGs sogar ein komplettes Netzfilter auf 2-Kammer Ferrittrafo den man bei bedarf leicht Umwickeln kann. Die Zündspannung einer Leuchtröhre kann je nach zustand ohne Probleme 2000Volt betragen, diese wird ebenfalls von dem Transformator erzeugt. Zündet die Röhre bricht die Spannung zusammen da die Röhre Strom zieht. Das Regler-IC merkt das und nimmt dann auch den Duty-Cycle des Schaltwandlers zurück. Der Trafo hat sogar nen VDE-Zeichen drauf, also was willst du mehr? ;-) MfG Roland
Ernst Bachmann wrote: > Dominik Friedrichs wrote: > >> Nein, eine Kaskadenschaltung geht sehrwohl mit pulsender Gleichspannung, > > Klar, schönes Rechteck: kein Problem. Du hast aber eher 97% Off-, und > dann nur 3% On-Time, das wird schon recht knapp... (Hohe Pulsbelastung > in der Kaskade etc) > > Sag mal ungefähr was für Werte du für die Schmidt-Walter > Berechnungsseite eingegeben hast. > Selbst bei sehr "Optimistischen" Vorgaben bekomm ich da recht > unrealistische Spulen ausgespuckt... 6000µH bei 2 Ampere? z.B. Ue überall 9V Ua 200V f 25kHz L 1mH (1E-3) Klar ist das nicht mehr perfekt, aber was spricht gegen die Funktion?
Naja, bei 25kHz müsstest du den FET jede Periode für so etwa 1.8 µs ausschalten, ist recht kurz aber mit entsprechenden Treibern wohl noch machbar. Bei nem Sperrwandler hingegen könntest du mit 50% On/Off Verhältniss fahren, da ist die Ansteuerung einfacher => Größere Frequenzen problemlos möglich => kleinerer Trafo. Ausserrdem würde beim Sperrwandler so ein Wald-und-Wiesen MosFET reichen, keine 200V Uds => niedriger Rdson => besserer Wirkungsgrad Sperrwandler kannst du auch gleich für 9V => 600V wickeln(*), Diodenkaskade entfällt => besserer Wirkungsgrad Aber probier mal den StepUP aus, würd mich interressieren ob das funktioniert. *) Natürlich die einzelnen Kupferlagen schön isolieren.
Ach ja, beim letzten Geigerzähler den ich von innen gesehen hab, war ein 5V Netztrafo "verkehrtherum" drinnen, Speisung mit Rechteckspannung, und dahinter eine Diodenkaskade. 5 mA hat der aber auf der HV-Seite sicher nicht gebracht.
http://www.coilcraft.com/da2032.cfm Sollte passen... macht nur 300 Volt am output, keine Ahnung was das teil zu 600 Volt sagt. Viel spass beim bestellen! ;-(
Ernst Bachmann wrote: > Ach ja, beim letzten Geigerzähler den ich von innen gesehen hab, war ein > 5V Netztrafo "verkehrtherum" drinnen, Speisung mit Rechteckspannung, und > dahinter eine Diodenkaskade. 5 mA hat der aber auf der HV-Seite sicher > nicht gebracht. Sah der vielleicht so aus: http://www.received21.de/cgi-bin/r21de/idsp.cgi?id=2006031402172502;rc=02;lp=80;pp=20; Das war nämlich mein erster. Funktioniert hat es zwar, aber inzwischen weiß ich ne ganze Menge mehr, und brauch sowas hoffentlich nicht mehr zu machen. Hier war übrigens keine Kaskade nötig, aber die Ausgangsspannung habe ich bis heute nicht messen können, die bricht auf ca. 150 Volt zusammen beim Multimeter. Alles was ich weiß, das Zählrohr funktioniert. Übrigens waren es 0.5mA Ausgangsstrom (hatte ich oben vergessen anzugeben), mit dem Hintergedanken von 10Mohm Multimeter. Letztendlich sind es dabei nur 60µA, aber ein bisschen Reserve sollte auch sein. Wie kommst du auf die Zeit? Wenn ich das mit 0.5mA mach, bekomme ich da 9.7µS on-Zeit, und 30.3µS off. Ich habe den Vorschlag ausgemacht und 1mH als L angegeben.
Übrigens, einen Inverter für CCFL Hintergrundbeleuchtungen gibts abundzu schon für ein paar Euro... Nur so als "Geheimtipp".
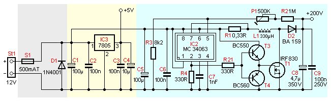
Das sollte eigentlich auch noch für 600 V gehen, wenn man die Bauteile etwas anpaßt. Die Schaltung wird von den Leuten mit den Nixi Röhren verwendet.
Mueller: Ich bin auch einer mit diesen Nixie röhren. Bei der Schaltung hängt's am Transistor und am duty cycle des Reglers. Der Transistor macht nur 500 Volt mit und ob der MC den duty cycle macht... keine Ahnung. IPP60R099CP hat zB 99mOhm Rds(on). Am besten schaust du mal selbst bei DigiKey: http://www.digikey.com/scripts/DkSearch/dksus.dll Der wäre aber schon total übertrieben... Es macht auch nichts, wenn der Rds(on) größer ist als der DC Widerstand deiner Spule, denn wenn du die Spule mit DC betreibst dann machst du sowieso irgendwas falsch ;-) Du findest sogar einige SMD FETs die deine geforderte Spannung mit machen (BSP300 fällt mir als erstes ein). Die haben allerdings einen hohen Rds(on) und meist auch einen hohen Vgs(th). Ich habe den BSP297 in Betrieb um auf ~165 Volt zu kommen bei einen Strom von ungefähr 6mA - der wird zwar etwas warm, aber man kann ihn noch berühren. Der SPN04N60S5 sollte ausreichen und kommt in nem SOT-223 Gehäuse. Der Rds(on) ist mit <1 Ohm vernachlässigbar. Ich würde das einfach mal als boost converter aufbauen. Mehr als nicht funktionieren kann es nicht ;-) Als Spule sollte jede x-beliebige SMD Drossel funktionieren, bei der Leistung auch eine Chipcoil (Induktivität 47µH denke ich). Als Regler würde ich einen AVR (mit FET Treiber) nehmen oder irgend einen Baustein bei dem du die Frequenz einstellen kannst und dann durch trial and error die optimale Arbeitsfrequenz raus finden. Edit: Wie funktioniert so ein Geigerzähler? Was machst du mit den 600 Volt?
Marius Schmidt wrote: > Es macht auch nichts, wenn der Rds(on) größer ist als der DC Widerstand > deiner Spule, denn wenn du die Spule mit DC betreibst dann machst du > sowieso irgendwas falsch ;-) Hmm, wenn ich das richtig sehe, ist das aber ein Spannungsteiler, und der Fet kann die Spule nicht richtig auf GND ziehen, d.h. über der Spule fällt letzendlich weniger Spannung ab, z.B. nur noch 4.5V wenn beide gleich sind, da leidet doch sicherlich der Wirkungsgrad... > Du findest sogar einige SMD FETs die deine geforderte Spannung mit > machen (BSP300 fällt mir als erstes ein). Die haben allerdings einen > hohen Rds(on) und meist auch einen hohen Vgs(th). Ich habe den BSP297 in > Betrieb um auf ~165 Volt zu kommen bei einen Strom von ungefähr 6mA - > der wird zwar etwas warm, aber man kann ihn noch berühren. > > Der SPN04N60S5 sollte ausreichen und kommt in nem SOT-223 Gehäuse. Der > Rds(on) ist mit <1 Ohm vernachlässigbar. Ich hatte mir erst den STD2NK70Z ausgesucht, da die Teile schon bei Farnell erhältlich sein sollten. Also wenn du meinst der Rds on stört hier wirklich nicht, dann werde ich mir den mitbestellen und auch mal testen, ob ich da direkt auf 600V komme. > Ich würde das einfach mal als boost converter aufbauen. Mehr als nicht > funktionieren kann es nicht ;-) > > Als Spule sollte jede x-beliebige SMD Drossel funktionieren, bei der > Leistung auch eine Chipcoil (Induktivität 47µH denke ich). Bei so kleiner Spule werden mir die Einschaltzeiten etwas zu klein, da nehm ich lieber 1mH. Ausserdem glaube ich nicht wirklich, das diese winzigen Chipcoils 600V auf Dauer verkraften... > Edit: Wie funktioniert so ein Geigerzähler? Was machst du mit den 600 > Volt? Die 600V gehen über Strombegrenzungswiderstand von ein paar MegOhm an das Zählrohr, welches die dann bei einfallenden Teilchen ganz kurz "kurzzschließt", und der Puls wird über Kondensator ausgekoppelt und verstärkt. Mehr zum Funktionsprinzip hier: http://de.wikipedia.org/wiki/Geigerz%C3%A4hler
Ich hab das eben mal probiert, mit einem sogar bei Reichelt erhältlichen (aber bei IR obsoleten) IRFR320 (400V, 1.8 Rds-on), 1mH SMD Spule und einem LM555 mit Date-Code 8706 :-), gemessene Pulsbreite 16µS, Frequenz 28kHz. Last 10Mohm Multimeter. Von der Spule geht es über eine billige Standard Diode 1N4007 (!) auf einen 630V WIMA Kondensator, und das Multimeter zeigt ca 280Vdc. Eingang war ein 9V Akku mit ca 8.7V, 57mA gehen im Leerlauf rein, 4.3mA davon für den ollen Timer, den ich später wohl durch einen TLC555 ersetzen werde... Das ganze natürlich noch ohne Regelung und ohne Kaskade. Mit schnellen Gleichrichter-Dioden (BYM11-1000) sollte das nochmal sehr viel besser klappen. Bei 31µS Pulslänge und 15kHz kommen stabile 406V raus... Zu dem On-Widerstand: es hat tatsächlich kaum Einfluss, die Ausgangsspannung bricht nur ein paar Volt ein, wenn man 5 Ohm zusätzlich zum Fet in Reihe schaltet... Trotzdem werde ich erst 300V erzeugen, und die dann mit 2-stufiger Kaskade auf 600V hochkurbeln. So bekommt die Spule nicht ganz so extreme Spannungen ab. Überschläge scheint es aber auch bei 400V nicht zu geben. Lediglich die Taktfrequenz wird etwas hörbar, wenn sie in den hörbaren Bereich kommt, aber ich denke das ist für die Spule normal. So langsam fang ich an, Schaltregler zu mögen ;)
Hallo, ich habe mit dem Schaltregler MC34063 und der oberen Schaltung nen Step-Up Regler für nen Kollegen gebaut der ebenfalls Nixifan ist. Da wir neugierig waren habe wir mal probiert wieweit man das Teil hochjagen kann. Die Schaltung wurde erst mit einem FET probiert, danach mit einem normalen Leistungstransistor der natürlich ebenfalls die auftretende Spannung verträgt. Als Spule wurde eine L-PISR von Reichelt verwendet, die wir vorher Sicherheitshalber nochmal richtig mit "Plastik 70" Isolationsspray eingebuttert haben damit sich die Wicklung vollsaugen kann. Was soll ich sagen, das ganze funktioniert wunderbar, wir haben die Spannung bis auf ca. 780V hochbekommen, danach wurde mir das zu gefährlich da am Ausgang recht große Elkos verbaut waren deren Energieinhalt bei einer weiteren Spannungsanhebung als Eintrittskarte ins Jenseits dicke ausgereicht hätte. Mit dem Oszi wurde die Ausgangsspannung mittel HV-Tastkopf gemessen, geringe Welligkeit die man mit einem LC-Filter sicher weg bekommt. EDIT: Ein Unterschied zwischen FET und Transistor in der "Endstufe" war bis auf den höheren Basisstrom mit dem die Transe gefüttert werden will fast nicht meßbar. MfG Roland
Also theoretisch ist die rückschlagspannung der Spule ja unendlich hoch... also kann man das schon ziemlich weit treiben (mit idealen Bauteilen wie sie jeder zuhause hat :)). Bei 780V brauchst du aber schon einen extrem großen Elko um dich um zu bringen, da hast du wohl ein paar hundert euro in den Ausgangselko investiert oder wie? ;-) Vor allem bei der Spannungsfestigkeit werden große Elkos schon recht kostspielig. Aber selbst wenn du mal am Elko anpackst (was ich aufgrund der Schmerzen nicht empfehlen kann), holst du dir höchstens Verbrennungen, da ja höchstwahrscheinlich kein strom über deinen Körper fließen kann (nur über deine Hand). Und ist der Elko erstmal entladen schafft es so 'ne kleine L-PISR nicht dir ernsthafte Schmerzen zu zufügen ;-) Das ganze mit der Isolation ist bei Spannungen kleiner 1000 Volt noch nicht so kritisch... ich glaube zum Bastelbetrieb sollte das jede Spule mit machen (wäre cool, wenn da jemand mal Erfahrungswerte einbringen könnte). Momentan bin ich am planen eines Flyback schaltreglers, gedacht für 320 Volt @ 1A Ausgangsseitig. Aber ich werde sicher auch mal ausprobieren wie hoch das geht... :)
@ Marius Schmidt (lupin) >Bei 780V brauchst du aber schon einen extrem großen Elko um dich um zu >bringen, Das würde ich mal nicht so laut sagen. Wenns dumm läuft reichen ein paar Nanofarad bei der Spannung, wenn die Entladungsstrecke über das Herz läuft. McMurphy is watching you! MFG Falk
@ Lupin (Gast)
>Meinst du jetzt mit oder ohne Herzschrittmacher?
Das dürfte im Zweifelsfall egal sein.
MfG
Falk
Hallo, also wenn du mal an den zwischenkreiskondensatoren eines Frequenzumformers eine gedonnert bekommst und die haben ja nur ca. 450-500V wirst du deine Meinung ändern denke ich. Der Energieinhalt des Kondensators ist ja das ausschlaggebende. Die Elkos in einem F-Umformer sind auch nicht soooo riesig aber wenn der Strom wie Falk geschrieben hat über deine Pumpe geht ist unter umstände auch bei kleineren Kapazitäten ganz schnell der Ofen aus. Außerdem bringen die Dinger ja dank des kleinen Innenwiderstandes kurzzeitig nen ganz schönen Strom. geladene Kondensatoren sollte man nicht unterschätzen (Fass mal nen normalen Motorkondensator mit sagen wir mal 20uF an wenn der geladen ist, der zieht schon richtig schmerzhaft) Roland
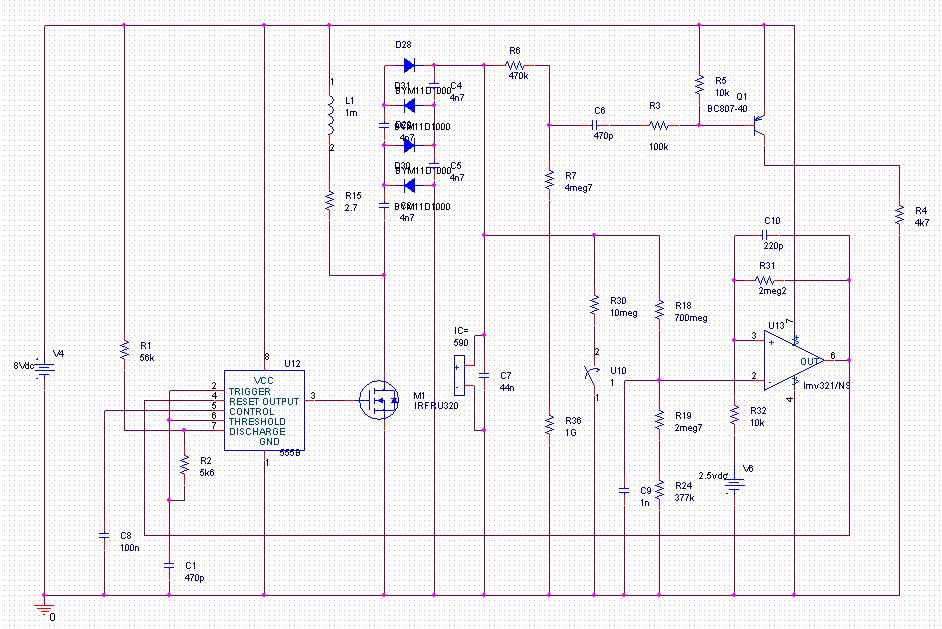
Ich hab nun mit den passenden Teilen aus SMD eine Prototyp-Kaskade für Steckbrett-Einsatz gebaut. Auch der TLC555 ist jetzt mit von der Partie, ebenso ein 500MOhm Spannungsteiler aus 5 150V 100M 0805 Widerständen in Reihe, da leider nichts besseres zu finden war. Klappt alles sehr gut, im Leerlauf braucht das ganze 2mA, davon 1.6 für Timer und Regelung, bei einfallender Strahlung auf das Zählrohr hebt es den Stromverbrauch minimal um ca. 1-2mA an. Bei anschließen von 10Mohm Last bzw. Multimeter wird sauber auf 600V geregelt, Stromverbrauch dann aber 30mA. Nur die Regelung wird etwas instabil beim Anschluss eines Multimeters, vermutlich durch den hochohmigen Spannungsteiler oder den Tiefpass in der Regelschleife, was ich mir nochmal auf dem Scope anschauen werde. Maximale Last liegt irgendwo zwischen 5 und 10Mohm. (bei 5 schafft er nur noch 570V) Ein Bild des Aufbaus auf Steckbrett: (nur die Spannungsversorgung) http://www.received21.de/cgi-bin/r21de/idsp.cgi?id=2007101416461302 Noch ein paar technische Daten: 1mH Spule (L-PISM) STD5NK40Z Mosfet (400V, 1.47Rds-on) Kaskade: BYM11-400 400V 1A Fast-diodes 4.7n 500V Kondensatoren Zum Schluss noch 22n 1kV zur Pufferung (auf dem Bild der ganz dicke) Regelung: LM321 SOT23-5 Op-Amp, 0.5mA supply LM4040 2.5V Referenz (1%) Die letzten beiden sind bei Farnell recht günstig und ich finde sie für alle kleinen Komparatorzwecke sehr praktisch, z.B. low-Battery Anzeige, oder eben hier zur Regelung. Taktrate des Timers ca. 28kHz, Pulsbreite ca. 15us, wobei der Kondensator per Transistor auf GND gezogen wird um den Oszillator anzuhalten, und immer losgelassen wird, wenn Nachgeladen werden muss. So ergeben sich im Leerlauf kleine 28kHz-Bursts mit Pausen von ca. 200ms. Den Timer per seinem Reset-Pin anzuhalten hat sich nicht als günstig erwiesen, da dann der erste Puls nach dem Starten sehr viel länger sein kann, und dadurch eine viel höhere Spannung in der Spule induziert wird... Ansonsten ist der Aufbau recht robust, kleine 600V-Blitzchen kann er machen, und auch wenn die Regelung ausfällt und das Teil ungeregelt mit 100% läuft ist bisher nichts abgeraucht. Einen Schlag habe ich mir auch noch nicht geholt ;) Gruß Dominik
Marius Schmidt wrote:
> Wo hast du denn den 1kV SMD C her?
7569386 bei Farnell
Und woher hast du die Spule? Was sind das für Platinchen, auf die du die SMD-Teile gelötet hast?
Uhu Uhuhu wrote: > Und woher hast du die Spule? > Was sind das für Platinchen, auf die du die SMD-Teile gelötet hast? Spule von Reichelt L-PISM, die Platinen sind selber geätzt.
Dominik Friedrichs wrote: Kleines Update: > Einen Schlag habe ich mir auch noch nicht geholt ;) Inzwischen waren es 3 oder 4 glaub ich. Ist etwa halb so schlimm wie Netzspannung. Und 2 TLC555 sowie einen LM321 hab ich beim fuchteln mit der Hochspannung irgendwie gehimmelt. Ich hab die Schaltung inzwischen so weit optimiert, das sie nur noch 0.9mA zieht bei 9V und Leerlauf, mit 700meg-ohm Spannungsteiler für die Regelung, gleichzeitig aber im Regelbereich bleibt, wenn man ein 10Meg-ohm Multimeter anschließt um die Spannung einzustellen. Als Timer hab ich mich für den TS555 umentschieden, ist aber im Grunde der selbe, nur billiger. Op-Amp wird aber ein TLV2371 (Farnell), kleinere Input bias und offset current, vielleicht nicht schlecht bei 700meg Spannungsteiler ;) Aus dem Opamp hab ich ne Schmitt-Trigger Schaltung zur Regelung gebaut. Im Anhang noch ein Schaltplan der auch schon die Auswerteschaltung für das Zählrohr enthält (oben rechts, das Zählrohr kommt dahin wo jetzt R36 1G sitzt) U10 und R30 sollen in der Simulation den Anschluss eines Multimeters darstellen. Bei Fragen, fragen.
Was soll denn die Transistorschaltung oben rechts? Wenn ich raten müsste, würde ich sagen damit willst du den Ripple verstärken (warum auch immer). Ohne die mini kaskade kommst du nicht auf die nötige spannung/wirkungsgrad? Kommt die pspice simulation der realität einigermaßen nahe?
Marius Schmidt wrote: > Was soll denn die Transistorschaltung oben rechts? Wenn ich raten > müsste, würde ich sagen damit willst du den Ripple verstärken (warum > auch immer). Das ist wie schon gesagt die Auswerteschaltung fürs Zählrohr. Wenn im Zählrohr ein Teilchen einfällt gibt es eine Entladung, die die Spannung an R7 runterzieht. Dieser Puls zieht durch C6 und R3 aus der Transistorbasis einen Strom, der dann verstärkt wird. R5 zusammen mit R3 bildet nochmal einen Spannungsteiler der den Puls auf ein für den Transistor ungefährliches Level teilt. Die Schaltung habe ich aber noch nicht durchgemessen, eventuell kann man das noch vereinfachen. Bei meinem ersten Geigerzähler war da noch eine weitere Verstärkerstufe dahinter, da die erste auf Anhieb zu kleine Pulsbreiten lieferte (denke es waren <5µs). > Ohne die mini kaskade kommst du nicht auf die nötige > spannung/wirkungsgrad? Kommt die pspice simulation der realität > einigermaßen nahe? Es wäre bestimmt möglich, aber ist doch eine ziemliche Brachialmethode. Wie gesagt bin ich nicht sicher, ob die Spule so hohe Spannungen abkann, und der FET den ich jetzt nehme kann auch nur 400V. Ausserdem finde ich das eine ganz schicke Lösung, privat kann man ja zum Glück aufbauen was einem gefällt, und es muss nicht extrem vereinfacht sein. Die Simulation kommt der Realität recht nahe, die Pulse aus der Spule sehen auf dem Scope fast identisch aus. Bis auf den Timer, da ich A) kein Modell des TLC555 bzw TS555 habe und B) die Widerstandswerte laut bekannter Formeln im Datenblatt ausgerechnet in Wirklichkeit andere Frequenz und Pulsbreite zur Folge haben, warum auch immer. Der TS555 in meiner Steckbrettschaltung ist jedenfalls heil, nachdem ich nun bei Reichelt zur Sicherheit ein paar mehr gekauft habe...
Supersache. Danke für die vielen Infos. Das ist verwertbar. Allerdings geben ich an der Schaltung zu bedenken, dass das Zählrohr (IC=590) ohne Löschwiderstand angeschlossen ist. Sowas ist wirklich nicht gut für ein Zählrohr. Schließlich soll der Löschwiderstand den Funken (Entladung durch die vom Gammaquant -- oder auch Alpha/Beta-Teilchen, je nach Zählrohr -- ausgelösten Elektronenlawine) begrenzen. In diesem Fall schließt das Zählrohr sogar den Kondensator kurz, der die ganze Hochspannungsladung enthält. Autsch. Der Löschwiderstand muss übrigens (vom Aufbau her gesehen) in der Nähe des Zählrohrs angebracht werden, damit nicht die Kapazität der Leitungen schon den kurzgeschlossenen Kondensator bilden. Das alles ist eine Frage der Lebensdauer des Zählrohrs, und die sind ja schließlich teuer genug.
Eine Frage: (passt gerade nicht zum Thread) Da ich nicht wusste was ein Flyback ist habe ich gegoogelt und bin dabei auf http://www.youtube.com/watch?v=rasp88nbsRw gestoßen funktioniert so was wirklich? und wenn ja wie soll das gehen ist ja kein Resonanzkörper oder so was vorhanden oder ist es etwa das Glas mit der Knete drauf? Grüße Lukas
@Dominik, Kann man von dieser Schaltung die Dateien bekommen? Oder sogar irgendwo eine fertige Platine bestellen?
>Ich seh das zwar nicht ganz so eng wie Bob Pease von NSC http://electronicdesign.com/Articles/Index.cfm?ArticleID=20847&bypass=1 Leider wurde der gute alte Mann von NSC entlassen. Soweit greift die Wirtschaftskrise schon...
@ Peer Da hast du auch was falsch verstanden. IC=590 ist eine initial condition für Pspice, damit die Simulation nicht erst noch die ganze Kaskade aufladen muss, sondern gleich mit dem Regeln anfangen kann. Das Zählrohr ist hier dargestellt durch R36 1G Widerstand. Das mit den Kapazitäten war mir auch bekannt. @ Lukas Du glaubst garnicht was man alles als "Lautsprecher" missbrauchen kann. Im Grunde alles was elektrisch betrieben wird und Krach macht ;) Man muss nur den Strom modulieren... Such mal weiter, du müsstest mindestens noch einen Festplatten-Lesearm-Lautsprecher finden. @ PJ Ich kann nur vom "hirnlosen" Nachbauen abraten. Der Schaltplan ist ja schon drin, dürfte nicht schwer sein das so als Simulation zum laufen zu bekommen. Lieber langsam anfangen und dabei lernen... @ All Im Moment plane ich eine erweiterte Version, eine Kaskadenstufe mehr, und 800V Eingang, um beim Ausgang auf über 2kV zu kommen. Das ganze diesmal für ein Eigenbau-Zählrohr (Pancake Bauart, aktive Fläche 70mm Durchmesser) mit Argon-Methan Füllung (falls ich an die Gase überhaupt günstig rankomme). Helium mit Halogenen als Löschsubstanz würde auch unter 1kV schon laufen, aber diese Halogene sind ja ziemlich giftig alle, Chlor, Fluor, ... bestimmt noch teurer/schwerer zu bekommen. Ein paar sehr hilfreiche und praktisch orientierte Infos findet man in diesen Literaturhinweisen: Fast Geiger-Mueller counters: a literature review to May 1947 (University of Michigan) http://deepblue.lib.umich.edu/bitstream/2027.42/6562/5/bac8799.0001.001.pdf Dort wird auf PDF-Seite 37 gezeigt, dass Argon-Methan Füllungen etwa ab 1850 Volt funktionieren. Argon-Alkohol funktioniert schon ab etwa 1kV, aber ich stelle mir das nicht ganz einfach vor die richtige Mischung hinzubekommen, zumal man erstmal sehen muss das der Alkohol verdunstet. Hängt natürlich auch alles vom Gasdruck ab, ich hoffe an der Stelle auch ordentlich experimentieren zu können (Das Zählrohr wird einen Anschluss haben um die Füllung zu erneuern/zu tauschen, Elektrodengeometrieen werden sich ändern lassen da es aufschraubbar ist, ...) Ich werde vermutlich auch von der Timer+Komparatorregelung auf einen PWM-Controller-Baustein umsteigen, bin aber noch auf der Suche nach welchen mit weniger Stromverbrauch, mein derzeitiger (UC3843) braucht leider 11mA. Das ganze soll ja auch über einen 100mAh 9V Akku laufen, am besten mehr als 10 Stunden.
Ein Jahr ist inzwischen verstrichen, hier noch ein kleines Update was aus den Plänen im letzten Post geworden ist: Habe einen weiteren Step-up Wandler von 0.8 - 2.4kV gebaut, gleiches Prinzip, diesmal aber mit fertigem PWM Schaltregler Chip (TI UCC28C40) durch den die Schaltung sehr viel angenehmer arbeitet und leichter aufzubauen ist. Zwecks Spannungsregelung wird die Hochspannung über einen 1G-Ohm Spannungsteiler auf 2.5 Volt herunter geteilt und auf den Reglereingang gegeben. Da ich mir inzwischen einen 75MegOhm Hochspannungstastkopf zugelegt habe, wurde die Schaltung auch nur noch für dessen Lastwiderstand ausgelegt, ein 10MegOhm Multimeter kann diese Schaltung nicht mehr speisen. Die Ausgangsspannung ist mit dem Tastkopf aber wunderbar bis über 2.4kV mess- und einstellbar. Steckbrett-Aufbau: http://received21.de/idsp/2010022319183502/ Hochspannungsplatine: (mit Plastik-Spray mehrfach lackiert, BNC Buchse für Zählrohranschluss auf der Rückseite) http://received21.de/idsp/2010022319130511/ Zum Zählrohr: Auch das wurde erfolgreich aufgebaut, ein wiederbefüllbares "Pancake" (Tellerform) Geiger Müller Zählrohr, mit eigens entwickelten integrierten Gasventilen. Einzelteile: http://received21.de/idsp/2010011020002511/ Komplett ohne Deckel: http://received21.de/idsp/2010020519520311/ Mehr Bilder siehe http://received21.de/thmb/11/ Das Argon-Methan Füllgas konnte ich leider nicht besorgen, aber Argon-CO2 Schweißgas funktioniert wunderbar, Betriebsspannung nur 1.1kV (ich hatte mit bis zu 2.5kV gerechnet) bei 100mBar absolutem Gasdruck. Das einzig negative an der ganzen Sache, das geplante Fenstermaterial konnte ich nicht verbauen (12µm PET-Folie), da es dem Atmosphärendruck auf so großer Fläche einfach nicht stand hält und eventuelle Stützkonstruktionen extrem aufwendig wären. Alphateilchen kann ich also damit nicht detektieren. Werde noch ein weiteres Zählrohr in Rohrform mit kleinerem Endfenster bauen. Auch die Gasdichtheit hat mich überrascht: Das Plateau ist zwar um ca. 100Volt nach oben gedriftet, aber durch entsprechendes nachregeln der Betriebsspannung ist das Zählrohr jetzt nach über 7 Wochen immer noch mit der gleichen Füllung funktionsfähig! Der Vorteil vom ganzen Aufwand - alles Eigenbau, austauschbar, und falls die Füllung mal aus irgendeinem Grund unbrauchbar wird, lässt sie sich einfach austauschen. Und natürlich haufenweise Experimente lassen sich mit sowas durchführen (welche Komponenten haben welchen Einfluss auf die funktionsfähigkeit/Kennlinie, etc.). CAD-Zeichnungen der Zählrohrbauteile, Ventile, etc. kann ich auf Anfrage zusenden, falls jemand so etwas auch mal bauen will.
Bitte melde dich an um einen Beitrag zu schreiben. Anmeldung ist kostenlos und dauert nur eine Minute.
Bestehender Account
Schon ein Account bei Google/GoogleMail? Keine Anmeldung erforderlich!
Mit Google-Account einloggen
Mit Google-Account einloggen
Noch kein Account? Hier anmelden.

