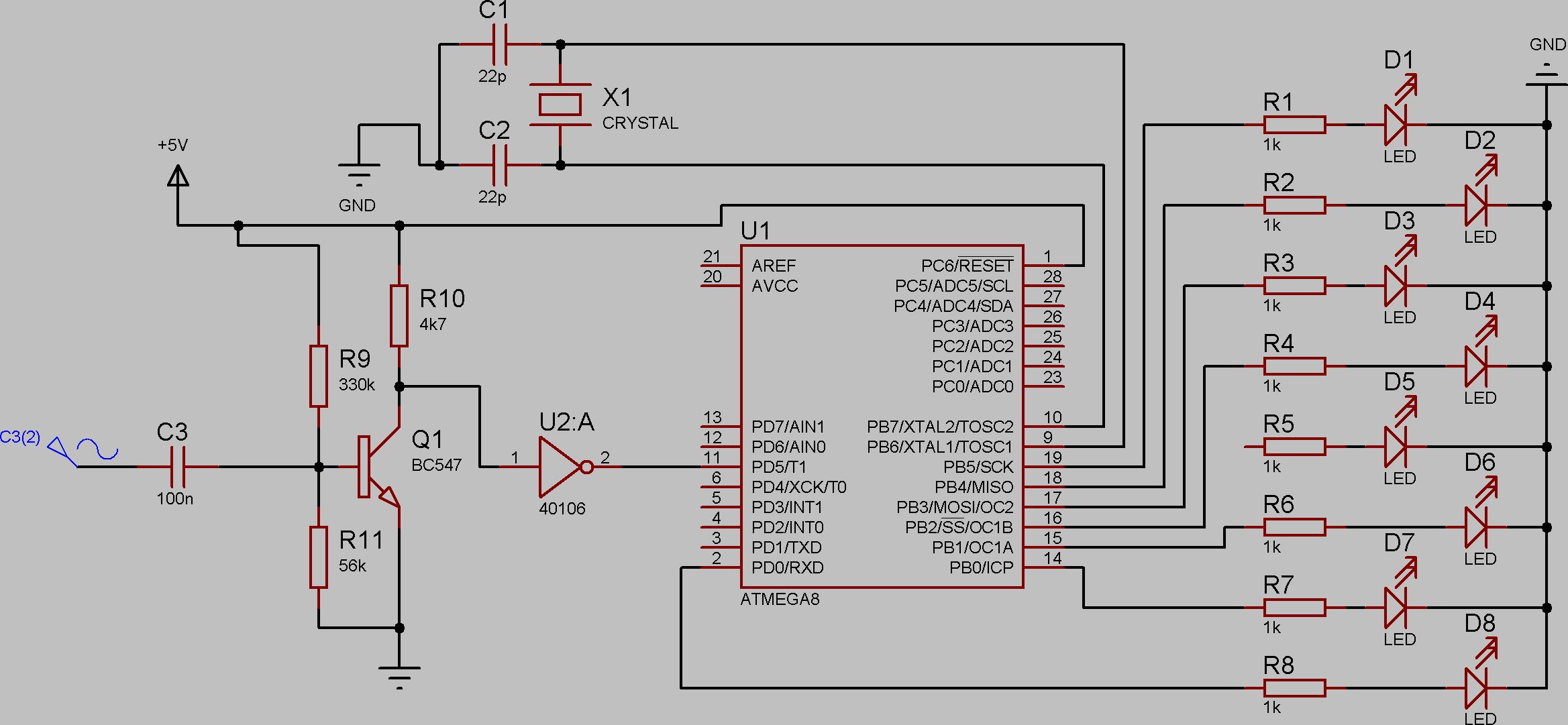
Hallo, erstmal zum anfang: ich bin blutiger anfänger was elektronik angeht. so, nun zu meiner Frage: Ich habe vor, ein simples Stimmgerät zu bauen. Die Ausgabe hab ich mir folgendermaßen vorgestellt: es gibt 7 Leds für die töne C, D, E, G, A. Außerdem gibt es noch 3 LEDs, die anzeigen ob der Ton zu hoch, zu tief, oder genau richtig ist. LEDs an einen Controller zu basteln, sollte ich hinbekommen (schlisslich wird das ja auch in dem Tut auf der seite beschrieben). nun aber zur "eingabe". Ich will mit einem Mikrophon den Ton aufnehmen. diese (sinus?)-Kurve soll dann verstärkt werden und in ein rechtecksignal umgewandelt werden. und dieses Signal soll dann dem Controller zugeführt werden. theoretisch ist das ja eigentlich nicht schwer, aber ih habe einfach keine Ahnung, wie ich das Praktisch (oder auf dem Papier) umsetzen soll. Ich habe mir gedacht, das ich die ganze geschichte lieber erst virtuell ausprobiere, um micht allzuviel technik kaputt zu machen ;) im anhang ist ein schaltplan, den ich (bittte beachtet das ich 0 Kenntnisse habe was elektronik angeht) gezeichnet habe. ich habe dafür Proteus (isis) verwendet. nun ein paar fragen dazu: 1. warum gibt es an dem atmega8 kein vcc und keinen gnd anschluss? welchen muss ich dafür verwenden (das es in der realität einen gibt ist mir klar, das habe ich in dem paper vom atmega8 gelesen, aber wo ist der in der simulation? 2. Ich habe dort einen sinusgenerator reingebastelt, der eine sinuskurve mit der amplitude 10mV macht. das sollte doch etwa mikrofonen entsprechen (das habe ich geschätzt...) 3. der ganze salat um Q1 herum sollte eigentlich ein Signalverstärker werden. (ich hoffe das sowas wirklich signalverstärker heißt^^, jedenfalls meine ich eine schaltung, die aus der sinuskurve eine größere sinuskurve macht.)komischerweise passiert da garnichts, wenn ich die Simulation starte. wo liegt da der Fehler? 4. Muss ich vcc an den Reset Pin legen? 5. Gibt es vielleicht einen IC der mir genau das abnimmt: er verstärkt ein eingangssignal, und wandelt es in ein rechtecksignal um (mit 0V= low, 5V= high???) 6. Sind in dem Schaltplan sonstirgendwelche Fehler? 7. Das dreieckige bauteil nach dem "verstärker" (mit der 40106 dran) soll ein schmitttrigger sein, der dann halt die verstärkte sinuskuve zu einem rechtecksignal macht. ist das der (oder gibt es mehrere?) richtige? 8. den verstärker habe ich von hier: http://tinyurl.com/2lrclm nachgebaut. zu diesem schaltplan eine frage: was ist die kuller am pin 1??? Um die Programmierung mache ich mir keinen soo großen Kopf, denn da (glaube ich) bin ich relativ fit. Ich würde mich über schnelle Hilfe freuen. danke! Hannes
Ich will mit einem Mikrophon den Ton aufnehmen. diese (sinus?)-Kurve soll dann verstärkt werden und in ein rechtecksignal umgewandelt werden. Edit: Hab Dich beim ersten mal nicht ganz verstanden... Also ich wage jetzt mal zu bezweifeln, dass das so was wird... und Du hast Deine LEDs high-aktiv an die Ausgaenge geschalten was eigentlich davon zeugt dass Du das Tutorial nicht sehr genau durchgelesen hast. Dann was mir noch so spontan auffaelt: RESET direkt auf High ohne Pullup... wenn das mal nicht Bumm macht beim Einschalten... Dann willste was Digitalisieren, hast das Signal aber nicht an einem AD-Pin angeschlossen und VREF ist ebenfalls nicht angeschlossen... Wie soll die Simulation eigentlich ohne Programm fuer den ATmega funktionieren? Und wozu sind die ganzen LEDs? Michael
Ich würde zur Frequenzmessung den ICP benutzen, ist glaub' ich auch im Tut beschrieben. Damit ist ohne viel Aufwand eine recht genaue Frequenzmessung zu realisieren. Den Eingang kannste über einen OP als Komparator geschaltet realisieren (z.B. den LM311), das Ausgangssignal auf 0 und 5V begrenzen. Den RESET-Pin würde ich nicht auf +5V legen, sondern die ISP-Schnittstelle verdrahten, ist einfacher umzuprogrammieren. Ein Tiny2313 oder Tiny26 würde für den Zweck wohl ausreichen, denke ich.
> Erm? Du meinst vielmehr dass Du das Signal digitalisieren willst, right? ja genau. > Und die Amplitude hat mit der Tonhoehe nichts zu tun sondern die > Frequenz hmm wenn das so rübergekommen ist, tut es mir leid, aber das meinte ich nicht. mir ist schon bewusst, das die frequenz entscheident für den ton ist. > es duerfte also unnoetig sein das Signal ueberhaupt zu > digitalisieren, vielleicht reicht das schon ein Schmitt-Trigger dazu > aus. wie meinst du das? du meinst, das man einen schmitttrigger direkt an das den signaleingang (z.b.: mikrophon) hängen kann, und der realisiert schon so geringe ströme, um ein "ein" oder "aus" auszugeben??? > Also ich wage jetzt mal zu bezweifeln, dass das so was wird... hmm naja aber anfangen kann ich doch schonmal oder? das ich das (noch) nicht kann weis ich, wenn mir aber nichts weiter gesagt wird, als "das klappt so nicht" kann ich daraus auch nichts lernen... > und Du > hast Deine LEDs high-aktiv an die Ausgaenge geschalten was eigentlich > davon zeugt dass Du das Tutorial nicht sehr genau durchgelesen hast. hmm, mag vielleicht nicht so aussehen, aber gelesen hab ichs. ich hab einfach nur die richtung vertauscht. (so wie es jetzt aussieht, sieht es doch schon besser aus (jedenfalls von den LEDs her oder?) > > Michael Hannes
THM wrote: > Ich würde zur Frequenzmessung den ICP benutzen, ist glaub' ich auch im > Tut beschrieben. Damit ist ohne viel Aufwand eine recht genaue > Frequenzmessung zu realisieren. ääh, sorry, ohne mich jetzt total zu blamieren, aber was ist ein ICP? Wikipedia hilft mir da leider nicht... > > Den Eingang kannste über einen OP als Komparator geschaltet realisieren > (z.B. den LM311), das Ausgangssignal auf 0 und 5V begrenzen. und nochmal das gleiche: könntest du mir bitte fix schreiben, was du mit OP meinst? achso und: ist ein komparator ein schmitt-trigger? > > Den RESET-Pin würde ich nicht auf +5V legen, sondern die > ISP-Schnittstelle verdrahten, ist einfacher umzuprogrammieren. ok^^ > > Ein Tiny2313 oder Tiny26 würde für den Zweck wohl ausreichen, denke ich. hmm aber wie kann ich denn dan meine gewünschten 8 LEDs ansteuern? ich dachte, das der 2313 nur sehr wenige pins besitzt? Hannes PS.: es ist ja unglaublich, wie schnell hier die Antworten kommen.... Danke!
ICP = Input Capture Pin Dort wird der Timerinhalt des Timer1 bei auslösen des Input Capture Interrupts in ein Register geschrieben, quasi ein Zeitstempel. Wenn du dieses nun ausliest und den Inhalt vom Nächsten abziehst hast du die Periodendauer deiner Frequenz. Hängt natürlich von der Taktfrequenz und dem Timer-Teilerfaktor ab und muss entsprechend verrechnet werden. OP = Operationsverstärker Ja, der Komparator ist eine Art Schmitt-Trigger. Der Schaltet schon bei kleinsten Differenzen am Eingang bei Wechsel der Polarität um. Die Tinys haben genügend Pins, schaue dir die Datenblätter an. Dort ist auch ICP, Timer usw. sehr gut beschrieben.
danke für die antworten bisher. ich habe aber grad ein neues Problem: wie vorgeschlagen habe ich nun überlegt, das mit dem LM311 - Komparator umzusetzen. aber wenn ich den in Proteus einbaue, dann bekomme ich immer eine Fehlermeldung (siehe Anhang) kann mir da jemand helfen? (das wird sicher nur ein kleines Problem sein, aber weder google, noch die hilfe des Programmes hilft mir...) Hannes
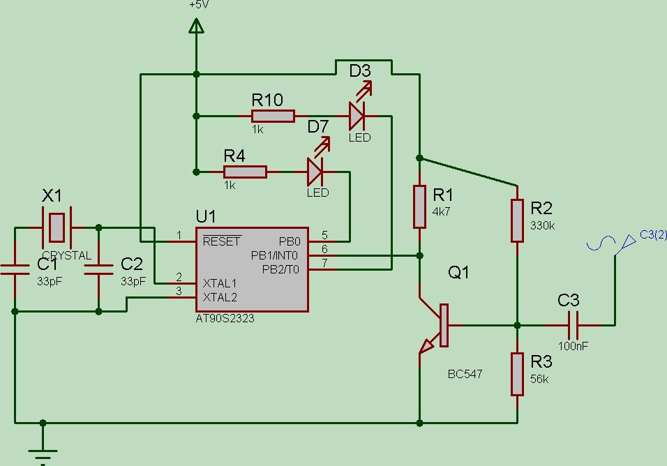
Düsentrieb wrote: > jespers schaltung is dir zu einfach - oder wie? haha, nein, ich habe mir genau so eine einfache schlatung gewünscht! nur ich verstehe sie nicht wirklich: was passiert da um BC547? so wie ich das verstehe, kommt da eine eingangsspannung, die verstärkt wird. und das kommt dan an PB1 an. nur wie lässt sich das signal nun auswerten? ich habe doch dann immernoch eine sinuskurve?! Hannes
Easy, no ? der BC547 verstärkt das signal, der input pin wird dann eben mal hi, mal lo...ausgewertet wird nulldurchgang -- > periode messen, frequenz berechnen...Easy, no ?
so, ich habe jetzt mal versucht, diese schaltung (von hier: http://www.myplace.nu/avr/gtuner/index.htm) im Simulator nachzubauen (siehe anhang) entweder bin ich einfach zu blöd so ein Programm zu bedienen, oder ich habe irgendeinen Fehler gemacht: wenn ich die Simulation starte, und über diesen sinus-generator eine sinus-spannung erzeuge, kommt beim controller nur eine gaaaaaanz schwache "stromschwankung" an: ein signal zwischen 3.05V und 3.06V (wenn ich eine amplitude von 10mV bei der sinuskurve nehme, wenn ich 65mV nehme, schwankt die spannung an PB1 zwischen 3,09 und 3,02V...). was hab ich da nun falsch gemacht oder muss das so sein??? dann habe ich nicht verstanden, wie man sowas dann per programm auswerten soll... danke schonmal für antworten! Hannes
ok, hat sich erledigt! ich hatte den fehler gemacht, das ich einen falschen Kondensator eingesetzt hab... ich habe jetzt einen mit 0.01F eingesetzt. richtig gell? vorher hatte ich irgendwas mit 0.00001F Grüße
Bitte melde dich an um einen Beitrag zu schreiben. Anmeldung ist kostenlos und dauert nur eine Minute.
Bestehender Account
Schon ein Account bei Google/GoogleMail? Keine Anmeldung erforderlich!
Mit Google-Account einloggen
Mit Google-Account einloggen
Noch kein Account? Hier anmelden.



