Hallo, ich suche eine Möglichkeit (auch ohne Mikrocontroller) eine Eingangsspannung zu begrenzen, soll heißen das ich die Schaltung irgendwie z.B. auf 3,5 Volt einstelle (Beispiel) und dann die Spannung am ausgang solange identisch mit dem am eingang ist wie diese unter 3,5 Volt liegt. Steigt die Spannung am eingang über 3,5 Volt soll der Ausgang egal was der Eingang macht auf 3,5 Volt gehalten werden. Die Schaltung muß auf jedenfall einfach einzustellen sein (entweder über nen Miktrocontroller oder über maximal einen Poti oder so... also net das man 1000 kondensatoren/widerstände umlöten muß oder so) Hoffe mir kann jemand helfen. Gruß Malte.
Vielleicht mit ner Z-Diode oder mit nem Längsregler?? Beschreib doch mal die Anwendung genauer...
Hi, ich habe einen 5V Referenz Spannungssensor. Dieser wird an eine 5 Volt Referenz Spannung angeschloßen und liefert dann zwischen einem zweiten Ausgang und Masse eine Spannung von Theoretisch 0-5 Volt. Jetzt ist es aber für die dahinter liegende Auswertschaltung (die ich nicht beeinflußen kann, sonst gäbe es sicher bessere Lösungen) nicht wünschenswert wenn die Spannung vom Sensor über Beispielsweise 3 Volt steigt. Welcher Wert genau das Maximum ist ist vorher nicht definiert, es hängt auch etwas vom Sensor ab von daher muß diese Spannung einfach einzustellen sein. Ich möchte also jetzt halt ne Schaltung die wie oben beschrieben die maxiumale Spannung die die Auswertschaltung zu sehen bekommt nicht übersteigt. Ein graph würde halt linear die spannung ansteigen lassen (ausgang=eingang) und dann ab der voreingestllten Spannung horizontal weiter laufen, also diese Spannung exakt halten bis die eingangsspannung wieder unter den eingestellten Wert fällt. Gruß Malte.
Hi so aus der Hüfte geschossen: Rail-toRail-OP als Spannungsfolger mit einstellbarer Betriebsspannung (z.B. über einen LM317) sonst fällt mir so auf Anhieb nichts ein was halbwegs linear ist. Aber evtl. kommt ja jemand mit was einfacherem. Z-Diode ist nicht geeignet da 1. nicht einstellbar 2. nicht linear Matthias
Hallo, eine typische Klemmschaltung ist da angebracht! Widerstand zwischen Sensorausgang und Auswerteeingang, Kathode-Diode nach pos. Hilfsspannung 3V oder regelbar. MfG Manfred Glahe
Hi, sorry Manfred aber ich bin dahingehend net so bewandert, deshalb hoffe ich das du mir verzeihst wenn ich dich evtl. um eine kleine Schaltplanskizze bitte ;-) weil so aus dem Text kann ich mir das net wirklich vorstellen ;-) Gruß Malte.
Hallo Malte, die angehängte Schaltung erwartet einen hochohmigen Eingang und eine niederohmige Referenzspannung für die Klemmdiode. Üblicherweise wird diese mit einem Poti eingestellt und über einen Spannungsfolger-OP bereitgestellt. MfG Manfred Glahe
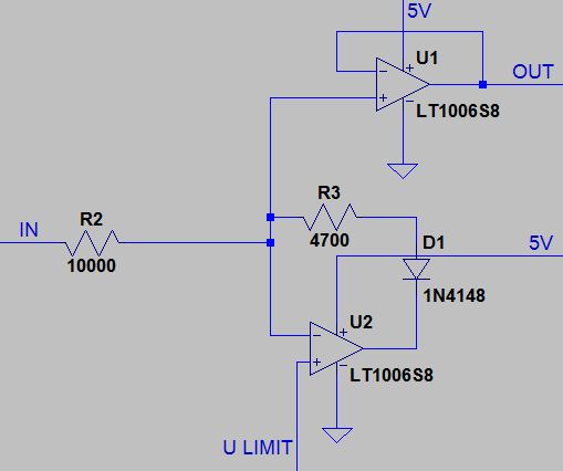
Moin, häufig verwendete ich diese Schaltung, wenn ich in Lampenstabilisierungen oder Peltierkühlungen eine Stellgrößenbegrenzung brauchte. Die läßt sich natürlich auch für andere Dinge verwenden. Der Arbeitsbereich liegt mit einem RR-OP bei 0.5V bis nahe 5V Den U Limit Eingang kannst Du mit einen Poti, DAC oder PWM inkl RC-Combination verarzten. Da der Ausgang einen Einfluß auf den Eingang hat (über D und R) hängt die Präzision mit von dem Innenwiderstand Deines Sensors ab. So kann es kann sein, dass Du den Sensorausgang noch mit einem Spannungsfolger konditionieren mußt. Mit einem Dual-OP aber kein Problem MooseC
Der Thread ist schon sehr alt. Da er mich aber auf den richtigen Weg gebracht hat, möchte ich ihn nochmal aktualisieren. Die Schaltung von MooseC funktioniert bei mir nicht. Kann auch nicht wirklich funktionieren, sobald OUT auch nur minimal belastet wird, weil man dann über den 10k einen zu hohen Spannungsabfall hat. Aber auf Basis dieser Schaltung habe ich mir die Schaltung oben überlegt, welche sehr gut funktioniert. Konkret begrenze ich damit bei einem Ebike den Hallsensor für das Gas auf 2V. Bei U LIMIT habe ich einfach einen Spannungsteiler mit Poti angeschlossen.
Als OPV würde sich der 2-fach OPV TLC072 gut eignen. Wenn man einen Einstellwert von unter 2V benötigt, kann man noch den 4k7 durch z.B. 1k ersetzen. Dann geht es runter auf ca. 1V
@Manuel Fellner Hast du das noch etwas ausführlicher, ich habe am Handgas 3 Kabel Rot / Schwarz / Gelb?
René I. schrieb: > @Manuel Fellner > Hast du das noch etwas ausführlicher, ich habe am Handgas 3 Kabel Rot / > Schwarz / Gelb? Selbst wenn der Gast noch unter den Lesenden ist, die Farben waren vor 7 Jahren bestimmt ganz anders...
Bitte melde dich an um einen Beitrag zu schreiben. Anmeldung ist kostenlos und dauert nur eine Minute.
Bestehender Account
Schon ein Account bei Google/GoogleMail? Keine Anmeldung erforderlich!
Mit Google-Account einloggen
Mit Google-Account einloggen
Noch kein Account? Hier anmelden.

