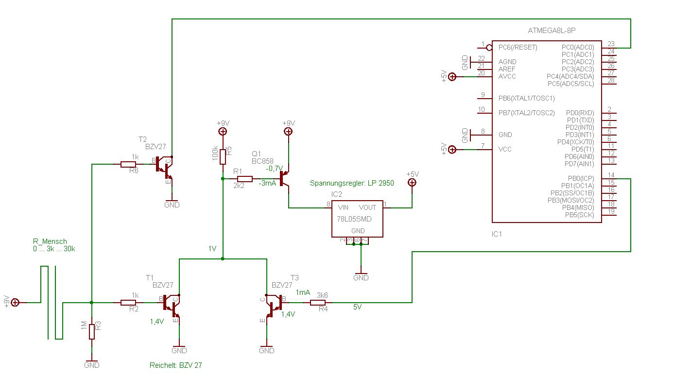
Hallo! Ich hatte mal wieder eine fixe Schaltungsidee und hab mich kurzerhand mal rangesetzt und einen ersten Schaltplan gebastelt. Es geht um einen Würfel, der an der Aussenseite zwei Metallstreifen hat. Fässt man den Würfel an, fängt er an blau zu pulsieren. Sobald man ihn wieder loslässt wird er nach einem Pseudo-Zufallsprinzip entweder grün oder rot und erlischt dann. Quasi mal wieder ein elektronischer Münzwurf. Da ich das Ganze mit Batterie laufen lassen möchte, sollte der Stromverbrauch im inaktiven Zustand möglichst klein sein. Man benutzt so ein Teil ja eher selten und es wäre schade wenn zwischen zwei Nutzungen die Batterie getauscht werden muss. Zudem wollte ich keine Bauteile verwenden, die ich nicht bei Reichelt oder Conrad bekomme, damit ich nicht ewig auf Samples warten muss. ------ Die Idee ist folgende (dazu sollte man den Schaltplan betrachten): -> Die Metallflächen sind mit der Basis eines Darlington-Transistors (T1) und der Batteriespannung verbunden. Bei Berührung fliesst ein Strom durch die Hand in die Basis. Der eher geringe Basisstrom (schätze ihn so auf 0,3mA) wird verstärkt (hfe = 20000) und kann so den weiteren Transistor (Q1) übersteuert sicher durchschalten. -> Der Spannungsregler wird mit Batteriespannung versorgt. -> Der Mikrocontroller bekommt dann seine 5V, startet und schaltet zunächst T3 parallel zum "Hand"-Darlington. Somit bewirkt er eine Selbsthaltung, und die Versorgung bleibt bestehen - auch wenn der Würfel wieder losgelassen wird. (PROBLEM: Kann man die Darlingtons so parallel schalten?) -> Um überhaupt erkennen zu können, ob der Würfel noch berührt wird, sind die Metallstreifen mit einem zweiten Darlington (T2) verbunden, der bei Berührung einen Pin des Controllers (interner Pull-Up) auf Masse zieht. -> Wenn "alles erledigt" ist, hebt der Controller die Selbsthaltung auf und die Schaltung ist im Ruhezustand. Der Stromverbauch sollte dann bei 0,4 µA liegen, was doch ein ganz netter Wert ist... ------ Als Spannungsregler werde ich aber einen LP2950 nehmen, der hat einfach bessere Charakteristika als ein 7805. Die Würfelbeleuchtung wollte ich dann mit 6 Leuchtdioden gestalten, wobei ich noch überlege, ob die Farben auch gemischt (RGB) leuchten sollen (-> 3facher Stromverbauch!). OBACHT: Die Schaltung im Anhang ist absolut ungetestet, evtl hat man nach dem Einschalten nur einen verschmorten Haufen Silizium ;-) Einen Schutz gegen Kurzschluss der Metallstreifen (z.B. durch einen Ring am Finger) habe ich eingeplant, allerdings weiß ich noch nicht so recht, was ich gegen ESD machen kann. Vielleicht R2 und R6 viel größer? Die Darlingtons haben ja ne sehr gute Verstärkung... Ich wollte mal hören, was Ihr so dazu sagt. Hat das schon wer gebaut? Gibts ne einfacherere Lösung? Funktioniert es so nicht? Bin gespannt ^_^ Gruß, André
Hab mir die Schaltung mal kurz angeschaut und keine Fehler gefunden. Betonung liegt auf kurz. So einen Fall wo man den µC per Taster anschalten möchte bei möglichst geringem Ruhestromverbrauch gibt es ja öfters. Bei edn.com ist ein sehr schöner Artikel darüber: http://www.edn.com/index.asp?layout=article&articleid=CA6372827&spacedesc=designideas
9V Batterien sind ja leistungsmäßig nicht so der Brüller und dann noch die Hälfte am Spannungsregler verbraten. Warum nimmst Du nicht 3V oder 4,5V, der ATmega8L läuft doch von 2,7..5,5V. Und die Transistoren Q1,T1,T3 braucht man auch nicht, im Sleep ohne Takt zieht der nur etwa 1µA. Mit dem Transistor T2 auf den externen Interrupt zum Aufwachen, fertig. Peter
Peter Dannegger wrote: > 9V Batterien sind ja leistungsmäßig nicht so der Brüller und dann noch > die Hälfte am Spannungsregler verbraten. > > Warum nimmst Du nicht 3V oder 4,5V, der ATmega8L läuft doch von > 2,7..5,5V. Das stimmt natürlich und da hab ich mir auch schon Gedanken drum gemacht. Das Problem ist für mich die Baugröße. Ein 9V Block ist immer was schön handliches und leicht zu verbauen. Zwei/drei normale Batterien sind da kniffeliger. Obwohl... bei Reichelt gibt es ja auch Clip-Gehäuse dafür. Wenn ich mir den Spannungsstabi sparen und den Atmel direkt mit Batteriespannung versorgen kann ist das natürlich ne nette Sache :-) Irgendwie war ich so auf die Idee eingeschossen nen Stabi zu verbauen, dass ich das gar nicht in Erwägung gezogen habe... Peter Dannegger wrote: > Und die Transistoren Q1,T1,T3 braucht man auch nicht, im Sleep ohne Takt > zieht der nur etwa 1µA. > > Mit dem Transistor T2 auf den externen Interrupt zum Aufwachen, fertig. Jo, das würde ich dann auch so machen. Mein Problem war der Ruhestrom des Spannungsstabis, der beim LP2950 immerhin noch 75µA beträgt. Vielen Dank für den Tipp - ich denke ich baue die Schaltung so auf, wie Du empfohlen hast. Muss mir dann aber noch was für die LEDs einfallen lassen. Bei konstantem Vorwiderstand wird die Leuchtkraft ja bei 4,5V ... 2,7V stark variieren. Aber 6 Stromtreiber (2x RGB) sind auch nicht grad wenig. Ich merke schon, dass ich Batteriebetriebene Schaltungen viel zu sehr vernachlässigt habe :-)
@ André Wippich (sefiroth) >> Und die Transistoren Q1,T1,T3 braucht man auch nicht, im Sleep ohne Takt >> zieht der nur etwa 1µA. >> Mit dem Transistor T2 auf den externen Interrupt zum Aufwachen, fertig. Sleep Mode >Jo, das würde ich dann auch so machen. Mein Problem war der Ruhestrom >des Spannungsstabis, der beim LP2950 immerhin noch 75µA beträgt. Vielen >Dank für den Tipp - ich denke ich baue die Schaltung so auf, wie Du >empfohlen hast. Versorgung aus einer Zelle MFG Falk
Der Artikel "Versorgung aus einer Zelle" ist echt interessant! Aber ein Step-Up Regler ist doch recht teuer :-) Ausserdem ist die Anwendung (mit Ausnahme der LED-Leuchtstärke) bezüglich der Spannung nicht so kritisch. Außerdem haben drei AAA-Zellen ein ganz gutes Gewicht - der Würfel soll ja auch nicht zu leicht werden. Was haltet Ihr denn bei den LEDs von dieser Lösung: Ich dimensioniere die Vorwiderstände der LEDs so, dass sie bei 2,7V 15mA bekommen (ca. 46 Ohm). Mittels ADC messe ich die Batteriespannung (Vergleich über Spannungsteiler mit der internen Referenzspannung) und steuere die LEDs so per PWM an, dass die umgesetzte Leistung immer ungefähr gleich bleibt: Bei 2,7V gibt es 100% PWM -> 15mA Dauerstrom Bei 4,5V wären dass das "gepulste" 54mA mit kleinem Puls-Pausenverhältnis von villeicht 25-30% PPV. Ist jetzt nur eine grobe Überlegung - müsste für genauere Werte nochmal Datenblätter wälzen, um zu sehen was die LEDs so an Pulsströmen abkönnen, wie die "Abkühldauer" ist u.s.w.
Ich habe jetzt ein wenig am Schaltplan gearbeitet (nehme übrigens jetzt einen ATtiny44, genügt völlig) und bin auf folgendes Problem gestossen: Da ich die LEDs per PWM schalte, befürchte ich Störungen auf den Versorgungsleitungen zum Controller. Daher wollte ich noch zur Sicherheit ganz gerne einen 10µF Kondensator als Buffer einsetzen. Allerdings habe ich mal gelesen, dass Elkos so 3µA Ruhestrom haben - was hier ja dreimal soviel wäre, wie der AVR im Sleep zieht. Und an anderer Stelle habe ich gehört, dass Tantal-Kondenstaoren weniger Ruhestrom haben, als die "nassen" Elkos. Aber das ist alles nur Halbwissen und Gerüchteküche - daher wollte ich mal Euch um Rat fragen. Und noch eine weitere Frage: Wieviel Strom kann man eigentlich aus einer Batterie rausholen? Ich wollte 3 AAA Micro Zellen nehmen. Im Extremfall habe ich Spitzenströme von 300mA. Nicht das ich das so plane, aufbaue und dann sehe dass mir die Batterien einen Strich durch die Rechnung machen...
Hi, schau Dir mal den Thread an, mit den Chips könntest Du einiges vereinfachen, Selbsthaltung musst halt in den Attiny programmieren
Bitte melde dich an um einen Beitrag zu schreiben. Anmeldung ist kostenlos und dauert nur eine Minute.
Bestehender Account
Schon ein Account bei Google/GoogleMail? Keine Anmeldung erforderlich!
Mit Google-Account einloggen
Mit Google-Account einloggen
Noch kein Account? Hier anmelden.
