hallo, Ich gebe bei meinem atmega8 mittels pwm 0,7V aus um einen Transistor zu schalten. Wir groß muss mein Glättungskondensator sein? Mfg. Herbert
Die Frequenz der PWM ist 8000 Hz. Wie kann ich einen Transisotr direkt vom µC schalten? Ich wollte eine Spannung von 0,7V mittels PWM zwischen Basis und Emitter anlegen. Mfg. Herbert
Für was benötigst du den Glättungskondensator? Wenn du PWM glätten willst, ,kannst ja auch gleiche eine Dauer-1 auf dem PortPin geben?! Formel für die Kapazität ist C = As / V, wenn jetzt noch den Basisstrom kennst, kannst du es ja ausrechnen.
Was willst Du machen? Eine Gleichspannung aus der PWM-Spannung machen? Dann kannst Du ein RC-Glied an den PWM-Ausgang hän´gen. Berechnen kann man das mit f=1/ (2*Pi*R*C), wobei man die 4-fache Frequenz der PWM einsetzt. MfG Paul
ja. ich will eine Gleichspannung aus dem pwm signal machen. Die Frequenz der PWM ist 8khz. => R*C = 1/(4*8kHz*2*pi) Welchen Wer soll ich jetzt für R bzw C nehmen? Mfg. Herbert
Ja, das hängt wieder davon ab, was Du ansteuern willst, d.h. welchen Strom das "Ding hintendran" aufnimmt. Zeige am Besten mal die Schaltung, die davon gespeist wird. MfG Paul
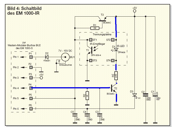
Also: Ist nur der blaue Teil interessant für Dich?? Dann: brauchst Du nichts zu glätten, weil es Sinn der Sache ist, den Transistor mit PWM anzusteuern, da die Infrarot LED ja sicher mittels PWM in ihrer "Helligkeit" gesteuert werden soll. Dann muß es natürlich dahingehend geändert werden, daß der Transistor einen Basisvorwiderstand braucht. Den würde ich hier auf 220 Ohm auslegen. Schmeiße R2 raus und spendiere der anderen LED auch einen Vorwiderstand. MfG Paul
durch die PWM leuchtet die LED aber nur in Impulsen. Sie muss aber durchgehend leuchten. Mfg. Herbert
Gut, Du hast es so gewollt :-)) 220 Ohm als Vorwiderstand, Frequenz hast Du, Formel auch. Na dann, seh zu, seh zu. MfG Paul
@ herbert (Gast) >durch die PWM leuchtet die LED aber nur in Impulsen. Sie muss aber >durchgehend leuchten. Wozu? Für einen Menschen ist ab 100 Hz kein Flimmern mehr sichtbar. Für irgendwelche Messaufgaben kann das ne Rolle speilen. Die Formel zu PWM-Glättung findest du hier. http://www.mikrocontroller.net/articles/Pulsweitenmodulation#DA-Wandlung_mit_PWM MFG Falk
Bitte melde dich an um einen Beitrag zu schreiben. Anmeldung ist kostenlos und dauert nur eine Minute.
Bestehender Account
Schon ein Account bei Google/GoogleMail? Keine Anmeldung erforderlich!
Mit Google-Account einloggen
Mit Google-Account einloggen
Noch kein Account? Hier anmelden.
