Hallo! Ich möchte mit dem SSR S202SE1 von Sharp eine Schaltung aufbauen, mit der ich Glühlampen 230V/200W dimmen kann. Habe bereits das ganze Forum durchstöbert, finde den 12-Kanal-DMX-Dimmer von Travel Rec. einfach nur genial !!!RESPEKT!!! Kennt jemand die Elektor Ausgabe in der mal exakt so eine Schaltung drin war? Auch Uwe´s Anschn.zip ist zwar schon sehr hilfreich, jedoch verstehe ich noch immer nicht wie ich den Nullspannungsschalter aufbauen soll??? Wäre nett, wenn mir jemand noch paar Tips geben könnte oder hat vielleicht sogar jemand einen Eagel Schaltplan hierzu:) Gruesse Mario
Vielen Dank Christian, ist schon mal sehr gut!!! :) Hat vielleicht noch jemand ein Beispiel wo das SSR S202SE1 von Sharp verwendet wird? Gruesse Mario
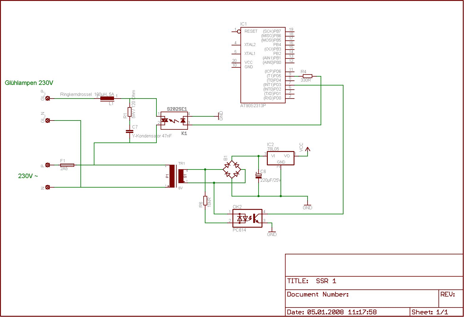
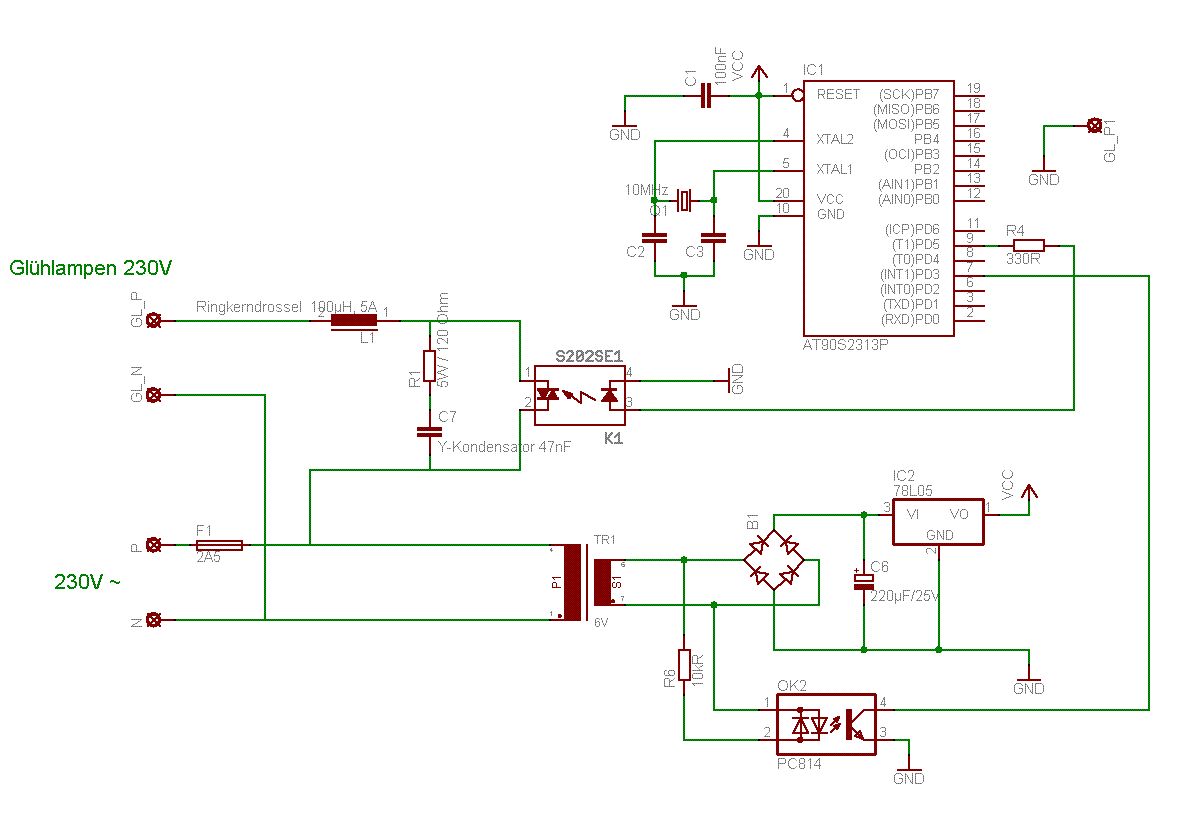
Hallo! kann mir jemand sagen ob die Schaltung so richtig ist? Gruesse Mario
Hallo, ich würde mich freuen, wenn sich doch noch jemand den Schaltplan anschaut und mir die sicherlich vorhandenen Fehler aufzeigen würde. Es geht nur um die SSR und Nullspannungsschalter - Schaltung!
Mach noch einen 10k Ziehwiderstand von PD3 nach +Ub rein. Es kann mit dem internen Ziehwiderstand klappen, muß aber nicht. MfG Paul
Nullspannungsdetektierung über Interruptpin funktioniert nur bedingt, da die Toleranzen der Schaltschwelle des normalen I/O-Pins unterschiedlich und auch noch temperaturabhängig sind. Exakter wird´s mit einem Analog-Komparator-Eingang, den man mit dem 2. Eingang und einem Poti wunderbar exakt auf den Nulldurchgang einstellen kann. Bei meiner Schaltung habe ich die Nulldurchgänge allerdings an der Netzseite mittels Optokoppler detektiert.
Hab die Schaltung überarbeitet und mich für den Mega16 entschieden. Können die Nulldurchgänge an der Netzseite mittels Optokoppler so detektiert werden? Stimmt denn die SSR Schaltung?
Nee, die Schaltung verstehe ich nicht so ganz. Zum einen fehlen die Verbindungspunkte an den Leitungsnetzen. Ein Wechselspannungs-Optokoppler wäre ebenfalls besser, dann bekommt man beide Nulldurchgänge als Peaks. Es wird immer noch ein Interrupt-Pin anstelle eines Analog-Komperator-Pins verwendet. Das kostet unnötigerweise zusätzliche Bauteile. Der Snubber-C sollte ein X2 mit mindestens 275V~ sein.
@Travel Rec. Vielen Dank für die schnelle Antwort! Die Verbindungspunkte an den Leitungsnetzen fehlen noch absichtlich, um hervorzuheben, dass es mir nur um die SSR Schaltung und den Nullspannungsschalter geht. Welchen Wechselspannungs-Optokoppler würdest du empfehlen? Es wird immer noch ein Interrupt-Pin anstelle eines Analog-Komperator-Pins verwendet, weil ich keine Idee habe wie ich die Schaltung für einen Analog-Komparator-Eingang, den man mit dem 2. Eingang und einem Poti auf den Nulldurchgang einstellen kann, aufbauen soll. Du hast geschrieben, dass du bei deiner Schaltung die Nulldurchgänge allerdings an der Netzseite mittels Optokoppler detektiert hast. Hast du dazu vielleicht eine Skizze oder einen Schaltplan? Der Snubber-C ist ein X2 - Conrad Artikel-Nr.: 501804 - 62
Hi! Beitrag "Re: Für an und abschneider (ASM)" Es ist immer schlecht wenn man nicht so recht lesen kann und sich Striche und Zeichen wie ein Wald darstellen. @Travel Rec. >Nullspannungsdetektierung über Interruptpin funktioniert nur bedingt, da >die Toleranzen der Schaltschwelle des normalen I/O-Pins unterschiedlich >und auch noch temperaturabhängig Das ist Unsinn, die Eingänge haben ST-Verhalten und rennen auch bei Temp.änderungen nicht so weit weg als das du das wirklich merkst. Viel Erfolg, Uwe
>Das ist Unsinn, die Eingänge haben ST-Verhalten und rennen auch bei >Temp.änderungen nicht so weit weg als das du das wirklich merkst. Genau, aber die Umschaltpunkte liegen bei Vcc/2, wenn der Optokoppler aber im Nulldurchgang an einem R nur 3V liefert, schaltet der Controller zu spät. Mit dem Analogkomparator kann man beide Seiten des "Peaks" erfassen und bei der steigenden Flanke z. B. alle SSRs abschalten, Zähler zurücksetzen etc. Mit der fallenden Flanke des Peaks hat man die nächste Halbwelle genau getriggert. >Welchen Wechselspannungs-Optokoppler würdest du empfehlen? Jeden, der auf der LED-Seite mit nur max. 1mA auskommt, um durchzuschalten. Nötigenfalls kann man 2 sparsame OK mit den LEDs antiparallel schalten, während die Ausgänge parallel geschaltet werden. Das habe ich bei meinem Musterdimmer so gemacht und es geht sehr gut. >Du hast geschrieben, dass du bei deiner Schaltung die Nulldurchgänge >allerdings an der Netzseite mittels Optokoppler detektiert hast. >Hast du dazu vielleicht eine Skizze oder einen Schaltplan? Genau wie Deine Schaltung es zeigt, nur eben mit o.g. Wechselspannungs-OK. >Es wird immer noch ein Interrupt-Pin anstelle eines >Analog-Komperator-Pins verwendet, weil ich keine Idee habe wie ich die >Schaltung für einen Analog-Komparator-Eingang, den man mit dem 2. >Eingang und einem Poti auf den Nulldurchgang einstellen kann, aufbauen >soll. Der eine Analog-Komparator-Pin kommt an den /die Optokoppler-Collektor(en), an dem / denen ein Arbeitswiderstand von 4.7kOhm nach Vcc geschaltet ist, der / die Emitter liegen fest auf Masse. Der 2. Analog-Komparator-Pin kommt an ein Poti oder einen Spannungsteier aus Festwiderständen, der so eingestellt ist, daß man etwa 1V detektieren kann bzw. der Abstand zwischen den beiden Flanken des Nullspannungspeaks im unteren Drittel 0.5 - 1ms beträgt. Damit hat man eine zuverlässige Detektierung beider Nullspannungsflanken und kann controllerinterne Routinen für die Rücksetzung der einzelnen Dimmerkanäle in diese "Austastlücke" packen. Damit ist man immer absolut netzsynchron und hat keine Flackerprobleme.
Bitte melde dich an um einen Beitrag zu schreiben. Anmeldung ist kostenlos und dauert nur eine Minute.
Bestehender Account
Schon ein Account bei Google/GoogleMail? Keine Anmeldung erforderlich!
Mit Google-Account einloggen
Mit Google-Account einloggen
Noch kein Account? Hier anmelden.



